7月20日晚,世界顶级医学期刊《柳叶刀》报道了中国工程院院士陈薇团队研发的重组新冠疫苗(腺病毒载体)Ⅱ期临床试验结果,成为全球首个正式发表的新冠疫苗Ⅱ期临床试验数据。
自新冠疫情爆发至今半年多,已在全球造成了60多万人的死亡。据美国约翰斯·霍普金斯大学发布的全球新冠肺炎数据实时统计系统,截至北京时间7月22日下午15时30分,全球新冠肺炎确诊病例超1495万例,共计14959031例,死亡病例616764例。

(图源:coronavirus.jhu.edu)
在我国,继“炸酱面”成功控制住新发地疫情之后,*疆新**又出现疫情,在7月21日的新闻发布会上,中国疾病预防控制中心流行病学首席专家吴尊友表示,未来出现疫情是一种常态。
尽管以后如再出现疫情,不会像年初在武汉那样严重,但全球新冠肺炎疫情尚未到达高峰,也很难预测它什么时候会结束,因此对新冠肺炎疫苗的需求仍然十分迫切。7月20日晚《柳叶刀》同时在线发布的两篇介绍中国和英国两款新冠疫苗的论文,无疑极大地鼓舞了人心。
陈薇团队疫苗Ⅱ期临床试验有何特点?
中国工程院院士、军事科学院军事医学研究院研究员陈薇领衔团队研发的“Ad5腺病毒载体疫苗”,在全球范围内,第一个进入Ⅱ期临床试验。
此前在5月22日,《柳叶刀》报道了该疫苗的Ⅰ期临床试验数据,也是全球第一个正式发表的新冠疫苗的人体临床数据。试验结果表明,该疫苗安全性好,受试者全部产生抗体和细胞免疫反应。
陈薇院士此前便认为,老年人是新冠疫苗的重要目标人群,一旦感染新冠病毒,老年人将面临严重疾病甚至死亡的高风险。

(图源:123RF)
故此次疫苗Ⅱ期临床试验纳入了60岁以上的受试者,占508位志愿者总数的13%,首次验证了55岁以上年长人群的免疫效果,是首个55岁以上年龄组的临床试验数据。
该试验使用的疫苗基于一种减毒的人类流感病毒(腺病毒,很容易感染人类细胞,但不会致病),可将编码SARS-CoV-2 S蛋白的遗传物质传递到细胞中。然后这些细胞会产生S蛋白,并到达淋巴结。此时免疫系统能够产生抗体,产生的抗体将识别S蛋白并抵御冠状病毒。
该临床试验纳入了508名受试者。其中253人接种高剂量疫苗(1×1011 vp/mL),129人接种低剂量疫苗(5×1010 vp/mL),126人接种安慰剂。约2/3(309人;61%)的受试者年龄在18-44岁,1/4(134人;26%)的受试者年龄在45-54岁,13%(65人)的受试者年龄≥55岁。

(图源:参考文献[2])
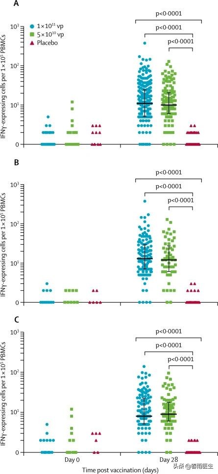
研究发现,在接种后第28天,高剂量组中95%(241/253)的受试者和低剂量组91%(118/129)的受试者表现出T细胞或抗体免疫应答。而安慰剂组中的受试者,相较于基线时的抗体水平没有增加。
在高剂量组和低剂量组的受试者中,两种剂量的疫苗都诱导产生了针对SARS-CoV-2活病毒的中和抗体反应,GMT分别为19.5和18.3。高剂量组和低剂量组的结合抗体应答峰值分别为656.5和571。

(中和抗体反应水平/图源:参考文献[2])
在高剂量和低剂量疫苗的受试者中,T细胞应答率分别为90%(227/253)和88%(113/129)。疫苗接种后第28天,高剂量组和低剂量组的受试者每1×10⁵ 外周血单个核细胞中斑点形成细胞个的中位数分别为11和10。

(T细胞反应水平/图源:参考文献[2])
在不良反应方面,接种疫苗的受试者出现发热、疲劳和注射部位疼痛等不良反应的比例明显高于安慰剂组(高剂量组72%[183/253],低剂量组74%[96/129],以及安慰剂组37%[46/126])。大多数不良反应都是轻微或中度的,最常见的3级不良反应为发热。
研究发现,该疫苗是安全的,并能诱导产生免疫应答。相较于1期临床试验,2期临床试验的结果提供了更大样本人群数据,包括55岁及以上的部分受试者,并将为3期临床试验提供依据。
人体免疫系统是如何工作的?
据美国消费者新闻与商业频道(CNBC)报道,当地时间7月20日,世界卫生组织应急项目执行主任迈克·瑞安博士在日内瓦总部的新闻发布会上说:“在产生T细胞反应和中和抗体方面,这是一个积极的结果,但还有很长的路要走,我们现在需要进入更大规模的试验。”
相信许多小伙伴在看到陈薇团队的研究成果时,都是振奋且懵懂的,在疫苗、首个、安全、免疫等字眼上高兴的同时,却又对T细胞反应、中和抗体等专业词语感到困惑。
接下来春雨君详细给大家介绍一下,人体的免疫系统是如何抵抗“外敌”的,什么是抗体免疫反应和T细胞免疫反应,以及二者在预防新冠病毒感染方面有何作用?

(图源:123RF)
我们人体的免疫系统由大量不同类型的细胞和蛋白质组成,其功能是区分正常和异常细胞组分,也就是区分“自身”和“非自身”。对于侵入我们身体的细菌、病毒或其他生物体,免疫系统能够区分自身和非自身之间的细微差别,并作出反应。
免疫系统分为非特异性免疫固有免疫(又称固有免疫或先天免疫)和特异性免疫(又称适应免疫或获得性免疫),在某种程度上,这两种免疫相互涉及。
先天免疫系统是人一生下来就具有的免疫系统,并且在人的一生中变化很小。这种免疫系统通过识别病原体的一般特征来保护机体。先天免疫细胞能够识别病原体的一般特征,但不能区分出不同类型的病原体。

(人体先天免疫系统的一些组成结构/图源:Cancer Quest)
如巨噬细胞通过发现、进食、杀死不同类型的细菌来参与先天免疫应答。自然*伤杀**细胞(NK)是另一种免疫细胞,它能够消除被病毒或癌细胞感染的细胞。
获得性免疫系统(或特异性免疫、获得性免疫)是人体的第二道防线,当先天免疫反应不能够完全抵抗入侵的病原体时,获得性免疫系统就会被启动。
获得性免疫反应的细胞和蛋白对于侵入机体的病原体或异常细胞具有特异性,这与先天免疫系统的广泛性识别作用相反。

(图源:《工作细胞》)
像我们的免疫先天免疫系统一样,特异性免疫应答由几种不同类型的细胞和它们产生的蛋白质组成。其中淋巴细胞是特异性免疫应答的主要细胞,主要包括B细胞和T细胞。
什么是特异性免疫应答?
特异性免疫应答分为两部分:体液免疫和细胞免疫。其中体液免疫反应又称抗体免疫反应,它基于抗体的产生。

(抗原抗体结合/图源:维基百科)
抗体是一种特定的Y形蛋白,一般由B细胞产生,在血液和其他体液中循环。当抗体遇见它对应的抗原时,会与之紧密结合并破坏或失活靶细胞。
而中和抗体是一种用于防止细胞被某种抗原或感染源侵害的抗体,其原理是通过抑制乃至中和病毒、细菌等抗原的某种生化作用。例如白喉抗毒素,就是通过中和引起白喉的病菌的生化作用来达到治疗作用的。

(图源网络,侵删)
抗体的主要功能:
中和毒素;
和病毒结合,从而防止它们进入细胞;
和血液中的分子结合,从而将它们清除;
标记非特异性免疫系统的靶标;
与体内的其他蛋白质一起直接杀死细菌和寄生虫。
体液免疫包括机体对抗原的初次免疫应答和再次免疫应答。在初次免疫应答中,抗原与宿主首次接触。在产生有效的抗体应答之前,导致致敏的B细胞需要被激活和增殖。这种因此,机体可能通过低亲和力的多取代“天然抗体”和固有免疫系统在感染开始时限制微生物复制。
疫苗接种诱导初次免疫应答,从而使患者在自然暴露于病原体的情况下,由抗体B细胞活化而产生的再次抗体应答,由于抗体结合亲和力增加,所以能更快速,更有效地阻止感染进展。
而狭义的细胞反应仅指T细胞介导的免疫应答,T细胞可协助B细胞产生抗体,也是抗原串联细胞介导免疫(CMI)的效应细胞。

(图源:《工作细胞》)
T细胞的免疫反应可以分为两大类,包括CD8阳性T细胞反应和CD4阳性T细胞反应。它们的反应不能预防感染,但是可以帮助减弱、控制和清除细胞内和细胞外的病原体。
我们判断一款疫苗是否有效,可以看两个方面
1.疫苗能够激发高水平的特异性抗体免疫反应,产生足够的抗体,在病毒尚未感染细胞之前就将它们消灭。这是理想的目标。
2.也可以是疫苗激发的免疫反应虽然不足以完全防止病毒感染细胞,但是在病毒感染细胞之后能够迅速将它们消灭,大幅度减轻接种人群的疾病症状。
这种情况下,疫苗激发的抗体免疫反应可能不是很高,但是抗体免疫反应与T细胞免疫反应的结合,能够迅速杀死受到感染的细胞和细胞内的病毒。
因此说疫苗Ⅱ期临床试验中,较高比例的受试者表现出T细胞或抗体免疫应答,确实是比较积极的结果。
但同时我们也要注意到,由于没有受试者在接种疫苗后接触SARS-CoV-2病毒,因此陈薇团队的研究还无法确定候选疫苗是否能够有效预防SARS-CoV-2感染。
目前全球大约有250种针对SARS-CoV-2的候选疫苗正在研发,包括mRNA疫苗、复制或非复制病毒载体疫苗、DNA疫苗、自体树突状细胞疫苗和灭活疫苗。至少有17种候选疫苗正在进行临床试验。尽管保护率可能达不到100%,但我们有充足的信心,新冠疫苗今年是一定可以出现的。
编辑:春雨医生
参考文献:
[1]a. b. c. d. Charles Janeway, Paul Travers, Mark Walport and Mark Schlomchik. Immunobiology. (2004) 6th Edition. Garland Publishing, NY, NY
[2]Feng-Cai Zhu,Xu-Hua Guan,Yu-Hua Li,et al.,Immunogenicity and safety of a recombinant adenovirus type-5-vectored COVID-19 vaccine in healthy adults aged 18 years or older: a randomised, double-blind, placebo-controlled, phase 2 trial,Published:July 20, 2020DOI:https://doi.org/10.1016/S0140-6736(20)31605-6
[3]Heath WR, Carbone FR. Dendritic cell subsets in primary and secondary T cell responses at body surfaces. Nat Immunol 2009; 10:1237.
[4]Strieter RM, Koch AE, Antony VB, et al. The immunopathology of chemotactic cytokines: the role of interleukin-8 and monocyte chemoattractant protein-1. J Lab Clin Med 1994; 123:183.
版权声明:本文为原创稿件,版权归属春雨医生所有,未经授权禁止转载,授权与合作事宜请联系reading@chunyu.me