Swanglei-王大师原创作品,不可用作商业用途!转载请注明出处!
以下我会以记录的形式,把HIFI音响的DIY过程全部分享给大家,希望喜欢玩音响和公放却不知道怎么做的人都可以玩音响。
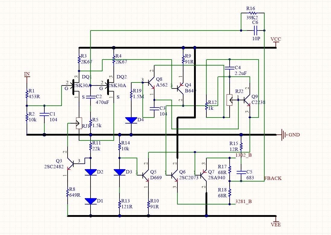
先上前级原理图

再上个PCB图

还有三维原件哦,这个功放那是花了我很多心血的呢!!!

后面陆续上。。。。。。
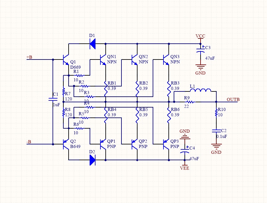
后级功率放大来啦~~~老规矩,先上原理图!!!

再上PCB文件

还是再来个独家的三维PCB。。。。


机箱设计的很厚实哦。。。环牛是大一时候的600w呢。。。超强劲。。。后级共六对东芝对管驱动。。。下面来个设计的外壳的Solidworks渲染图吧。。。。






真心投资不小啊~~~懂行的人明白的~~~
后面是陆续的实际制作了!!!可不是纸上谈兵了!!!
这里呢,必须插一句,很多人吧,都是喜欢纸上谈兵,一堆一堆的想法,可是光靠一张嘴,问啥其实啥也不知道,我自认为我啥也不知道其实!但是我知道我自己想做的,可以做到的我就会去做!!!就像Jobs说过的,往往改变世界的就是这些Doers。。。
其实前级和后级是有两个版本的,我上传的只不过是我后期最终版!!!希望大家能得到一些启示,不要总是犹豫,想干就干!!!



相信懂行的人肯定看这些元器件直流口水吧,旁观者我就不解释了,等了解了自然就明白了!!!哈哈,卖个关子!
介绍下外壳的制作过程,三毫米铝合金板,拿自己的图纸去找激光切割,然后再钣金折弯成自己需要的外壳,简单修理激光切割留下的痕迹(国内的低端加工设备就这样了,还可以接受~),工具:修边刀、粗砂纸、尼龙打磨片、扩孔器。经过后期的手工拉丝处理,就可以装上提前买好的各种输出输入电源接头,个人觉着这里不能吝啬买便宜的接头,好接头至少都要在15以上一个,垃圾街头里面都不知道什么破烂金属!我暂时功放输出两个声道都是低端USA的CMC紫铜带水晶套的接头,输入也是亮铜的CMC,因为还是买的低端的,价格还可以接受!!!音箱的接头和音箱内部的线我都是买的稍微好点的,是喷砂的仿WBT外形的接线头,质量感觉不错,挺有质感的!不过这个线材挺靓的,二十一米呢!!!里面好粗的,据说是高品质的无氧铜芯。。。好了,废话不说,上图!!!




这里需要说一下,功放内部的线材都是我特制的,输出线是一根很久之前淘的TaraLabs的无氧铜粗铜丝补了一根镀银信号线(输入也是这根镀银线然后外包金属屏蔽)


这个接头质量真的挺好的,单价16.5元,挺值的~~~
追加今天的成果,电路板已经ready了,电源的走线也好了,好粗好粗的铜线啊!!!



刚把电源部分搞定咯!!!

首先先诅咒一下万恶的快递,22号就已经到了,但是一直不通知我,自己私自地放在了快递一声不吭,搞得我28号的今天查了才知道已经到了。。。。。画个圈圈诅咒你!!!
来个音箱Unboxing图。。。。。。

我亲爱的鼓式大书架。。。。

补一个送的配件,对了,还有棉,忘了拍~~~

来个两对喇叭的写真。。。

这个喇叭我真心挺喜欢的,等装上去了声音应该会不错,必须对得起这个价钱啊~~~
Ps:首先铝盆的支撑架,然后纸盆是糊了沥青的,很久之前就装过一对沥青的箱,声音都挺不错的!

佳讯的二分频。。。

同样是佳讯的高音单元,价格吗。。。还算我能承受的范围!

喇叭的的质感啊,做工啊都还挺不错的!

最近烧钱烧得太high了,尽快打住吧!!!高大上的脚钉哦!好贵的!!!音箱差一点就装完了,突然家里没锡了,坑货又去北京路买了一整卷焊锡!!!啊啊阿啊。。。快疯了



苦等了两天的喇叭线终于到了,来个制作过程!!!硕粗的线啊。。。
外面包了蛇皮网,内部也有一层蛇皮网,是仿金丝的,然后内部一*独共**立的八芯,每一芯又有十二根粗铜芯。包装皮上写着英文我就不翻译了,总之有点叼!!!对了,每根独立的线内都有红黑的橡胶避震绳!!!做工很是精细!这里赞一个~~~




东芝对管到了,这就上全新国产对管和日本全新原产对管,我手机拍摄,尽量不要吐槽照相技术不好哦!
这里我必须说明一下,首先最直观的就是芯片厚度,国产的明显薄很多,也轻很多,质感明显差很多!然后吗就是像网上说的激光打标,进口的做工很好!!!这里说一下,本来我是想拿精密电子称称一下的,但是发现不在家,这里就没办法了!
后面就等清明放假了,好好调一下功放!!!



哈,一直忘了把完整的机器拍个照!现在补上!!!


来个音箱Unboxing图。。。。。。

我亲爱的鼓式大书架。。。。

补一个送的配件,对了,还有棉,忘了拍~~~

来个高大上的金字塔吸音棉,装饰一下我的听音环境!!!完事只差功放调试完毕,坐等我的日本原产东芝对管。。。
补上一句,一共买了十块棉,全贴到墙上了~~~赶紧不忘留一张先拍个照,哈哈~~~至于为什么不把我的狗窝拍个照,那是为了吊胃口~~~哈哈,个人私密空间,私人小天地啊~~~呵呵

希望大家喜欢
推荐喜欢硬件、自己做东西的朋友,可以去www.dfrobot.com.cn(DF创客社区)玩玩,里面有我很多的帖子,有很多志同道合的朋友!