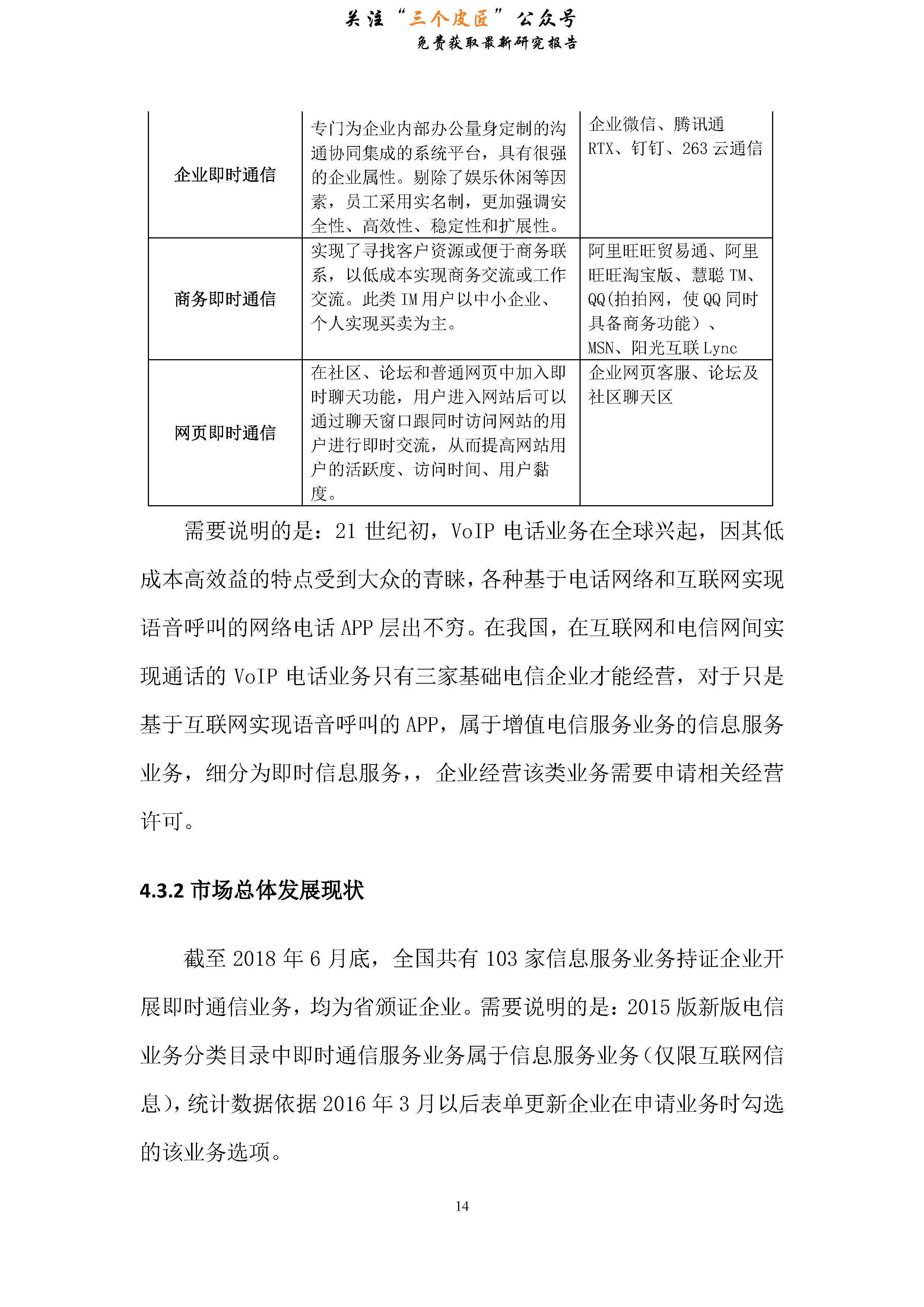
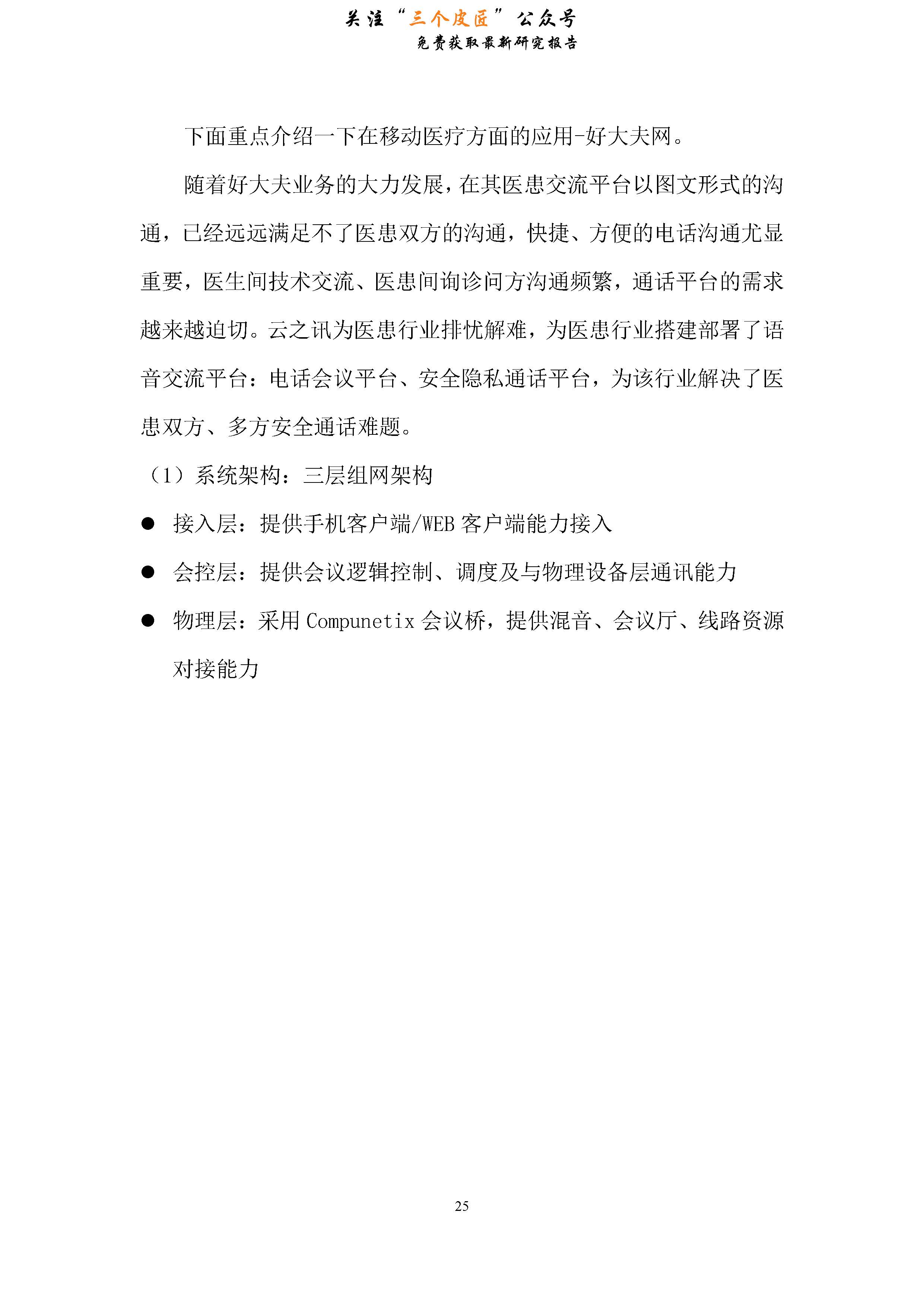
中国典型语音融合业务市场发展分析
大多数企业开展的语音融合通信业务从业务形态上多属于呼叫中心、多方通信和即时通信业务范畴,下面将重点介绍这三类业务市场发展现状。(原文来自皮匠网,关注“三个皮匠”微信公众号,每天分享最新行业报告)
市场总体发展现状
截至2018年6月底,全国共有5996家企业获得呼叫中心业务许可,其中部颁证企业3610家,省颁证企业2386家。
在国内呼叫中心业务市场上,经营性外包服务呼叫中心企业收入排名前十的企业分别为:深圳市润迅电话商务有限公司、北京鸿联九五信息产业有限公司 、上海维音信息技术股份有限公司 、北京互联企信信息技术有限公司、广东广信通信服务有限公司、青岛联信商务咨询有限公司、广东鸿联九五信息产业有限公司 、河北博岳通信技术股份有限公司 、万声通讯实业有限公司 。
国内多方通信服务业务是指通过多方通信平台和公用通信网或互联网实现国内两点或多点之间实时交互式或点播式的话音、图像通信服务。
近年来,我国大量企业从金字塔型管理结构逐步过渡为扁平化管理结构,企业内部跨部门、职级的多方沟通日益频繁,通信会议需求大量增加,而多方通信服务是其实现跨地域管理与协作的重要手段。
国内多方通信应用场景多为医疗、教育、物流和零售等领域。
截至2018年6月底,全国共有482家企业获得国内多方通信服务业务许可,其中部颁证企业428家,省颁证企业54家。
主要包括基础电信企业和全时云商务服务、会畅通讯、二六三网络通信等增值企业。基础电信企业的服务对象主要是对通信会议服务要求较低的企业,其在客户资源、网点渠道等方面的天然优势,在国内通信会议市场占据主要份额。第三方国内多方通信服务商的优势在于产品线比较齐全,能够提供更加专业化的服务,在中国市场占据40%左右的份额,且呈现逐年增加的趋势。































