文/吴婷婷
就在刚刚,上海发布了新房限售5年的新政!
这是继住房和城乡建设部倪虹副部长赴上海调研督导房地产市场发展后的又一次调控!
就在近日,住建部副部长倪虹带队来到了无锡。

年前,1月底的时候,住房和城乡建设部倪虹副部长曾带队赴上海、深圳等地调研督导房地产市场情况。1月21日、1月23日,上海、深圳分别出台了有关促进房地产市场平稳健康发展的措施。

此后到现在的1个多月时间里,上海、深圳一直在高频、无死角的针对楼市做调控。

如今,督导队伍来到了无锡,无锡楼市会否因此升级调控?
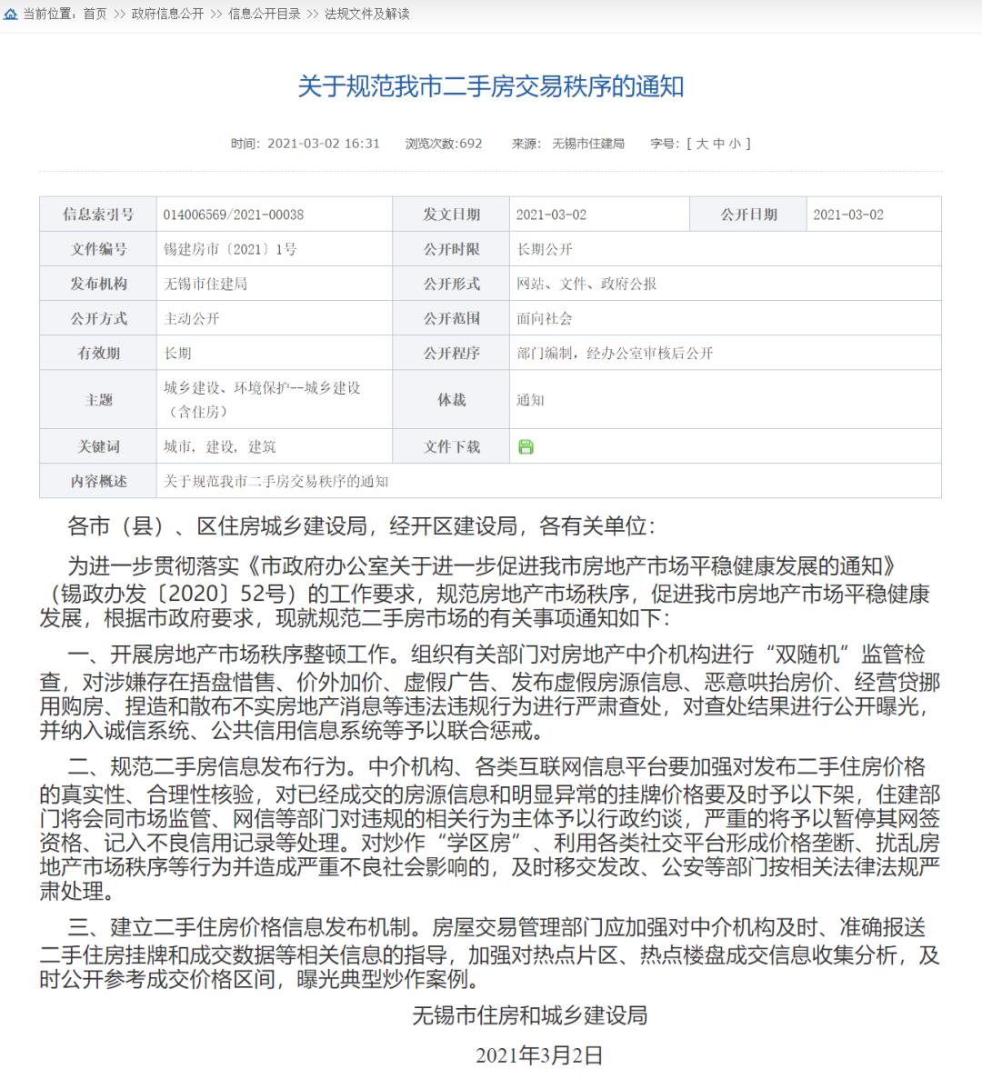
和督导时间点接近的,是昨天下午发布的《关于规范我市二手房交易秩序的通知》。

通知明确,要对捂盘惜售、价外加价、虚假广告、虚假房源、哄抬房价、经营贷挪用购房、捏造与散布不实房地产消息的违法违规行为进行严肃查处,整顿房地产市场秩序。
此行另一个督导的城市,杭州,也于今天上午传来调控消息,同样包含打击中介发布虚假广告、虚假房源、哄抬房价、经营贷挪用购房、捏造与散布房价上涨不实言论的违法违规行为。

两个城市的调控文件中,矛头不约而同地指向了一个地方:二手房中介。
不同的 ,是中介们在调控落地后的反应。
据公众号“楼市杭州”介绍,在今天最新的调控出台前,昨天晚上,杭州的中介网站就已经下架了“成交价查询功能”,同时, 对于房主抱团、临时暴涨的二手房信息,链家、我爱我家等也要求严加审核后再发布 。
相比,无锡一些中介网站的“查成交”功能还在保持更新。

昨天(3月2日)晚上6点半,也就是调控发布后2小时,链家、贝壳无锡站最新成交的记录显示是蟠龙湾。今天(3月3日)下午3点,最新成交记录已更新,排在最前面的已经是九龙仓碧玺的一套房源。
面对调控,杭州中介网站选择的是“直接下架成交查询功能”,而深圳、成都为了防止二手房市场过热,选择隐藏了所有网上二手房信息。
个人认为,对于想要买房的人来说,还是需要有一个可以了解房价行情的地方的。昨天我们无锡的调控文件里也提到了↓↓↓

但 公开的前提是信息“真实”、“准确” ,包括小区信息、房价等信息,具体了,真实了,准确了,才有参考价值。
以刚刚更新的碧玺的这套成交为例↓↓↓

乍一看这个成交价,我是有点吃惊的。碧玺有A\B\C三个区,据我了解,最新交付的A区,140平左右的毛坯房成交价尚不到2.3万/平。网上最新更新的这套虽然是精装,本身有溢价,但怎么就能卖到27750元/平了呢?
而且说是精装,却没有精装的图片,只有简单的文字介绍↓↓↓

都是大而化之的介绍,哪哪都能用。并不能解答我对价格的疑问。
翻过来再细一看:“楼层:6层”,我才明白,原来,这套卖到27750元/平的,是碧玺C区的洋房,而不是B区高层或者A区的小高层或者高层。

洋房和高层有价差本就是再正常不过的事。如果一开始就在成交,或者挂牌房源的信息里说明这是“碧玺C区洋房”,那这套房子的成交信息会不会对C区、甚至对想要买B区高层和A区高层、小高层的人更有参考价值?
可就是这样多写几个字的事,很多中介不屑于去做。类似这种表述模糊的房源信息,经常出现在这些网站上,中介的朋友圈。
举个例子。
这是我去年3月某个周五的晚上,在朋友圈刷到过的一条二手房信息↓↓↓

39万的价格在当时确实算是非常低的价格,也很吸引我。于是我第一时间去官网搜索,看看有没有关于这套房子更具体的信息,搜索结果大吃一惊↓↓↓

作为一套被列为必看好房的房源,只有简单的房源信息,没有房源图片,户型图、实景图都没有……所以,必看的原因在哪里?好房的好又是体现在哪里?
后来我还是找了认识的中介才打听到这套房子的完整信息:
1、实际要卖的有3套房,分别是50.58平的91万、33.13平的60万、21平的38万。这套38万的是最小的一套。
2、3套房子被打通成了1套大房子。合起来一起买的话还能住住,但政策不允许一下子买那么多,分开买的话就得重新砌墙,砌完之后不一定能住,因为太小了。
了解到完整信息后,再来看这条朋友圈的信息, 有没有一种被欺骗的感觉?
再来说前段时间大热的解放南路的一套锡师附小的学区房↓↓↓

维护完成度0%,意思就是啥信息都没。
当时,中介在朋友圈里放的图是这样的↓↓↓

这图直接把我吓过去,这,确定是房子?
抑制不住好奇,第二天一早我去现场看了下,才知道,上图里,只有右下角的那扇铁门和在售的这套房源有点关系。
这是我去现场拍到的照片↓↓↓



直到成交,网站上显示的信息还是“暂无实景”。甚至,连房子建成年代的信息都是错的……↓↓↓

如果中介在录入信息的时候,能备注清楚这是一套怎么样的房源,给到买房人的参考会不会更有价值?
你对无锡目前的二手房市场怎么看?你觉得最需要规范的是什么?