我有一个做会计的女同学,在某建筑行业做了4年的会计,从工作到现在,基本是跟着项目走,绝大部分时间是不需要下工地的,大部分时间还是在办公室呆着处理业务。
在国企做得出色,升个主管很容易,毕竟还是要有干活的人,但要升部门一把手,这就有点难了!住房公积金加年终奖平均工资高于同期同学的平均水平,第一年实习工资6000。
想要做建筑会计的朋友,今天和大家分享同学总结的一些小经验,也许你能用到哦~
建筑施工企业科目设置的技巧
工程施工科目设置

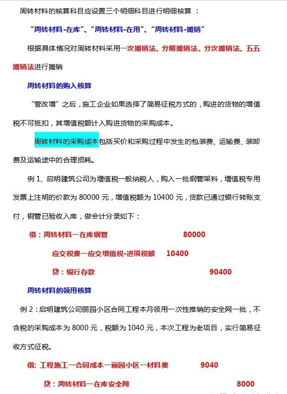
周转材料的核算科目设置

建筑企业账务处理


建筑企业涉税问题
进项税额抵扣要点


建造合同的涉税处理


施工企业工程建设成本费用归集的方法
施工企业完工成本核算
工程合同收入和合同费用确认的方法
......
篇幅有限,今天先和大家分享到这里。
希望你能点亮自己的梦想,自律且努力,我们一起加油~
