
先说答案,除了被商业险拒保人群、贫穷的中老年人群、家里十分贫穷的幼儿,不然不要买!如果你只是想要一个答案,看到这里就足够了。下面详细说说为什么大部分普通人不推荐买。
买保险不要听销售吹得花里胡哨,也不要看所谓最高能报销XXX万元,而是要仔细查看保险条款,要知道保险公司理赔都是按照条款理赔的,就算有了纠纷,法院也是按照条款来判的,因此保险条款至关重要。
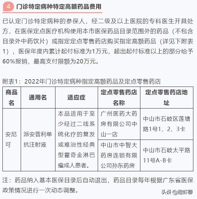
下面跟小虾一起来看看“博爱康”到底能报销哪些费用吧!

这个保险只能报医保目录范围内的药物!而且不是说药品只要在医保目录就能报销,还要有对应的适应症。例如A药能用在甲病和乙病,但只有甲病的A要在医保目录内,如果你得了乙病同样用了A药,那也是不能报销的。

如果是住院,那么医保目录范围外的费用也是可以报销的, 起付标准2万元,超过部分例如在人民医院,可以报销60%。但是要注意是“合规费用”,下面解释了合规清单,医保目录范围外的药品(不含中药饮片); 增强CT每年一次;材料费限额5万。如果是重大疾病,增强CT和材料费的额度用肯定是不够的。
下面做个题来看看大家知识点是否掌握好了
例题1:小明住院看病总共花了6万元,医保目录内花费4万元,医保报销70%也就是2.8万元,请问小明能在博爱康报销多少钱,需自费多少钱?
答案: 报销0元,自费3.2万元; “博爱康”医保目录内花费为4万元,医保报销了2.8万,剩余1.2万,未超过1.5万的起付标准。医保目录外花费2万,未超过起付标准,不报销。
例题2:小明第二年滑雪摔得非常严重,在人民医院就诊,住院前在门诊花费3000元,全自费。住院后花费25万元,其中医保目录内花费12万,医保报销8万,自费部分中成药5000元,进口髋关节置换自费材料12.5万。医院医生医德医术都很好,医疗费用都是必要消费,问“博爱康”能报销多少钱,小明需要自费多少钱?(费用瞎编的,仅供做题)
答案: “博爱康”报销6.75万元,自费10.25万元; 医保目录内12万,医保报销8万,“博爱康”报销部分为(12-8-1.5)*0.7=1.75万元,自费部分13万,“博爱康”报销部分为 (12.5-2)*0.6=5.1万,超出5万元按5万计算。因此“博爱康”能报销的费用为6.75万元。

就一个药可以报销,并且年度累计起付标准1万,60%报销比例。

罕见病,普通人患病概率极低,同样年度累计起付标准1万,60%报销比例。
1型糖尿病,年度累计起付标准1万,60%报销比例,最高支付限额5万,胰岛素泵3年限报一次,耗材也有限额。

这个主要看第一点,停止参与医保期间发生的费用不报销,各位换工作的时候注意,试用期要买保险啊!!!其他几点大致意思是额外服务不给报销,比如指定医生、加急、VIP病房、护理费等。第九点也需留意一下,价格超出公立医疗机构政府指导价的费用,去药店购药、私立医院看病需要留心。

“博爱康”可以和医保一站式结算,十分方便,懒人必备!

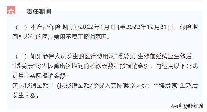
责任期按自然年计算,并非是按购买时间计算,这个比较坑。
这样看下来,虽然“博爱康”报销虽然不多,但是也是能实实在在给到实惠的,为什么说小虾不推荐普通人购买呢?下面我们看看其他商业医疗险,对比一下。

如果你很穷,连蜜雪冰城都喝不起,平时一百块都拿不出来,且是中青年,身体较为健康,那么推荐你买普惠e生,30岁一年保费160元,住院报销100万,而且是100%报销,不限定医保目录。如果小明买的是普惠e生而非“博爱康”,大概率只要花1万块,立省9万多;
如果你很穷,连蜜雪冰城都喝不起,平时一百块都拿不出来,且年纪大,那么推荐你买“博爱康”,毕竟只有180,虽然报销范围比较有限;
如果你平时能买得起奶茶,那么选择就很多了,少喝一周奶茶或少吃一顿饭的钱能够给你的医疗险鸟枪换炮。依据自身喜好选择合适的商业保险,优选能够全额覆盖住院的所有费用且条件宽松的;
如果你身体不好,三高、基础病等等,商业医保拒绝了你,那么可以选择“博爱康”,因为你没得选。
什么?你说门诊报销?医保后门诊还在医保范围内自费超过1.5万元,请问除了癌症还有什么病能花这么多,这种病的患病概率有多大?恕小虾有点孤陋寡闻了。癌症商业险有外购药可以报销,普遍额度在200万左右,报销比例100%。
保险是一种射幸合同,买的就是一个万一,建议有能力的朋友们尽量优先买够足够的覆盖额度。朋友们还有什么疑问欢迎点击留言,小虾会回复哦!
-END-
编辑丨趣小虾
图源丨部分图片来源于网络,若有侵权请联系删除
声明丨如需转载,请私信。