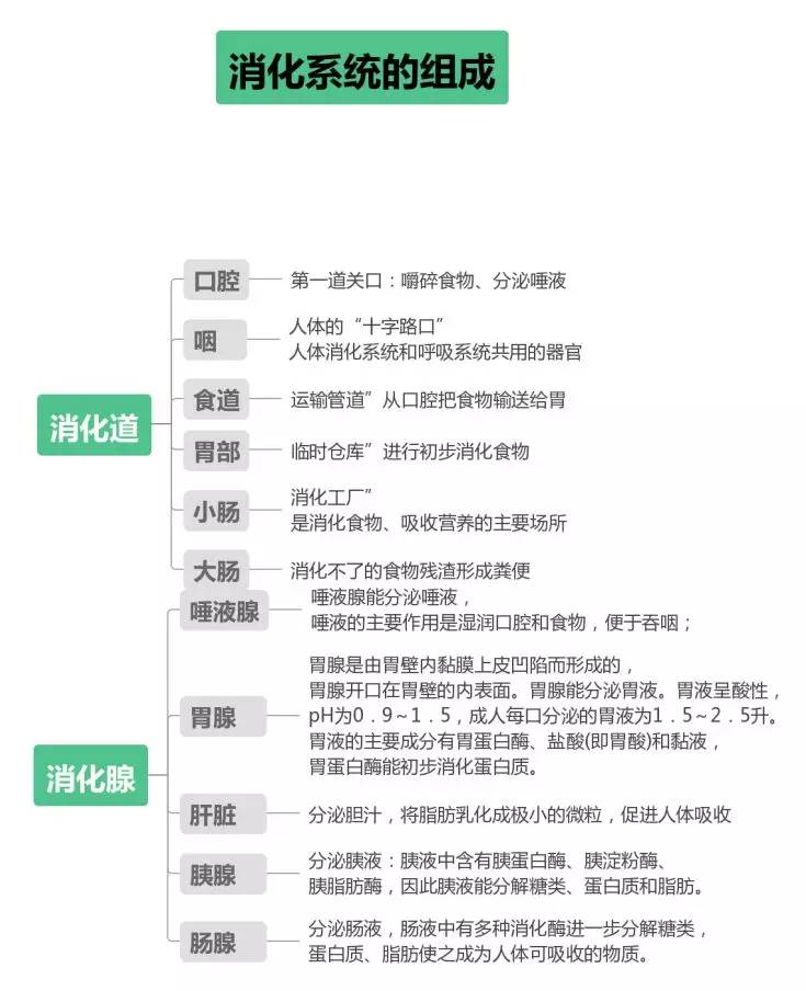
民以食为天,而食物都是在我们的消化系统中完成它们的消化和吸收,为了完成这两大功能,消化系统需要全身许多不同器官协同工作,这些器官包括口腔、食管、胃、小肠、大肠、肝脏以及胆囊等。我们吃下去的食物到底是怎样被消化吸收?它经过了哪些身体器官?肠胃不好到底应该如何改善?···今天,小科就以图文结合的形式,带你一探究竟!为了更加深入地认识人体消化系统,首先我们来看一下人体消化系统的构成及各个组成部分的主要作用!






当今年代,不少人由于工作压力大、饮食不规律、食物结构单一、生冷不忌等原因,造成胃肠道疾病频发却仍不以为意。调查显示,胃癌和大肠癌,即结直肠癌,发病率高且中晚期患者病死率居高不下,化疗耐药复发患者5年生存率不足10%。因此,胃肠重疾,预警和预防至关重要。
为了保护胃肠道,保证消化系统正常运转,我们应该如何做?
1、避免暴饮暴食
2、避免吃对胃肠刺激性大的食物和药物
3、注意饮食卫生
4、保持乐观情绪
5、注意锻炼身体
6、注意保护牙齿日常肠胃养护至关重要
不仅关乎身体健康,且良好的饮食习惯和健康的生活方式,不仅能保证我们身体消化系统的高效运转,对皮肤、对身材也有很重要的影响哦!