家有萌娃准备上一年级的
快看过来!
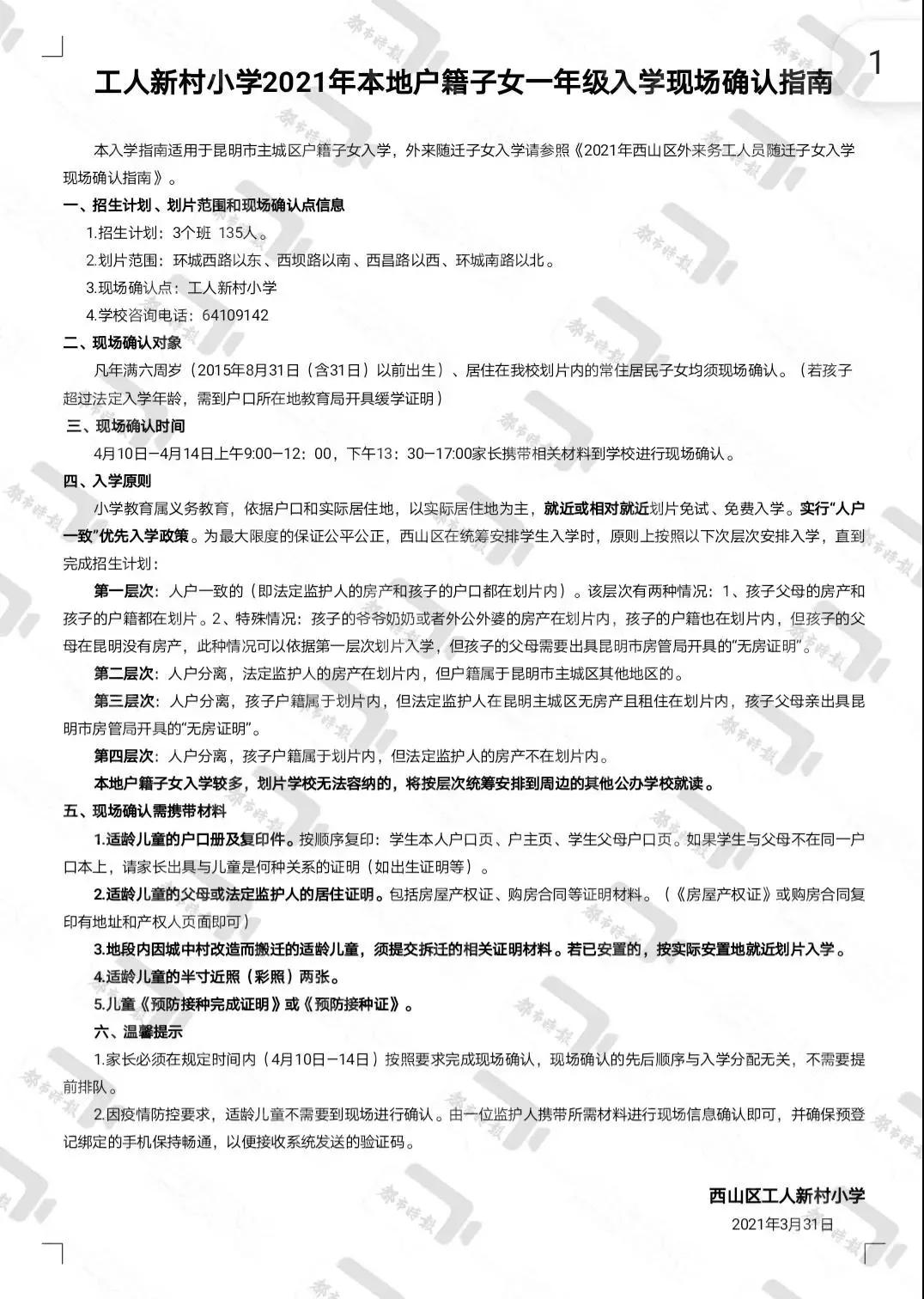
● 今天 昆明主城小学招生范围公布●
根据昆明市教育体育局发布的《2021年昆明市主城区小学一年级招生入学流程图》,今天,昆明各小学将公布招生入学信息。

● 2021昆明市主城区小学一年级招生入学:
现场信息确认时间为4月10日至14日 ●

上午九点多,记者来到文林小学时,已有多名家长围在公示栏前,查看刚刚贴出的《关于五华区文林小学一年级新生入学地段的通知》。


《通知》内详细公布了学校招收适龄儿童的额范围,包括西昌路、东风西路、建设路、虹山东路、学府路等划分的具体范围。

除了还不确定自己家是否在招生范围内的,一些确定了的家长仿佛是吃到了一颗大大的定心丸。
市民:“很放心很开心,基本还是知道了,就看看那个范围看看流程,也就比较清楚了,因为现在政府这些网站各方面做的都比较好,比较完备这个消息。”

而随后,记者又来到了云南师范大学附属小学,和公立小学一样,该校也贴出了一年级招生通告,通告上对招生计划,报名条件和时间都做出了公示,并写明电脑随机选号的时间计划在4月7日。

市民:“4号就可以报了嘛,准备在第一时间报名。”

市民:“我小孩在那个万科城,想来这边看看,如果摇不上,就让他上那个长城小学,反正就是顺其自然,看到时候摇不摇得上。”

今天昆明各所公办小学门口都陆续贴出了2021年招生范围、报名材料等信息,依据户口和实际居住地,以实际居住地为主,实行免试、免费、就近或相对就近报名入学。
今年,不少学校还探索每套房六年一个学位(二孩、双胞胎或多胞胎除外)的划片入学要求。
对于入学地段,许多小学都以某条路以东、以南、以北、以西等方式呈现,家长查看招生范围时,一定要完整查看,确定区域。
除了公立小学,昆明各所民办小学的招生简章也于今天正式发布,家长可到有意向的学校,或者通过学校网站或微信公众号查看。

确认了学校后,2021年昆明主城区小学一年级招生入学的现场信息确认时间为4月10日至14日,届时,本地户籍适龄儿童可到对应的公办小学现场确认,已在公办小学现场确认的,不能再被民办小学录取;外来务工随迁子女应到对应的确认点进行现场确认,现场确认未通过的可选*民择**办小学报名或会户籍地就读。
● 昆明各区小学招生划片信息 ●
五华区
丰园小学

韶山小学云著校区



师专附小月牙塘校区

春城小学红菱校区

春城小学教育集团新闻路校区

龙翔小学

红旗小学布新校区

红云小学

莲华小学

文林小学

高新一小经典校区

高新一小海源校区

高新一小科医路校区

长春小学、先锋小学

五华区外国语实验小学

盘龙区
北京路小学

盘龙小学人民东路校区

明通小学本部

明通丰江路校区

金康园小学

东华小学金色交响校区


拓东第一小学
拓东第二小学

新迎一小一部

新迎一小二部

云南师范大学附属俊发城小学
东庄小学

古幢小学

金星小学
金实小学

金实小学源清校区

武成小学教育集团海源校区

云波小学

罗丰小学

盘龙小学映象校区
招收云南映象B区7至24栋,C区25至58栋,故乡的云65至69栋,桂花苑84至89栋,花好月圆一期92至109栋,花好月圆二期70至83栋(商铺除外)的本地户籍适龄儿童。
盘龙小学滨江校区

园博小学

明通小学北辰校区

重工附小

西山区
春苑小学

昆湖小学

红联小学

书林二小(福海校区)

棕树营小学

书林二小西苑小学

西华园小学
大观河以东、环城西路以南、环城南路以西、 石安公路以北、卢家营、河南乡等地段本地户籍。
工人新村小学

书林一小

中华小学西山学校

官渡区
南站小学

和平小学

前卫路小学、佴家湾小学
六甲第一小学、
上海师范大学附属实验学校

民航路小学、

民航路第二小学、
五里小学
董家湾小学

关上实验学校

关上第二小学
福德中心学校

东站实验学校

金马中心学校

金马中心黑土凹分校

度假区
度假区第二小学

呈贡区
中华小学(白龙潭校区)

云南民族大学附属小学洛龙校区
云南民族大学附属小学斗南校区

部分来源:掌上春城、开屏新闻、都市时报
如有侵权请联系公众号云南楼市观察修改、删除。