一、 江北外国语艺术学校,将成为“九年一贯制学校”
近日小编在查阅资料时,关注到了一则《江北区教育局关于区人大十一届第五次会议第70 号建议的答复》文件中提到了“关于湾头区块初中问题”,让我们一起来看一下吧!
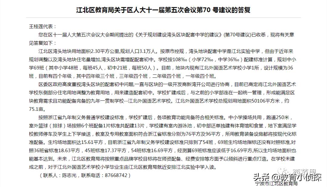
江北区委区政府高度重视湾头区块的配套初中问题,一直与区块的一级开发商新湾开公司进行协商,目前已商定将江北外国语艺术学校东侧部分住宅用地调整为教育用地,用来建造配套初中。
学校扩建成后,与之前的小学部连在一起统一管理,形成能满足区块教育需求且功能配备完备的九年一贯制学校--江北外国语艺术学校。江北外国语艺术学校总规划用地面积50106平方米,约75.1亩。

按照浙江省九年制义务普通学校建设标准,学校扩建后,各项教育功能完备符合相关标准。中小学操场共用,跑道250米,室外篮球(排球)场按照6个班配备1片标准共配建13片,学校建有室内游泳池,初中部还单独建有体育馆和食堂,地下室满足学校教师停车及学生上下学接送,教室及专用教室面积符合浙江省标准分别为76平方及96平方,所用教育装备设施都将按现代化标准配备。

二、 说干就干!规划立马调整,就位!
只要百姓们有需求,我就干!这似乎成为了江北这届ZF的做事风格。这不,话音刚落不久“市自规局”也传来了好消息!昨*批日**后公布了“宁波市湾头地区(JB05)控规局部调整(JB05-03-21、04-17地块)”。
而本次重点调整内容,正是前面所写主要将JB05-04-17分成JB05-04-17a和JB05-04-17b两个地块,JB05-04-17a地块用地性质从二类居住用地调整为中小学用地, JB05-04-17b地块用地性质不变,仍为二类居住用地。JB05-03-21地块内配建12班幼儿园一所。特别是JB05-04-17a地块将与河道西侧地块(约3.4公顷)统一设计,形成九年一贯制学校。

(湾头地区(JB05)控规局部调整)
据了解未来,江北区教育局将按照重点品牌学校目标将在师资配备、经费安排等方面予以倾斜进行重点打造。在学校未建成之前,对于江北外国语艺术学校小学毕业生由江北区教育局就近安排江北实验中学入读。
我们要知道每一次的规划调整,都预示的该板块有新动作,这次规划的出街将会加速江北外国语学校的扩建,以及湾头剩余的土地出让。



(江北外国语艺术学校)
三、 期待江北的教育,明天会更美好!
拥有世界级湾区资源的湾头板块,无疑是更符合宁波顶级人居的生长!不仅占据城市湾区,各个属性均十分优秀,是一块不可多得的城市中央宝地板块。
再加“江北外国语艺术学校扩建成为一座九年一贯制学校”,无疑是又给“湾头板块”增添了新的教育筹码,让湾头在宁波显得更加“闪耀”,让我们共同期待“这座九年制学校”给湾头带来新的“机遇”.....
教育承载着万千学子和梦想,寄托着广大父母的希望,相信江北对教育的重视,必定能为江北城市发展带来质的变化!