一、定义及分类
书包,是指用布、皮革等制成的袋子,学生用来携带课本、文具用品,书包主要有双肩书包、单肩书包、安全书包、拉杆书包等类型。
书包的主要类型

资料来源:共研网整理
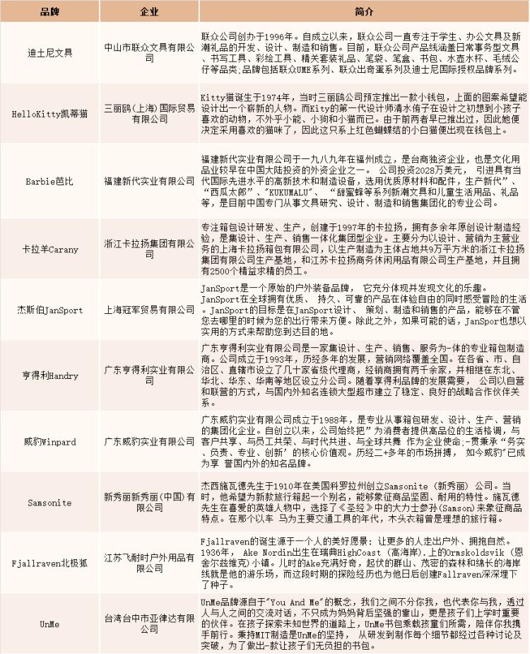
二、重点企业经营现状
中国作为世界人口最多的国家,也是儿童书包消费潜力最大的国家。未来,随着国家在教育方面持续投入、文化产业大发展的政策刺激、居民生活水平不断提高以及城镇化进程的加快,人们对于各类儿童书包产品的需求量将不断增加,吸引了一大批优秀的企业入局,如中山市联众文具有限公司、三丽鸥(上海)国际贸易有限公司、福建新代实业有限公司、浙江卡拉扬集团有限公司、上海冠军贸易有限公司、广东亨得利实业有限公司、广东威豹实业有限公司、新秀丽新秀丽(中国)有限公司、江苏飞耐时户外用品有限公司、台湾台中市亚律达有限公司等。
中国书包行业重点生产企业介绍

资料来源:共研网整理
其中上市企业主要有新秀丽等,新秀丽国际有限公司集团是全球最大的旅*行游**李箱公司,拥有逾100年悠久历史。本集团主要以新秀丽、AmericanTourister、Hartmann、HighSierra、Gregory、Speck及Lipault品牌以及其他自有及获授权的品牌,于全球主要从事设计、制造、采购及分销行李箱、商务包及计算机包、户外包及休闲包、旅游配件以及个人电子设备纤薄保护壳。集团的核心品牌新秀丽是全球最著名的旅*行游**李箱品牌之一。公司于2011年3月8日成立,于2011年6月16日上市。
新秀丽基本情况

资料来源:共研网整理
从总资产来看,受新冠肺炎疫情影响,自2020年起新秀丽总资产逐年减少,2021年新秀丽总资产为309.50亿元,较2020年减少了27.3亿元,同比减少8.1%,2022年一季度新秀丽总资产为294.56亿元,其中流动资产110.43亿元。
2014-2022年一季度新秀丽总资产统计

资料来源:共研网整理
从营收情况来看,2020年受新冠肺炎疫情影响,新秀丽营业总收入下滑明显,2021年开始恢复增长,2021年新秀丽营业总收入完成128.84亿元,较2020年增加了28.6亿元,同比增长28.5%,2022年一季度新秀丽营业总收入已完成36.41亿元,毛利润为19.91亿元。
2014-2022年一季度新秀丽营业总收入及毛利润统计

资料来源:共研网整理
从毛利率来看,2021年新秀丽毛利率增幅明显,2021年新秀丽毛利率达54.51%,较2020年增长了8.55%,2022年一季度新秀丽毛利率为54.69%。
2014-2022年一季度新秀丽毛利率统计

资料来源:共研网整理
从书包产品价格来看,新秀丽书包产品价格区间主要集中在500-699元之间,其中NW4YOUTHR和TU7DREAM+DISNEY两款产品均超过600元。随着居民收入的提高和消费观念的升级,消费者在购买儿童书包时将会越来越考虑在产品质量、设计水平、终端形象、用户美誉度及管理服务方面表现优秀的品牌产品,品牌儿童书包逐渐占据市场主导地位。因此,品牌在儿童书包产品的竞争力要素中占到了越来越大的比重,拥有品牌知名度的儿童书包企业更有能力在这样的市场环境中占据有利位置,而品牌儿童书包厂商的不断壮大也将加速国内儿童书包行业品牌集中度的提升,利于行业健康发展。
新秀丽书包产品价格统计

资料来源:共研网整理
三、发展趋势
随着人们生活和消费水平的不断提高,各种各样的箱包已经成为人们身边不可或缺的饰品。人们要求箱包产品不仅在实用性上有所加强,装饰性也要有所拓展。
根据消费者品位的改变,书包的材质更加多样化。真皮、PU、涤纶、帆布、棉麻等质地箱包引领时尚潮流。同时,在越来越标榜个性的时代,简约、复古、卡通等各类风格也从不同侧面迎合时尚人士张扬个性的需求。书包价钱也不断升高,材料也越来越新奇。
很多的书包生产商家开始更加侧重书包的背负系统,考虑到学生上学的书籍和各类的学习用具都比较多,而且很多都是比较重的,让学生背起来很吃力。市面上很多书包都是比较传统那种,最明显就是背负不减压,而且比较容易断裂,并且很多的学校和家长都呼吁一些商家在设计书包的时候希望多从减压方面着手,第二是提高质量。
更多本行业详细的研究分析见共研网《2022-2028年中国书包行业调查与投资潜力分析报告》,同时共研产业研究院还提供产业数据、产业研究、政策研究、产业链咨询、产业图谱、产业规划、可行性分析、商业计划书、IPO咨询等产品和解决方案。