2020年伊始,新冠肺炎席卷祖国大地
民众“宅”在家里 共同战疫
国内疫情被控制
但因压力过大与无法就诊
也给了白癜风可乘之机

春夏季人体各项新陈代谢加快
是白癜风发病、扩散、复发的高发期
给患者生活出行带来困扰

白癜风治疗难度与病情发展程度息息相关,就诊时间越早,康复周期就会越短。
若延误或错误治疗,不仅会让白斑病情加重,加大治疗难度,还会导致皮肤细胞代谢紊乱,引发系列并发症。
随着医学科技的发展,白癜风的治疗也打破传统模式,运用科学先进的诊疗理念及技术,疑难型白癜风也逐渐被攻克。
深圳益尚白癜风专科不断吸收白癜风学术研讨成果,引进先进技术,并落实于临床诊疗,为众多香港乃至是外国友人成功治愈白癜风。




临床诊疗过程中发现
白癜风发病的病理机制复杂
不同的患者需分型、分期、分色
采用不同的治疗方案
而不同的仪器技术也影响着治疗效果
其中,新一代美国Xtrac308nm准分子激光治疗白癜风特别是疑难型、大面积白癜风,更加安全、高效和持久,且周围肌肤色素沉着的几率低。

308准分子激光运作原理是通过热效应和生物刺激作用,改善患者微循环,促进皮肤代谢,从微观水平恢复组织正常。
00:00/00:00
深圳益尚研究结果表明:通过专家评估分析,将308激光与其他对症的疗法配合,能促使黑色素干细胞加速分裂增殖,诱导T淋巴细胞调亡、抑制细胞因子IL-6、IL-8及TNF-α的产生,从而快速恢复黑色素细胞功能。

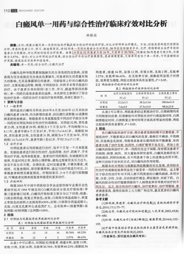
▲ 上滑查看单一与综合治疗对比论文
* 版权归深圳益尚白癜风专科左右所有
为让更多患者特别是疑难型白癜风患者
在疫情后,白癜风病情能得以控制
早日复色、早日恢复健康生活
4月18日 - 4月19日
深圳益尚白癜风专科特开展技术招募
招募面向人群
1.身上有白斑、白块未确诊者
2.已确诊,但未接受治疗的患者
3.白癜风久治不愈、病情反复者
4.多次治疗无效者
5.有病史,需做抗复发治疗

申请方式
如果您或您的亲朋,疑似或患有白癜风
地址:深圳市罗湖区怡景路1019号
(疫情期间,仅接受网络预约)
如何判断白癜风属于进展期/疑难型?
1.半年内有新病灶出现,白斑境界模糊不清;
2.外界刺激或摩擦,会使白斑扩散;
3.白斑处于移行状态,数目增多,面积增大;
4.真皮交界处黑素细胞数量明显减少,表皮中白斑颜色加深。