
一些后知后觉的购房者,可能还在等待中国铁建地产十年重回凤岭北的新盘云景山语城何时正式亮相。殊不知,很多嗅觉敏锐的购房者,已经抢先入手了。
2017年8月底,云景山语城1号楼新品启动内部认购,短短几天内售罄。9月16日,很多购房者早早就来项目临时开放的接待展厅排队,抢购3号楼新品。中国铁建·云景山语城未推广已热销。
然而,云景山语城的每一次热销,都不是凭空得来的!《南宁晚报·黄金楼市》将解密云景山语城的热销基因。

(云景山语城效果图)
凤岭北新增精装豪宅盘
半年前,云景山语城还在规划阶段的时候,很多人都在揣测,10年后再回到凤岭北做新项目的中国铁建地产,会拿出怎样的产品。云景山语城亮相后,一切都明白了:这一次,中国铁建地产给这一区域带来了精装豪宅,带来了经典的错层大户型。
据悉,云景山语城的高层户型均属于精装户型,面积区间约为127~167㎡。均为实用的2梯4户产品,户户采光充足,南北通透,户型方正。选择低层,可在阳台直接感受到园林风情和绿植环绕。选择了高层,可以尽情地眺望双公园享受公园景观。
值得一提的是,云景山语城精装属于奢华级别,多达几十个匠心细节设计,充分的考虑了业主日常生活细节的精致便捷。在保证精装质量的前提下,反复挑选材料,尝试多种风格,让业主在最核心的人居地段地段享受极致的居住体验。
云景山语城的面市,对凤岭来说,意味着许久没有新盘的凤岭注入了新鲜血液,人居环境的进一步升级,楼市产品体系更为丰富。
这一片区最安全社区之一
作为升级版的山语城,云景山语城还被称为,凤岭北最安全的社区之一。整个小区全部采用独立的封闭式智能化管理,对小区的外围防范和室内防范都做了双重职能监控。
从这些细节,可以看出云景山语城的安防系统有多“牛”:从进入社区外围开始,在各主要出入口、地下室车道、园区主要道路、一层大堂、电梯等全程设有智能化监控,24小时不间断工作。入城市会客厅和单元大堂时的门禁系统采用人脸识别系统,结合成熟的ID卡或指纹识别技术,为业主的安全的便捷保驾护航。
更有“访客二维码”功能,在有亲朋好友到访时不方便下楼接待的情况下仅需向对方发送专用的访客二维码(每个二维码仅一次有效),对方可凭借二维码进入城市会客厅直达社区内再进入家里,这不仅可以有效的过滤闲杂人等不安全因素,提高社区生活质量。户内设有无线智能家居,标配燃气报警器、双鉴探测器、紧急报警按钮等户内安全防范功能。
精装价14388元/平方米起
“云景山语城是中国铁建地产10年重回凤岭的得意之作,不仅品质大有提升,同时注重产品的性价比”中铁房地产集团(广西)有限公司副总经理蒋晔表示,“现在凤岭山语城二手房已经到了1.5万元/平方米。我们希望大家能以更加开心的方式去迎接新的生活”。据了解,云景山语城项目周边的精装房参考价约为18000元/平方米。而云景山语城精装房参考价仅为14388元/平方米起。
这一价格,是中国铁建地产10年重回凤岭给出的惊喜价,吸引了许多想要入住凤岭北的客户的关注。这也意味着,未来云景山语城的业主,将以这样的惊喜价体验到项目人居3.0居住的生活体验,享受鹤居桃源的感受。入住凤岭北升级版的洋房社区,感受Artdeco新古典主义奢华建筑风格的典雅风范。
此外,值得一提的是,云景山语城所有的户型都是南北通透,保证了每一户人家的采光和通风需求,户型利用率高。目前,项目推出127~167平方米公园成品大宅。
选择云景山语城的十大理由

(云景山语城高端定制晚宴,众多业主到场)
1
品牌
中国铁建股份有限公司,是世界500强企业之一,全国房地产20强的实力房企,国企口碑好。
2
区位
位于寸土寸金的凤岭北核心位置,项目在云景路与凤凰岭路交会处,项目周边配套成熟、高端。
3
配套
路网发达,临近南宁东站、地铁1号线等交通配套,出行十分便利。周边商业发达,靠近航洋国际、万象城、东盟商务区等发达商圈,商业配套一应俱全。
4
公园
双公园环绕,毗邻音乐文化公园(规划中),出门即为公园景观,接壤凤岭儿童公园,享受南宁最美公园景观。
5
学区
名校环绕,教育资源丰富。民主路小学佛子岭校区、天桃实验学校翠竹校区、南宁二中凤岭校区、翠竹实验学校(在建)等优质名校,覆盖九年义务教育及高中阶段。
6
产品
由1栋生态写字楼和3栋风情洋房以及3栋精装高层和约7000㎡的风情商业街组成。
7
户型
大户型以及独特的错层设计,满足客户三代同堂的愿望,家里的老人小孩,都能有独立休息空间。
9
园林
小区园林内将建造一个大型的亲子互动游乐场、双人滑梯等各种娱乐设施。
10
物业
国家一级资质中铁建(北京)物业公司携手世界五大行之一戴德梁行提供顾问服务,打造管家级贴心物业服务。
11
安防
整个小区全部采用独立的封闭式智能化管理,共五重安防,对小区的外围防范和室内防范都做了双重职能监控。
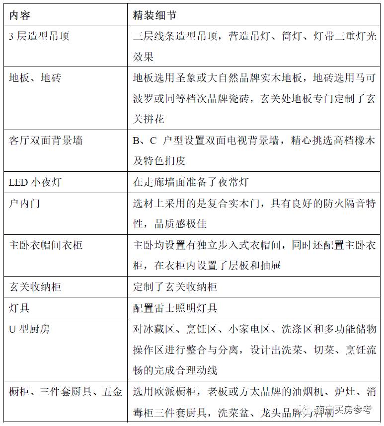
云景山语城精装细节首次曝光

编辑:谢谭鑫(实习)
主编:黄海华