——原标题:干货!2021年中国LED照明行业龙头企业分析——阳光照明:实行全球化战略
行业主要上市公司: 欧普照明(603515)、阳光照明(600261)、佛山照明(000541)等。
本文核心数据: 营业收入、LED照明营业收入、LED照明业务区域分布、LED照明毛利率等
1、中国LED照明行业龙头企业全方位对比
我国LED照明行业随着LED照明技术的不断发展而发展。自1995年国外品牌进入中国后,我国照明技术便开始推广并且快速增长,LED照明企业数量也随之增长。目前我国LED照明行业的龙头企业主要包括欧普照明、阳光照明、佛山照明等。受2020年新冠疫情的影响,欧普照明和阳光照明的营业收入均有所下滑;;从区域分布来看,两家企业均在境内外有布局。

2、阳光照明:LED照明业务的布局历程
自1997年阳光照明成立以来,阳光照明分别与飞利浦、阿里巴巴等企业建立战略合作关系。2000年阳光照明作为国内第一家民营高科技电光源企业在上证所上市,并于2003-2008年依次在越南、江西、中国香港及比利时设立分公司。2020年阳光照明Stay产品荣获“2020年红点设计大奖:红点奖”。

3、阳光照明:LED照明业务布局及主营业务运营现状
——LED照明业务生产销售情况:产销率基本保持平衡状态
阳光照明现已在浙江上虞、福建厦门、江西余江以及安徽金寨建立了四大生产基地,各大生产基地针对不同的客户群体。上虞基地客户以美洲及商超为主;厦门基地客户主要以欧洲、大洋洲及国际大厂为主;江西基地客户主要以亚太为主;江西基地则主要以中国大陆客户为主。

阳光照明LED照明业务生产模式主要分为计划式及订单驱动式,计划式生产模式主要应用于标准化产品;订单驱动式生产模式可以满足客户对产品定制化的要求。从阳光照明LED照明业务销售模式,主要通过以经销为主的销售模式。具体生产销售主要模式如下:

从阳光照明近五年的产销量来看,受中美贸易战影响,2018年9月美国政府宣布实施对从中国进口的约2000亿美元商品加征关税的措施,其中包括阳光照明主营业务产品中的LED照明灯具;除此以外,阳光照明的销售布局中北美洲销售占比近几年均保持在30%左右,占比较高,因此阳光照明LED照明产品销量在2019年有所下滑。2020年,受新冠疫情影响,产销量分别为36610万只及36005万只,较上年有小幅下滑。
从产销率角度来看,产销率波动幅度较大,但均在96%以上,产销基本保持平衡。2020年产销率达到98.35%。

——LED照明业务区域布局:实行全球化战略
从阳光照明2020年的业务区域布局来看,区域布局最大的区域是北美洲,占比达31.29%,其次是中国大陆及亚洲(不含中国大陆),占比分别达到20%及16.26%。
与此同时,公司在保持全球均衡的营销策略下,目前已在比利时、德国、美国、法国、丹麦、加拿大、澳大利亚、香港等全球多个国家和地区设立了销售公司,积极拓展国际业务,在发展本地零售业务的同时发展了工程业务,使业务模式更均衡。在区域内部的业务开展上也更加细分,积极拓展原来的薄弱区域如非洲、拉丁美洲、大洋洲等区域业务的快速发展。

图表7:2020年阳光照明境外子公司及品牌布局(图表搜索原文可得)
——LED照明业务研发:研发投入金额变化不大
阳光照明拥有国内照明行业首家国家认定技术中心,设有国内照明行业首家博士后科研工作站,拥有国家认可实验室和产品检测中心,具备材料研究、设备研发、产品设计等综合研发实力,产品已获得美国L、FCC、欧洲VDE、CE、GS、TUV、加拿大CSA等50多项国际标准认证。公司已形成浙江上虞、福建厦门、上海和杭州四大研发体系,使研发创新成为公司重要的增长动力。
2016-2020年阳光照明研发投入金额变动不大,均在2亿元左右,研发投入占营业收入比例呈现波动变化。2020年研发投入金额为1.9亿元,占比达3.93%。

4、阳光照明:LED照明业务经营业绩
从LED照明业务的营业收入来看,2016-2020年阳光照明LED照明业务收入呈现先增长后下降态势。主要原因在于境外业务占比大,2019年受国际形势影响,业绩有所下滑。除此以外,2020年受全球新冠疫情影响,阳光照明LED照明营业收入进一步降至48.21亿元。
从LED照明业务的毛利率来看,2016-2020年阳光照明LED照明业务的毛利率呈现先下降后增长态势,说明公司对原材料采购价格等方面管控能力强。2020年阳光照明LED照明业务毛利率达到34.4%,处于较高水平。

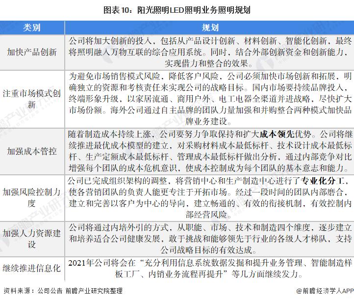
5、阳光照明:LED照明业务发展规划
在2020年全球新冠疫情对阳光照明造成影响后,阳光照明LED照明业务做出了照明规划。产品创新方面,公司将进一步加大创新投入;市场模式创新方面,公司将在国内市场加大品牌投入,国外市场将通过自主品牌的团队力量加强和并购整合两种模式加快品牌建设;加强成本管控方面,公司将继续保持成本领先战略;在风控方面,公司将进一步进行专业化分工,建立和完善衔接体制;同时公司也表示将进一步完善人才培养机制及继续推进信息化发展。

以上数据参考前瞻产业研究院《 中国LED照明产业市场前瞻与投资战略规划分析报告 》,同时前瞻产业研究院还提供产业大数据、产业研究、产业链咨询、产业图谱、产业规划、园区规划、产业招商引资、IPO募投可研、招股说明书撰写等解决方案。