► 连续多季实现盈利,盈利能力持续改善
公司从2019年二季度到2020年二季度,公司单季实现归属于母公司所有者的净利润分别为2.78亿元、1.60亿元、3.29亿元、1.41亿元、3.61亿元。2020年上半年公司实现营业收入234.65亿元,同比下降0.53%,主要是因为安卓触控业务独立发展所致,上半年公司实现归属于上市公司股东的净利润5.02亿元,同比大幅度增长2,290.28%。公司连续5个季度实现了正收益,尤其是在今年面对新冠疫情的影响和冲击下,公司仍然保持了较好的盈利能力,整体来看公司经营已经恢复稳态。
2020年上半年,公司毛利率为10.77%,同比增加0.69个百分点,其中国际大客户端对于毛利率提升的贡献较大,受益于国际大客户手机产品销量增长及合作进一步加深,公司非安卓影像模组产品销售收入36.73亿元,同比增长95.95%,出货量0.55亿颗,同比增长30.34%,综合毛利率为10.94%,同比增长11.24个百分点,主要是因为国际大客户订单增多带动产能利用率提高以及双摄模组份额提升。
► 聚焦光学大赛道,专注高毛利产品业务突破
公司身处光学大赛道,摄像头模组出货量全球第一,智能手机从单摄走向多摄时代,市场空间在不断打开。Yole预测2018年~2024年全球摄像头模组市场规模将保持9.1%的复合年增长率(CAGR),预计2024年将达到457亿美元。公司技术研发团队不断突破,自主开发的高像素超级解像算法得到客户的认可和应用开发,超级EIS防抖算法达到行业顶尖水平,CMP新型封装工艺产品大批量产,潜望式5倍变焦和10倍连续变焦技术已经完成技术开发。公司也持续加深与国际大客户的合作,实现从前置单摄升级到了后置双摄项目。
作为公司产业链垂直整合重点突破的业务之一,公司光学镜头业务进展顺利,2019年实现营业收入6.85亿元,镜头产品的综合毛利率为25.52%,从产业经验来看仍然有较大的提升空间。公司成功开发量产了4800万像素6P光学镜头,以及长焦镜头、微距镜头和超广角镜头等多性能产品,陆续进入国内主流手机厂商镜头供应链,镜头业务等高毛利产品有望为公司经营业绩带来较大弹性。
► 微电子业务快速增长,市场空间持续打开
公司屏下指纹业务2019年快速发展,屏下光学伴随着OLED屏智能手机的快速渗透将有望继续实现高速增长。在OLED面板产线方面,中国大陆在积极的进行投产,根据赛迪智库统计的数据显示,近三年全球投产或在建的AMOLED产线主要以6代AMOLED(柔性)面板生产线为主,中国大陆投产力度最大,到2022年,全球当前在建AMOLED产线全部建成并满产后,预计总产能将达到3,300万平方米/年,其中中国大陆地区总产能将达到1,900万平方米/年,全球占比达到58%。伴随着OLED产能的逐渐释放,屏下指纹市场空间有望持续打开。
屏下超声波指纹方案由于公司在压电材料、制造工艺等优势而形成了技术壁垒,目前屏下超声波指纹模组公司供货量占比第一,细分行业竞争格局较好,业务毛利率水平较高,随着屏下超声波方案开始尝试在国内厂商中导入,预计公司将充分受益。
公司在结构光和ToF方案上均有全面的布局,且已经开始在各品牌厂商导入量产出货。2020年上半年,公司3D Sensing业务实现快速增长,营业收入为17.63亿元,同比增长79.83%,出货量0.44亿颗,同比增长80.80%,综合毛利率为12.23%,同比增长12.53个百分点,主要是因为国际大客户订单增多及3D sensing产品在安卓市场渗透率提高。市场预期2020年新一代iPhone中Pro/Max两个版本的后置摄像头将搭载ToF摄像头,届时有望加速3D Sensing的渗透,相关产业链有望进入爆发期。
► 推进非公开发行,构建业绩增长新动能
2020年6月3日,公司发布《非公开发行A股股票预案》,本次非公开发行A股股票数量不超过808,421,797股(含808,421,797股),不超过本次非公开发行前公司总股本的30%,募集资金总额不超过675,800万元,募集资金主要用于高像素光学镜头建设项目、3D光学深度传感器建设项目、高像素微型摄像头模组建设项目、研发中心建设项目以及补充流动资金。公司长期从事于摄像头模组、光学传感器、光学镜头等光学光电产品的生产和销售,产品大部分应用于智能手机、平板、智能穿戴等移动终端以及车载摄像、安防监控等新型终端应用领域。近年来,终端应用市场需求升级趋势明显,导致公司下游厂商对高像素的镜头、高精度光学传感器以及高端摄像头模组的需求日益增大。假设公司非公开发行能顺利实施落地,公司的竞争力和盈利能力将有望跨入新的台阶。
投资建议
维持前次预测不变,预计公司2020~2022年的收入分别为530.14亿元、609.66亿元、682.82亿元,归母净利润分别为15.09亿元、21.30亿元、25.46亿元,对应PE分别为36.58倍、25.91倍、21.67倍,维持“买入”评级。
风险提示
疫情持续产生的不利影响;行业竞争加剧导致公司营收不达预期及毛利率下滑导致盈利状况下滑的风险;宏观经济下行,系统性风险;5G商用进展低于预期;公司非公开发行不达预期。

1.资产持续优化,构建向上突破新动能
1.1.影像模组业务营收占比过半,微电子业务快速起量
公司成立于2001年3月,于2010年8月3日在深圳证券交易所上市。
公司的主营业务为光学光电业务、微电子业务和智能汽车业务。公司主营业务产品包括微摄像头模组、光学镜头、触摸屏及触控显示全贴合模组、指纹识别模组、3DSensing模组以及智能汽车电子产品,广泛应用于以智能手机、平板电脑、智能汽车等为代表的消费电子和智能汽车领域。

公司2002年研发红外截止滤光片,2006年该业务全球市占率达三分之一,位居全球第一;2010年,公司布局电容式触摸屏,2013年起发展成为全球最大薄膜式触摸屏供应商;2012年进入影像系统领域,2016年底开始单月出货量全球第一;2014年进入生物识别领域,建成亚洲最大指纹识别模组工厂,2016年底开始单月出货量全球第一。从公司过往的发展来看,历史几次布局,公司均能实现快速的做大做强,在短短几年内便成为细分行业龙头。

公司积极把握行业发展的良好机遇,充分利用自身多年技术积累,坚持以自主创新引导技术产业化升级,持续进行研发投入,强化内部管理,稳步提高产品品质,巩固了在全球光学光电行业的领先地位,打造全球技术创新平台型企业。公司在行业内的核心竞争力主要体现在以下几个方面:
1、高品质、自动化的生产模式
公司在规模量产中,制定了严格的产品质量管理体系,质量管理贯穿产品设计、物料采购、生产管理全过程,从而稳定产品质量,保证产品的一致性。同时,公司采用自动化程度高的设备和产线,并组建了专业的自动化改造团队,根据实际需求自制设备,对产线进行改造和整合,以提高劳动生产效率,缩短生产周期。此外,公司通过改进工艺技术,持续优化公司各类产品的工艺制程,不断提升产品良品率,进而降低生产成本,提升人均产值。
2、多品类、垂直化的产品平台
公司横向打造影像模组、光学镜头、触摸显示模组、指纹识别模组、3D Sensing模组等核心产品系列,执行全系列产品策略,形成了种类丰富、系列齐全、分布合理、技术路径全面的产品结构。
公司纵向对各产品的产业链进行整合,深入布局垂直一体化产业链,主要产品的关键原料已实现部分或全部自产,内制化程度不断提高,从而在成本控制、质量一致性等方面获得明显的竞争优势。同时,垂直一体化模式使公司生产具备高度的灵活性和及时应变能力,减少了采购、运输等物流环节,加快了资产周转效率,进而实现对客户快速响应、及时交货、缩短新产品研开及市场推广周期,为公司进一步拓展市场奠定了良好的基础。
3、多领域、前瞻性的技术创新
公司从以产品为导向、以投资扩产为主要驱动的业务模式逐渐转变为以技术为导向、以创新为驱动。近年来,公司每年将超过5%的营收投入研发,2019年度研发投入达到26.16亿元。“提前布局,全面布局”是欧菲光专利的布局理念,布局领域涉及摄像头模组、潜望式摄像头、光学变焦、光学镜头、指纹识别模组、3D Sensing、智能汽车以及显示交互等。截至2019年12月31日,公司在全球已申请专利5,746件(国内4,579件,海外1,167件),已获得授权专利3,338件(国内2,635件、海外703件)。
4、专业化、国际化的人才团队
公司坚持“以人为本”,建立一整套引进、培养、使用、激励专业人才的管理机制。公司追求团队的专业化和国际化,通过全球的研发中心吸引当地优质的技术人才,不断引进市场高端人才,建立起了从优秀应届毕业生到资深海内外行业专家的多层次、多样性的人才队伍。同时,公司建立了完善的任职资格管理体系,为员工的职业发展提供通道,并配套完善的培训机制,促进和推动员工的能力提升。此外,公司进行全员考核,通过绩效激励机制,充分激发团队的主观能动性,为公司的长期可持续发展奠定了坚实的基础。
公司在多年经营中不断积累了这些核心竞争力,同时,公司的营收也实现了持续多年的快速增长,2010年公司实现营收6.18亿元,2019年公司实现营收519.74亿元,期间CAGR高达63.63%。2019年,在公司将安卓触控业务进行剥离后,公司营收仍然实现了20.75%的同比增长。
2019年,国内外不确定因素较多,经济下行压力持续加大,消费电子行业出现周期性下滑。IDC数据显示,2019年全球智能手机总出货量为13.71亿部,同比下降2.3%;中国信通院数据显示,2019年国内手机市场总出货量为3.89亿部,同比下降6.2%。手机终端品牌集中度也在持续提升,2015年全球手机出货量前五名的出货量占比为56.40%,2019年这一数据提升至65%,终端品牌集中度进一步提升对于上游也带来了降价的压力。2019年公司毛利率9.87%,同比下滑2.45个百分点,为上市以来最低。从细分业务来看,触控显示产品方面,随着技术迭代,行业市场竞争加剧,公司on-cell触控显示产品市场份额和价格持续下降,是报告期内公司整体毛利率下降的主要原因;摄像头模组产品由于整体市场竞争日渐激烈,市场销售价格承压,毛利率也略有下降。
公司在2020年将继续加强内部经济效益考核,以利润取代收入作为考核标准,逐步减少低毛利业务的占比,2020年上半年公司销售毛利率为10.77%,同比增加0.69个百分点。


从业务细分来看,2012年进入影像系统领域,2016年底开始单月出货量全球第一,2017、2018年,公司摄像头模组业务营收快速增长,公司摄像头模组业务在公司整体营收中的占比也快速提升,分别为49.22%、56.78%,摄像头模组业务开始取代触控业务成为公司最重要的业务收入来源。


2013年公司摄像头模组业务实现营收5.88亿元,2019年公司摄像头模组业务实现营收306.07亿元,期间实现CAGR高达93.23%。2019年,公司影像模组实现同比增长25.31%,出货量6.60亿颗,同比增长19.66%。公司高端单摄产品及三摄产品的出货量占比不断提高,安卓客户摄像头模组的出货量增长了30.56%;公司与国际大客户合作加深,从前置单摄升级到了后置双摄项目。得益于国际大客户订单增多带动产能利用率提高以及双摄模组份额提升,2020年上半年公司非安卓影像模组产品综合毛利率为10.94%,同比增长11.24个百分点。由于终端客户产品需求结构变化,出货形态相应调整,整体产能利用率提高,公司安卓客户的综合毛利率11.08%,同比也增长0.17个百分点。2020年上半年公司摄像头模组业务整体毛利率达到11.05%。

公司光学镜头业务2019年实现营业收入6.85亿元,其中对客户实现营业收入5.02亿元,对内自供光学镜头实现营业收入1.83亿元。公司镜头产品的综合毛利率为25.51%。公司触控业务在2014年无论是营收还是占比都达到最高,之后触控营收占比逐年下降,到了2019年底,触控业务营收占比已不到20%。

公司微电子业务营收主要由指纹识别业务和3D Sensing业务构成,2020年上半年公司微电子业务整体营业收入为44.64亿元。其中,公司指纹识别模组产品营业收入为27.01亿元,同比下降25.70%,出货量为1.16亿颗,同比下降9.28%,综合毛利率为15.50%,同比下降2.90个百分点 ;公司3D Sensing业务实现快速增长,营业收入为17.63亿元,同比增长79.83%,出货量0.44亿颗,同比增长80.80%,综合毛利率为12.23%,同比增长12.53个百分点,主要是因为国际大客户订单增多及3D sensing产品在安卓市场渗透率提高。


1.2.触控业务毛利率持续下滑,安卓业务出表寻求独立发展
公司2010年布局电容式触摸屏,2013年起发展成为全球最大薄膜式触摸屏供应商,2012年-2014年公司触控业务营收快速增长,触控业务在整体业务中的占比也快速提升,2015年-2018年公司触控业务营收维持在一个平稳的水平,由于摄像头模组等业务的快速发展,触控业务在整体营收中的占比也逐渐下降。
2010-2017年相关业务的销售毛利率基本稳定在14%左右的,从2018年开始,该业务销售毛利率出现较大幅度的下滑,2018年触控全贴合业务销售毛利率从2017年的14.86%下滑至11.19%。
由于触控显示产品行业面临技术变化,公司主要以外挂式触控产品为主,但行业内随着内嵌触控(In Cell)的崛起,大大挤压了公司的业务份额,公司终端客户的集中也会影响到公司触控产品的毛利率,叠加上季节性因素,导致公司2019年半年报公布的触控产品业务收入同比下降14.99%,而触控显示产品综合毛利率下降到7.23%。

2019年11月19日,公司发布《关于出售安徽精卓部分股权暨关联交易的公告》,公司及全资子公司南昌欧菲光科技有限公司(以下简称“欧菲光科技”)、控股子公司南昌欧菲光学技术有限公司(以下简称“欧菲光学”)和控股子公司南昌欧菲触控科技有限公司(以下简称“欧菲触控”)共同出资设立了安徽精卓光显科技有限责任公司(以下简称“安徽精卓”)。公司及欧菲光科技、欧菲光学、欧菲触控拟与安徽鼎恩企业运营管理合伙企业(有限合伙)(以下简称“安徽鼎恩”)签署《关于安徽精卓光显科技有限责任公司股权转让协议》,欧菲光科技、欧菲光学、欧菲触控拟将持有的部分安徽精卓股权转让给安徽鼎恩,转让后安徽鼎恩将持有安徽精卓51.88%的股份,股权转让总金额为人民币18亿元。该事项已于2019年12月的2019年第九次临时股东大会上获得通过。
安徽精卓主要开展非美国大客户相关的触摸屏和触控显示全贴合模组等触控显示相关业务,本次交易完成后,安徽精卓将不再纳入公司合并报表范围。一方面,本次交易有利于公司优化资源配置及财务结构,改善流动性,有助于公司聚焦光学核心业务,促进公司长远发展;另一方面,通过引入战略投资者,安徽精卓将可以更好地利用现有的产能基础及市场优势,与当地产业方及资金方的广泛合作,进一步丰富产品结构、拓展业务领域,稳步提升业务的盈利能力。
公司及欧菲光科技、欧菲光学、欧菲触控与安徽鼎恩于2020年5月29日签署《关于安徽精卓光显科技有限责任公司股权转让协议之补充协议》,截至该协议签署之日,安徽鼎恩已支付第一期股权转让款100,000万元。因疫情原因,安徽鼎恩筹措第二期股权转让款的进度较预期有所延后,经各方协商一致,同意第二期股权转让款80,000万元的支付时间变更为2020年8月31日前。本次股权转让进展事项,系受疫情影响所致,符合实际情况,预计不会对公司的财务经营状况产生重大影响。
2016年公司成立神奇工场事业群,集中公司资源,研发布局了柔性薄膜触控感应层、3D触控感应层、3D全贴合等产品,并顺利切入国际大客户。根据公司公告显示,2017年公司在国际大客户端认证进展顺利,2018 公司在触控显示模组领域新增投资28.04亿元(原值),主要包括国际大客户新增产品的设备投资、客户所需ITO导电膜镀膜设备的投资以及柔性触控技术设备的补充。由于公司切入国际大客户的时间以及产能投入的时间相对较晚,产能释放仍需要一定的时间,所以前期公司触控业务中国际大客户端的营收占比相对不高。
根据公司发布的2020年半年度业绩预告显示,受益于大客户平板电脑销量增长和安卓触控业务独立发展,公司触控业务结构持续优化,提高了公司整体盈利水平。
1.3.连续多季度实现盈利,经营稳定盈利持续改善
2018年,公司实现营业收入430.43亿元,同比增长27.38%,其中光学产品营业收入244.39亿元,同比增长46.94%;触控产品营业收入129.19亿元,同比增长14.44%;生物识别产品营业收入49.19亿元,同比下降7.12%;智能汽车产品营业收入4.23亿元,同比增长35.60%。由于2018年公司计提存货跌价准备和补充结转成本合计24.37亿元,导致2018年公司归属于上市公司股东的净利润亏损5.19亿元。此外,2019年一季度销售毛利率下滑、管理费用和研发费用增加、计提了2.32亿元的存货跌价准备等因素叠加导致公司2019年一季度亏损2.57亿元。
从2019年二季度到2020年二季度,公司单季实现归属于母公司所有者的净利润分别为2.78亿元、1.60亿元、3.29亿元、1.41亿元、3.61亿元。公司连续5个季度实现了正收益,尤其是在今年面对新冠疫情的影响和冲击下,公司仍然保持了较好的盈利能力,整体来看公司经营已经恢复稳态。2020年上半年,公司毛利率为10.77%,同比增加0.69个百分点,其中国际大客户端对于毛利率提升的贡献较大,受益于国际大客户手机产品销量增长及合作进一步加深,公司非安卓影像模组产品综合毛利率为10.94%,同比增长11.24个百分点,主要是因为国际大客户订单增多带动产能利用率提高以及双摄模组份额提升。

2019年,公司强化运营管理效率,进一步加快了会计核算ERP系统升级,提高财务核算的准确性,同时与专业咨询机构埃森哲就“财务信息化及供应链物料管理项目”正式签约,埃森哲将为公司提供包括企业数字化转型战略咨询、数字化运营管理咨询及相关数字化技术创新实施专业服务。通过一系列措施,公司加强了对应收账款的管理,改善了经营性现金流,降低了负债率。2019年公司经营活动产生的现金流量净额32.56亿元,同比增加405.25%;公司资产负债率由2018年末的77.08%下降到2019年末的72.93%,同比下降了4.15个百分点。

从各项费用来看,从2013年开始,公司销售期间费用率维持在8%-10%的区间范围之内,2018年略有提高,2019年下降至7.88%。

2020年上半年末,公司存货71.95亿元,在资产中的占比17.05%, 存货占总资产比例持续降低。

公司在2020年将继续加强内部经济效益考核,以利润取代收入作为考核标准,逐步减少低毛利业务的占比,有望为公司业绩带来更大的弹性。
1.4.推进非公开发行,构建业绩增长新动能
2020年6月3日,公司发布《非公开发行A股股票预案》,本次非公开发行A股股票数量不超过808,421,797股(含808,421,797股),不超过本次非公开发行前公司总股本的30%,募集资金总额不超过675,800万元,募集资金主要用于高像素光学镜头建设项目、3D光学深度传感器建设项目、高像素微型摄像头模组建设项目、研发中心建设项目以及补充流动资金。
公司长期从事于摄像头模组、光学传感器、光学镜头等光学光电产品的生产和销售,产品大部分应用于智能手机、平板、智能穿戴等移动终端以及车载摄像、安防监控等新型终端应用领域。近年来,终端应用市场需求升级趋势明显,导致公司下游厂商对高像素的镜头、高精度光学传感器以及高端摄像头模组的需求日益增大。在此背景下,公司拟通过本次非公开发行实现上述产品的产能扩充及产品升级:一是充分提高镜头产能的供给能力,持续扩大产业化规模,提升公司整体盈利水平;二是为持续满足消费者需求,随着高像素双摄、三摄等高端产品的研发升级并量产出货,可进一步提高公司在高端摄像头模组的市场占有率;三是通过拓展3D sensing在人脸识别、背景虚化、3D建模、动态表情、手势控制、AR/VR等多个领域的应用,不断提高3D sensing技术在移动终端和不同应用场景的渗透率。同时,本次非公开发行将围绕公司主营业务进行研究开发,以进一步强化公司的前沿技术研发实力,提高公司的核心竞争力。


2.聚焦光学大赛道,多维布局提升盈利能力
2.1.手机摄像技术不断发展,模组龙头强者恒强
2.1.1.智能手机摄像技术不断发展,单机价值量持续提升
摄像头模组是一个光、机、电、软硬件集成的复杂系统,制造工艺对各工段的配合和技术掌握要求较高。摄像头模组一般由光学镜头、VCM马达、红外滤光片、图像传感器芯片、基座、被动组件、基板、软板、其他IC等构成。摄像头模组的工作原理是被拍摄景物的光线通过镜头将生成的光学图像投射到图像传感器上,光信号通过光电二极管转换成电信号,然后通过模数转换电路(A/D)将获得的模拟信号转换成数字信号并对信号进行初步的处理后输出,然后数据通过ISP进行处理并最终转换成手机屏幕可阅读的图像。

在整个摄像头模组产业链中,公司的摄像头模组业务处于产业链中游,上游各零组件包括镜头、音圈马达、红外滤光片、图像传感器等,下游是各手机品牌。
摄像头模组加工的核心技术是封装工艺,摄像头模组厂商采购上游零组件,并将零组件通过一定的封装工艺加工成一个摄像头模组并销售给下游客户。世界上目前有四种主流的封装技术,即CSP(Chip Scale Package,芯片级封装)、COB(Chip on board,板上封装)、COF (Chip On FPC,覆晶薄膜)及FC(Flip Chip,倒装芯片,又称覆晶)。
随着科技的发展,摄像头模组不仅要满足较高的照相功能,智能手机的发展还在不断推动摄像头模组朝着轻薄、短小的方向发展,这也成为推动摄像头模组封装工艺向前演进的主要推动力之一。而影像感测芯片的封装结构是影响摄像头模组体积大小的重要因素之一,因此改善影像感测芯片的封装结构,向有利于摄像头模组小型化及轻量化方向发展就变得非常重要。
CSP是把部分工序交给芯片厂商做,CSP封装芯片感光面被一层玻璃保护,模组厂商对应的制程是SMT,也即是将芯片贴装在模组基板上。CSP封装的优点在于封装段由前段制程完成,且CSP芯片由于有玻璃覆盖,具有对洁净度要求较低、良率也较好、制程设备成本低、制程时间短等优点,但存在光线穿透率不佳、价格较贵、背光穿透鬼影等现象。CSP封装主要针对低端产品。


COB技术是将裸露的IC芯片直接贴装在印刷电路板上,通过键合线与电路板键合,然后进行芯片的钝化和保护。引线键合是裸芯片与电路板相连接的过程,为电源和信号的分配提供电路连接,键合工艺质量的好坏直接关系到整个封装器件的性能与可靠性,也会直接影响封装的总厚度。COB技术具有价格低廉、节约空间、工艺成熟等优点,相对比CSP更能满足摄像头模组轻薄化、小型化的需求,且具有更好的图像质量,因此已经发展成为主流的摄像头模组封装工艺。但COB技术也存在不足,即需要另外配置焊接机和封装机,设备成本较高、良品率变动大、制程时间长等问题,由于需要对裸片进行加工,因此对于加工环境洁净度要求严格。COF封装技术与COB相似,区别只是COF是将芯片焊接在FPC上。
由于COB封装工艺中摄像模组的线路板、感光元件、支架等分别被制成,然后依次将被动电子元器件、感光元件和支架封装在线路板上,这种封装方式形成的摄像模组尺寸目前已经无法满足更加小型化的需求趋势,在做F1.8、F2.0来讲还可以满足要求,但当进行到F1.6甚至F1.5的时候,传统COB的工艺、PCB的工艺是达不到要求的。模组厂商也在积极改进COB封装工艺,国内模组龙头公司欧菲光研发的CMP(Chip Molding Package)工艺,舜宇研发出MOB(Molding On Board)和MOC(Molding On Chip)工艺。

CMP封装工艺是通过塑封技术对产品内部的Sensor WB金线及MLCC等元器件实现全包裹,搭配一体镜头实现更小模组封装尺寸。此封装技术可以使用目前主流的Sensor,及成熟的CCM镜头系统进行封装,产品极具灵活性,同时满足客户高品质的成像质量,及更小的模组封装尺寸的要求,进一步提升手机全面屏的屏占比。
在传统的COB封装技术下,800万像素的摄像头长宽为5.6*6.8mm,采用CMP技术后长宽可缩小至5.0*6.3mm;采用COB技术的1600万像素摄像头长宽为7.5*7.5mm,采用CMP技术后长宽可缩小至7.0*7.5mm;采用COB技术的2000万像素摄像头长宽为8.0*8.0mm,采用CMP技术后长宽可缩小至7.2*7.5mm。
而在Z方向上,由于采用Molding工艺后线路板部分强度得以加强,可以适当减薄线路板,根据相应的测试,0.3mm的PCB和0.4mm的PCB是一样的,因此可以节省0.1mm的厚度。此外,CMP工艺还带来了额外的好处,就是它有效地改善了在整个工艺过程中的系统倾斜性,AA制程亦可保证边角解像力清晰。
MOB区别于常规COB制程,其封装部相当于COB的底座,通过模塑工艺连接于线路板,构成一体化结构,由于封装部将电路器件包覆于内部,从而增加了封装部也即是底座可以向内设置的空间,减小了线路板主体向外延伸需求,进而减小摄像模组的横向尺寸,使其可以满足小型化设备的需求。MOB基础上,如果封装部进一步向内设置,将金线也包覆于内部,与芯片连接,则成为MOC工艺。

FC工艺主要是苹果的摄像头模组采用,既是一种芯片互连技术,又是一种理想的芯片粘接技术。与传统的将芯片的有源区面朝上背对着基板和贴合键合不同,FC是将芯片有源区面对基板,通过芯片上的焊料凸点实现芯片与衬底的互连。该封装技术把在焊盘做好金素凸块经研磨切割的芯片焊盘直接与PCB的焊盘通过热超声的作用一次性所有接触凸块与焊盘进行连接,形成封装结构。后端通过PCB外侧的焊盘或锡球采用SMT的方法形成模块组装结构。由于倒装晶片不要求引线键合,因此这种工艺生产出来的模组相对比COB技术生产的模组更薄,并能提供更好的散热效果。但FC制程的制造设备成本较高,制造可靠性难度大,微尘控制难度大、工艺环境要求高,导致成本较高。由于苹果摄像头模组供应的进入壁垒较高,这几年对于苹果摄像头模组订单的竞争主要集中在LG-Innotek、Foxconn(夏普)、欧菲光和高伟电子之间。
随着智能手机全面屏的不断推进,留给前置摄像头模组的空间越来越小,超小封装的前置摄像头已经成了主流趋势,这对模组厂商的工艺提出了更高的要求,模组厂商需要配合终端厂商不断投入研发来满足终端厂商的需求。在生产方面,更先进的封装工艺对于设备资本开支的需求相对较大,外加上终端厂商对于批量供货能力的要求很高,无形中对于后来者都形成了较高的行业门槛。
智能手机步入存量时代,围绕摄像头的创新成为近几年手机厂商关注的重点之一,在努力媲美单反的道路上,手机摄像头技术在智能手机有限的物理空间内不断的向前发展演进,并发展形成了一个巨大的市场。
为了满足客户对于手机拍照性能提升的需求,最直观的技术提升就是提升摄像头的像素数,摄像头像素从最早的11万到几百万再发展到目前的4800万、6400万像素甚至1亿像素,像素升级是推动摄像头行业发展的一个主旋律。

像素不断升级给模组组装带来了越来越大的难度,像素越高,对解像力的均匀性和一致性要求就越高,同时对生产线的要求也随之提升,尤其是模组生产过程中title(倾斜度)的控制成为模组表现好坏的关键。
总体来说,技术门槛主要是工艺提升和品质控制,包括污点控制、光心对正、倾斜度控制、成像色彩与功能的一致性校正和画质均匀性管控等。如果是闭环式马达自动对焦或光学防抖产品,则摄像模组的生产制造全流程几乎都需要升级与改造,对生产线的精度、生产厂房的洁净度以及设计精密性要求等将更加严格。总而言之,像素越往上,摄像模组的制造难度将越大。所以,后续模组厂商要想继续在行业中获得订单,除了入门必须要具备的重资本投产COB产线外,还要看哪家模组厂的封装能力、组装测试能力强。
由于受制于智能手机体积与厚度等原因,单摄技术发展已经发挥了全部潜力,而合成两个摄像头的输出以使每个摄像头都可以发挥其特别的优势成为手机摄像头技术继续前进的重要思路。
以双摄为例,由于使用2个摄像头,从而每个摄像头只需要较小的CMOS图像传感器,组合起来所能实现的效果便与1个较大CMOS传感器的效果相当,摄像模组的整体厚度得以减少,符合了当前智能手机轻薄化的趋势与要求;另一方面,双摄像头能够提升暗光环境下的表现力,缩短自动对焦的时间,并实现光学变焦。比如彩色+黑白(RGB + Mono),主要针对低光照条件下的影像拍摄质量提升;广角+长焦(Wide + Tele),主要产生虚拟化的光学变焦。

随着对拍照效果要求的持续提升,在华为最先推出三摄手机后,三摄目前也逐渐开始普及。增加第三个摄像头,将会导致成像系统更加复杂,三摄的成效系统的内在和外在特性都需要进行专门的校准,这将会给模组制造商带来挑战。从智能手机后置摄像头发展来看,2018年双摄渗透率为49.1%,而三摄渗透率仅为5.5%,到了2019年,三摄渗透率就提升到了23.8%,四摄也有12.6%的渗透率,双摄、三摄、四摄加起来渗透率高达76%,预计2020年这一渗透率会继续提升到80%以上,其中三摄、四摄渗透率也将超过50%。由于三摄可以实现暗光下更好的拍摄效果,且可以突破3倍以上的光学变焦,预计三摄和多摄的渗透率也将会快速上升。
在智能手机竞争日趋激烈的今天,为了提高产品的竞争力,智能手机行业向多相机系统发展的趋势仍在持续。根据Counterpoint的Component Tracker调查结果显示,2020年第一季度发货的每部智能手机平均装有3.5个以上的图像传感器,增长主要是由于四摄像头设计在中高端智能手机中的普及率上升,在此期间跃升至近20%。OPPO、小米、华为和三星在采用四摄像头设置方面处于最前沿,2020年第一季度,在四摄像头和五摄像头的智能手机出货量中,上述厂商总计占83%。品牌角度来看, realme是采用四摄设计最多的品牌,在第一季度,其智能手机销量的近三分之二采用了后置四摄系统。接下来是OPPO,后置四摄的手机占2020年第一季度其智能手机出货量的一半以上。


从单机价值量来看,智能手机摄像系统单机价值量也在持续提升。根据拆解机构(TechInsights)对几款主流机型拆解出来的BOM清单来看,iPhone 6时代摄像头价值量只有大概12美元,在整个产品成本的占比大概在5.6%,到了iPhone 11 Pro max,BOM成本大概490美元,摄像头约74美元,占比超过15%。标准版三星S20 Ultra综合成本约为528.5美元,其中摄像头价值107.5美元,是整个手机成本最高的部分,占比超过20%。小米10综合成本大概440美元,其中摄像头67美元,占比超过15%。华为P40系列正式发布后,华为消费者业务CEO余承东自曝:“每部P40上的摄像头成本是100美元,甚至可能超过100美元。”
随着手机轻薄化趋势的发展,以及消费者对于拍照性能需求的提升,潜望式摄像头将有望在智能手机中加速渗透,搭配潜望式摄像头,智能手机可以实现5倍甚至10倍的光学变焦,大幅度提升了拍照性能。2019年12月,vivo最新发布的X30 Pro就搭载了一颗1300万像素的潜望式镜头,可实现5倍光学变焦。2020年华为发布的P40Pro采用超感光潜望式长焦摄像头,支持5倍光学变焦,10倍混合变焦,50倍数字变焦。同时发布的P40 Pro+的10倍光学变焦摄像头采用多反射潜望式变焦结构,搭载第二代潜望式摄像头,光路经过5次反射,光程比华为P30 Pro潜望式长焦增加了178%。
潜望式光学镜头是借鉴了潜望镜的原理。简易潜望镜是由装在管中的两块平面镜组成的,两面镜子相互平行。远处物体射向第一块平面镜的光线,经反射后,投射到第二块平面镜上,再经第二块平面镜反射进入观察者的眼睛。观察者看到的是经过两次反射的像。为了更清晰地看清景象,现代的潜望镜已经把反射光线的两块平面镜改成两块直角棱镜了。这是因为平面镜不能百分之百地反射光,有损失,使反射光变弱,而全反射棱镜可以减少光反射时的损失,使所成的像看起来更清楚。



预计潜望式摄像头将在智能手机中加速渗透,5倍甚至10倍的光学变焦将成为主流。
2.1.2.安卓、苹果全覆盖,龙头厂商强者恒强
由于苹果的摄像头模组的工艺与安卓系的不同,是一个相对独立的存在,苹果摄像头模组的供应目前也主要集中在固定的几家供应商之间竞争,索尼是苹果前摄的供应商之一,欧菲光2017年通过收购索尼电子华南有限公司100%股权得以切入到苹果摄像头模组供应链,成为国内目前唯一一家安卓、苹果供应链全覆盖的模组厂商。公司通过收购索尼华南电子,获取了COB以外的FC关键制程及相关专利许可,在产线自动化改造和高端模组的研发、制造实力得以实现较大提升。截至2018年末,公司在大客户模组产能为14kk/月,公司也成功打入苹果iPhone11后置双摄模组的供应链。
摄像头模组市场未来几年将保持较高的增长速度,根据Yole的预测,从2018年到2024年5年间,摄像头模组市场将保持9.1%的年复合增长率。
欧菲光从进入摄像头模组行业开始,摄像头模组业务每年均保持较高的增速。2018年公司摄像头模组业务实现营收244.39亿元,同比增长46.94%。2019年,公司摄像头模组业务实现营收306.07亿元,同比增长25.31%。公司摄像头模组业务营收增速远超市场整体的增速水平,作为国内摄像头模组龙头企业,强者恒强。
2017、2018年公司对摄像头模组产能进行了积极的扩充以满足不断增长的市场,2016、2017、2018年摄像头模组产能分别为3.95亿颗/年、6.75亿颗/年、8.22亿颗/年。截至2018末,公司共计有安卓单摄模组产能40kk/月,多摄模组产能25kk/月,大客户模组产能14kk/月。




2020年欧菲光公司官宣,经过一年多的全力攻关,由欧菲光中央研究院精密摄像头技术分院独立研发、设计、制作的业界首款超薄潜望式连续变焦模组完成首样Demo演示,正式面世。该产品具有以下优势:
厚度5.9毫米,模组尺寸超薄化:对于行业而言,尽管智能手机内部的集成度越来越高,但奈何各种元器件也随之增加,集成工艺难度加大。如今,5G手机又迎来爆发期,但基于天线数量、散热空间以及相机模组、指纹模组等的布局,所以主流5G手机相较于4G手机而言,除了机身重量趋近“半斤机”,同时还影响了机身厚度,对于当前的手机而言,厚度、重量就像是一抹挥之不去的“阴影”。在不断创新手机内部堆叠方案的同时,如何在提升功能的同时又能开发尺寸更小的模组,则变得至关重要。欧菲光中央研究院精密摄像头技术分院研发的高倍焦段间连续光学变焦超薄模组,模组尺寸突破6毫米,仅有5.9毫米,创造了目前行业模组厚度新低,在手机内部堆叠、布局不变的前提下,搭载此款模组的手机厚度将进一步降低。
高效镜头组,连续高倍率变焦:在模组超薄化的同时,该款模组的镜头由“1GMO6P”3个群组构成,等效焦距达到85~170毫米,光圈3.1~5.1。这样的镜头组搭配,可以由一个模组实现高倍连续变焦和实时对焦,并且实现在3~7倍的焦段内保持2倍以上的高倍率连续变焦解析能力和高画质能力。同时,使用长轴压电马达技术,有效提升lens在驱动器内驱动的平稳性、反复性和精度,在长焦段内、长行程的情况下,可以让lens在驱动器内移动的更加精准、更加迅速。
作为目前手机摄像头最先进技术之一,潜望式摄像头拥有以往镜头不可比拟的优势,它方便、小巧,可以让手机外形的工业设计更加漂亮;它的成像特点可以让中央和边缘的锐度差别不大,因此让画面的细腻度得到很好的平衡。但目前的定焦潜望式镜头又会存在一些不足,诸如变焦速度不够迅速、变焦过程画像卡顿等,而潜望式连续变焦模组,将上述不足之处彻底解决。
由欧菲光中央研究院精密摄像头技术分院倾力打造的此款摄像头模组,比之现有已出的产品,在倍率和尺寸,真正意义上实现了高倍连续变焦和超薄化。同时,经过开发研究,目前项目团队还可独立设计、制作3-5倍、5-8倍、3.5-9.5倍等不同焦段、不同倍率的潜望式连续光学变焦模组,满足不同客户需求。聚焦光学光电、聚焦行业前沿技术,近年来,欧菲光不断加大研发投入,创新专利、创新技术不断涌现,潜望式连续光学变焦模组的面世,不仅开创了国内乃至整个行业的先河,更是手机镜头行业又一次质的飞跃。

2018年公司摄像头模组总出货量为5.51亿颗,传统单摄模组实现营业收入83.51亿元,出货2.92亿颗,其中1300万像素(含)及以上出货量占比达到50%,收入约占67%;大客户产品实现营业收入57.10亿元,出货1.36亿颗;多摄模组实现营业收入102.50亿元,出货1.23亿颗。
2019年上半年公司摄像头模组实现营业收入142.70亿元,同比增长39.68%,总出货量2.92亿颗,同比增长23.20%;其中多摄模组实现营收52.13亿元,同比增长25.46%;单摄模组中,1300万像素以上的产品实现营业收入47.04亿元,同比增长56.93%。
2.2.镜头业务不断突破,48M 6P镜头成功量产
镜头是摄像系统中最重要的第一个环节,主要作用是利用光的折射和反射原理,收集被拍摄物体的反射光并将其聚焦于图像传感器上。理想光学系统中的成像理论在实际光学系统中绝大部分情况都无法实现,即实际光学系统中物体上任一点发出的光束通过光学系统后不能会聚于一点,而是形成一个弥散斑,或者使像不能严格地表现出原物形状,这种现象就是由于有像差存在。像差无法完全消除,光学设计就是通过组合不同形状、不同数目的透镜来实现对这些像差的控制,使得镜头成像效果尽可能匹配不断提高的图像传感器的像素。目前随着像素的不断提高,手机摄像头的图像传感器像素点的尺寸在不断变小,如果镜头成像效果不能匹配不断缩小的像素尺寸,就会使得整个摄像系统达不到预先设定的成像效果,也只有当弥散斑足够小,小于图像传感器分辨率的尺寸时,才能认为该点的像是清晰的。
光学镜头的设计非常复杂,目前已知就有数百种像差,仍有大量未知的像差正不断被发现,需要在设计中被考虑进去,目前手机摄像头正朝着更高的解析度、更轻薄、自动调焦等发展,随着解析度的不断提高,光学设计、加工制造的工艺难度便越高。




根据材质的不同,光学镜头可以分为塑料镜头、玻璃镜头和玻璃塑料混合镜头(玻塑镜头),塑料镜头是采用树脂光学透镜组立而成的,玻璃镜头采用玻璃透镜为组立材料,玻塑镜头是由光学玻璃透镜和树脂光学透镜共同组立而成的镜头。
光学塑料镜片在透光率上不如光学玻璃镜片,但重量较轻且因为工艺难度与生产成本都较低而量产颇丰,主要应用于智能手机。而光学玻璃镜片由于价格较高,常应用于中高端安防视频监控、车载镜头、视觉机器等行业。
为了矫正各种像差,目前智能手机镜头一般都是有几片结构各异、功能不同的镜片组合而成,多层镜头组合可以互相矫正过滤,以最大化的消除各种像差,理论上说,镜片片数越多,成像就越真实,解析度也越高。但越往更高的解析度发展,镜片越复杂、加工制造和组装难度越大,良率就越低,相应的厚度和生产成本也越高。


从目前市场出货情况来看,作为手机摄像头镜头的龙头企业,大立光已经于2019年第四季度开始出货8P(塑料)镜头,2019年11月,小米发布全球第一支像素高达1亿的CC9Pro手机,就是首支搭载大立光8P镜头的手机。舜宇光学目前只实现7P镜头的量产出货。玉晶光由于在6P镜头技术上有突破,加上设备升级,因此拿下苹果2颗主镜头的订单。其他厂商主要以3P~5P镜头为主。

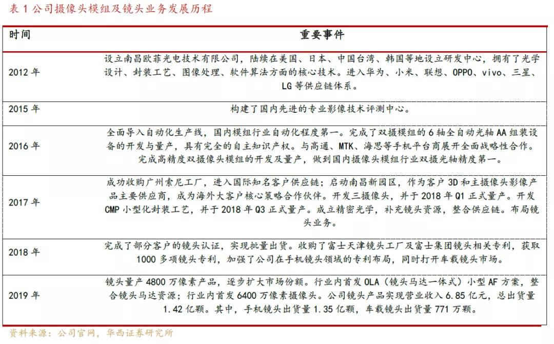
2017年,欧菲光与南昌创新投企业管理中心(合伙企业)共同出资设立合资公司南昌欧菲精密光学制品有限公司,设立该公司主要是为了进军光学镜头产业和进一步深入布局光学元器件的研发和制造,是公司在自身优势产品基础上向产业链上游进行的延伸发展,公司将通过全面整合行业内先进的技术和人才资源,进一步加强公司在光学影像领域的垂直产业一体化布局,巩固规模化稳定可靠的供货能力,提升产品设计和成本控制能力,增强产品性价比和综合竞争力,夯实公司在行业内的市场地位。
2018年12月,公司完成对富士胶片镜头相关专利及富士天津全部股权的收购,欧菲光通过全资子公司南昌欧菲光电技术有限公司收购富士胶片株式会社及其全资子公司富士胶片(中国)投资有限公司镜头相关专利,以及富士胶片光电(天津)有限公司100%股权,交易总额为2,800万美元,其中专利转让费为1,500万美元,专利许可费为100万美元,股权收购价款为1,200万美元。通过该次收购,公司取得了富士天津100%股权及手机和车载镜头相关专利和许可共计1,040件,其中专利985件,专利许可55件。
富士天津是负责富士胶片在全球范围内经营的以车载镜头为主的各种光学产品的制造和销售的公司,市场占有率位居全球第一梯队,本次收购完成后,公司通过富士天津与富士胶片展开丰富的业务和技术合作,可获取其先进的技术积累和运营管理模式,有效提升公司在车载镜头设计和生产能力,使公司迅速跻身全球车载镜头业务的主流供应商阵营。富士天津同时具备以车载镜头为主的各种光学产品及相关配套加工的制造能力和丰富的行业经验,为公司后续在其他领域的拓展打下良好的基础。通过该次收购,公司解决了手机镜头4P以下的专利问题。根据公司投资者关系活动记录表显示,公司的手机镜头已通过部分厂商的认证,主要以4P和5P产品为主。截至2019年,公司光学镜头业务进展顺利,实现营业收入6.85亿元,其中对客户实现营业收入5.02亿元,对内自供光学镜头实现营业收入1.83亿元。公司光学镜头产品对客户及对内自供的总出货量达到1.42亿颗,其中手机镜头出货1.35亿颗,车载镜头出货771万颗。公司镜头产品的综合毛利率为25.51%。
根据公司官网2020年最新的报道显示,欧菲光自主开发的高像素超级解像算法得到客户的认可和应用开发,超级EIS防抖算法达到行业顶尖的水平,CMP新型封装工艺产品大批量产,潜望式5倍变焦和10倍连续变焦技术已经完成技术开发,并成功开发量产了48M 6P镜头。48M 6P镜头的量产标志着公司在手机摄像头镜头领域已具备进入目前摄像头镜头48M时代的资质,与第一梯队的镜头厂商又靠近了一大步。
光学镜头制造行业是一个资金密集、并融合了光学技术、机械技术和电子技术等诸多现当代先进科技的技术引领型产业。一方面,光学镜头制造行业对自动化精密生产、检测设备的投入要求较大;另一方面,该行业的技术含量较高,工艺技术和生产管理水平直接影响产品质量和良品率高低,直接决定企业在市场竞争中的成本优势,并对产能规模提升形成制约。优秀光学镜头的设计环节需要系统利用光学设计、机械设计、电子控制、软件设计和精密加工等诸多技术;生产组装环节对部件加工精度、组装精度、自动化设备及工具都有严格的标准和规范,同时还需要生产厂商具备精益求精的工艺,以严格管控机电配合、零件加工精度、组装偏芯、零件内部应力、镜片间隙及零件热胀冷缩;检验环节,则通常需要超高精度加工检测设备和经验丰富、功底深厚的专家团队。

镜头业务的毛利率主要与产品规格和自身工艺水平有关,高规格的产品享有更高的定价,8P的镜头单价估计比7P的多出约40%。而同一规格产品,在自身工艺不断提升而导致良率提升之后毛利率也是会有较大的提升空间,以玉晶光为例,6年前玉晶光的毛利率只有8%,但2019年三季度,玉晶光的毛利率已攀升至49%,可见镜头业务毛利率上升的空间较大,随着工艺的完善,良率的提升,公司获利能力可以实现较大幅度的提升。
3.微电子业务快速增长,市场空间持续打开
3.1.屏下光学方案市场持续打开,超声波模组供应一枝独秀
公司自2014年进入指纹识别领域,2016年达到单月出货量全球第一,指纹识别模组产能稳居行业领先地位,客户涵盖了大部分国内智能手机厂商。公司作为全球第一家量产玻璃/陶瓷盖板指纹模组供应商,以及全球第一家量产电容式玻璃屏下指纹模组供应商,率先在全球范围内完成了全产业链整合,产能规模优势和资源整合优势将得到进一步有效发挥。同时,公司积极布局屏下指纹识别模组,同时研发光学式和超声波式两种技术路线,充分发挥公司在触控、光学和指纹识别领域的复合产业优势,在2018年率先实现了光学式屏下指纹识别模组的量产出货,是目前已面世的搭载屏下指纹识别方案手机的主要供应商。
公司成立了中央压电材料实验室,从压电材料评估选型、模组设计、软硬件设计和模组测试及转换等多方面进行研发,不断增强公司在生物识别领域的综合竞争力。公司的指纹识别产品除了大规模应用在智能手机终端外,也积极向车载、智能家居、智能卡片及PC外设等产品进行拓展。


随着全面屏的普及,目前智能手机行业主流的解锁方案已经从电容式的转为目前的三大阵营,苹果主要机型转向前置3D sensing方案,三星多采用屏下超声波指纹,方案提供商主要是高通,而国内厂商则主要以屏下光学指纹方案为主,代表性厂商是国内芯片厂商汇顶。
光学屏下指纹识别的方法,都是利用屏幕照亮手指,随后手指的成像透过OLED屏幕的小孔,被屏幕下方的光学传感器所感知,进而比对识别。而光线在透过屏幕的过程中,阻挡、折射、反射光线的有玻璃盖板、AMOLED 显示层、滤光片等,因此光线不容易在屏幕下方的光学传感器上清晰成像。因此,如何收集并进一步识别透过屏幕的光线,便成为各家厂商关注的焦点。

目前,屏下指纹识别已经成为国内OLED手机的标配,汇顶的屏下光学指纹识别方案自推出后便迅速推广开,目前已成为国内手机屏下指纹识别的主流方案,在上百款品牌机型中商用。
屏下光学指纹模组厂商主要有欧菲光、丘钛、东聚、三星电机等多家模组厂商。根据HIS早期的预测,2019年屏下指纹芯片出货量将高达1.8亿片,预计未来三年该技术将在市场保持高速增长。
得益于三星显示较早的布局,目前在OLED面板领域三星显示是绝对的龙头。得益于上游设备等供应的改善,在OLED面板产线方面,中国大陆也在积极的进行投产。根据赛迪智库统计的数据显示,近三年全球投产或在建的AMOLED产线主要以6代AMOLED(柔性)面板生产线为主,中国大陆投产力度最大,韩国地区以LG投产或在建的产线最多,中国大陆以京东方集团投产或在建的产线最多。韩国企业在OLED方面技术纯熟、优势明显,目前已经成功实现8代线、8.5代线的量产。
OLED面板企业主要集中在韩国地区和中国大陆,韩国三星显示占据中小尺寸主要市场,LG垄断了大尺寸显示市场。到2022年,全球当前在建AMOLED产线全部建成并满产后,预计总产能将达到3,300万平方米/年,其中中国大陆地区总产能将达到1,900万平方米/年,全球占比达到58%。
目前OLED主要应用于智能手机及可穿戴市场等移动终端设备,其中智能手机是最大的应用场景,根据智研咨询整理的数据显示,2019年移动终端设备占据了OLED应用市场的82.6%的市场份额,其中智能手机占比超过70%。
在智能手机OLED面板出货量方面,根据市场调研公司Stone Partners对外公布的2019年全球智能手机OLED面板的出货量报告显示,2019年四季度三星显示在智能手机OLED面板出货中拿到了88.1%的份额,高居第一,在2020年第一季度,这一数据更是升至90.2%。



伴随着OLED产线产能的逐步释放,在智能手机市场OLED的渗透率将有望持续提升。智能手机市场显示屏目前主要有a-Si LCD、LTPS LCD、AMOLED三种技术,根据群智咨询的数据显示,2015年a-Si LCD占据了一半以上的市场份额,随着AMOLED的渗透,a-Si LCD市场不断受到挤压,预计2023年AMOLED屏将占据46%的市场份额。伴随着AMOLED屏渗透率的持续提升,我们判断屏下光学指纹模组的市场空间也将有望快速打开。

屏下超声波指纹技术的工作原理是由指纹识别芯片发射超声波脉冲,对指纹进行采样,传感器通过分析反射回的脉冲获取指纹的三维特征并进行比对。超声波方案可以实现对指纹进行更深入的分析采样,甚至能渗透到皮肤表面之下识别指纹独特的3D特征,因此能够产生细节丰富难以仿制的指纹表面图,安全性上相对较高,可进行活体检测。同时超声波指纹技术也不受手指污垢、油脂以及汗水的影响。不过超声波方案也存在缺点,比如无法穿透空气层,在OLED屏手机中实用尚不存在问题,如果在LCD手机中,由于LCD屏夹层存在空气,超声波由于无法穿过空气所以不能应用。目前主流的超声波指纹传感器厂商主要有高通、Sonavation、Invensense,不过目前只有高通的产品有在智能手机上商用,三星即是采用高通的超声波方案,高通的主要合作商为欧菲光和台湾GIS,但由于欧菲光在压电材料、工艺等优势,屏下超声波指纹模组欧菲光的出货量占比第一。
3.2.3D Sensing业务提前布局,市场蓄势待发

目前摄像技术的一大趋势就是从2D走向3D时代。所谓3D sensing,就是相对比传统的2D拍摄多了深度探测,从平面的X、Y轴增加为X、Y、Z的三轴坐标,可获得目标物的深度图像,并获取空间的立体信息。相对比2D,3D技术不仅可以提高辨识的精准度,应用也更加广泛。

目前实现3D sensing共有三种技术方案,分别为双目立体成像、结构光和TOF,其中已经比较成熟的方案是结构光和TOF。

3D结构光技术的基本原理是,通过近红外激光器,将具有一定结构特征的光线投射到被拍摄物体上,再由专门的红外摄像头进行采集。这种具备一定结构的光线,会因被摄物体的不同深度区域,而采集不同的图像相位信息,然后通过运算单元将这种结构的变化换算成深度信息,以此来获得三维结构。简单来说就是,通过光学手段获取被拍摄物体的三维结构,再将获取到的信息进行更深入的应用。该技术目前共有编码结构光和散斑结构光两种实现类别。
编码结构光与散斑结构光两种方案的3D信息原理相近,都是根据编好的光的图案照射到待测物体上,借由图案的形变来推算3D深度的景深信息。

苹果移动端的3D结构光采用的是散斑结构光方案,苹果通过收购该技术方案公司以色列公司Primesense而将相关的专利掌握在手中。

编码结构光的方案以以色列公司Mantis Vision最具代表性,小米8探索版采用的是以色列公司Mantis Vision的方案。欧菲光与以色列3D算法公司 Mantis Vision Ltd.达成战略合作关系,利用双方在技术、制造、市场和平台等方面的优势资源,在3D成像及相关技术和应用等领域开展深入的合作,提前布局未来影像的发展,实现编码结构光技术在智能手机上的增强现实和虚拟现实、机器人等领域更加广泛的应用,致力于发展软件、硬件相结合的科技型平台企业的发展,推动全球消费电子产业智能化升级。


ToF(Time of Flight)飞行时间,基本原理是通过红外发射器发射调制过的光脉冲,遇到物体反射后,用接收器接收反射回来的光脉冲,并根据光脉冲的往返时间计算与物体之间的距离。这种调制方式对发射器和接收器的要求较高,光速很快,对于时间的测量有极高的精度要求。
目前市场的ToF方案有两种,一种是I-ToF(indirect time of flight),是间接测量时间的一种方法,主要是采用测相位偏移的方法。

由于光速快,ToF方案对发射器和接收器要求高,对于时间的测量有极高的精度要求,采用I-ToF方案就是调制成脉冲波(一般是正弦波),当遇到障碍物发生漫反射,再通过特制的CMOS传感器接收反射的正弦波,这时波形已经产生了相位偏移,通过相位偏移可以计算物体到深度相机的距离。该方案优点是原理简单、系统容易集成、不需要额外测量电路和算法;缺点是精度偏低,厘米级,精度随距离下降,功耗大,抗干扰能力差等。
市场上另外还有一种ToF方案叫做D-ToF(direct time of flight),也即是直接测量飞行时间。D-ToF的概念很简单,但需要配置复杂且具有限制时间解析(time-resolved)的装置,方案的技术壁垒比较高。
相对比,结构光的辨识距离较短,一般为2米以内,ToF方案的测量距离可以达到10米。因此在智能手机领域,结构光一般用来做前摄,主要功能是解锁、人脸支付等,而ToF主要用于智能手机后置摄影,并在AR、VR等领域(包括3D拍照、体感游戏等)有一定的作用。

苹果iPhone 前镜头导入结构光3D 传感技术,应用在人脸辨识、刷脸解锁功能,引发了安卓阵营厂商也想跟进,但由于结构光技术门槛较高且有专利问题,因此安卓阵营前置镜头没有办法全面导入3D传感。而ToF技术的专利门槛相对就没有结构光高。
值得一提的是,在华为Mate30 Pro的ToF供应链端,前后置摄像头芯片都由索尼提供。前置ToF的VCSEL由纵慧芯光主供和Lumentum供应,后置ToF供应链中,VCSEL由Lumentum、纵慧芯光和Ams供应。2017年底,纵慧芯光获欧菲光、高榕资本等上亿元级B轮融资。
根据Yole2018年的预测,3D sensing市场规模预计将从2017年的21亿美元增长到2023年的185亿美元,年复合增长率高达44%。

由于应用一直没有起来,所以3D sensing目前还没有成为手机标配,市场预期2020年新一代iPhone中Pro/Max两个版本的后置摄像头将搭载ToF摄像头,预计苹果将采用D-ToF方案。从产业链调研的情况了解到,各厂商在技术上均已做好了储备,目前要看苹果导入ToF后如何搭配应用,Android 阵营以及相开发商,才会有较为明确的方向,而当这些开发商开发出应用功能之后,品牌厂商预计会将他们的ToF 镜头与应用功能做连结,ToF方案有望成为手机标配,届时市场增长的速度将有望超预期。欧菲光提前卡位,优先布局3D人脸识别领域,同步研发3D结构光技术和ToF技术,是目前国内为数不多的具备3D人脸识别模组量产能力的厂商。

目前公司已经在多款机型中供应3D sensing模组,预计随着整个行业的快速发展,公司在该业务上有望实现营收的快速增长。

4.投资建议
维持前次预测不变,预计公司2020~2022年的收入分别为530.14亿元、609.66亿元、682.82亿元,归母净利润分别为15.09亿元、21.30亿元、25.46亿元,对应PE分别为36.58倍、25.91倍、21.67倍,维持“买入”评级。
5.风险提示
疫情持续产生的不利影响;行业竞争加剧导致公司营收不达预期及毛利率下滑导致盈利状况下滑的风险;宏观经济下行,系统性风险;5G商用进展低于预期;公司非公开发行不达预期。
华西电子-5G电子*产业链系列深度报告
1、5G电子*产业链之一《从iPhone X LCP天线看5G对智能机影响》
2、5G电子*产业链之二《5G换机,产业复兴》
3、5G电子*产业链之三《5G天线和滤波器深度:技术路线升级,新品即将渗透》
4、5G电子*产业链之四《5G将至,从射频前端到天线看未来新发展》
5、5G电子*产业链之五《5G手机射频前端/天线,增量需求分析》
6、5G*电子深度之六_手机和IoT《5G手机初启*途征**,万物互联星辰大海》(重磅超200页)
7、5G*电子深度之七_深南电路《5G加速落地,PCB龙头扬帆起航》
8、5G*电子深度之八_卓胜微《适逢5G代际升级,创领射频主供平台》
9、5G*电子深度之九_射频芯片《射频芯片千亿空间,国产替代曙光乍现》
10、5G*电子深度之十_工业富联《逢5G代际升级红利,启工业互联网龙头征程》
11、5G*电子深度之十一_信维通信《射频天线龙头稳固,5G综合方案杨帆当时》
12、5G*电子深度之十二_深天马A《中小显示创新加速,多维发力再领趋势》
13、5G*电子深度之十三_射频PA《射频PA革新不止,万物互联广袤无限》
14、5G*电子深度之十四_欧菲光《聚焦光学赛道,构建业绩增长新动能》
