新华社合肥5月8日电题:网约车糊涂账 定价谁说了算——平台服务费抽成谜团追踪
新华社记者程士华、胡锐、何曦悦
市民吐槽网约车打车贵、司机抱怨平台抽成高,网约车平台收取服务费抽成究竟几何?你和司机对过账单吗?
新华社记者近日走访调查,对照乘客付款账单、司机收款账单明细,两者差距从25%至35%不等。围绕这些抽成,如何把“糊涂账”变为“明白账”?记者专访了网约车平台以及专家。
悄悄溜走的“抽成”
多名网约车司机对记者表示,滴滴网约车平台对网约车司机营运费用抽取平台服务费,每单抽取比例在25%左右甚至更高,而且并不透明。
记者近日在合肥的下午非高峰时段乘坐了一辆网约车,行程近10公里。到达目的地后,记者与网约车司机孙师傅比对了一下账单,记者支付了24.29元,而司机师傅实际收入18.32元,简单计算发现平台抽成5.97元,抽成比例达24.5%。而且,司机账单中仅显示扣除了基础信息服务费0.5元,没有体现平台抽成情况。

(记者账单)

(孙师傅账单)
晚上7点高峰时段,记者在合肥又乘坐了一辆网约车,行程3.5公里。在车上,记者跟司机苏师傅聊起平台抽成话题,苏师傅表示自己不清楚平台抽成比例,也不太关心这个话题:“反正要抽钱,你叫它少抽也不可能。”记者到达目的地后,与苏师傅比对账单,记者支付9.75元,苏师傅实际收到7.31元,抽成比例为25.02%。

(记者账单)

(苏师傅账单)
北京司机贾师傅反映,网约车平台抽成不固定,也没有一个明确的账单和解释,他们一般也不方便问乘客支付了多少钱,所以对于平台抽成也只能听之任之。偶尔问乘客,就会发现在高峰期或者是长途大单时,平台抽成能达35%甚至更高。“你跟客服沟通,人家根本就不管你这个。”贾师傅说。他也打电话询问过平台,但客服不是支支吾吾就是踢皮球。
一位网约车司机说,全国和他一样经常使用滴滴网约车平台的司机数以万计,每人每天都在被抽成,这是一笔巨额收入。还有的司机说,网约车平台公司运营、软件维护需要成本,公司也需要盈利,这是可以理解的。
网约车平台公开相关数据
对于网约车司机有关平台“抽成”的质疑,滴滴网约车公司对记者进行了回复。

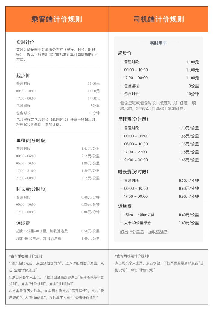
乘客端和司机端计价规则(北京快车)
据滴滴网约车公司CEO孙枢介绍,以2020年数据为例,滴滴网约车司机收入占乘客应付总额的79.1%。剩下20.9%中,10.9%为乘客补贴优惠,6.9%为企业经营成本(技术研发、服务器、安全保障、客服、人力、线下运营等)及纳税和支付手续费等,3.1%为网约车业务净利润。

部分网约车司机提出滴滴收“高抽成”之后再补贴司机和乘客、为何不直接降低“抽成”的意见,滴滴网约车公司回复称,为激励司机在雨雪天气、早晚高峰、节假日出行高峰、需求旺盛的区域多出车接单,平台会通过补贴激励司机多劳多得、优劳优得。如果完全按照“平均主义”,那意味着失去供需调节的弹性,高峰期和热点区域就更难打到车了。
但对滴滴的解释,一些网友并不认可,认为有大而化之、转移视线之嫌。面对滴滴网约车公司给出的服务费计价规则和清单数据,有的网约车司机认为,相对于网约车平台,司机是分散的、无组织的个体,处于天然弱势地位。平台制定、提高服务费收取标准,司机只能被动接受。
合肥市出租车司机朱师傅告诉记者,最近一年多来,网约车平台对出租车司机免费服务也变成了抽成服务费,根据每一单里程进行收费,距离越长,收费越高。至于服务费标准制定的过程中,何时开始收、何种方式收、应该收多少,司机完全没有话语权。
记者发现,网约车平台以格式合同形式向司机提供的服务合作协议中,要求司机必须同意“按照我司不时更新的费用结算标准……定期或不定期进行结算”。北京盈科(成都)律师事务所律师谢雯斐表示,按照民法典确立的平等主体之间民商事合作法律准则,网约车平台的结算标准和内容应该清晰透明,不能云遮雾罩。同时,法律有明确规定,平台方以格式合同不合理地免除或者减轻其责任,加重司机责任、限制司机主要权利的,应视为无效。
网约车平台抽成,究竟谁来“定调”?
平台成本几何?服务费收取标准如何制定?广大司机和乘客如何表达诉求?面对网约车平台抽成,一连串问题接踵而来。
2016年施行的《网络预约出租汽车经营服务管理暂行办法》规定,国务院交通运输主管部门负责指导全国网约车管理工作。办法还规定,网约车运价实行市场调节价,城市人民政府认为有必要实行政府指导价的除外。北京航空航天大学工业与信息化法治战略与管理重点实验室办公室主任赵精武说,办法已过去5年,互联网时代下特别是新冠肺炎疫情后,新经济飞速发展,应该与时俱进、出台可操作性更强的实施细则。
中国政法大学法学院副院长张力认为,网约车平台都是业务遍布全国的大公司,对于这种超越地域的互联网新经济形态,地方政府相关部门在规则制定上难以奏效,需要国家相关部委积极作为,既要在监管体制机制层面创新,也需要在社会高度关注的具体问题上及时响应公众诉求,比如借鉴对传统出租车行业价格听证会等方式,对网约车平台定价机制、服务费抽成比例等方面进行规范。
一位长期关注网约车领域、在中国信息通讯研究院供职的专家建议,从反垄断、劳动者权益保护等层面对平台加强监管。这位专家认为,考虑到对该行业垄断认定难度较高,比如对企业市场支配地位的认定、其行为是否有合理商业理由等,都需要大量证据,实操难度大,需要创新反垄断监管机制。一些国际组织正制定的“数字服务法”“数字市场法”是一个探索,比如这些法案提出当某个平台当地用户数量达到当地人口10%比例时,就把该平台列入反垄断的重点监管企业目录,无须再套用传统反垄断复杂标准进行认定,从实际操作层面,更容易实现对平台的有效监管。
赵精武认为,形成较大规模以后的平台公司为传统行业赋能的同时,也出现了服务费抽成不透明不合理、强制入驻用户“选独家”等新问题,不利于优化营商环境。大型平台公司是经济发展中的新市场主体,因此有必要在监管层面找出新办法、新思路。
另外,也有部分网约车司机建议,相关部门、群团组织应采取有效机制,为保护网约车司机合法劳动权益提供支持。