
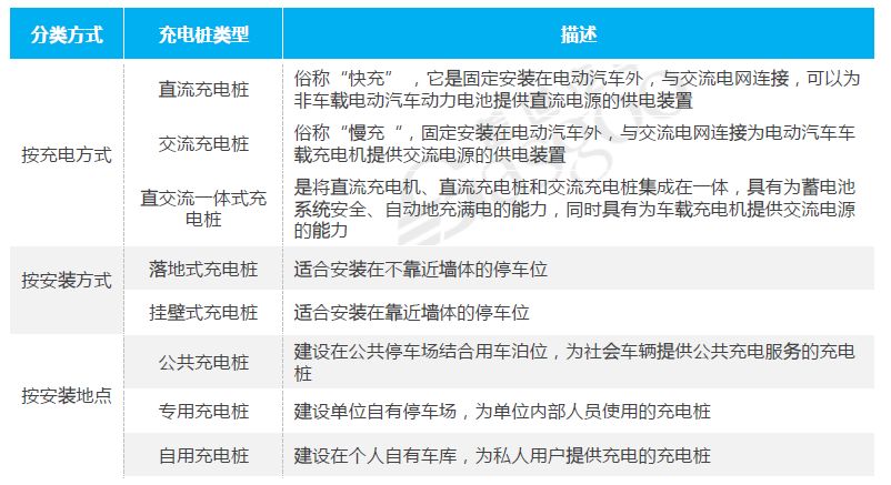
充电桩其功能类似于加油站里面的加油机,可以固定在地面戒墙壁,安装于公共建筑和居民小区停车场戒充电站内,可以根据不同的电压等级为各种型号的电动汽车充电。按照使用地点及充电方式等的不同,充电桩可以分为多种类型。

随着新能源汽车的保有量越来越高,人们对于充电桩的需求也是水涨船高。从2014年起,国家全面开放纯电动汽车基础设施建设市场,大力鼓励社会资本投资充电桩建设,一大波企业如雨后春笋般诞生。这其中有来自互联网跨界;有电网公司和设备供应商;也有如生产、销售、建设充电桩等企业的加入。

备注:仅列明主要企业,不含全部
我国充电桩企业主要布局在长三角、珠三角等沿线发达一、二线城市,盖世汽车配套企业库几乎收纳了90%以上的新能源汽车充电桩的生产企业,行业朋友可以通过菜单栏(知识工具—企业库)或识别文末的二维码进入企业库直接查看。

(包括企业介绍、主营产品、配套客户等信息)
本次盖世汽车特为行业人士整理汇总了20家主流充电桩供应商,看看有没有你熟悉的企业吧!
青岛特来电新能源有限公司
-
公司简介
青岛特来电新能源有限公司于2014年09月04日登记成立。公司经营范围包括汽车充电系统及设备、节能与能源管理系统及设备等。
-
主营产品
汽车充电系统及设备,节能与能源管理系统及设备,车载充电与车载电子设备,新能源发电及储能系统及设备,电能计量系统及设备,电子电力及监控产品的研发,设计,安装,销售及咨询服务,售电业务(依据《电力经营许可证》核定的范围经营),汽车充电服务,电动汽车采购,销售,维修服务(依据道路运输经营许可证核定的范围经营),销售汽车配件,电动汽车租赁服务,互联网信息服务,互联网技术开发,物联网技术开发,合同能源管理,发布各类广告,平面广告设计,计算机软硬件,智能终端产品的开发,生产(不在此住所从事生产)和销售,技术咨询及服务,技术转让,智能化工程设计,施工,系统集成。
人民电器集团有限公司
-
公司简介
人民电器集团始创于1996年,以工业电器为核心产业,横跨金融、地产、新能源、国际贸易等多元化发展,拥有浙江、上海、南昌、抚州四大制造基地、12家全资子公司、85家控股成员企业、800多家加工协作企业和3000多家销售公司。产品畅销全球70多个国家和地区,广泛应用于浦东机场、京沪高铁、三峡水电、北京地铁、奥运场馆、南水北调、青藏铁路、嫦娥探月工程、越南太安水电枢纽等国内外重大工程项目,位居中国企业500强、中国机械企业500强前列。 人民品牌价值305.12亿,中国工业电器领域权威品牌。
-
主营产品
电线电缆,高低压电器,机电产品,成套电控设备 ,电力金具,五金交电,家用电器,矿山电器 ,通讯设备,电子元器件 ,机械零件及设备,电力变压器,充电桩,电能计量箱,仪器仪表,防爆电器,互感器。
万帮充电设备有限公司
-
公司简介
星星充电是我国目前最大的民营电动汽车充电运营商,平台上共有自建充电设备终端3万余个,日充电量超过80万度。星星充电相继与国家电网、中国普天、南方电网签订了平台互联互通的战略合作协议,此后星星将与三大央企运营商实现支付互通,真正让消费者一卡走遍天下。
-
主营产品
充电设备的维修与安装,承装,承修,承试供电设施和受电设施的施工,市政工程施工,建筑工程施工,汽车充电桩设施的建设和运营管理服务,汽车充电技术咨询,技术服务,技术培训,电动汽车充电服务。
普天新能源(深圳)有限公司
-
公司简介
普天新能源有限责任公司(简称“普天新能源”)是以新能源汽车充电网络建设、运营和服务为主业的中央企业,是中国普天信息产业集团公司控股子公司。依托于中国普天在信息通信和电池电源等领域积累的产业优势,打造新能源汽车产业运营、配套产品制造与服务产业平台,致力于发展成为全国性新能源汽车运营整体解决方案提供商。
-
主营产品
充电设施(充电机系列,充电桩系列),电池充放电维护测试系列,充电站监控管理系统(整车充电监控系统 ,分箱充电监控系统),动力电池(电池组(含电池管理系统))。
上海上汽安悦充电科技有限公司
-
公司简介
上海上汽安悦充电科技有限公司是上汽集团下属从事新能源汽车配套充电设施投资、建设、运营的一站式综合服务商。安悦充电成立于2015年10月28日,注册资金三亿,由上汽集团出资。
公司主要经营范围包括:充电系统及终端网络投资建设、充电及租赁系统管理、停车场资源整合、电子支付、互联网金融及新能源汽车相关产业链等方面开展业务。至2020年,公司计划在全国范围内建设5万个公共充电桩。
-
主营产品
充电科技领域内的技术服务,技术咨询,技术开发,技术转让,充电设备的研发,销售,安装和维修服务,汽车租赁,新能源汽车充换电设施建设运营,广告的设计,制作,代理,发布,机电安装建设工程施工,机电设备安装建设工程专业施工,从事货物及技术的进出口业务,停车场(库)经营管理,电子商务(不得从事增值电信,金融业务),公关活动策划,会务服务。
浙江万马新能源有限公司
-
公司简介
浙江万马新能源有限公司是由上市公司浙江万马电缆股份有限公司(股票代码:002276)控股的有限责任公司,是集研发、生产、销售于一体的高新技术企业。公司位于杭州青山湖畔的临安经济技术开发区,注册资本5000万元。
-
配套客户
上海电力公司等。
-
主营产品
充电桩,充电机,充电站监控管理系统等。
比亚迪汽车工业有限公司
-
公司简介
比亚迪股份有限公司,创立于1995年,2002年7月31日在香港主板发行上市,公司总部位于中国广东深圳,是一家拥有IT,汽车及新能源三大产业群的高新技术民营企业。
比亚迪在广东、北京、陕西、上海、天津等地共建有九大生产基地,总面积将近700万平方米,并在美国、欧洲、日本、韩国、印度等国和中国台湾、香港地区设有分公司或办事处,现员工总数将近20万人。
-
配套客户
比亚迪唐,宋,F3,秦,速锐,G6,F6,G5,G3,L3等车型。潍柴汽车,云度汽车,腾势汽车,长城汽车,吉利汽车。
出口市场:俄罗斯,印度,美国,日本,巴基斯坦,朝鲜等国家。
珠海驿联新能源汽车有限公司
-
公司简介
珠海驿联新能源汽车有限公司是珠海泰坦电力电子集团有限公司投资的全资子公司,公司注册资本人民币为 壹亿元 (10000万元), 是专业化从事新能源汽车及充电网建设、运营和互联网增值服务企业,主营业务如下:
新能源汽车(含二手车)销售、租赁、运营和维修保养服务,新能源汽车充电设施规划、设计、投资建设、工程服务及运营服务。
-
主营产品
专业化从事新能源汽车及充电网建设,运营和互联网增值服务企业, TEVC系列模块式整车充电系统,TCZ-J系列交流充电桩,TEV系列分箱式充电机, TCZ-Y系列直流户外一体化充电系统。
国电南瑞科技股份有限公司
-
公司简介
国电南瑞科技股份有限公司成立于2001年2月28日,由南京南瑞集团公司作为主发起人,于2003年10月16日在上海证券交易所上市并向社会公众发行股票,成为国家电网公司系统内的首家上市公司。国电南瑞分设三个中心、八家分公司、一个事业部,拥有七家全资子公司和五家控股子公司。
-
配套客户
华北唐山南湖,河北石家庄位同,四川成都石羊,江苏扬州吴州路,辽宁大连甘井子,辽宁大连城西,辽宁大连市内,吉林长春高新区,宁夏海宝,重庆智能小区,青海西宁乐家湾,安徽合肥瑶海,陕西西安瓦胡同,福建福州和厦门,湖北武汉三角湖和襄樊邓城,浙江金华等
-
主营产品
智能电网领域,轨道交通控制及工业控制领域,新能源控制领域(变电站保护及自动化,电动汽车充换电设施及运营,电动汽车充换电设备及系统,),节能环保领域,专业从事电网调控技术,电网安全稳定控制技术,变电技术,配电技术,农村电气化技术,用电技术,风电光伏等电气控制技术,轨道交通控制技术,工业控制技术,节能和环保技术。
云杉智慧新能源技术有限公司
-
公司简介
云杉智慧以技术为先导,旨在利用互联网+的模式,重新整合新能源汽车产业链,并采用“车网协同、智能互联、专业运维”的运营模式、融资租赁等多种金融创新手段开展新能源汽车运营业务,为新能源汽车用户提供全新的服务体验。
-
主营产品
新能源汽车分时租赁,新能源乘用车,新能源物流车,新能源客车,布局全国的充电网络,充电监控系统,车辆运营系统等,云杉智慧充电桩智能数据平台,云杉智慧通用充电桩管理软件,云杉智慧充电桩运营平台软件,云杉智慧智能实时监控系统等。
拓速乐汽车销售(北京)有限公司
-
公司简介
速乐汽车销售(北京)有限公司是专业承揽的企业。
-
主营产品
太阳能充电器,充电桩,充电柜,电池管理系统,换流柜,逆变柜/器,汇流箱,开关柜,储能机组,储能电池及其他能源系统产品的批发,进出口和佣金代理(拍卖除外),提供汽车技术咨询,提供汽车技术服务,充电设备管理运营服务。
北京富电科技有限公司
-
公司简介
富电科技有限公司是Tellus Power的全资投资公司。Tellus Power是唯一一家坐落于美国硅谷的电动汽车充电设施运营公司,可生产包括交流、直流充电桩、超级充电站等充电设备,以及太阳能和储能设施及运营充电网络。
-
配套客户
特斯拉,沃蓝达(VOLT),东风日产,雪佛兰赛欧等电动汽车充电的公司。
-
主营产品
交流,直流充电桩,超级充电站等充电设备,以及太阳能和储能设施及运营充电网络。
深圳市聚电网络科技有限公司
-
公司简介
聚电网络科技(简称聚电)是一家内生互联网+基因的新能源汽车综合服务商。作为一家由程序员、工程师、投资人和车行手艺人共同打造的服务导向型企业,聚电运用资本的力量,实现了从电力企业、互联网企业和车产业链的融合跨界。从2014年在全国铺设电动汽车充电网络为起点,聚电涉入新能源汽车销售及服务运营领域,目前形成了囊括专业充电设施的研发生产、网络建设、充电运营服务、电动汽车售前售后等全产业链服务,通过深圳电动汽车充电运营商备案,充电网点遍布全国20多个省。
-
主营产品
充电桩。
许继电气股份有限公司
-
公司简介
许继电气股份有限公司成立于1993年3月,发起人是许昌继电器厂。
-
主营产品
生产经营电网调度自动化设备,配电网自动化,变电站自动化,电站自动化,铁路供电自动化,电网安全稳定控制设备,电力管理信息系统,电力市场技术支持系统,继电保护及自动控制装置,继电器,电能计量设备,智能仪表,开关及开关柜,环网柜,电缆分支箱,电源设备,智能充换电设备及服务,新能源并网及发电设备,储能系统,直流输电换流阀及大功率电力电子设备,直流场设备,电力通信设备,变压器,电抗器,消弧线圈,互感器。
石家庄通合电子科技股份有限公司
-
公司简介
通合科技坚持“技术立企”,自创立以来一直致力于高频开关电源技术的研发与创新,保持了公司在行业中技术和产品领先地位,同时也为公司赢得了“石家庄市科学技术奖一等奖”、“优秀高新技术企业”及多项国家部委及地方政府部门技术创新资金的奖励和支持。
-
主营产品
电动汽车充换电站系统解决方案,电动汽车车载电源,电力电源系统解决方案,其他电源。
杭州中恒电气股份有限公司
-
公司简介
中恒电气专注于电力电子领域,是专业从事通信电源系统、高压直流电源(HVDC)系统、电力操作电源系统、新能源电动汽车充电系统及充换电站完整解决方案、新能源储能系统等系列产品研发、生产销售和服务的高新技术企业。是国内48V通信电源、240V数据机房直流电源、电力操作电源产品的主流供应商。也是国内少数几家能满足客户个性化定制需求,提供成套电源系统产品及综合解决方案的企业之一。
-
配套客户
中国移动集团,中国电信集团,中国联合通信集团,国家电网公司,南方电网公司,中国国电集团,腾讯等。
-
主营产品
通信电源系统,高压直流电源(HVDC)系统,电力操作电源系统,新能源电动汽车充电系统及充换电站完整解决方案。
深圳科士达科技股份有限公司
-
公司简介
深圳科士达科技股份有限公司成立于一九九三年,国家火炬计划重点高新技术企业,中国大陆本土UPS产业领航者、行业领先的数据中心关键基础设施整体解决方案提供商、新能源解决方案提供商,为包括中国在内的全球九十多个国家和地区提供优质产品及全方位服务,以创新动力不断引领行业发展。
-
主营产品
数据中心关键基础设施产品(UPS,精密空调,精密配电,蓄电池,网络服务器机柜,动力环境监控),太阳能光伏发电系统产品(光伏逆变器,智能汇流箱,防逆流箱,直流配电柜,太阳能深循环蓄电池,监控),电动汽车充电系统(直流充电产品,交流充电产品,监控),储能产品。
深圳奥特迅电力设备股份有限公司
-
公司简介
大功率直流设备整体方案解决商,是直流操作电源细分行业的龙头企业。公司成立于1998年,位于深圳高新技术产业园区,是国家级高新技术企业,于2008年在深圳证券交易所成功上市,公司销售额连续九年位居同业榜首并负责起草或参与制定了多项国家及电力行业标准。
-
配套客户
长江三峡工程,西电东送工程,南水北调工程,岭澳核电站,大亚湾核电站以及全国最大规模的深圳大运中心充电站。
-
主营产品
电动汽车充电设备,电动汽车充电站交钥匙工程,工业电源,核安全级充电电源,矩阵式柔性充电堆,电能质量综合治理产品。
北京动力源科技股份有限公司
-
公司简介
北京动力源科技股份有限公司是一家致力于电力电子技术及其相关产品的研发、制造、销售和服务的高科技上市公司。是国内电源行业首家上市企业,是国家人力资源和社会保障部授权的能源审计师和能源管理培训单位;也是国家发改委批准并第一批公布、面向全社会的节能服务公司之一。
-
主营产品
通信电源系统,交流电源系统,高压变频器,光伏发电产品,电子空气净化机,动力及环境集中监控系统,电力操作电源,数据中心直流供电系统,智能消防应急照明疏散指示系统。
南京能瑞电力科技有限公司
-
公司简介
南京能瑞围绕三大业务板块,一是电动汽车充电设施板块,是国内最早专业从事电动汽车充电设备研发、制造、充电站整体解决方案、充电设施承建运营服务的国家级高新技术企业、国家火炬高新技术企业,也是国内少数具备充电设施、设计、制造、电力安装施工一体全资质企业,为新能源汽车制造商、新能源汽车车主、充电设施运营商提供完整的解决方案;二是信息采集系统与电能计量板块,广泛适用于电力行业各种用户的计量、监测、控制、管理和信息采集,达到国际同类产品的水平,出口到东欧等地;三是能效监测分析与电能质量治理板块,为客户制定节能运行管理标准值,实现合理用能。
-
主营产品
充电桩类。