近日,燕山大学教授李子丰所研究项目宣称已*翻推**爱因斯坦相对论,并且该项目已被推荐入选2021年度河北省科学技术奖,自项目公示后受到公众广泛讨论。
首先需要澄清的是,据李子丰本人在知乎平台回应,该项目还未立项,报奖的主要目的是宣传真理,获奖是小概率事件。据了解,李子丰现任燕山大学石油工程研究所教授,目前职称为自然科学方向研究员,研究方向为油气钻采工程和油气井杆管柱力学,并且创建了油气井杆管柱力学理论体系,得到了国内外石油工程界和力学界的好评。其中,"石油水平井钻井成套技术" 获1997年度国家科技进步一等奖。

大会主题论坛
6月初,由西安石油大学与陕西石油学会及北京振威展览有限公司联合主办的“2021国际石油石化技术会议暨展会”中,李子丰不仅在主题论坛中发言,同时也在分会做了专业报告。

李子丰教授
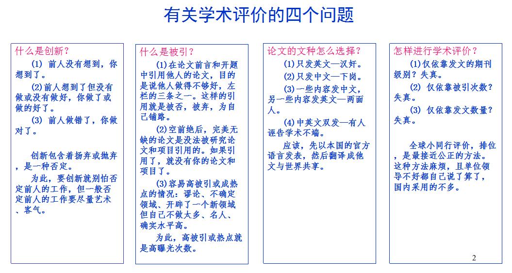
李子丰在分会中,以“油气井杆管柱力学研究进展与争论”为主题,不仅介绍了油气井杆管柱力学的研究步骤,同样发表了自己对于学术评价的观点。

分会报告

有关学术评价
最后值得提醒的是,该项目目前只是申报,还未立项,更没有获奖,理性、尖锐的学术批评和质疑是必要的,但同时也需要基于事实基础才能以理服人。