(报告出品方/分析师:国元证券 耿军军 常雨婷)
1. 公司介绍:教育信息化龙头,智能交互显示知名品牌
1.1 历史沿革:聚焦教育行业发展,大力布局课后服务
鸿合科技成立于1990年,是国内教育信息化重要企业,智能交互显示行业知名品牌,全球屈指可数的集研产销等全环节于一体的行业龙头企业之一,在全球范围内设立 50 多家分支机构。

公司聚焦教育行业发展,为教育行业用户提供教育信息化产品、智慧教育解决方案和智慧教育服务等智慧教育业务。
公司坚持以自有品牌为主的竞争策略,自2000年开始培育的“鸿合 HiteVision”智慧教育品牌,在国内占有较大市场份额,国内排名长期位居前两名。
近两年来,公司顺应“教育信息化2.0” 政策,积极实施向服务转型的智慧教育“一核两翼”战略。
公司加大科技创新力度,着手布局课后服务业务,通过“鸿合三点伴”平台为学校提供设备互联、数据互通、师生互动的端云一体化课后延时服务。
公司以深圳、蚌埠的产业园为基地,推进“教师信息化素养培训服务”业务。

公司扎根中国教育,立足中国教育,经过在教育行业多年的积累,掌握了广泛的渠道优势和客户服务优势。
作为信息化时代普惠教育基础设施生态建设及教育服务供应商,公司始终秉承“根植中国教育信息化,服务亿万教师学生”的经营理念,以科技为驱动,以客户为核心,通过创新的服务模式、优质的教学内容、多场景的教学互动应用以及丰富的产品和解决方案,深入服务广大学校、老师、学生和家长,为客户打造一流的教学应用体验。
教育信息化产品和解决方案:包括教育信息化硬件产品、教育信息化软件产品和教育信息化解决方案。其中,教育信息化硬件产品包括智能交互平板、智慧黑板、互联黑板及教学周边产品等;鸿合π6 交互教学软件以先进的自然人机交互技术为基础、以教学应用需求为导向,专注解决教师教学、班务等难题;鸿合智慧教室是贯穿课前、课中、课后教学全流程的智慧学习空间,由鸿合智能交互设备和交互教学软件构成,通过软硬件间的无缝对接,将教与学充分融合,激发了学生的学习主动性,实现真正意义上的“以学生为中心”的教学。
智慧教育服务:公司以教育信息化产品及解决方案为依托,推出课后延时服务和教师信息化素养培训服务。
课后延时服务依托可支持对课后服务进行全流程规范化管理的技术平台“鸿合三点伴”和有效完善的落地运营体系,结合公司打造的素质类课程体系,为国内中小学学校提供设备互联、数据互通、师生互动的端云一体化课后延时服务。
教师信息化素养培训服务旨在系统提高校长信息化领导力、教师信息化教学能力、培训团队信息化指导能力、增强信息化实操能力,为教育行业做最基础的底层建设。

1.2 财务分析:营业收入稳健增长,高度重视研发创新
2017-2021年,公司营业收入的 CAGR 为 12.59%。2021 年,公司实现营业收入 58.11 亿元,同比增长45.52%,实现归母净利润 1.69 亿元,同比增长 106.90%。
根据公司公告,2022年上半年,公司预计实现归母净利润 1.10-1.20 亿元,同比增长 320.34%-358.56%。2017-2021年,公司整体销售毛利率分别为 22.67%、24.45%、25.35%、23.48%、20.87%,2020年出现下滑,主要受新冠肺炎疫情影响,原材料价格、生产和运输成本的大幅上升。

公司的核心业务为教育业务,包括教育信息化产品和解决方案及智慧教育服务。
2021 年,教育业务的收入为 51.16 亿元,占比为 88.04%。从产品类型来看,主要包括 IWB 产品、其他智能交互产品和智能视听解决方案。其中,IWB产品为公司收入的主要来源,2021年收入占比为77.14%,同比增长63.07%;销售量为 56.22 万台,同比增长 54.58%。IWB 产品收入的增长,主要系海外销售收入大幅增长,国内受疫情的好转,销售规模也有一定提升。
智能交互显示产品:
该产品以智能交互平板、电子交互白板、投影机、视频展台、录播等为主。2021 年,公司“newline”推出天籁款 TC86、NC、NE、Flex Max 等系列会议场景下智能交互显示产品。2021 年,智能交互显示产品的收入为 55.45 亿元,同比增长 48.03%,毛利率为 20.98%。
智能视听解决方案:2021 年,智能视听解决方案的收入为 2.67 亿元,占比 4.59%,同比增长 7.57%,毛利率为 18.60%。

公司重视研发创新,加大研发投入,统筹研发管理,以研发创新、产品创新为驱动,坚持自主研发和自主生产的产研一体化布局。公司在北京、保定、深圳设置研发中心,专注于前瞻技术的研发,形成了完整的研发体系。
研发投入:2017-2021 年,公司研发费用分别为 1.33、1.73、1.74、1.91、2.48 亿元,研发费用率分别为 3.68%、3.95%、3.61%、4.78%、4.27%。2021 年研发费用同比增长 29.89%,主要系公司加大研发投入所致,研发投入同比增长 23.05%。
研发人员:截至 2021 年 12 月 31 日,公司员工人数为 2850 人,研发人员数量从2017年的567人增长至2021年的604人,占员工总数的比重为21.19%。
研发人员中,本科学历人员占比 64.24%,硕士学历人员占比 6.13%,博士学历人员占比 0.50%。

费用方面:
销售费用:2017-2021 年,公司的销售费用分别为 2.71、3.68、4.52、3.84、 4.79 亿元,销售费用率分别为 7.48%、8.41%、9.36%、9.61%、8.24%。2021 年销售费用同比增长 24.76%,主要系营业收入增加,销售费用有所上涨。
管理费用:2017-2021 年,公司的管理费用分别为 1.17、1.25、1.80、2.09、1.85 亿元,管理费用率分别为 3.24%、2.86%、3.73%、5.24%、3.18%。2021 年管理费用同比减少 11.72%,主要系 2021 年度冲销前期已摊销的股份支付费用所致。
财务费用:2017-2021 年,公司的财务费用分别为 0.26、-0.23、0.01、0.28、0.39 亿元,财务费用率分别为 0.72%、-0.53%、0.02%、0.70%、0.67%。
2021 年财务费用同比增加 40.10%,主要系汇率波动引起的汇兑变动。

2017-2021 年,公司经营活动现金流量净额分别为 968.15、41608.22、5005.36、14563.44、22042.41 万元。2021 年经营活动产生的现金流量净额同比增长 51.35%,主要系公司加强应收款项的管理,2021 年度应收款回款较多所致。

1.3 股权架构:公司股权结构稳定,管理团队经验丰富
公司实际控制人为邢修青先生、邢正先生。邢修青先生、邢正先生、鸿达成有限公司、张树江先生为一致行动人,合计共持有公司 43.25%的股权。其中,鸿达成有限公司、邢正先生、张树江先生分别持有 17.44%、13.66%、12.14%的股份。
邢修青先生:历任北京鸿合美歌电子工程技术有限公司(中港合资)董事长、董事,北京鸿合电子工程技术有限公司董事,深圳市鸿合创新信息技术有限责任公司执行董事,北京鸿合智能系统股份有限公司董事;曾任中国科理高技术企业集团软件工程师;现任鸿合科技股份有限公司董事长。
张树江先生:历任北京鸿合美歌电子工程技术有限公司(中港合资)董事长、董事,北京鸿合电子工程技术有限公司董事,北京鸿合窗景科技有限公司董事,北京鸿合智能系统股份有限公司董事长,北京鸿合智能系统有限公司董事长,深圳市目击者数码科技有限公司监事、执行董事及总经理,北京鸿合嘉华科技有限公司执行董事、法定代表人,鸿合科技股份有限公司总经理;曾任北京气象科学研究所助理工程师,中国科理高技术企业集团软件工程师。现任鸿合科技股份有限公司副董事长。

1.4 股权激励:公司股权激励充分,护航公司持续成长
2022 年 4 月 28 日,公司发布《2022 年股票期权激励计划(草案)》,旨在充分调动公司核心管理人员及核心技术人员的工作积极性,使各方共同关注公司的长远发展。
激励数量:本激励计划拟向激励对象授予的股票期权数量为 550 万份,约占本激励计划草案公告时公司股本总额的 2.34%。(其中首次授予 2.08%,预留 0.26%)。
激励价格:本激励计划首次授予股票期权的行权价格为每份 17.08 元。
激励对象:本激励计划拟首次授予的激励对象总人数为 174 人,包括公告本激励计划时在公司(含合并报表范围内的子公司)任职的部分董事、高级管理人员、核心管理人员、核心技术(业务)人员。不包括公司监事和独立董事,单独或合计持有公司 5%以上股份的股东或实际控制人及其配偶、父母、子女。根据公司 2022 年 6 月 29 日发布的《关于 2022 年股票期权激励计划首次授予登记完成的公告》,实际授予的人数为 172 人。
考核目标:公司 2022-2024 年度合并报表口径下扣非净利润分别不低于 2.00、2.60、3.38 亿元。
2. 行业分析:政策驱动行业发展,长期成长空间广阔
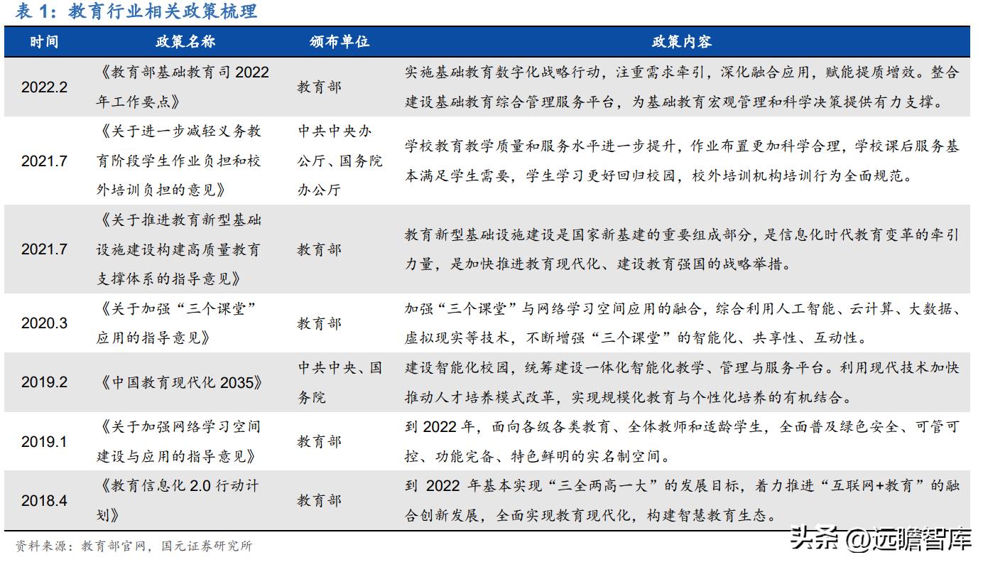
2.1 教育改革稳步推进,国家政策持续出台
教育信息化 1.0 时代以基础建设为主,主要解决教育资源分布不均、效率低下以及缺乏全局性管理等问题。

2018 年教育信息化 2.0 正式开启,在“三通两平台”的基础上,针对教育信息化 1.0 的不足,从人才、应用、资源和服务等角度全面提升我国教育信息化发展水平,充分发挥信息技术对教育的影响,加快实现我国教育现代化进程,到 2022 年基本实现“三全两高一大”的发展目标。
教育信息化 1.0 是以内容为中心,而教育信息化 2.0 是以提升效率和体验为根本,扩大了市场参与者的范围,增加了企业提供教育信息化服务的机会。
2021 年 7 月,*共中**中央办公厅、国务院办公厅印发《关于进一步减轻义务教育阶段学生作业负担和校外培训负担的意见》。
根据中国政府网,“意见还对加强课后服务提出保证服务时间、提高服务质量、拓展服务渠道等明确要求。
教育部有关负责人介绍,长期以来,义务教育学校特别是小学‘三点半’放学现象,带来了家长因未到下班时间接孩子难问题,有的还因此把孩子送到校外培训机构,增加了过重校外负担,造成了‘校内减负、校外增负’,已经成为了社会广泛关注的热点问题。
学校开展课后服务,可以有效解决家长接送难、孩子没地方去的问题;可以充分利用课后时间,提供丰富多彩的服务内容,为学生提供学习和发展空间;还有助于更好地满足学生个性化发展需求,促进学生全面健康成长。”

2.2 行业发展前景广阔,市场需求加速释放
我国教育信息化市场已经明确成型并且处于日益激烈的市场竞争阶段,在我国教育产业中具有重要的地位。
教育信息化 2.0 时代进一步拓展了教育产业链的服务广度和深度,竞争更多的体现在企业资源的置换、整合和输出等综合实力方面。
在 2.0 时代,教育信息化产业链由上游底层支持、中游供应商(硬件设备供应商、软件及服务供应商、综合类服务供应商和内容服务供应商)和下游 B 端、C 端用户构成。
产业链上游端企业多为中下游企业提供底层支撑服务,主要由阿里、腾讯和华为等基础设施供应商、云服务商和大型软件企业构成,其提供硬件和云资源基础设施,以及中间件支撑软件产品,行业集中度较高。中游包括公司在内的数字资源与平台开发服务商,市场较为分散。
随着 5G、AI、VR/AR 等技术在教育领域的应用,新的硬件升级、覆盖于整个教学活动的软件服务以及 C 端用户的付费场景增加,整个教育信息化市场有望迎来新的高速增长点。

根据教育部的数据,2020 年,全国教育经费总投入为 53033.87 亿元,同比增长 5.69%。其中,国家财政性教育经费为 42908.15 亿元,同比增长 7.15%。
根据智研咨询的数据,2020 年,中国教育信息化经费投入达到 3431 亿元,同比增长 7.1%。
根据艾瑞咨询的数据,2021 年,我国中小学教育信息化经费投入达 1634 亿元,同比增长 9.1%。我国中小学教室智能交互设备渗透率迅速提升,根据艾瑞咨询数据,2020 年校均多媒体教室数量占教室总数量达 96.1%,未来的增量空间主要来自存量教室的设备保有量提升及设备的更新换代。

根据中研普华产业研究院的数据,目前,教育信息化行业的企业数量为 56953 家。
从企业注册资本来看,注册资本在 5000 万以上的企业数量为 2687 家,注册资本在 100-5000 万之间的有 9116 家。
合计来看,注册资本在 1000 万以上共有 11803 家,占比为 20.72%。从行业整体发展来看,我国教育信息化行业处于发展的初级阶段,具有较为广阔的市场空间和发展前景。
2021 年教育信息化需求规模达到 5111.6 亿元,同比增长 12.00%。由于信息化对教学模式、教学方法的变革有巨大的带动作用,未来的需求规模有望快速增长。

3. 竞争力分析:海外业务高速增长,课后服务空间广阔
3.1 坚持产研一体布局,一核两翼融合发展
公司坚持自主研发和自主生产的产研一体化布局,及时响应市场需求,采用“设计-研发-生产-销售-数据反馈”机制,通过垂直整合,建立产研一体化的高端制造基地,保证技术、产品、市场的领先。
随着鸿合大厦落成乔迁,公司深圳和安徽蚌埠两大产业园顺利投产,公司拥有智能交互大屏、智慧黑板、电子白板等先进生产线,同时具备电容膜、全贴合屏等核心零部件全部自制的垂直整合能力,完成了信息化体系的全面升级,品质体系从整机向供应链延伸。目前,公司拥有年产百万台(套)智能交互显示设备产能。

公司始终坚持创新驱动、技术引领的发展战略。
在核心技术的支持下,公司具备持续推出创新型产品的能力,多年来在硬件和软件方面不断创新,推出了一系列引领市场的技术和产品,如互联黑板、智慧黑板、全贴合技术、鸿合π6、鸿 U、鸿合笔记、录课中心等。
公司在北京、保定、深圳设置研发中心,专注于前瞻技术的研发,形成了完整的研发体系,并从产业分析、产品设计、生产制造等方面,为客户提供完整的解决方案与一条龙服务,具有较为坚实的技术基础和技术储备。
同时,公司设立了教育科技研究院,整合鸿合教育研究院、深圳研究所、联合实验室等技 术研究机构。

“一核”优势:2021 年,公司凭借互联智能黑板获得“DIC AWARD”国际显示技术创新大奖;公司高职教智慧教室解决方案荣获由陕西省高等教育学会和WRE Digital 联合主办的智慧高校“凌云奖”—“智慧校园特色高校产品应用卓越奖”;公司参加由慧聪教育网举办的以“变革•机遇看见教育品牌的力量”为主题的 2021 年教育行业线上创新峰会,并荣获“教育行业 2021 年度全场景应用服务领军品牌”。
“两翼”业务:2021 年,公司研发了“鸿合三点伴”课后服务管理平台,积极为各级教育部门、学校、家长、老师、服务机构等课后服务参与者赋能,实现有序管理和有效授课。同时,公司加大“师训”业务投入力度,推出了“中教师训学院平台”,向教师提供“直播+课程+研修+认证+数据”五位一体的专业培训服务。
公司加强对高端人才的引进和培养,并以市场需求为导向,加强技术创新、产品创新和服务创新。2021 年,公司新增授权专利 178 件,其中,发明专利 27 件、实用新型专利 107 件、外观专利 43 件、国外专利 1 件。
公司新增注册商标 85 件,其中,国内新增核准注册商标 82 件,海外新增注册商标 3 件。公司新增软件著作权登记 25 件。
3.2 紧抓全球市场机遇,海外市场空间巨大
受全球疫情的持续影响,远程协作、视频会议、在线学习,云端运营与管理等概念已经深刻改变了世界范围的工作、学习、生活的方式与习惯。
全球市场对交互显示产品的需求持续提升,2022至未来数年销量将保持上涨态势,前景可观。
根据 Future source 数据,全球范围 4300 万教室,2021 年预计多媒体教室渗透率 35%,并在未来数年保持高速发展。
根据 DISCIEN 迪显的数据,2021 年海外教育 IFPD (Interactive Flat Panel Displays)市场出货量为 105.1 万台,同比增长 90%。
预测 2022 年海外教育 IFPD 市场出货量 145.2 万台,同比增长 38%,2021-2024 年出货量年均复合增长率有望达到 25%,市场空间巨大。

根据 DISCIEN 迪显的观点,2022 年一季度海外市场高增长主要来自于海外教育政策的密集发布,美国于 2021 年 3 月发布了第三期 ESF,即教育稳定基金共计 1700+ 亿美金;德国在去年一季度由于疫情影响,整体教育信息化资金仍旧偏向于教师、学生端的 PAD(个人学习用平板电脑)上面;而土耳其去年 7.85 万台 IFPD 标案则是在下半年正式发布;同时意大利发布的《意大利教育的明天》政策则是在去年 Q4 开始实施;印度教育信息化起量节点则也是在去年年底。

抓住全球市场机遇,海外教育业务保持快速发展。
公司教育信息化产品于 2011 年开始进入北美市场,近年来,公司不断拓展海外市场份额。
目前,公司教育信息化交互显示产品是为数不多的在北美、EMEA(欧洲、中东和非洲)、ACPC(亚太地区)三大区域市场中均位于第一梯队的品牌。
公司在海外市场采用本地化运营模式,在多个国家建立了本地运营团队,进行当地市场管理及市场开发,同时有针对性地设计、研发符合当地市场需求的产品。

2021 年,公司整合公司内外部资源,积极应对海外疫情给公司供应链、国际物流所带来的负面影响。
同时发挥海外本土化经营优势,制定有针对性的营销策略,加强硬件优化和软件开发,努力提升产品性能,积极开拓北美、欧洲、亚太教育信息化市场。
2021 年,公司海外业务实现营业收入 25.38 亿元,同比增长约 91.15%。
根据 Future source 报告,2021 年,公司教育 IFPD/IWB 产品在全球教育市场排名第二。
公司在全球教育平板领域市场占比约 18.5%,龙头效应开始显现。公司 2022 年半年度业绩预告显示,归母净利润预计同比增幅超 3 倍,海外业务收入高增长是首要原因。
根据 Future source 报告显示,2021 年,“newline”在美国市场占有率达 15%,排名前三。

3.3 面板价格持续下跌,毛利率迎修复机遇
公司主要原材料由液晶面板、背光材料、电阻电容等电子元器件、触控件、结构件等材料构成,其中大尺寸液晶面板占主营业务成本的比例较高。根据公司招股说明书的数据,材料费用占公司主营业务成本比重较高,2018 年占比为 66.03%。
智能交互显示行业的原材料为液晶面板、电子元器件等,公司一般直接向上游企业进行采购。其中,液晶面板的采购成本占比最大,2018 年占原材料直接采购的比例为 47.52%。
液晶面板行业中大尺寸液晶面板的供应商相对较少,主要为 LG、夏普、 三星和友达光电等几家行业内知名生产商。
液晶面板的行业价格波动与生产厂商的产能变动和下游市场需求变动相关。

根据集邦咨询的数据,2022 年 6 月上旬电视、液晶显示器和笔记本电脑显示面板价格持续下跌,其中以小尺寸电视面板跌幅最大。
而已经降至历史低点的面板价格还有可能继续下探。随着液晶面板进入下降通道,公司毛利率有望迎来修复。

自 2020 年海外疫情全面爆发后,海外运输周期变长,海运费用高涨。2022 年以来,随着全球物流供应链的逐步恢复,天价海运费开始逐渐松动,CCFI 指数出现下跌。
在公司海外业务继续保持高增长的背景下,公司出口订单有望迅速增长,海运成本的下降将为公司带来毛利率的显著修复。

3.4 积极把握双减政策,课后服务快速落地
课后服务的快速落地,标志着公司从装备服务迈向更广阔的教育服务。“双减”政策之后,校内课后服务成为承接中小学生课后三点半看管、教育的主阵地。截至 2022 年 5 月,已有近 30 个省份陆续出台课后服务收费政策,多地市发布针对性试行规范文件。
在顶层设计下,教育部加强政策引导,各地教育主管部门积极部署,全国中小学校则拥抱变革,落地实践。
作为中国教育信息化龙头企业,公司积极把握行业变革的机遇,在多年教育信息化产业积累的基础上,以“一核两翼”战略推动业务布局,快速落地首个课后服务产品“鸿合三点伴”,为学校提供设备互联、数据互通、师生互动的端云一体化课后延时服务。
“鸿合三点伴”是整合了鸿合云平台、微信小程序、大屏端以及专用的智能设备等完整的信息化解决方案。该方案可以为各地教育局、学校、老师、家长以及课程提供方在课后延时服务中规划、组织、优选、服务、评价等各环节打造完整的服务闭环。
“鸿合三点伴”构建了完整的 PCS 体系,形成“平台+课程+运营”三位一体整体解决方案。平台方面,提供全面的教学监管服务,让管理者准确把握区域课后延时服务课程的具体实施状况。
课程方面,提供 400 多门素质类课程的“博雅兼修、五育并举”课程体系,做到“易教易学有成果”。
运营方面,解决省、市、区、县学校在落地课后服务时遇到的管理、课程和服务问题。实现“伴教伴学伴成长”。
2021 年,公司“鸿合三点伴”课后服务整体解决方案先后亮相厦门、成都普教展,从“云、网、端、数”四个维度赋能课后服务。
根据公司官网,2022 年 7 月,“鸿合三点伴”业务已与全国 23 省 70 市 110 个区县签约,已覆盖地区学生总数超 500 万人。“鸿合三点伴”在覆盖区县中以个别学校进行试点示范,示范学校已超 650 所。
在未来两到三年内,“鸿合三点伴”的目标是服务地区的学生人数超过 1000 万。
公司副总裁、330 课后服务负责人曾湘宁表示,课后服务已然成为一个潜力巨大的“四有”产业。
一是有政策,从“双减”顶层政策到各省落地政策,都将“两减”和“三增强”作为工作重点,明确支持课后服务。
二是有需求,3 点半放学后,家长都希望孩子在学校获得高质量的素质教育课程。
三是有资金,省、市、区、县都出台了明确的资金保障政策。
四是有规模,我国约有 1.5 亿中小学生,据测算,课后服务将是一个有 3000 万学生参与的、可收费的市场。

4. 盈利预测与估值
核心假设:公司是国内教育信息化重要企业,智能交互显示行业知名品牌,全球屈指可数 的集研产销等全环节于一体的行业龙头企业之一。
近两年来,基于在教育行业 20 多年打造的渠道优势和客户服务优势,公司顺应“教育信息化 2.0”政策,积极实施向服务转型的智慧教育“一核两翼”战略。
从产品角度来看,目前公司产品主要包括:IWB 产品、其他智能交互产品、智能视听解决方案,我们按照这三个维度来预测公司未来的收入和毛利率情况。
1. IWB(交互显示产品)产品:公司始终坚持自主品牌策略,在国内、国际两个市场分别拥有 HiteVision 和 newline 两个自主品牌。
根据 Future Source 和 IDC 的统计数据,2015-2017 年,公司的 IWB(电子交互白板和智能交互平板)产品销量在全球市场所占份额连续三年位列第一。
2020-2021 年,该业务收入增速分别为-16.33%、63.07%,未来三年有望保持稳健增长,预测收入增速分别为 12.41%、10.96%、9.73%。
毛利率方面,2020-2021 年分别为 25.05%、20.38%,预测未来三年将保持在 2021 年的水平,维持在 20-22%的区间。
2. 其他智能交互产品:公司的其他智能交互产品包括录播产品、电子书包、电子班牌等。录播产品是通过摄像头、麦克风、导播台、灯光、录播主机等设备共同组成的视频录制系统。电子书包是内置包括电子课本、习题等教学资源以及教学应用软件的便携式平板电脑。
电子班牌是具有触控显示功能的展示平板,可实时获取最新校园信息,并能实现信息定向推送。
2020-2021 年,该业务收入增速分别为-25.62%、6.53%,未来三年有望保持稳健增长,预测收入增速分别为 10.28%、13.39%、15.45%。
毛利率方面,2020-2021 年分别为 19.91%、23.53%,预测未来三年将保持在 2021 年的水平,维持在 23-24%的区间。
3. 智能视听解决方案:公司智能视听解决方案主要应用于会议、控制室、展览展示等场景。
通过为客户进行方案设计、咨询、线路铺设、设备安装、系统调试、保养维修等服务,为客户建立满足其对多媒体视讯个性化需求的智能会议、控制室及展览展示系统。
2020-2021 年,该业务收入增速分别为 21.06%、7.57%,未来三年有望保持稳健增长,预测收入增速分别为 10.84%、9.93%、8.79%。
毛利率方面,2020-2021 年分别为 20.38%、18.60%,预测未来三年将保持在过去两年的平均水平,维持在 19-20%的区间。

可比公司估值:在国内上市公司中,视源股份、科大讯飞、佳发教育也从事教育信息化相关业务,与公司主营业务相近,因此我们选择这三家公司作为可比公司。
从 PE 估 值角度来看,公司的估值水平低于可比公司的平均水平。伴随着公司盈利能力的持续提升和课后服务业务的开展,公司 PE 估值水平有望持续提升,目前具备较好的长期投资价值。

报告总结:
公司是一家研发设计智能交互显示产品及智能视听的高新技术企业,一直专注于多媒体电子产品文字、图像、音频、视频等信息交流和处理技术的研发与应用,在光电显示和成像、触控、信息传输和处理、电子电路、人机交互、云计算和大数据、智能视听解决方案等软硬件技术领域积累了丰富的成果和经验,形成了以智能交互平板、电子交互白板、投影机、视频展台等智能交互显示产品为基础,以智能视听解决方案为拓展和延伸的多媒体电子产品业务线,是行业的龙头企业之一。
近年来,公司着手布局课后服务业务,通过“鸿合三点伴”平台为学校提供设备互联、数据互通、师生互动的端云一体化课后延时服务,未来成长空间广阔。
预测公司 2022-2024 年营业收入为 65.06、72.44、80.22 亿元,归母净利润为 2.86、3.53、4.17 亿元,EPS 为 1.22、1.51、1.78 元/股,对应 PE 为 18.34、14.85、12.55 倍。
过去三年,公司 PE 主要运行在 20-40 倍之间,考虑到公司的成长性,给予公司 2022 年 25 倍的目标 PE,对应的目标价为 30.50 元。
5. 风险提示
1. 国家教育政策风险:公司业务受国家教育政策影响较大。近年来,国家高密度出台一系列政策法规鼓励、引导、推进教育事业发展,并加快推动落实义务教育学校课后服务全覆盖,对公司的发展具有积极作用,若将来国家教育政策支持力度减弱,可能对行业发展和公司经营造成不确定性影响。另外,教育信息化领域的发展前景和盈利能力也与国家财政性教育经费投入情况紧密相关。国家财政性教育经费投入的波动可能会影响下游客户需求,进而影响公司经营业绩。
2. 教育服务业务开展不达预期的风险:近年来,公司投入资源进行教育服务业务的研发和市场开拓,如教育服务业务开展不达预期,公司将面临前期投入的资源和成本无法获得回报的风险。同时,由于教师和学生需求的多样化,教育服务业务满意度存在不达预期的风险。
3. 技术创新的风险:未来智能交互显示行业将深度融合 5G、人工智能技术、物联网技术以及大数据分析技术,技术及产品的快速更新换代可能会对公司造成冲击。
4. 境外经营风险:公司产品主要出口北美、欧洲、亚太和印度等地区。公司在境外开展业务和设立机构需要遵守所在国家和地区的法律法规。如果未来我国与上述国家或地区的双边关系发生变化,产生贸易摩擦;或在上述国家或地区发生政治动荡、军事冲突等突发性事件;或上述国家或地区的外商投资政策发生重大变化,都将对公司的经营和盈利状况产生不利影响。同时,随着市场竞争日趋激烈,专利纠纷难以避免,存在一定的知识产权纠纷风险。
5. 新冠肺炎疫情影响的风险:新冠肺炎疫情仍在持续,全球疫情发展及防控工作存在较大不确定性,我国也有境外输入及局部本地病例出现。未来疫情的不确定性将对公司业绩造成不利影响。
——————————————————
请您关注,了解每日最新的行业分析报告!报告属于原作者,我们不做任何投资建议!如有侵权,请私信删除,谢谢!
更多精选报告请登录【远瞻智库官网】或点击:远瞻智库-为三亿人打造的有用知识平台|战略报告|管理文档|行业研报|精选报告|远瞻智库