物流成了跨境卖家的目前最为头疼的问题。
有卖家爆料,收到亚马逊的邮件,称亚马逊欧洲站的仓库已经关闭了重量超过15公斤的商品的处理流程,原因是15公斤以上的商品需要两个工作人员来处理,而这违背了“1米社会距离规则”,因此目前不支持15公斤以上商品发货。

(图源:卖家邮件截图)
昨日(3月17日),亚马逊宣布FBA仓库非必要商品停止入库,只能接受婴儿用、健康与家庭、美容与个人护理(包括个人护理设备)、杂货店、工业与科学以及宠物用品等类目产品入库。这个政策目前适用于美国和欧盟市场。

(图源:亚马逊截图)
也就是说,现在欧洲站的卖家既在出库和入库上都受到限制!加上欧洲市场疫情十分严峻,物流头程严重受阻,欧洲站的卖家可以说是遭受到不小的打击。某欧洲站卖家直呼:“卖家的寒冬到来了!”


(图源:卖家聊天截图)
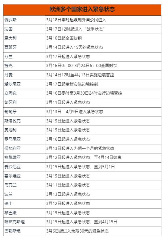
欧洲物流现状:边境关闭、航运停航、运费飞涨,物流慢到无法估计
国外疫情迅速升级,境外确诊病例超过11万,远超中国确诊病例总数。欧洲沦为疫情重灾区后,当地进行“封国”“封城”,多个国家先后关闭边境,国际航班急剧减少,运费大幅上涨,卖家们直呼:“万万没想到,物流才是最重的一击!”

(雨果菌根据官方信息整理)
在雨果菌的调查中,目前头程派件的问题主要还是舱位紧俏引起的航空运费飞涨。有79%卖家反映物流价一天一个价格,甚至有些卖家反映:“一天涨N次,运不起了。”
在物流时效上,高达91%的卖家反映物流时效明显变慢,大部分卖家反映物流时效慢了5天以上,其中有27%的卖家反映物流已经“慢到无法估计”。

受到疫情的影响,欧洲多个国家已经关闭边界。雨果菌整理了欧洲部分国家目前的物流状况:
意大利:边境全部关闭
部分海运港口关闭。据路透社报道,沙特阿拉伯关闭了与意大利的海运港口。
陆运受到限制。意大利周边国家,如奥地利和斯洛文尼亚等,先后关闭了与意大利的边境,这可能会影响陆运时效。雨果网驻意大利总编辑、雨果网海外事业中心CMO Guido介绍,几天前,奥地利和意大利的边界,还留有一条90公里的边境线,工货物流动,包括医疗物资、生活必需品,都是通过这一通道流动的,但延误严重。“意大利有相当一部分货车来自东欧国家(尤其是波兰),据我观察,现在这些卡车还在进出,包括意大利当地的快递人员也都还在正常的揽货、配送。”
大面积停航。3月14日起,意大利几个主要机场的大部分民用航班被禁止,包括罗马恰姆皮诺、佛罗伦萨、布林迪西、里雅斯特、特雷维索、米兰国际机场以及首都主要机场罗马菲乌米奇诺的1号航站楼先后关闭。
目前,意大利、爱尔兰、波兰、葡萄牙、乌克兰路向国际小包、国际e邮宝产品带电邮件暂停揽收收寄。其中乌克兰普货交寄后将由处理中心暂存等待排仓。同时,国际E邮宝、中邮小包/大包、国际EMS、国际E特快从17日开始停止意大利路向电子渠道包裹收寄。根据UPS的公告,意大利本周六将暂停派送。
英国:还没强行管制
英国在疫情中一直倡导“放荡不羁爱自由”,然而,近期迫于疫情不断升级的压力,开始有限度地提高部分防疫措施,并称要放弃“群体免疫策略”,但目前还没进行强制管制。
法国:边境全部关闭
法国总统马克龙宣布法国抗疫“战时状态”后,对一些“非必要”场所进行了关闭。此外,根据外媒报道,法国还限制境内人员流动,为期至少15天。
西班牙:部分地区派送暂停
西班牙关闭边界后,邮编08700/08710/08711/08712/08717/0871908788地区暂停派送及取件。西班牙和葡萄牙边界设置了9个海关检查站,禁止人员往来,两国间所有航班、火车和海上船只往来已暂停。
波兰:边界关闭,车辆拥堵
边界关闭后,暂停所有跨境航空、铁路和公路交通,需要特殊许可证才能入境。据外媒报道,3月17日从德国去往波兰的路上拥堵了40公里,货运卡车也堵在其中。
德国:边境全部关闭
德国在陆路实施边界管控,暂时关闭了和法国、瑞士等国家的边界。
瑞士:派取件延迟
17日起,瑞士与德国、法国和奥地利交界处设置检查站,限制人员往来。根据UPS公告,Ticino,Basel District, Jura, Grisons, Neuchatel等地区派送及取件业务会受影响而拖延。
奥地利:派取件延迟
根据UPS公告,6553,6555,6561,6563,6580,9844这几个邮编所在地区派件及取件可能延迟。
欧盟:货物运输不受限制
欧盟于17日宣布赴欧“非必要旅行”实施为期30天的限制,覆盖国家除欧盟成员国,还包括隶属申根区的瑞士、冰岛、挪威、列支敦士登四个非欧盟成员国。不过,“封盟”只是对于赴欧旅客限制,货物运输、医学专家、救援人员等不受限制。
“关闭人,不关闭货”,最后一公里派送影响不大
据了解,截止目前,英国,法国,德国,本土派送都是没有受到影响的。但西班牙,捷克,比利时都已经不同程度的出现了限制。
不过,对于边界关闭,卖家不必太过担心,雨果菌联系了多家物流公司,他们都表示欧洲关闭边境是“关闭人,不关闭货”,但受到交通管制的影响,存在大面积延误的现象。
深圳一位国际物流公司的负责人告诉雨果网,欧洲几个*锁封**的国家,目前允许物流车通行。意大利、西班牙的物流派送目前也没有问题,但是走货前需要跟客户确认一下是否能接收,因为有的收货方是企业单位,但他们已经停业了,会导致派送不成功。
“海运暂时没有影响,不过随着航班减少,海运的货物量接来会增加,到时肯定有甩柜现象。”他预计,由于欧洲的航班停飞了大部分,海运的价格接下来可能会上涨,但是幅度不会很大,建议有货的卖家尽快发货,早点到仓,避免断货,“尽早备货,尽早发海运,节约成本。目前走空运除了非常紧急的,否则没必要,一方面价格贵,另一方面空运现在时效不稳。”
根据谷仓提供的数据,欧洲主要几个国家的包裹量普遍下降,其中意大利整体单量降幅达约在7%左右,比较明显;西班牙降低5%,小幅下降;英国降低4%,也是小幅下降;而法国降低1%,几乎无变化。“整体看来每个海外仓都是有下降趋势。”谷仓相关运营人员说。
在尾程派送时效方面,虽然在2月底意大利限制部分地区的尾程供应商包裹派送,但自3月8日又解禁,目前派送恢复正常。谷仓相关运营人员表示,上周开始意大利的订单有小幅下降,但近期又有微幅上升。从卖家的反映来看,虽然尾程受影响较小,但最后一公里的派送也避免不了时效变慢的问题。

有卖家担心,现在欧洲也开始居家上班,尾程派送会不会因为人员的问题受到影响。雨果菌询问了多家海外仓服务商及物流商,他们都表示尾程价格不会涨。
面对严峻的物流现状,仍有部分卖家坚持原有的物流渠道;而多数卖家(73%)认为应该改变物流渠道才能缓解物流之“痛”,有些表示愿意多付点钱,找时效更高的物流渠道,有些希望改成自发货模式,有些认为改用海外仓才是最佳选择。

卖家该不该补货:保守补货,建议头程采用海运
入库和出库均受限的情况下,卖家能支撑多久呢?调查数据显示,有66%的卖家现有库存撑不过1个月,其中22%的卖家甚至撑不了1周。有21%的卖家最多只能硬撑2个月。

库存不够,在物流现状下,卖家需要补货吗?有些卖家认为,参照国内疫情下购买力大幅度转移到线上,4月份一些家居用品、食品等可能会迎来爆发,“是不是应该趁着物流还能走的时候,多补一些货呢?”而另一些卖家不赞同这种观点,卖家N说:“国外的消费观念和国内区别很大,不代表他们居家就会大肆网购,相反可能因为没有收入减少网购。”
针对卖家该不该补货的问题,谷仓相关运营人员建议卖家按照实际销售情况,做一个正常偏保守的备货方案。“一是我们认为意大利民众消费频率应该会上升,当然是偏向一些具体品类,另外一点是目前仓库以及尾程派送其实都是在正常运行,我们也从意大利政府和供应商身上看到了他们对待疫情的积极态度。”
谷仓营销副总周勇建议卖家可以从“缩紧”和“开源”两个方面考虑。一方面适当降低补货比例。“以3C产品卖家为例,比如以前一个月补两柜子的货物,现在的补货量就要考虑降低50%。”周勇建议卖家头程采用海运的方式,“但要注意避开意大利一些被关闭的港口,可以选择在荷兰等国家进行清关。”另一方面是清空库存积压。在仓库还允许出库的情况下,保守的卖家可以选择对过往滞销产品、库龄比较长的产品进行销售,把积压库存变现。
运去哪相关负责人也表示,英国的卖家在库存充足的情况下,还是建议通过海运发货,海运的价格一直在一个比较稳定的阶段,甚至还略有下降,但是空运费已经到了无法预计的程度,每天甚至半天都会有价格上涨的通知。“如果紧急补货,只能接受目前高昂的空运费。如果利润允许,可以安排直发,鉴于FBA美国的政策很可能会同步欧盟,所以海外仓也是建议卖家多做考量的。”
为解决物流难题,有61%卖家选择采用多种结合的方式解决物流难题,21%的卖家坚持仍然用空运,而17%的卖家选择用海运的方式。

虽然形势艰难,但还有很多卖家在咬牙坚持。欧洲站的卖家可以选择性进行销售,事实上意大利的GMV比例普遍不高于5%左右,没必要死磕意大利这些疫情比较严重的地方,将经营重点转向英国、美国、德国这些疫情管制较松的国家和地区,会比较轻松。