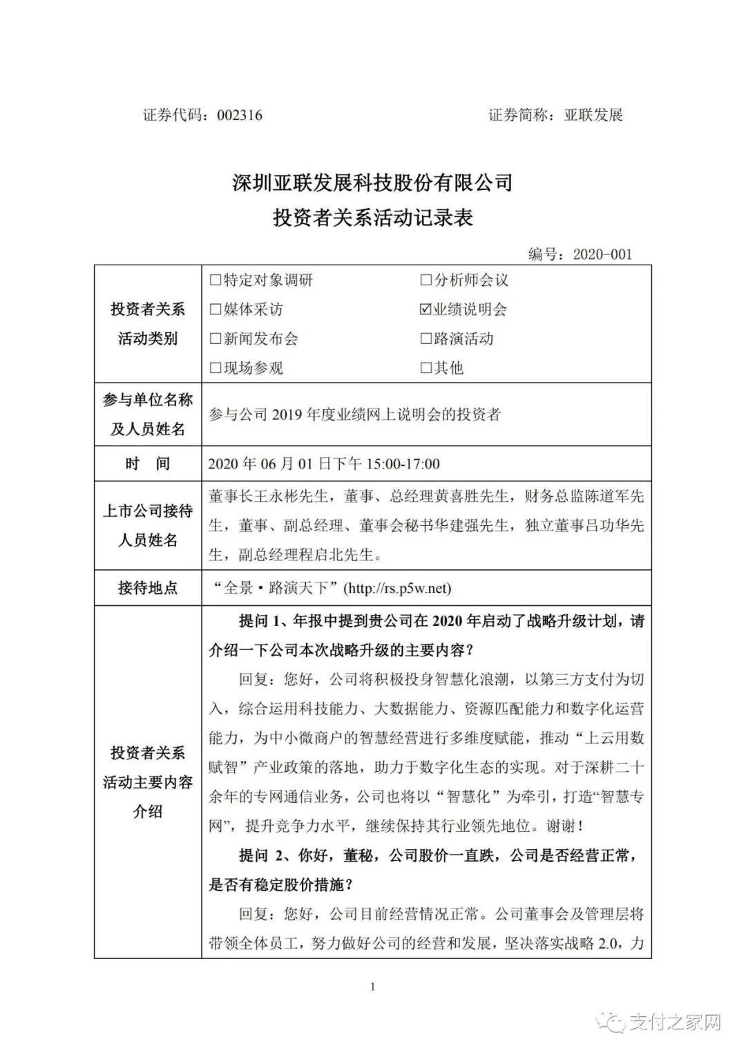
支付之家网(ZFZJ.CN)6月1日儿童节当天,上海即富母公司亚联发展组织开展“公司2019年度业绩网上说明会”,会上透露多项支付领域业绩情况,董事长王永彬,总经理黄喜胜等参加回答相关提问。
亚联发展称,公司将积极投身智慧化浪潮,以第三方支付为切入,综合运用科技能力、大数据能力、资源匹配能力和数字化运营能力,为中小微商户的智慧经营进行多维度赋能,推动“上云用数赋智”产业政策的落地,助力于数字化生态的实现。
数据显示,上海即富2019全年实现营业收入357517.14万元,同比增长7.65%;但受限于行业竞争导致的毛利润率下降,上海即富归属于母公司净利润29937.39万元,同比下降22.76%;归属于上市公司股东的净利润为 13271.93万元。2019年全年,公司第三方支付业务累计处理交易金额为41493.32亿元(支付+结算),较2018 年全年增长幅度为20.96%。
有与会者提问,监管趋严,行业竞争加剧,银行卡收单业务受到了不同程度的影响,公司如何看待未来第三方支付行业的发展趋势?
亚联发展方面称,伴随国内银行卡发卡数量稳步增长,银行卡消费笔数和交易金额仍然保持快速增长,为国内第三方支付行业发展提供了坚实的基础。全国非现金支付业务规模持续扩大,带动银行卡收单支付乃至整个第三方支付行业持续增长。移动互联网远程支付和近场支付等非现金支付工具安全性提高、快速普及,对银行卡无卡消费交易助推力量显著,预期未来市场交易规模将进一步扩大,目前银行卡交易已超过现金交易,未来非现金交易规模和渗透率仍然将进一步提升,为第三方支付行业带来持续增长动力。
有与会者提问,新零售、线下支付的普及,为第三方支付行业带来新机会,公司已有哪些准备?做了哪些布局?
亚联发展方面称,公司控股子公司上海即富通过 MPOS 硬件和智能手机客户端软件 APP,推广“即付宝”、“开店宝”、“点刷”等品牌,通过多品牌的市场战略,定位不同需求的小微商户,切入实际的新零售场景中,为小微商户提供银行卡收单、便民支付等增值服务及由交易行为衍生的数据服务。报告期内,上海即富收购全城淘信息技术服务有限公司(以下简称“全城淘”)51%股权,提升公司在 SaaS 服务领域的技术及解决方案能力。全城淘能够提供基于“支付+”模式的 SaaS 产品和解决方案,向商户提供互通互联的全渠道数字化经营工具,为商户提供门店管理、CRM 管理、会员营销、库存管理、电子发票、小程序等服务,助力打造数字化智慧门店。
关于亚联发展旗下支付业务在海外的布局情况,亚联发展称,面对国内日益激烈的市场竞争环境和不断加强的监管要求,上海即富继续在东南亚市场进行探索和布局,上海即富的全资子公司新加坡即富完成对印尼支付持牌机构 PT. E2pay Global Utama 2%股权的投资,并与 PT. E2payGlobal Utama 联合设立了 PT CandyPay Global Utama;同时正式启动对新加坡 POS 专业化服务商 Ezy Net Pte Ltd30%股份的收购,进一步深化东南亚支付及金融科技领域的布局,将为上海即富带来新的发展空间和利润增长点。
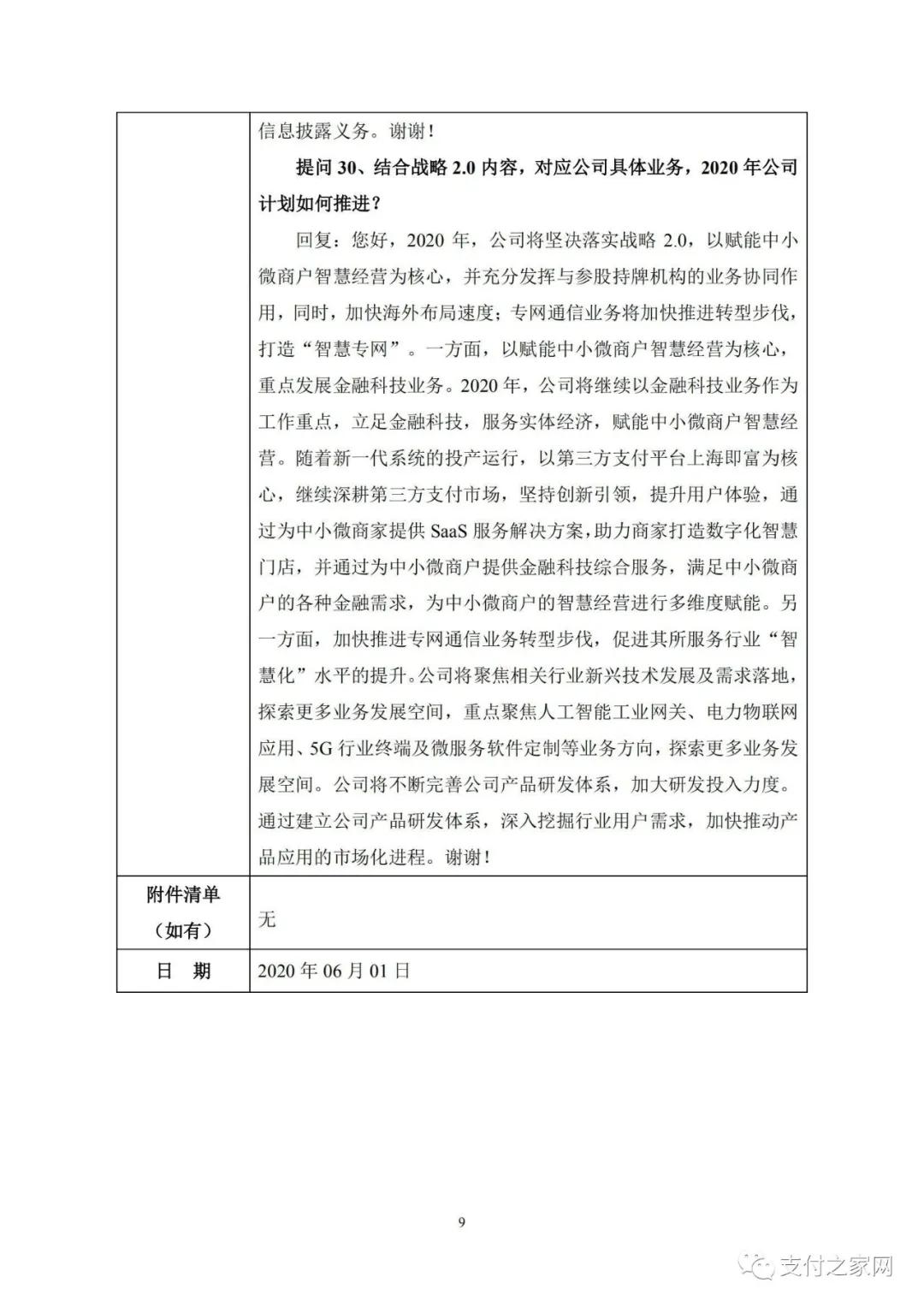
业绩说明会上,亚联发展计划在2020年坚决落实战略2.0,以赋能中小微商户智慧经营为核心,重点发展金融科技业务。
具体而言,2020年,公司将继续以金融科技业务作为工作重点,立足金融科技,服务实体经济,赋能中小微商户智慧经营。随着新一代系统的投产运行,以第三方支付平台上海即富为核心,继续深耕第三方支付市场,坚持创新引领,提升用户体验,通过为中小微商家提供 SaaS 服务解决方案,助力商家打造数字化智慧门店,并通过为中小微商户提供金融科技综合服务,满足中小微商户的各种金融需求,为中小微商户的智慧经营进行多维度赋能。
以下为现场问题记录:








