以太网是大部分嵌入式产品必备的通信接口,如何设计出稳定、可靠的以太网电路呢?本文综合数名行业硬件工程师经验总结以下要点,希望能为读者提供设计思路及解决问题的方法。
1. 原理图设计
首先是网络变压器和RJ45接口器件的选型,集成网络变压器的RJ45接口器件可以降低设计复杂度、节省板面积,目前应用越来越广泛。若应用环境对网络电气特性或可靠性要求特别高时,建议优先选择分体方案。原理图设计的要点包括以下几个方面:
- 防*管雷**应尽量靠近RJ45接口,放置于RJ45与网络变压器之间,可以更好起到防雷作用;
- 单独的TVS管一般不能完成防雷工作,其一般放置在防*管雷**与网络变压器之间,主要是抑制差模干扰;
- 根据经验,在防*管雷**与TVS之间放置2欧姆电阻可进一步抑制干扰;TVS与PHY之间的网络变压器进一步抑制共模信号干扰。
- 网络变压器与PHY之间差分信号需放置一颗终端电阻(49.9Ω),其作用是阻抗匹配,消除通讯电缆中的信号反射。
- RJ45与网络变压器次级之间收发差分线连接,须是变压器的发射端连接RJ45的接收端,变压器的接收端连接RJ45的发射端,如下图:

图1 RJ45与网络变压器次级之间收发差分线连接图
- 网络变压器初级和次级需要隔离,不能共一个地。隔离可以有效防止控制源端的干扰通过参考平面耦合到次级,也为后续PCB设计提供不同参考平面。

图2 网络变压器初级和次级需要隔离设计
2.PCB设计
以太网属于高速信号,其稳定性与PCB设计密切相关,以下为PCB设计中的几个要点。

图3 网络变压器到RJ45部分典型设计参考
- 器件布局的原则是按照信号流向放置,应尽量缩短防*管雷**与RJ45之间的距离;
- 网络变压器与RJ45之间走线应尽量短,高速差分线严格按照等长处理,误差通常控制在5mil,阻抗控制在100Ω±10%;
- 次级参考平面与初级参考平面隔离,隔离带宽度80-100mil,隔离带内应保证没有电源和地层存在;
- 次级参考平面铺设仅限于网络变压器与防*管雷**之间,防*管雷**与RJ45之间的信号线不需要铺参考平面,防止干扰通过参考平面耦合至次级;
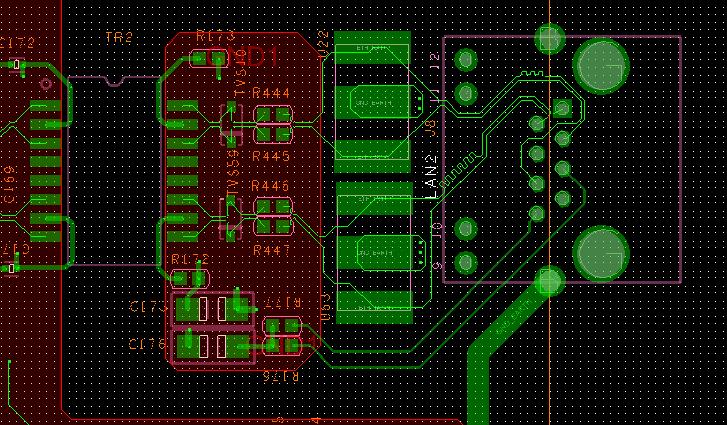
- 网络变压器与PHY芯片之间的高速信号走线尽量短,最大长度480mil,差分信号终端电阻(49.9Ω)须靠近PHY芯片的TX±、RX±管脚放置,消除通信电缆中的信号反射。电阻接电源还是通过电容接地,一般由PHY芯片决定,PHY到网络变压器部分PCB设计如下图所示:

图4 PHY到网络变压器部分PCB典型设计参考
稳定可靠的硬件开发需要理论与实践相结合,注意设计要点才能避免“踩坑”。

图5 万象奥科HD6Q-IOT网口设计