
一、案例背景:中证协发布《关于推进证券行业数字化转型发展的研究报告》
2020年8月21日,中国证券业协会对证券行业数字化转型情况进行了调研,并形成《关于推进证券行业数字化转型发展的研究报告》。报告从证券行业数字化转型的必要性角度出发,客观分析了行业数字化转型现状及所面临的挑战,并结合行业调研反馈情况就推进证券行业数字化转型发展提出了相关建议。
报告指出,我国证券行业在信息技术投入方面经历了以交易无纸化为重点的电子化阶段、以业务线上化为重点的互联网证券阶段,目前正处于向数字化转型阶段。证券行业利用数字技术对获客、投资、交易、风控等全流程进行根本性变革,信息技术投入的重点转变为强化现代科技在投资、顾问、产品、合规、风控、信用等证券领域的深度应用。自2017年以来,证券行业对信息技术的投入力度呈稳步增长之势,累计投入达550.42亿元。其中,2019年我国证券行业的信息技术投入达205.01亿元,同比增长10.49%,占2018年度营业收入的比重为8.07%,较上年提高2.03个百分点。
然而,与银行、保险等其他金融机构以及国际投行同业相比,我国证券行业在信息技术投入方面的力度依然稍显不足,部分证券公司的信息技术投入仅能覆盖正常的运维成本,用于科技创新的投入捉襟见肘。据统计,2019年度,98家证券公司中信息技术投入额在1亿元以下的有46家,占比为47%,其中有17家信息技术投入额在5000万元以下。据有关数据显示,2019年我国银行业、保险业的信息技术投入分别为1730亿元、330亿元,是证券行业信息技术投入的8.44倍、1.61倍。
报告认为,近年来,随着金融供给侧结构性改革的深入推进,证券行业发展质量持续提升,资本实力不断增厚,为行业数字化转型奠定了坚实基础。推进行业数字化转型将有助于证券公司持续降本增效,提升核心竞争力。此外,疫情防控催生线上服务爆发式增长,数字化转型既是提升证券服务质量的助推器,也是引领公司高质量发展的新赛道。
报告建议,加快出台行业标准,促进金融科技应用融合。逐步建立完善人工智能、区块链、云计算、大数据等数字技术在证券行业的应用标准和技术规范,完善人工智能技术在投资顾问业务领域的应用条件及合规要求,引导金融科技在证券领域的稳步探索和有机结合,提升服务实体经济及居民财富管理能力。
同时,鼓励行业构建数字化战略,深入挖掘发挥数据价值。鼓励证券公司加快数字化运营转型,加强内部数据标准化整合,构建数据中台,实现各业务条线数据标准化采集、集中存储和统一管理,促进行业运用数字技术降本增效。
此外,报告还认为应完善人才发展机制,夯实数字化人才基础。建议根据行业发展需要完善证券公司高管人员任职资格有关规定,适当拓宽相应工作经历及从业年限的认定范畴,将信息技术系统服务机构或其他满足特定条件的科技公司从业经历纳入考虑范围。建议在评估证券公司实施股权激励和员工持股计划可行性的基础上出台具体制度规范,就股权激励或者员工持股计划的有关程序和要求作出明确安排。允许和鼓励证券公司尤其是金融科技子公司采取更为灵活的激励机制安排。
二、案例引入:工商银行联合银河证券成功实现数字人民币投资基金产品
2023年5月24日,工商银行联合中国银河证券正式上线“三方存管体系下数字人民币投资场外理财产品”功能,成功实现数字人民币投资基金产品。用户可在银河证券APP上通过绑定工行数字人民币钱包,使用数字人民币支付下单,购买带有数字人民币标识的基金产品。
2021年11月,中国证券监督管理委员会北京监管局、北京市地方金融监督管理局公布首批拟纳入资本市场金融科技创新试点的16个项目名单,银河证券联合工商银行申报的试点项目是其中唯一涉及数字人民币资本市场应用的项目,也是行业首家。在此次试点项目中,银河证券创新性设计了三个应用场景,分别是“数字人民币购买付费金融服务”“三方存管体系下数字人民币投购买外理财产品”“数字理财钱包体系下数字人民币购买场外理财产品”。目前,“数字人民币购买付费金融服务”作为证券行业首个数字人民币应用场景,已成功在银河证券上线。
数字人民币试点范围目前已覆盖17个省份,钱包用户数量、交易笔数金额、支持受理的商户门店数量保持高速增长,各行业场景应用不断涌现,数字人民币被越来越多的市场主体和普通民众所熟知和使用。
三、案例解析:工商银行推出数字人民币投资基金产品
(一)产品介绍
工商银行联合银河证券利用数字人民币可追踪、支付即结算、可加载智能合约、不可伪造复制等特性,不仅实现了全流程线上完成、资金安全直达,更可7x24小时下单、赎回资金提前一天提现,优化了客户使用体验,提升了资金结算效率和资金监管能力。该试点项目利用数字人民币支付即结算、可加载智能合约、可追踪、不可非法伪造复制的技术优势,创新设计出“三方存管体系下数字人民币购买场外理财产品”的应用场景。
(二)产品优势
一是7*24小时下单,随时满足投资需求;二是利用数字人民币“支付即结算”的特征,提高资金流转效率,赎回提现提前一天;三是数字人民币“可加载智能合约”、“可追踪”、“不可非法伪造复制”,切实保障投资者资金安全。该功能目前已正式上线,符合条件的用户可以绑定数字人民币钱包,在投资公募基金等场外理财产品时使用数字人民币支付。
该服务的前期体验场景主要应用于投资场外理财产品。一方面,客户可通过绑定数字人民币钱包并完成下单支付。不仅资金安全可靠,更可实现7*24小时下单,随时满足投资需求响应。
另一方面,数字人民币能有效提升支付结算效率。赎回后资金也将提前一天可提现,能够有效提升客户投资体验及资金流转效率。“随着后续服务的优化升级,产品赎回的时间有望进一步缩短,客户可以实现对于资金的灵活调配。”该项目负责人表示。
(三)产品导向
此次工商银行与银河证券联手,顺应国家战略要求,以客户为中心,深挖需求痛点,创新银证合作新思路,在业界率先推出数字人民币证券领域应用场景,进一步强化了客户资金安全保障,提高了证券资金结算效率,极大提升了客户投资体验。
(四)业务趋势
预计未来工商银行将持续发挥在数字人民币钱包研发、智能合约应用、生态建设等方面的丰富经验和领先水平,进一步推进数字人民币产品和服务创新,助力证券行业数字化转型升级。
(五)工商银行数字人民币理财业务实践沿革
1、工商银行杭州分行首推账户模式数字人民币硬钱包
中国工商银行在杭州发布了亚运主题数字人民币硬钱包。工商银行杭州分行又在此基础上推出了国内首款基于账户模式的数字人民币硬钱包。
数字人民币硬钱包是基于安全芯片等技术实现数字人民币相关功能,依托IC卡、手机终端、可穿戴设备、物联网设备等为用户提供便捷、安全、高效的数字人民币支付体验。而账户式硬钱包在发行时即与使用者身份关联,其具有唯一硬件钱包编号、以安全芯片形式储存数字人民币凭证,在发行机构后台系统储存币串。
自去年4月份以来,数字人民币试点工作在杭州取得了较好的发展。工商银行作为杭州亚运会官方银行服务合作伙伴,将全力保障亚运会赛事侧数字人民币场景应用试点。而在城市侧的商贸消费、特色文旅、医疗健康和交通出行等领域,通过各家运营机构积极投入、共同建设,杭城数字人民币应用场景也将日渐丰富。
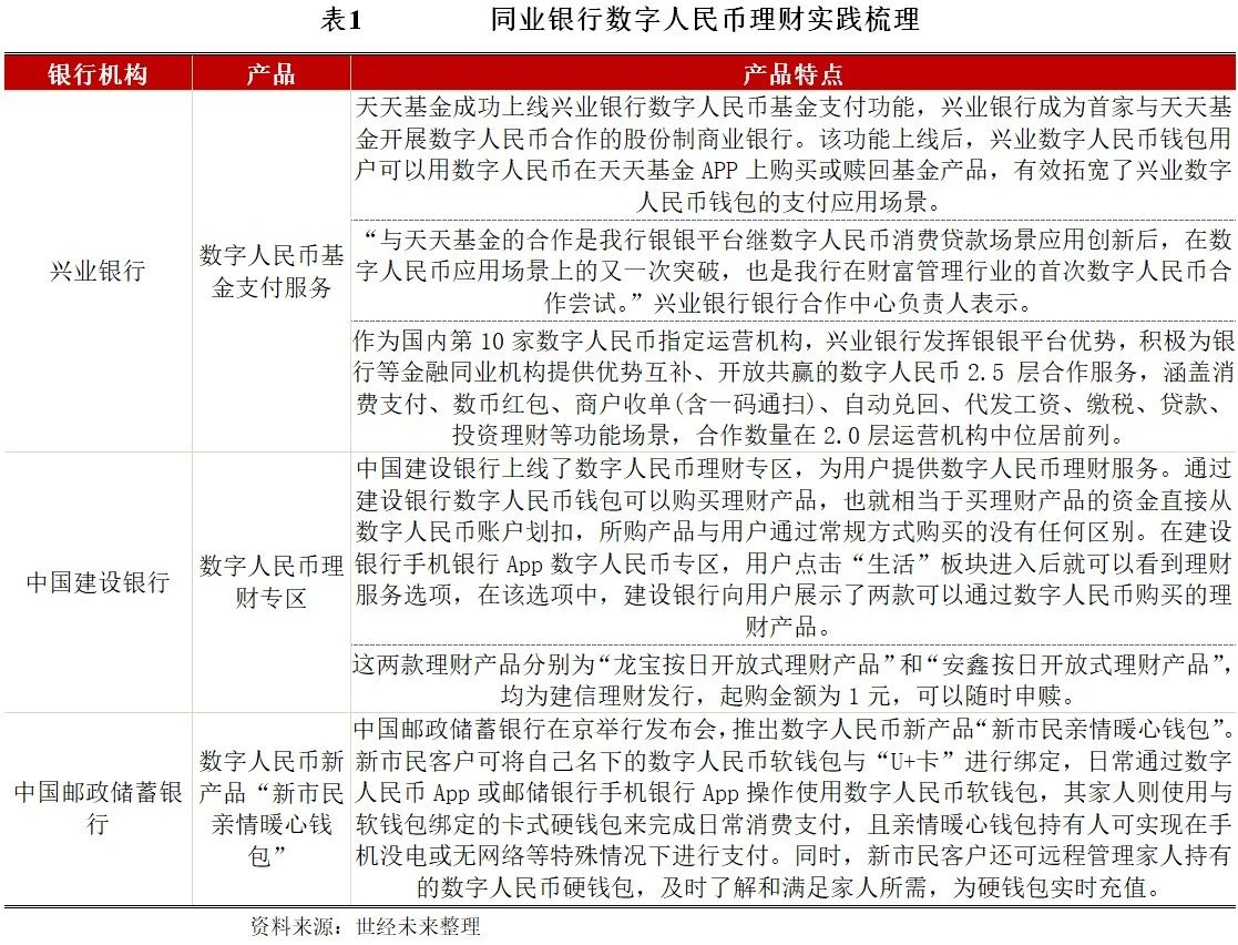
2、数字人民币支付基金,工商银行和天天基金联手打造新模式
随着数字货币的发展,数字人民币的应用逐渐扩展到了金融领域。工商银行联合银河证券推出了“三方存管体系下数字人民币投资场外理财产品”功能,也就是可以用数字人民币购买基金产品。
同时,天天基金也与兴业银行合作,成功上线数字人民币基金支付功能。用户只需在天天基金App上绑定银行数字人民币钱包,即可使用数字人民币支付下单购买或赎回带有数字人民币标识的基金产品。而且,天天基金App已经支持绑定兴业银行、建设银行、交通银行和邮储银行四家数字人民币运营机构的个人钱包,为用户提供更多选择。
这些数字人民币支付基金产品的推出,不仅提高了支付的便捷性,也为用户提供了更多的投资选择。而且,数字人民币支付具有更高的安全性和可靠性,使得用户可以更加放心地进行投资理财。
工商银行和天天基金的合作,也是金融机构与互联网平台的深度融合,为用户提供更加全面、便捷的服务。数字人民币的应用将进一步推动金融行业的数字化转型,加速金融科技的发展。
总之,数字人民币支付基金产品的推出,为用户提供了更加便捷、安全、可靠的投资方式,也为金融行业带来了新的发展机遇。作为投资者,可以通过绑定银行数字人民币钱包,在App上购买或赎回数字人民币标识的基金产品,享受数字货币带来的便利和优势。
(六)同业银行数字人民币理财实践梳理

四、案例拓展:数字人民币理财
数字人民币理财产品是一种新型的投资方式,具有较高的收益率和较低的风险,但选择数字人民币基金时需要注意基金公司的信誉度、基金的收益率、风险控制能力和投资策略等方面。在投资数字人民币基金时,建议长期持有、分散投资和注意风险控制,以实现更加稳定的投资回报。
(一)数字人民币理财产品的优势
数字人民币作为一种新型货币,其理财产品也具有一些独特的优势。首先,数字人民币理财产品的收益率相对较高,由于数字人民币的发行量有限,因此理财产品的收益率也相对较高。其次,数字人民币理财产品的风险相对较低,由于数字人民币具有与现金相同的法定地位,因此不存在货币贬值和信用风险等问题。
(二)如何选择数字人民币基金
在选择数字人民币基金时,需要考虑以下几个方面:
基金公司的信誉度选择一个信誉度高的基金公司可以降低投资风险,同时也能够获得更加专业的投资建议和服务。
基金的收益率选择收益率较高的基金可以获得更多的投资回报,但同时也需要注意风险控制。
基金的风险控制能力选择风险控制能力强的基金可以降低投资风险,同时也能够获得更加稳定的投资回报。
基金的投资策略选择适合自己投资需求的基金可以更好地实现自己的投资目标,例如选择偏债基金或偏股基金等。
(三)数字人民币基金的投资策略
数字人民币基金的投资策略主要包括以下几个方面:
长期持有数字人民币基金的投资周期相对较长,建议投资者长期持有,以实现更加稳定的投资回报。
分散投资选择多只数字人民币基金进行分散投资可以降低投资风险,同时也能够获得更加稳定的投资回报。
风险控制数字人民币基金的投资风险相对较低,但仍需注意风险控制,例如选择风险控制能力强的基金等。
五、案例指引:数字人民币给商业银行带来机遇
(一)运营管理:创新钱包管理模式,主动研究迎接挑战
数字人民币钱包是数字人民币的载体和触达用户的媒介,商业银行为客户提供数字人民币的兑换与流通服务,需要做好数字人民币钱包管理工作。数字人民币具有法偿性、支付即结算、可控匿名等创新性,这将使得商业银行在数字人民币钱包管理上面临一系列的新情况、新挑战。数字人民币钱包按照开立主体分为个人钱包和对公钱包,按照权限归属分为母钱包和子钱包,按照载体分为软钱包和硬钱包,按照客户授权分为不同等级的钱包。数字人民币业务丰富的应用场景和使用方式将考验商业银行的数字人民币钱包管理能力。商业银行不能照搬传统的账户管理模式,必须根据数字人民币业务特点,创新钱包管理模式。
数字人民币的发展将会对商业银行的经营管理产生影响,商业银行应当主动迎接挑战,积极开展研究,提前规划布局。一是要对营业网点和自助设备等线下渠道,以及手机银行、个人网银和企业网银等线上渠道进行升级改造,支持数字人民币钱包管理、资金兑换和交易流通等业务功能。二是对于数字人民币在支付结算和智能合约等领域的创新应用,以及数字人民币对实物现金的替代,商业银行应当开展深层次、多角度的深入研究,利用数字人民币的发展推进商业银行的数字化转型。三是持续推进数字人民币宣传教育,提升数字人民币交易活跃度。
(二)业技融合:培育专业人才队伍,探索敏捷研发模式
数字人民币是一项重要的金融科技创新,同时兼具金融和科技属性。从金融角度来看,数字人民币能够与商业银行的各项业务深度融合、协同发展,涉及的业务领域和客户群体多而广。从科技角度来看,数字人民币是法定货币的数字形式,商业银行需要通过信息系统来运营数字人民币,对信息系统的功能研发、运营维护和服务性能的要求较高。商业银行应当加快培养具有零售和对公多元专业背景以及金融科技项目经验的、业技融合的人才队伍,促进数字人民币业务的健康、可持续发展。
此外,为应对不断丰富的应用场景,提升产品服务体验,更好地支撑数字人民币业务发展,商业银行需要在人员、软件和硬件上持续投入,不断提升数字人民币自主研发能力,积累快速迭代、业技融合的敏捷研发管理模式实践经验,实现项目建设模式的新探索。
(三)业务协同:促进业务持续发展,组建协同生态集群
业务协同是商业银行开展数字人民币业务重要举措。与传统业务不同,数字人民币并不是自身单一发展的业务,其所涉及的行业领域、产品领域及客户领域极广,与商业银行各个条线的业务均有交集。只有做好各业务条线协同推进,才能真正推动数字人民币业务的健康、持续性发展。然而,业务之间的协同发展不是一蹴而就的,需建立多业务联合作战的工作机制,需要时间的积累与沉淀,需要商业银行全体上下的共同推动。
业务协同是数字人民币业务发展的内生动力。商业银行应当围绕数字人民币业务,组建全方位、多层次的协同生态集群。在内部协同方面,商业银行应当建立各部门、各板块和各条线之间业务协同机制,建立与消费金融、理财等子公司之间的母子协同机制,充分利用数字人民币业务盘活存量客户资源,通过协同促进业务发展、获得协同收益。在外部协同方面,与第三方支付机构建立支付协同机制,与大型商业机构建立流通协同机制。
数字经济是国家“十四五”规划的重要组成部分,在数字经济的战略规划中,数字人民币是金融基础设施领域创新的重要环节,也是商业银行实现高质量转型发展,提升传统业务核心竞争力,加速扩展数字金融服务供给的必然选择。开展数字人民币业务是一项长期的系统性工程,商业银行需要在各个层面上分阶段、分层次做好储备,才能更好地应对未来数字经济发展变化。