(报告出品方/分析师:国泰君安证券 刘越男 陈笑)
1 盈利预测与估值
1.1. 盈利预测
结论:公司作为央企混改先锋、双循环发展标杆,是一家聚焦“先进制造业、新能源环保业、现代服务业”三大领域的产业集团,以“数字化为引领、科技创新为动力、绿色低碳为底蕴、品牌发展为名片”,过去3年营收、净利稳健增长,两大板块产业链、供应链均快速发展。

我们预测公司2023-25年营收分别144.6/156.1/165.8亿元,增速分别2.5/8/6.2%,归母净利分别10.06/11.72/13.36亿元,增速分别10.3/16.1/14%。

具体测算过程如下:由于公司核心主业包括供应链与产业链两大板块,产业链包括大消费(纺织服装)、先进制造、大环保与新能源三大业务线,因此我们主要对上述各业务板块进行预测;同时假设毛利率、费用率等条件,进一步预测整体归母净利数据。


1.2. 估值测算
可比公司选择及选择依据:考虑到公司旗下业务较多,我们针对不同业务板块的具体情况分别选择相应的可比公司,详细依据参见下表。
主要业务收入及利润构成情况:2018-22年供应链板块收入占比基本保持在70-80%区间,但是在利润构成层面,产业链板块的利润占比于2022年提升到58%,较2021年占比提升5ppt。
供应链板块:选择同样深耕供应链行业的建发股份、物产中大、厦门象屿、厦门国贸作为可比公司;公司深耕供应链业务40余年,目前其实力与规模在业内位居领先水平,可选择同样为行业内的头部公司进行相比。
纺织服装板块:选择罗莱生活(纺织)、富安娜(纺织)、乔治白(服装,校服为主)作为可比公司;公司服装业务已形成较强的自有品牌,尤其校服业务为国内近4000所高校提供方案,整体实力在业内位居领先水平,可选择同样为行业内的头部公司进行相比。
先进制造板块:选择格力博(OPE)、华宝新能(便携式储能)、中国船舶(船舶制造)作为可比公司;公司覆盖OPE、发电机组与船舶制造业务,各项业务的实力均较强,尤其OPE与便携式储能正加速海外布局,可选择同样为行业内的头部公司进行相比。
大环保板块:选择隆基绿能(光伏)、天合光能(光伏)、苏文电能(电力工程咨询设计及工程建设)、伟明环保(环保工程)作为可比公司;公司覆盖光伏组件、电力工程与环保工程业务,各项业务的实力均较强,可选择同样为行业内的头部公司进行相比。


首先,考虑分部估值法,预测公司股票的合理估值为11.24元。
我们通过对公司各细分业务板块营收、净利润进行拆分,对各细分业务板块分别进行估值(详细情况参考下文),综合可得到公司股票的合理估值为11.24元。
供应链板块:考虑到公司致力于打造数字化驱动的国际化产业链和供应链,更重高质量发展,且部分可比公司有地产业务拖累估值,因此我们给予公司2023年一定的估值溢价、给予7倍PE估值。
纺织服装板块:考虑到公司已形成海内外的知名品牌,尤其校服业务为近4000所学校提供校服系统解决方案,给予公司2023年一定的估值溢价、给予12.5倍PE估值。
先进制造板块:考虑到公司OPE、便携式储能业务已形成拳头产品且加速开拓海外市场,船舶制造业务稳扎稳打,各项技术创新实力位居行业翘楚,给予2023年一定的估值溢价、给予27.5倍PE。
大环保板块:考虑到公司光伏组件业务已形成品牌优势,电力工程、环保工程背靠大股东支持,多项重磅业务已相继落地印证实力雄厚,给予2023年一定的估值溢价、给予15倍PE估值。
备注:有关各项业务与可比公司的详细比较情况可参考上文,各项业务的具体竞争优势与自有品牌矩阵的详细情况可参考下文,我们在竞争优势部分有详细梳理。


其次,采用FCFE估值方法,预测公司股票的合理估值为11.45元。
预测期:我们预计公司2023-25年净利润为10.06/11.72/13.36亿元,增速分别10.3/16.1/14%。
过渡期(备注:过渡期年数为5年):考虑到公司后续扩张活动,我们预计增长率为2%。
稳定增长期(备注:长期稳定发展的情况):预计永续增长率为1.5%,假设无风险利率为十年期国债,以10年沪深300指数作为市场收益率,beta值为1.01,ke为5.27%,通过折现得到公司股票目前的合理估值为11.45元(对应市值的合理估值是149.6亿元)。

综合考虑上述两种估值方法并取近似平均值,给予公司目标价11.3元,对应2023-24年PE分别为14.68/12.56倍PE。
2 业务简介:国企混改先锋,双循环发展标杆
2.1. 历经45年发展,产业链与供应链“双链协同”
公司成立于1978年,是一家聚焦供应链及产业链的大型产业集团,后者包括大消费及先进制造、生态环保与清洁能源业务。
2016年11月,在控股股东国机集团的部署下,公司和*ST常林(600710)完成重大资产重组,原*ST常林业务、资产和负债全部置出,公司100%股权整体置入,实现整体上市。

公司系国机集团的重要成员企业,是一家在产业链拓展与供应链运营领域具有市场规模和品牌影响力的国际化、多元化企业集团,位列2022财富中国500强企业第80位,进出口总额连续多年位列江苏省属重点联系企业第一名。
公司以“打造数字化驱动的国际化产业链和供应链、成为国内国际相互促进的双循环标杆企业”为战略定位,聚焦供应链运营、大消费及先进制造、生态环保与清洁能源等三大业务板块,重点培育孵化医疗健康、数字化产业两大新业务领域。



2.2. 控股股东背景雄厚,治理体系完善
(一)控股股东国机集团实力雄厚
公司第一大股东国机集团实力雄厚,聚焦三大主业。
公司第一大股东为中国机械工业集团有限公司(即国机集团),是中央直接管理的国有重要骨干企业,连续多年入选“全球最大225家国际承包商”前50强、“全球最大200家国际工程设计商”前100强,目前已形成“装备制造业、现代制造服务业”两大领域,“机械装备研发与制造、工程承包、贸易与服务”三大主业,业务领域覆盖了国民经济大部分重要产业,经营区域拓展到世界五大洲的170多个国家和地区。
公司第二大股东江苏农垦集团,为公司注入地方国企背景,为在江苏本地开展业务、获取融资等提供便利。


国机集团拥有13家上市公司,其丰富的海外运营经验与渠道资源可合作共享。国机集团发源于第一机械工业部,由原机械工业部70多家科研设计院所、装备制造和工贸企业沿革发展而来。目前,国机集团拥有13家上市公司,聚焦科技研发与服务、先进装备制造、工程承包与供应链三大主业。国机集团拥有丰富的海外运营经验和渠道资源与公司充分共享,促进公司业务拓展。


(二)治理体系完善
完善的公司治理体系是公司行稳致远的保障。
在学习研究型董事会的打造上,公司董事会一方面“走出去”,先后走访华为、华润、阿里巴巴、海康威视等头部企业,以及国机系统内兄弟公司;另一方面“走进来”,完成了对所属所有子公司的专题调研。
公司围绕国务院国资委国企改革三年行动工作要求,稳步有序推进各项改革工作,并以此为契机为公司高质量发展打好坚实基础。


公司入选“国有企业公司治理示范企业”称号。
国有企业公司治理示范企业创建活动由国务院国资委组织,于2021年首次启动,旨在推选出一批高度重视公司治理、具有鲜明特色、有较强改革意愿的示范集团和基层企业,通过以点带面加快推进中国特色现代企业制度建设,加快提升企业治理能力和治理水平。
2022年初正式发布“国有企业公司治理示范企业”名单,28家中央企业集团公司、60家中央企业基层企业、17家地方国有企业集团公司、40家地方国有企业基层企业入选。
公司作为中央企业基层企业上榜,彰显公司治理体系完善。
(三)董监高具有丰富的行业从业经验
公司主要董监高拥有丰富的行业从业经验,对于行业发展、公司定位和战略规划有深刻的认知。公司董事长杨永清先生曾任职中设江苏机械设备进出口公司、机电分公司、轻纺分公司以及公司;副董事长金永传先生、总经理赵维林先生等均在行业内从业多年。


2.3. 收入结构持续优化,产业链板块收入占比约32%、但利润占比已提至58%
(一) 供应链板块聚焦大宗商品运营和机电设备进口两大业务
大宗商品运营充分整合上游商品资源、下游客户资源和商务服务能力,其收入占供应链板块约9成。
大宗商品运营包括:金属产品、矿产、煤炭、木材等。围绕核心优质客户提供原材料组织、物流规划和金融服务等配供配送服务。业务模式以自营为主,其中统购分销业务占比相对较高。
2021年大宗商品运营规模突破6500万吨,并且连续多年蝉联中国钢材销售十强。2022年公司供应链板块主动调整业务结构,着力扩大毛利较高品种的运营规模,经营质量稳步提升。
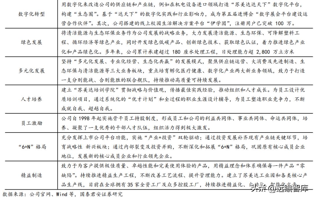
机电设备进口大力推动数字化转型,打造“苏美达达天下”平台。
经营设备包括:纺织、电子、机加、轻工大型设备。为客户提供“资源供应、商务咨询、金融支持、物流服务”四位一体的全流程、端到端供应链解决方案,业务模式以代理为主。
公司大力推动机电设备进口业务数字化转型,建立“苏美达达天下”贸易综合服务平台,为先进设备制造商、采购商、物流合作方和金融服务机构搭建了资源共享的生态系统,促进供应链上下游协同互通,为上下游参与方提供设备供应、金融服务、贸易代理、物流支持、政策咨询、招投标服务等全流程、一揽子商业解决方案。


(二)产业链板块涵盖大消费、先进制造及大环保三大核心业务
大消费板块主要涵盖服装业务、家纺业务与品牌校服业务,已形成较强的自主品牌矩阵。
服装:产品涵盖棉衣和羽绒服、户外运动服、针织服装、童装等,海内外拥有11家全资实业工厂和5家控股实业工厂,并拥有近600人的服装研发设计打样人才队伍,与全球主要经济体的众多中高端品牌客户建立了稳固的战略合作关系。
家纺:公司已经形成集设计研发、实业制造、商贸服务、自主品牌建设为一体的全产业链运营模式,毯子、被子、床单件套、宠物用品等核心产品出口额居细分行业领先地位,并拥有自主品牌 BERKSHIRE、绎生活、京贝等。
品牌校服:公司以自主品牌伊顿纪德运营为核心,研发设计、生产外包、质量控制为支撑,为近4000所学校提供校园服饰系统解决方案。2022年新增客户学校400所,其中重点标杆学校50所。

先进制造板块主要涵盖OPE、发电机组及船舶制造业务,通过技术研发不断推陈出新,已形成较强的品牌矩阵。
户外动力设备(OPE):主要产品包括草坪机、松土机、高压清洗机、草坪服务机器人等园林户外机械以及汽油发电机。旗下南京苏美达动力产品有限公司、南京苏美达智能技术有限公司均为国家级高新技术企业,自有品牌YARDFORCE在美国市场已进入全球最大零售商。
发电机组:公司深耕全球通信运营商、数据中心、先进制造、油田矿山、电力电厂、公共服务及设施等市场领域,提供安全可靠的柴油发电机组产品。
目前公司业务足迹已遍布40多个国家,为中国移动、卡塔尔世界杯、微软、京东数据中心等提供发电机组及相应服务。
2002年创立自有品牌FIRMAN(),持续开拓一带一路市场,实现对非洲出口1.2亿美元,同比增长26.5%。
船舶制造与航运:船舶制造板块以新大洋造船有限公司为中心,定位于中型船舶的研发建造;航运板块聚焦船舶管理和运营,致力于为国内外客户提供高水准的海上运输服务。两大业务实现前端市场需求与后端船型研发的互通与协同。

清洁能源与生态环保板块主要聚焦绿色发展机遇。
清洁能源:公司清洁能源业务主要包括“辉伦”品牌光伏组件生产与贸易,清洁能源工程项目开发建设,电站运维服务和综合能源管理。公司分别在美国、日本、澳大利亚和巴基斯坦设立了四家分公司,销售网络遍布全球。
生态环保:公司在生态环保业务领域拥有多项工程总承包资质,为客户提供项目咨询、资金融通、工程设计、设备成套供应、施工建设、运营管理等全程或部分服务,涉及领域包括水处理、污水处理、工业废水处理、生活垃圾处理、固废处置及土壤修复、可降解塑料工业工程等。目前公司已经在海内外三十多个国家和地区成功建设了数百个环境工程项目。


(二)主营构成:供应链业务提供现金流,产业链业务贡献净利润
供应链业务作为压舱石,为公司提供稳定的现金流。2018-22年,公司供应链板块收入占比基本保持在70-80%区间,2021年收入占比最高达到83.4%,为公司主要收入来源。产业链业务占比有所上升,由2021年的16.6%上升至2022年的21.6%(2022年大消费收入106.5亿元+大环保收入74.4亿元+先进制造和其他业务收入122.3亿元是主要构成)。
产业链业务作为指引塔,为公司贡献净利的稳健增长。从毛利来看,产业链板块盈利能力显著高于供应链板块,2018-22年产业链业务贡献了约75%的毛利。从净利润来看,产业链板块稳中有进,2022年产业链业务实现利润总额21.8亿元,同比增长29.4%,约占公司利润总额58%,相较2021年占比提升5ppt。


(三)核心财务指标:利润稳步增长,盈利能力持续提升
公司业绩稳健,过去四年营收/归母净利润CAGR达14.6/19.1%:
2018-22年营收、归母净利稳步增长,营收自819.6亿元增至1411.5亿元,CAGR达14.6%;归母净利自4.6亿元增至9.2亿元,CAGR达19.1%;扣非净利自4.5亿元增至7.7亿元,CAGR达14.4%。
2022年公司主动优化收入结构,产业链板块营收和利润占比进一步提升,整体营业收入虽略有下降,但利润稳步增长。2022年营收1411.5亿元/-16.3%,归母净利9.2亿元/+19.4%。
2023Q1:营收310亿元/+1%,归母净利2.5亿元/+17.5%。

2022年毛、净利率有所修复:
毛利率:毛利率自2018年的6.1%下滑至2021年的4%,主因前几年外部环境变化,且全球贸易衰退、大宗商品价格巨幅波动、人民币汇率升值等因素拖累毛利率。2022年毛利率有所修复,较2021年提升0.91pct。
净利率:净利率自2018年的1.5%提升至2022年的2%,我们认为主要与各项费用率降低等因素有关。
ROE:ROE自2018年的10.3%上升至2022年的14.6%,主要因净利率提升较快,资产周转率亦有提升。

2018-22年各项费用率均有下降:
期间费用率:自2018年的3.64%下降至2022年的2.09%,三费均降低约0.5个百分点。
销售费用率:自2018年的1.68%下降至2021年的0.83%,后上升至2022年的1.12%,2022年的增长主因同期部分老旧库存质保到期,相关质保费用冲回导致同期销售费用较低。
管理费用率:自2018年的1.09%下降至2022年的0.59%。
财务费用率:自2018年的0.52%下降至2022年的0.05%,主要因公司压降带息负债规模,相应利息费用下降。


资产负债率稳步下降,经营现金流充裕:
资产负债率:2018-22年资产负债率由80.2%下降至74.7%,但仍位于较高水平。
经营现金流:2018-22年经营净现金流持续增长,由2018年的32.2亿元上升至2022年的61.8亿元,经营净现金流比营收保持在4%左右,经营净现金流保持在净利润规模的2倍左右,反映出公司在产业链上议价能力强,跟同行业公司相比,公司经营现金流位于较好水平。


3 行业变化:国企改革持续深化,一带一路迎新气象
3.1. 国企改革进入深水区,*特中**估背景下优质央国企应被重视
国企改革三年行动圆满收官,2023年3月政府工作报告提出要谋划实施新一轮国企改革深化提升行动。

2020-22年,一场历时3年的改革行动在中国国有企业上上下下展开,三年大考圆满收官,改革主要目标任务完成,推动国资国企领域发生全局性根本性转折性变化,如经营机制更“活”、布局结构更优、科技含量更高等。
当前新一轮国企改革正拉开帷幕,将以加快建设世界一流企业,打造行业领军企业为使命和愿景,意味着将与世界范围内同业的最先进企业对标,“一利五率”考核要求将促进国企估值提升。


国企探路世界一流品牌建设上升为重要的国家战略:
国务院国资委高度重视央企品牌建设,将其作为企业监管的基础性工作,在历年中央企业负责人会议上提出明确要求,将品牌建设作为重要内容纳入央企“十三五”和“十四五”规划以及推进创建世界一流企业方案,不断营造有利于企业品牌发展的有利环境。
近年来国务院国资委先后制定印发《关于加强中央企业品牌建设的指导意见》《关于加强中央企业质量品牌工作的指导意见》等文件,推动企业做好品牌建设工作,引导企业优化资源配置,强化组织机构,做好全面品牌管理。
此外,各地方国资委也将品牌建设作为重要工作内容,纷纷出台相关政策和举措。


探索建立中国特色估值体系已经成为重要课题:
2022年11月21日,证监会易会满主席在《2022金融街论坛年会》中提出,探索建立具有中国特色的估值体系,促进市场资源配置功能更好发挥。
我们认为*特中**估是国企改革与资本市场的有效联动,利好:
1)推进资本市场长效机制建设并优化投资者结构;
2)推动央国企进一步肩负“科技创新国家队”重任,引领产业变革与发展;
3)推动央国企战略重组和专业化整合,提高经营效率等。


3.2. 一带一路正值10周年迎新气象,重磅峰会相继召开
2023年正值“一带一路”10周年,推动沿线国家共建经济合作走廊,十年来取得一系列丰硕成果。
2013年,提出建设“新丝绸之路经济带”和“21世纪海上丝绸之路”的合作倡议。迄今为止,共建“一带一路”倡议已成为跨越地理限制、突破文化差异、融合发展需求的开放式、全球性合作平台,并将扎扎实实地为世界经济复苏作出重要贡献。
对于我国:截至目前,我国已与151个国家、32个国际组织签署200余份共建“一带一路”合作文件。中老铁路、匈塞铁路等重点项目建设运营稳步推进,一批“小而美”的农业、医疗、减贫等民生项目相继落地。海关数据显示,2022年我国与“一带一路”沿线国的进出口规模创历史新高,占我国外贸总值的比重达32.9%,较上年提升3.2pct,较2013年提升7.9pct。
对于沿线各国:同样带来了实实在在的获得感。倡议提出10年来拉动近万亿美元投资规模,形成3000多个合作项目,为沿线国家创造42万个工作岗位,近4000万人摆脱贫困。世行报告显示,共建“一带一路”使参与方贸易增加4.1%、外资增加5%、低收入国家GDP增加3.4%。


我国对“一带一路”沿线国家出口贸易呈现出持续增长的态势。
2018-22年我国对“一带一路”沿线国家的出口额总值呈持续上升的趋势,由2018年的8.37万亿上升至2022年的13.83万亿,2021-22年我国对“一带一路”沿线国家出口额分别增长21.36/19.73%。
我国对“一带一路”沿线国家出口额占总出口比例也不断提升,截至 2022年底,我国对“一带一路”沿线国家出口额占总出口额比例约33%,未来该比例有望持续上升。
从进出口总额看,我国对“一带一路”沿线国家进出口占外贸整体的比重从2013年的25%提升至2022年的32.9%,并于2023Q1提升至34.6%。


自2022年底至今,多个重磅峰会召开印证“一带一路”迎新气象:
2022年12月9日,首届中国-阿拉伯国家峰会在沙特首都召开,双方就推进“八大共同行动”,持续共建“一带一路”,就国际地区事务加强沟通协调,合作应对气候变化、粮食安全、能源安全等共同挑战一系列事宜进行探讨。在共建“一带一路”、能源、粮食、投资、绿色、安全、航天等领域签署和达成了多项合作文件。
2023年3月10日,在中国的主持与推动下,沙特和伊朗达成协议,决定恢复外交关系。沙伊两国在中东地区具有重要影响力,此次达成和解有助于推动中东地区热点问题的解决,为世界的和平与发展带来了希望与启示,且将进一步推动“一带一路”发展。
2023年5月18-19日中亚峰会召开,作为31年前6国建立外交关系以来中国首次作为主办方举办的重大线下活动,本次峰会开启了各国发展互利合作的新时代,将进一步深化中国和中亚友邻间的战略互信,对推动“一带一路”发展具有里程碑意义。
第三届“一带一路”国际合作高峰论坛或将于2023年下半年召开。从第一届与第二届高峰论坛看均取得显著成果,作为“一带一路”框架下最高规格的国际合作平台,本次论坛有望进一步取得丰硕成效、为外交、贸易等带来更多新机遇。
4 核心优势:践行国改,推动全球化布局、市场化激励、品牌化打造、多元化发展
4.1. 辐射全球的渠道与经营网络,加速布局“一带一路”
公司立足江苏、服务中国、辐射全球,渠道与经营网络优势显著,具有丰富的国际化运营经验。
公司在全球150多个国家和地区提供产品和服务,国内围绕“一港(海南自贸港)、一湾(渤海湾)、一角(长三角)、三区(粤港澳大湾区、成渝经济区、海峡西岸经济区)”,国外围绕“一带一路”进行布局,海外设立40多家分支机构,基本形成总部在中国,研发机构在中国、欧洲,金融及航运中心在中国香港、新加坡,实业基地在东南亚的格局,有效捕捉市场需求并作出快速响应。
2022年,公司国际市场营收612亿元占比43%(按美元计,进出口总额127.2亿美元,其中进口76.9亿美元、出口50.3亿美元),国内市场营收799亿元占比57%。
公司熟悉国内国际两个市场、两种资源,坚持国内外市场并重、内外贸业务并举,可有效降低对单一市场的依赖。


以德国ISH工厂为例:公司通过并购德国工业4.0工厂ISH,进入高端汽车零配件制造领域。该工厂在德国为宝马、奔驰、奥迪、大众等供应汽车门铰链的同时,将德国工艺及标准引入国内建立工厂,实现德国先进技术与国内的优势资源优势的整合,形成比较竞争优势,为吉利、东风等新能源汽车提供铰链等服务。
以土耳其光伏组件生产线为例:公司旗下的苏美达能源于2017年与土耳其著名光伏企业Smart Energy合作建设光伏组件工厂,该工厂的成功投产是公司响应“一带一路”倡议,从简单的产能输出,走向标准输出、管理输出和品牌输出的首个成功案例。

全球化优势一:管理团队拥有丰沛的海外任职与管理经验。以董事长杨永清先生为核心的董监高拥有丰沛的海外任职与管理经验,总经理赵维林先生曾任海外事业部部长;副总经理范雯烨、史磊、王健等均在进出口相关业务领域有过任职与管理经验。我们认为,核心管理团队对海外业务的深度认知为公司拓展海外奠定坚实根基。
全球化优势二:兄弟公司联动,其利断金。公司大股东国机集团旗下有14家上市公司(其中12家为A股上市公司),其中中工国际是国际工程公司、在海外有丰富的工程项目经验,林海股份、经纬纺机等公司在相关业务领域上均与公司有一定协同。我们认为,通过兄弟公司进一步加强联动,将助力公司加快海外业务布局。
全球化优势三:海外项目经验及人才储备充沛。国际市场开拓能力是公司核心优势之一,公司多年来持续深耕国际市场,抢抓市场结构性机遇、开拓新渠道、优化市场布局,取得突出成绩。
全球化优势四:加密布局海外渠道网络。如前文所述,公司在海外设立40多家分支机构,能有效捕捉市场需求并作出快速响应。如FIRMAN品牌发电机产品在尼日利亚市场“本土化”建设初见成效,售后服务团队不断建强,服务进一步下沉,品牌效应持续放大,2022年实现对非洲出口1.2亿美元,同比增长/+26.5%。

4.2. 骨干员工激励到位,分红稳步提升
(一)骨干员工激励到位
公司通过核心骨干激励,凝聚了一支优秀的干部人才队伍,有效避免了优秀人才的流失。
上世纪90年代中后期,因人才外流、经营形势严峻等因素,经原中国机械设备进出口总公司、江苏省外经贸厅和国家外经贸部等部门批准,公司实施企业集团化体制改组改制,新设成立六大业务专业经营子公司,并同步实行骨干员工持股制度。
通过激励制度,公司形成员工和公司的利益共同体、事业共同体、命运共同体,培养、凝聚了一支优秀的干部人才队伍,组织活力得到极大激发,广大干部员工“不待扬鞭自奋蹄”,始终奔涌着创新的活力和奋斗的动力,这是公司高质量发展的重要基石。
集团化体制改组改制的具体成果:在新设立6家业务公司中,每家业务公司初始注册资本400万元,其中公司占55%、骨干员工持股占45%。每家业务公司持股的骨干员工人数在200人左右。后经几次增资扩股,截止2019年股权结构为公司占比35%、员工持股占65%。



数据印证:从历史数据看,公司少数股东损益规模较高,2018-22年占净利润比重基本保持在63-69%之间。

公司员工持股制度最显著的特征是实施股权动态调整,强化股权激励与约束作用,“股按岗设,岗变股变,股随绩调,人离股退”。
在股权比例设置方面,按照公司确定的岗位价值与职位序列标准为基础。
在动态管理方面,以年度业绩考核体系为准绳,员工岗位、业绩考核结果变动,其持股份额也随之发生变动,进而从制度上确保员工持股“能上能下,能高能低,能进能退”。
(二)分红稳步提升,在同行业公司中位居前列
公司强调高质量发展,坚持“有现金流的利润,有利润的增长”。
公司坚持以提升内在价值为核心的经营理念,不断强化竞争力、用优异的利润增长与股东一起持续分享公司高质量发展的红利。
2022年公司股息率高达4.05%,位居同行业公司前列;现金分红总额达3.92亿元,现金分红比例达42.8%,同样位居同行业公司前列。
三年股东回报规划:每年以现金方式分配的利润不少于当年合并归母可分配净利的40%。

4.3. 积极推进科技创新发展以及自有品牌建设,研发投入位居行业前列
(一)积极推进科创发展
公司坚持推进科创发展,通过“灰度创新”为高质量发展提供不竭动力:
公司坚持科技创新发展,通过持续的、特别是产业链制造端的“灰度创新”(即公司为链主,实业工厂制造端为起点,联合上下游供应商、结合终端客户反馈进行联合创新),为高质量发展提供不竭动力。
公司旗下拥有*土稀**永磁无刷电机开发制造技术国家地方联合工程研究中心、国家级工业设计中心、国家级博士后科研工作站、江苏省智能机器人运动控制和导航技术工程研究中心等多个省级以上研发平台以及11家高新技术企业。
户外动力工具(OPE)业务以持续的研发投入促进技术创新,围绕智慧园林的生态场景形成多个高价值专利集群,研制的虚拟边界草坪机器人,充电骑乘式草坪车等新产品陆续下线并推向市场。2022年,旗下公司获评2022年度中国服务机器人行业恰佩克奖、入选国家知识产权示范企业。

公司研发投入、专利数位居前列:
2022年研发投入高达4.62亿元,在同行业公司中仅次于物产中大;研发人员数量高达828人,仅次于物产中大。
公司累计授权专利1013项,其中发明专利 134项, 在商业贸易行业中有效发明专利数量位居前列。
公司拥有国家级研究中心、国家级工业设计中心及科研工作站。
公司自主研发的三燃料变频发电机、无边界割草机器人、可降解塑料新工艺、无水印染技术、CROWN63PLUS 型散货船等一批创新成果广受市场认可,在各自细分领域构筑差异化竞争优势


以公司旗下五金工具公司研制的割草机器人系列产品为例:
2022年12月获得国际知名独立第三方认证机构德国莱茵TüV集团颁发的绿色产品证书。这是TüV莱茵颁发的全球首张户外动力设备行业(即OPE行业)的绿色认证。
该证书从6个维度进行8项专业评估,显示该系列产品在绿色设计、绿色制造等各方面的指标均位于OPE行业领先水平。
此外,五金工具公司在欧盟法规规定的基础上,额外加入产品气味感官测试,重点管控重金属、阻燃剂及重金属等有毒有害物质,以实际行动践行绿色发展理念,为全球OPE行业向绿色低碳发展作出更大贡献。
割草机器人系列中的虚拟边界草坪机器人具有多项竞争优势:
1)业内率先融合了卫星实时差分定位导航技术,有效解决了其他同类产品需预先埋设边界信号线的痛点;
2)在智能路径算法上取得关键突破,作业效率提升50%以上;
3)运行时没有传统割草机的工作噪音,能够自动避障、自动充电、自动躲雨,甚至可以按照用户的设计,在草坪上自由“描绘”出想要的图案;
4)通过锂电池提供高效动力,实现全程“零碳放”。


(二)积极推进自有品牌建设
公司在产业链、供应链板块的各业务单元,均积极打造自主品牌。
公司不断提高品牌知名度和影响力,坚持“质量是生命,品牌筑未来”的品牌理念,持续加大对品牌建设的探索和实践。
2022年,公司自主品牌营收高达100.8亿元/+15.6%,首次突破百亿元大关;且以621.39亿元品牌价值位列“中国 500 最具价值品牌”排行榜第147位。
公司经多年积累孵化出包括品牌校服、园林工具、家纺、光伏组件等多个自有品牌。
公司经多年积累,孵化出包括EtonKidd(伊顿纪德/品牌校服)、Firman(弗曼/汽柴油发电机)、Yardforce(佳孚/园林工具)、Berkshire(伯克希尔/家纺)、PhonoSolar(辉伦/光伏组件)等自有品牌矩阵,在各细分赛道上的品牌力、影响力持续提升。
伊顿纪德作为校服行业的领先品牌,2022年入选毕马威“新国货50榜单”,持续蓄积品牌高位势能;“辉伦PhonoSolar”光伏组件品牌连续九年荣登彭博新能源Tier1榜单;并获得澳洲市场CER-最具价值光伏组件制造商和Solarquotes-最佳光伏组件品牌。


4.4. 多元化发展,打造“分则能战、合则能胜的联合舰队”
公司坚持“多元化发展、专业化经营、生态化共赢”发展模式和打造“分则能战、合则能胜的联合舰队”的总体目标。
公司充分对旗下各业务板块进行赋能,推动各业务板块内部资源协同和共享,同时通过多元化平滑行业周期、分散战略风险,协同效应不断显现,助力稳健发展。
在子公司层面,则立足各自主业,努力做到专业专注、做强做大。
通过多年努力,公司已有多项业务成为所在细分领域的佼佼者,不少业务已跻身全国行业前列乃至“数一数二”。


此外,其他优势包括数字化转型、风控能力体系、“双循环战略”等。


5 风险提示
大宗商品价格波动风险。若大宗商品如金属产品、矿产、煤炭、木材等的价格发生波动,若公司对市场行情与采购时点的判断有误差,或对公司业务发展带来不利影响。
海外经济波动风险。供应链行业作为国民经济基础性行业,若海外通胀压力增加或陷入衰退,或地缘因素等,或将影响消费者的消费需求,或对公司业务发展带来不利影响。
其它竞争对手的冲击。如在供应链方面有面临厦门国贸、厦门象屿、浙商中拓、物产中大等的竞争压力;在产业链各细分业务板块或也会遇到竞争对手的冲击。
——————————————————
报告属于原作者,仅供学习!如有侵权,请私信删除,谢谢!
报告来自【远瞻智库】