转变教学思想,切实“减负增效”,全面推进素质教育
2018年,教育部、民政部等四部门印发《关于切实减轻中小学生课外负担开展校外培训机构专项治理行动的通知》强调,坚决纠正校外培训机构开展学科类培训出现的“超纲教学”“提前教学”“强化应试”等不良行为。
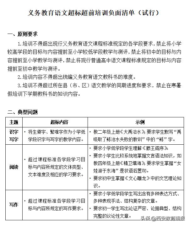
教育部办公厅于2020年5月6日制定并印发《义务教育六科超标超前培训培训负面清单》,要求教育行政部门依据负面清单严肃查处超标超前培训行为。

从现实看,超标超前教学也存在于学校教学中,为切实减轻中小学生过重课外负担,规范学校教学行为,国际港务区初中数学“名师+”研修共同体主持人将在教学中如何处理现行教材删减内容定为第一期研修课题。

西港中学的吴春霞老师和王坤老师作为国际港务区首批初中数学“名师+”研修共同体成员,在本校积极组织开展此项研修工作。
为了进一步吃透部颁教材,切实落实“减负增效”目标,西港中学初中数学教研组于5月22日召开了删减内容教学研讨会。

本次会议由西港中学初中数学教研组长吴春霞老师主持,七至九年级数学教师全员参与,旨在明确今后教学的高度和难度,并为今后中考的复习备考指明方向,从而真正做到全面落实素质教育,减轻学生的课业负担。



学习

讨论

小结

通过本次对数学删减内容的学习和研讨,全体数学组教师就现有教学内容的难度把控有了全新的理解并初步达成共识,计划在教学中删减繁、难、偏、怪的知识点及练习题,真正做到减轻学生的学习负担,进一步培养学生对数学学科学习的兴趣,最终达到教师教学方式和学生学习方式的转变提升。
附:数学学科超标超前培训负面清单(第三学段)




信息来源:西安西港花园高级中学
如有侵权,联系删除