本期解读的院校是--- 大连医科大学 , 更多院校分析请持续关注【万想医考】

院校简介
大连医科大学 创建于1947年,前身为关东医学院,历经大连大学医学院、大连医学院等阶段,1994年更名为大连医科大学。学校现已发展成为以医学为主,理学、工学、管理学、艺术学、法学和哲学等多学科发展的医科大学,是辽宁省一流大学重点建设高校。学校位于辽宁省大连市旅顺南路西段9号,占地面积151万平方米,建筑面积53.2万平方米。
附属医院: 附属第一医院、附属第二医院、附属第三医院
科研机构: 研究生联合培养单位31所
博士点: 一级学科博士学位授权点4个、专业博士学位授权点1个;一级学科硕士学位授权点11个,专业硕士学位授权点6个
导师队伍: 博士研究生导师275人,硕士研究生导师1780人
特色专业:---
报考条件
报名参加全国硕士研究生招生考试的人员,须符合下列条件:
(仅展示特殊要求)

优势专业

2023年硕士研究生招生专业目录(仅展示初试科目为306的专业)

学费及年制

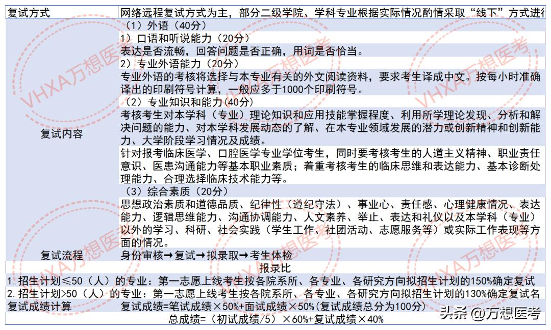
复试办法

复试分数线

调剂要求及条件
报考临床医学类(临床医学、口腔医学、中医)专业学位硕士研究生的考生可按相关政策调剂到其他专业,报考其他专业(含医学学术学位)的考生不可调剂到临床医学类专业学位。