
相信很多朋友都知道一个操作:那就是当你方向跑偏的时候会去进行四轮定位,那么四轮定位到底是怎么“定”的?为什么你的方向会跑偏?今天小编就来给大家聊聊关于四轮定位的知识。

当你车子跑偏了,首先需要检查的就是轮胎的气压了,如果两个前轮一个气压高,一个气压低的话是肯定会跑偏的。但是如果你确保了两个前轮的气压都保持一致并且正常,那么你就需要去四轮定位了。
其实四轮定位也很简单,你把两个前轮想象成一副杠铃,在平面和竖直方向,两个轮胎都保持平行就是最好的状态,车子肯定不会跑偏

如图所示,两个前轮如果参数都正确就会想杠铃一样,相互平行,而且从前面看上去两个轮胎是垂直于地面的。
当然汽车不可能做到绝对的标准,因为减震器的原因,其实是可以存在一点点偏差的,但是不多。
接下来到了汽车,到底哪些因素会导致方向跑偏呢,这里不得不提到两个值——前束值和倾角值

倾角值
当前轮某一个轮胎的倾角≥1°就可以说是倾角值过大了,过大的倾角值会导致一组着地的面积不同,所以两个轮胎的摩擦力也不同,因此导致方向跑偏,长期如此还会导致轮胎偏磨,增加了爆胎机率,其实是比较危险的!

前束值
其实两个前轮对于车头来说是有很小的一点“外八字”,这个“外八字”是为了使方向会自动回正。但前束值如果不正确,一组轮胎相差的角度如果≥1°,就可以称作不正确了,前束值不正确说简单点就是一个轮胎是与车头保持“正”的关系,另一个轮胎有略微的“转向” 所以不用我说相信大家都知道这种情况方向会跑偏。在城市道路还好,如果在高速公路一点点跑偏就会让你非常难受!
当跑偏时车主也只能到专业的维修点进行了四轮定位,因为调节这些值的螺丝都非常的紧,并且需要专业的技术才能正确的定位,这里只是让大家知道原理。

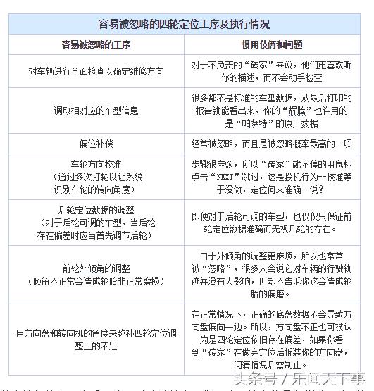
这里小编补上关于四轮定位的正确顺序,就算是维修店,也一定要让他们这样做,这样“定”出来的位,效果是最好的!

这里是常见的容易被忽略的步骤,大家注意了。
对于经常出现方向跑偏的朋友,小编在这里提醒几点
-
不要经常在坑洼的路段行驶,不得不行驶时,一定要放慢速度!
-
在行车过程中遇到减速带,尽量两边轮胎一起过,不要以为能避开一边就避开,其实这样操作悬挂更“受伤”
-
在掉头或者车库移动车辆的时候,方向盘不要动不动就“打死” 方向盘一定要留个几度,大不了再倒一下!
小编原创,欢迎交流,欢迎关注!