“待一切都尘埃落定,来到美丽的新世界”。这句话用来描述圣晖集成的主营业务场景再合适不过。
作为一家为半导体、光电等先进制造业提供洁净室工程服务的公司,圣晖集成拟赴主板IPO,并拟募集4.85亿元资金。
圣晖集成在招股书中对自身优势大着笔墨、阐述可谓淋漓尽致,但对自身劣势却是一带而过、点到为止。
这种避重就轻的披露方式,引起了估值之家极大的研究兴趣。
通过深度研究,估值之家发现了圣晖集成存在诸多重大问题,而这些问题可能将是发审部门关注的焦点。
其中,最大的核心问题当属持续盈利能力、持续经营能力均显不足;次核心问题是财报中应收账款、存货、销售费用、管理费用等多项数据存在不匹配或不合理的情况,导致财报可靠性存疑。
此外,圣晖集成存在募投项目缺乏合理性及必要性、关联方利益输送风险、同业竞争风险、海外子公司的重大运营风险、诸多诉讼的风险、遗漏披露关联方、实控人稳定性风险等诸多“硬伤”,均可能构成其主板IPO的实质性障碍。
一、 多项关键经营指标变差或异常,指向持续盈利能力不足
根据招股书等公开资料,估值之家发现圣晖集成存在多项关键经营指标变差或异常,比如境内营收增长缓慢、经营现金流骤降、毛利率下降、应收账款和坏账率持续上升、国内最重要市场的占有率增长缓慢或骤降、前五大销售客户和采购供应商变动频繁、大额订单的数量和金额下降、研发费用大幅下降且低于同行、专利不属于行业核心技术,员工结构不合理等。
而这些经营指标的叠加或共振,极有可能导致其持续盈利能力面临重大的不确定性。
1、境内营收增长缓慢
2018年至2021上半年,圣晖集成在境内地区的营业收入分别为8.7338亿、8.1617亿、8.9566亿和11.4715亿(年化),复合增长率仅9.51%,而且2019年的营收还出现不升反降的异常。
至于境外地区的营业收入,虽然在2021年达到6.2545亿(年化),相比2020年的1.9967亿,出现了313.24%的大幅增长,但并不能掩盖总体营收滞涨的不利情况。为什么?
首先,圣晖集成在招股说明书里明确承认:“公司以低毛利率的策略开拓境外业务,而当期境外收入大幅增加。”,也就是境外营收的增长是通过降低利润实现的,含金量不足,对实现利润帮助更小。
其次,境外收入在2021年增幅虽然很大,但是暴增后的绝对数额也只有6.2545亿,只相当于当期境内收入的一半左右。
再次,境外营收相比于境内营收,在审计环节,境外营收更难发现虚增的情况。而且,2021年国外的疫情非常严重,圣晖集成海外子公司所在的越南、泰国都是疫情比较严重的地方,对经济活动影响较大。比如越南统计总局统计,受第四波新冠疫情影响,2021年越南有11.98万家企业退出市场,同比增加17.8%,其中圣诞节单日就新增患者15000多例,对经济活动的影响可想而知。圣晖集成在这种情况下还能在2021年实现境外营收的突然暴增,在没有经过更加充分的审计工作之前,出于谨慎性对结果存疑。
最后,国外疫情在奥密克戎出现后,疫情传播大为加速。如果圣晖集成海外子公司所在地疫情继续加重,即使2021年境外营收的暴增数据是真实的,后续增长可能也难以持续。
综上,境内收入的变化更能体现圣晖集成总体营收的变化趋势。作为一家2003年就在苏州开始经营的行业资深企业,在以价换量的情况下,营收依然滞涨,已经反映出企业的增长乏力,持续创造利润的能力更是堪忧。
2、 经营现金流骤降
圣晖集成的经营性现金流每年大幅下降,直至2021年转负,到达惊人的-2.7116亿元,而2018年却还是+1.7157亿。

与此同时,圣晖集成投资活动现金流一直在增加直到接近0,说明投资的支出一直在减少。筹资活动现金流量由负转正,从净还债变成净借债的状态。
总结一下,圣晖集成在2021年进入了这样一种状态:经营活动要净支出大量现金,投资活动基本停止,暂时通过筹资活动多借新债少还旧债,但还是不能填补经营活动净支出的现金窟窿。如果没有新的资金来源,这样的状态显然不能持续太久。注意到圣晖集成在2021年已经突击借到了1500万的半年期短债,并将1700万应收账款进行了保理贴现,但对于1.26亿多的现金流窟窿,还是杯水车薪。因此还必须消耗货币资金,于是2021年圣晖集成的货币资金从期初的2.2078亿,急剧减少到期末的1.0017亿,减少了55%。
2021年现金流量已经达到-2.5329亿,已经占到当期营业收入的22.08%。而圣晖集成的招股说明书又提到该企业的经营特性:公司主营业务洁净室工程业务需要投标保证金、履约保证金、工程进度周转金、工程质保金等大量现金流支出才能接单。所以如果现金流大额负值的问题不能得到及时解决,甚至骤降继续持续,必将严重影响圣晖集成的接单能力,进而严重影响持续盈利能力。
事实上,圣晖集成可能很难解决资金链紧绷的问题。据招股书披露:“2021年1-6月经营活动产生的现金流量净额大幅减少,主要原因为2021年1-6月主要客户回款较慢引起的经营性现金流入的减少。”。现实中的企业间债务解决,债务人反而更占据主动,债权人*债讨**则会面临各种困难,费时费力。
谚语说:法律不能强人所难。所以又如何强求圣晖集成去完成很困难的*债讨**呢?所以短期内圣晖集成也很难扭转经营现金流的大额负值的局面,未来很可能会影响圣晖集成的持续盈利能力。
3、毛利率下降
报告期内,圣晖集成的毛利率从未超过20%,2021年更是下降到仅12.7%。这样低的毛利率,在去掉利息、所得税和资金成本以后,究竟还能为股东创造多少价值?

太低的毛利率创造太少的安全边际,如果后续毛利率再按此趋势继续下降,营业收入又不能摆脱缓慢增长的瓶颈,圣晖集成的持续盈利能力将面临挑战。
4、应收账款和坏账准备持续上升
报告期各期末,圣晖集成应收账款账面价值分别为19,213.32万元、24,646.42万元、18,475.51万元、32,034.03万元,呈现出急剧上升的趋势。尤其是2021年6月底的应收账款,居然比6个月之前猛增了73.4%,这也是造成现金流量大额负数的原因之一。
伴随着应收账款的急剧上升,坏账准备也水涨船高,持续着上升趋势。报告期各期末,应收账款坏账准备余额分别为1,766.05万元、1,956.89万元、2,084.34万元、2,515.13万元。
在招股说明书里,圣晖集成明确表示:“2021年1-6月主要客户回款较慢”,这可能是后续坏账会进一步堆高的信号之一。如果应收账款的质量继续变差,圣晖集成的营收和利润都可能减少,从而影响持续盈利能力。
比如根据招股说明书,发行人与武汉弘芯半导体制造有限公司2019年6月签订并开始执行3000万的合同。但武汉弘芯半导体制造有限公司已于2021年6月29日注销,但截至2021年6月29日,发行人尚未收到全部工程款项,且发行人作为债权人未就武汉弘芯半导体制造有限公司的解散清算事宜收到任何通知。如果不出意外,将来很可能又是一笔坏账。
而且,与可比公司相比,圣晖集成提取坏账准备的比例还更低。比如6个月以内的应收账款,圣晖集成按3%提取坏账准备,而可比公司都是按5%提取坏账准备。这意味着后续圣晖集成可能需要用利润弥补更多的坏账损失,这对持续盈利能力也是不利的。
5、国内最重要市场的占有率增长缓慢或骤降
圣晖集成在境内最重要的是华东市场,虽然销售额从2020年的6.59亿,增加到2021年的7.64亿(年化),但增长率也仅为15.9%。这个增长率远低于我国半导体、显示面板、光电等高新技术产业的发展速度。比如圣晖集成的洁净室用途占比最大的半导体行业,据云岫资本统计,2020年前7个月,国内半导体股权投资案例达128起,投资总金额超600亿元,同比暴涨超200%。
爱丽丝漫游仙境里的红桃皇后说过:“你只有不断奔跑,才能留在原地”。但对于华东市场而言,圣晖集成虽然奔跑了,但显然还是没能留在原地。在华东市场的蛋糕做大后,更多的蛋糕被竞争对手分走了,圣晖集成在华东市场的份额,反而比以前减少了。
对于另一个重要的华南市场,情况就更不妙了。圣晖集成的销售额从2020年0.72亿,骤降到0.29亿(年化),下降了60%。毋庸置疑,这显然属于市场营销上的重大挫折,反映了圣晖集成在华南市场竞争力受到削弱。对比圣晖集成努力开发的最大新市场西南市场的增量,2021年仅为0.1亿。华南市场一下子减少的这0.42亿销售额,需要圣晖集成开发4个西南市场这样的新市场才能弥补损失。
所以,上述一些重要市场的销售额缓增和骤降,反映了圣晖集成在竞争力上变得不足,市场份额的减少,对于圣晖集成的持续盈利能力显然是不利的。
6、前五大销售客户和采购供应商变动频繁
圣晖集成的招股说明书显示:“公司主要通过服务老客户或通过老客户介绍的模式获取订单”。但估值之家却发现,圣晖集成在2018-2021的前五大销售客户频繁变动,很少显示出通过服务老客户获取订单的情形。
比如连续4年上榜TOP5的老客户根本没有,连续3年上榜的只有1家兰考裕富精密科技有限公司,连续2年上榜仅有的4家,剩余的9家老客户上榜过1次就从此消失。
前五大销售客户的频繁变动,意味着业务的不稳定,这对持续稳定盈利是不利的,可能也说明客户对圣晖集成的竞争力没有充分认可。
对于前五大采购供应商,也存在着类似的频繁变动情况。采购商的频繁变动,对于公司获得更低价格、更高质量和更好交期的原材料显然是不利的,可能会提高营业成本从而减少利润。
7、大额订单的数量和金额下降
圣晖集成的招股说明书显示:截止到2021年6月底,正在执行的3,000万元以上的大额销售合同共有25个,总金额折合人民币约15.89亿,但其中属于2021年签署的只有4个,金额一共仅2.32亿,数量占比仅16%,金额占比仅14.6%。如果再算上2021年之前签署但已经执行完毕的订单,2021年的占比就更低了。因为2021年当前签订的合同一般不会在6个月内执行完毕,而之前签订的合同,特别是2020年之前签订的,则有可能在2021年6月前已经执行完毕。
大额销售合同的接单能力,反映了市场的高端需求对企业竞争力的认可程度,也是企业技术水平和资金实力等行业核心竞争力的重要体现。
比如半导体制造中的12英寸厂房核心区域对洁净等级要求最高,要求到达目前最高的ISO3级,因此对技术水平和资金实力的要求都很高。近年来国内新建及扩产12英寸半导体制造项目包括中芯国际、中芯宁波、中芯绍兴、华虹半导体、粤芯半导体、华润微、闻泰科技、士兰微、格科微、杭州富芯、晶合集成、积塔半导体、合肥长鑫、长江存储、台积电、晶合集成等行业内知名企业。
圣晖集成在2021年大额销售合同的数量和金额双减下行,反映了在技术水平和资金实力等核心竞争力上相对劣势的加大。以12英寸半导体制造项目的洁净室为例,25个销售项目中,圣晖集成只有2017年的世源科技工程有限公司的存储器生产线建设项目化学品供应系统工程,以及2020年的合肥晶合集成电路有限公司的机电包工程,属于这个高水准。
8、研发费用大幅下降且低于同行
圣晖集成的招股说明书显示:研发费用对营业收入的占比始终较低,最高的2020年也仅占0.95%。2021年的年化研发费用,居然还比2020年有了约-10%的下降。
即使对照可比公司,行业平均的研发费用也2%-3.5%之间,远高于圣晖集成的研发营收占比。
同时,圣晖集成又承认,主营的洁净室项目对技术要求较高。
所以,2021年的研发费用居然下降,显得不可思议,因为这会影响技术提升,造成主营业务竞争力下降。不过,在圣晖集成2021年应收账款大幅增加,而货币资金大幅减少,现金流量由正转负等背景下,多少也能理解企业的做法了。


9、拥有的专利不属于行业核心技术
圣晖集成的招股说明书显示:圣晖集成共拥有36项专利,其中发明仅2项,其余34项均为实用新型。
按照洁净室对防尘、防菌、防电磁和防振、以及温度和湿度等核心控制要求来看,越是接近这些核心控制要求的专利,越有可能属于行业核心技术。
但圣晖集成仅有的两项专利分别是:灯管固定件及用其将灯管固定在悬吊梁上的方法,和一种机电设备安装施工方法,明显与上述核心控制要求相去甚远,因此不大可能属于行业核心技术。
至于其余34项实用新型,差距就更大了,比如灯管固定件,一种窗户,以及一种水管接头等。
综上,圣晖集成虽然拥有一定的专利,但基本不属于行业核心技术。长期在专利等技术上的劣势,可能会转化为业务上的劣势,对持续盈利能力也是不利的。
10、员工结构和薪酬不合理
圣晖集成的招股说明书坦承,“随着公司业务规模的不断扩张,公司人才队伍尚不能满足公司快速发展的需要。近年来,公司积极对外扩张,海内外子公司建设、不断扩大员工规模,吸引了不少高素质的人才,但是员工队伍的扩张速度仍跟不上业务快速发展的需要。”
但估值之家发现,圣晖集成在人力资源方面存在的不足,可能还不仅限于上述提到的方面。
首先,员工的岗位结构不合理。在圣晖集成的商业模式中,销售接单,技术研发支持和现场施工都是业务顺利开展的关键。但销售人员占比过低,居然仅有3人。同时,研发技术人员占比也偏低,而行政管理人员的占比却偏高。
对于仅有3名销售的情况,能否维护好客户关系以及洽谈和执行好客户订单,是正常的疑虑之一。疑虑之二是,这么少的销售人员,能否接下足够的订单?虽然圣晖集成声称:公司主要通过服务老客户或通过老客户介绍的模式获取订单,但是借助外力的被动接单,始终不如依靠企业自己销售员工主动寻单来得可靠。就像鸡蛋,从外部打破,是食物;而从内部打破,却是生命。
洁净室工程行业属于项目型业务,也就是说公司需要不断开拓新客户、承接新业务以保证公司经营业绩的持续、稳定增长,如果不能持续、稳定的开拓新客户和维系老客户新增业务,将面临业绩下滑的风险。

其次,员工的学历结构不合理,特别是对于研发工作。硕士及以上的员工居然一共仅有7人,而行业所处的技术环境却要求将防尘、静电、细菌、振动、电磁以及温度和湿度控制等作为不断改进的重点进行研发,圣晖集成的员工学历与行业的研发要求,明显存在差距。倒不是说本科专科就一定不能搞研发,但是从概率上来说,硕士及以上的研发成功率,是要明显高于本科的。

再次,员工的薪酬结构不合理。一方面,研发技术人员的平均薪酬,在报告期内多数时间居然低于行政管理人员,这是不合理之一;另一方面,和可比公司相比,圣晖集成的平均员工薪酬在所有年份都要低于行业平均水平,这对调动员工积极性和创造力是非常不利的。


所以,圣晖集成的员工岗位结构、学历结构和薪酬结构都存在不合理之处,人力资源如果不能实现最优配置,可能最终会对企业的持续盈利能力产生不利影响。
综上,基于上述10项关键经营指标的变差或异常,足以令人对圣晖集成的持续盈利能力产生深深的疑虑!
二、 经营现金流骤降、应收账款和坏账率持续上升、资金链紧张等异常,均
指向持续经营能力不足
通过招股书和持续盈利能力不足问题的分析,我们对圣晖集成存在的经营现金流骤降,货币资金骤降,应收账款和坏账率持续上升等异常现象,已经做了充分阐述。
同时,估值之家还发现,圣晖集成的资产负债率偏高,始终在60%-70%之间徘徊,随时可能突破70%的警戒线。流动比率在报告期内始终低于1.5,速动比率在个别年份甚至仅有0.95。加上应收账款和坏账准备在2021年的快速增长,主要客户的回款速度变缓,以及2021年突击借入1500万半年期借款,宁可支付较高利息也要将1700万应收账款通过保理贴现等情况,圣晖集成的资金链紧张现象明显,并且存在短期债务的偿债风险。
如果资金链紧张的问题始终得不到有效缓解,甚至发生加剧,那么不仅仅圣晖集成的持续盈利能力堪忧,连持续经营能力也将面临重大的不确定性。
三、应收账款、存货、销售费用、管理费用等多项数据存在不匹配或不合理的情况:财报可靠性存疑
通过查阅招股书,估值之家发现,同一笔应收应付账款,圣晖集成登记的应收账款,居然与客户登记的应付账款不一致而且数额相差较大。
比如对于截止2019年12月31日的应收应付账款,圣晖集成招股书显示,对上海合晶硅材料股份有限公司的应收账款数额在截止日是小于1510.33万元的,因为要低于第五名的客户。

而上海合晶硅材料股份有限公司的招股说明书却显示,同一截止日,其对圣晖集成的应付账款却是2306.45万元,两者相差至少796.12万元,详见下表:

如果其中一方的财报数据是正确的,那么另一方的财报可靠性是存在严重问题的,这已经属于财报的重大差错了。
此外 , 存货金额从2020年的996万大幅缩水33倍以上,到2021年仅有30万。而正常情况下,存货应当会和营业收入保持较为稳定的关系。虽然圣晖集成给出的理由是:“本期末不存在海上运输途中的工程物资。”,但是结合越南等海外市场2021年销售金额暴增超过300%的情况,不存在海上运输途中的工程物资的情况又不符合常理。
为什么销售额少的时候,反而存在海上运输途中的工程物资,销售额多了反而不存在了?
而且,对海上运输途中物资的审计,本身就有局限性,是否之前的存货有虚增的可能?因此,我们对财报中存货金额的可靠性保持怀疑。
另外,对于销售费用和管理费用,同样存在无法合理匹配的疑问。比如2020年,销售收入比2019年增加17%,但销售费用反而下降了12%,这有些不合理。如果说是因为2020年初对的疫情影响了销售拜访客户,但也在同样的2020年,管理费用却反而比2019年增加了21.5%,管理费用中的明细差旅费也增加了7%。

综合上述种种疑点,圣晖集成的财务报表可靠性是存在很大疑问的。
四、报告期间上亿大额分红,账面上亿货币资金,募投资金用途缺乏合理性及必要性
虽然圣晖集成的资金链始终不宽裕,尤其是资金链最紧张的2021年,但在2018-2021的报告期内,依然坚持每年向股东大额分红,依次是3862万元、630万、2400万元和3000万元,累计分红接近1亿。
同时,圣晖集成账上还有1亿的货币资金。在这种情况下,圣晖集成宁可支付新股东股息,也要坚持募投4.85亿,是否存在不合理之处?因为如果募投的新项目真的赚钱,为什么不减少分红并把钱继续投入到赚钱的新项目中去?
不仅如此,就是募投项目本身的用途,其合理性和必要性都存在疑问。
1,以招股说明书中,总投资2,230.80万元的营销与服务网络建设项目为例,圣晖集成声称:“拟于合肥、武汉、长沙、郑州、成都建立5个营销服务网点。各营销网点办公用房均采用租赁方式,总租赁面积约为500m²。项目建设期2年,项目建设完成后,各营销网点合计拟新增技术及业务等营销服务人员40人。”
首先,圣晖集成可能已经认识到了:仅有3名销售人员的员工结构是不合理的,准备通过募投资金把销售服务网点扩大到5个,销售服务人员扩大到40人。这一点,印证了本文上述对圣晖集成销售人员过少、可能会影响持续盈利能力的判断是正确的。
但是,对于圣晖集成短期内突击扩大营销网点和招募营销服务人员的效果,依然是存在疑问的。圣晖集成之前的销售管理能力和经验,是否能够支持新的营销服务团队?新组建的营销团队是否具备足够的能力和资源,能在较短时间内在当地市场开拓出足够的销售机会?是不是循序渐进地扩大销售团队的效果,要比突击扩大更合理?
同时,从该项目募投资金的明细用途中,还发现了可能属于不必要投资的地方。
比如项目明细支出中的设备购置费943.45万,圣晖集成声称:“营销与服务网络建设项目将投入943.45万元,新增235台设备。其中笔记本电脑、台式机、投影仪、打印机、复印机等办公设备175台,各种展示用屏幕、工程用汽车和柜式空调等其他设备60台。”
原来所谓的235台新增设备,就是一大堆电脑,投影仪,打印机,复印机以及空调。不过因此要花掉募集来的将近1000万资金,已经超出了通常的认知。按照常理,多少感觉其中会存在较大浪费。对这笔开支的合理性,存在疑问。
再比如软件购置费769万元,因为新增的5个是营销服务网点,所以新增的人员也应该主要是营销服务人员,新增的技术人员会较少。营销服务人员通常只需要使用基本的WINDOWS和OFFICE办公软件,花费很少。而圣晖集成总部已经投入了大量资金购置了一整套专业软件,所以新增的技术人员为什么不和总部共享目前已有的软件资源,而非要另花769万购买新的软件?769万元购置的具体是哪些软件?对这笔开支的合理性,也存在疑问。

五、圣晖集成是否与关联企业存在利益输送和同业竞争的风险?
招股书显示,2016年9月14日,鼎林置业拖欠圣晖集成2504万元工程欠款的债务清偿协议中,约定由鼎林置业的母公司乡林建设将位于中国台湾地区的4幢房产等财产过户给台湾圣晖,以抵偿鼎林置业拖欠圣晖有限的工程款项。台湾圣晖以经评估的抵债房产价值扣除房产*款贷**及评估、过户手续费后的余额折算为人民币2,180.88万元。圣晖有限据此确认债务重组损失人民币324.12万元。2018年8月14日,台湾圣晖向圣晖有限支付了上述款项。
这里有两个疑问:
(1)圣晖集成这笔债务重组的损失324.12万元,是否确有必要发生,比如房屋评估价值是否公允,实际变现是否能获取更高售价?通过法律诉讼,是否可以追回全款?台湾圣晖持有和处置该4栋房屋的过程中,是否从中实际获利?
(2)从2016年9月签订债务清偿协议,到2018年9月实际付款,将近2年时间,台湾圣晖是否存在占有使用子公司大额资金而获利的情况?
关于同业竞争,圣晖集成认为,台湾圣晖自成立以来,其从事洁净室相关业务的主要区域始终为中国台湾地区,服务对象主要为中国台湾地区客户;圣晖集成从事业务的主要区域为中国大陆地区,服务对象为中国大陆客户,近年来在越南、泰国、印度尼西亚从事相关业务,双方从事业务的区域明确区隔,不存在交叉。而且洁净室工程业务具有“不动产”特性。因此可以有效避免与台湾圣晖的同业竞争。
但实际上,如果母公司与子公司业务相同,往往容易在技术、人员和产供销环节存在紧密联系而产生同业竞争。比如客户本身可以跨区域经营而造成客户重叠,设备的销售也可以跨区域。因此,圣晖集成与台湾圣晖还是可能存在同业竞争的风险。
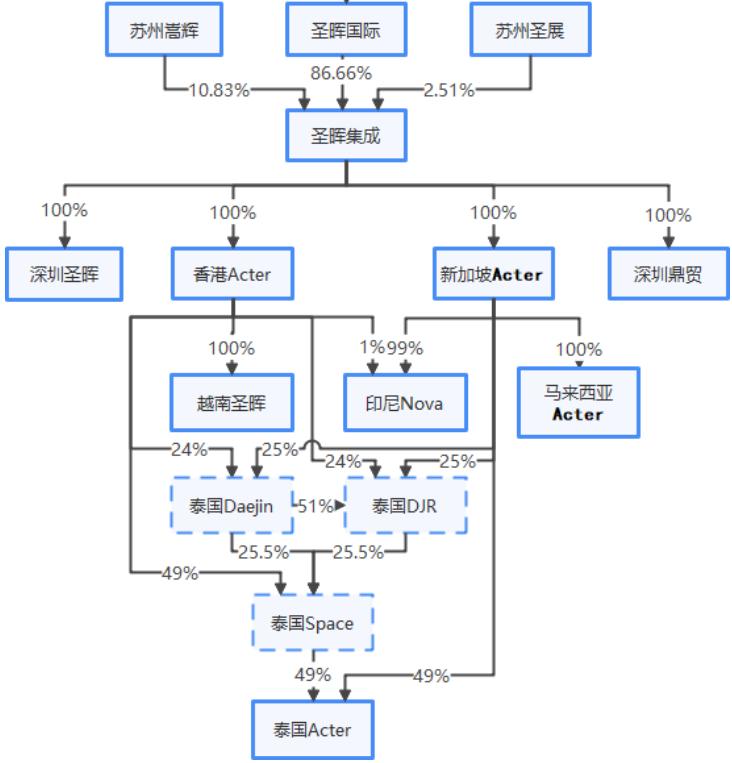
六、两家海外子公司均存在重大运营风险
圣晖集成的海外子公司运营中,涉及到多项不合规被处罚的情况,虽然合作的律师事务所都出具了不属于重大违法的声明,但是因为与圣晖集成存在合作和利益关系,其声明是否客观公允反映了真实情况是存疑的。
比如,越南圣晖在办理通关手续时因申报货物名称、种类、代码、税率过错,所致缺少越南圣晖应纳之税金,处以越南圣晖应纳之税金20%的罚款,处罚的总金额为7.51亿越南盾折合人民币约20.89万元。 那么少缴税金可能超过100万人民币了。
虽然越南的律师事务所出具了不属于重大行政处罚的声明,但按照中国的标准,*私走**普通货物偷逃应缴关税税款额5万元以上就构成了*私走**普通货物罪。100万的少缴税金,如果属于偷逃,就已经构成重大违法了。
另外,泰国规定,在泰国设立从事洁净室工程业务的公司应由泰籍股东占多数股权。为了满足这一规定,圣晖集成希望通过下述复杂的股权持有方式,最终实现对泰国ACTER的控制。但是,因为涉及到泰国自然人股东,其中是否存在股权代持的情况?是否存在影响圣晖集成实现控股的隐患? 泰国法律是否认可这样的股权持有方式?如果泰国法律不认可,圣晖集成会受到怎样的处罚,又是否会影响泰国子公司的运营?

综上,基于圣晖集成的实际管理能力,对于其海外子公司能否持续保持合规,不因违法而对长远运营产生不利影响,是存疑的。
七、涉及多项诉讼,败诉和产生坏账风险有多大,预计负债的计提是否充分,是否会对后续营收和利润产生较大影响?
估值之家通过天眼查发现:圣晖集成存在大量的诉讼情况:
该公司被起诉的开庭公告有15项;
该公司起诉他人或公司的开庭公告有13项;
该公司曾因建设工程施工合同纠纷而被起诉有3项;
该公司曾因追索劳动报酬纠纷而起诉他人或公司有2项;
该公司曾因买卖合同纠纷而起诉他人或公司有2项;
该公司曾因建设工程施工合同纠纷而起诉他人或公司有1项;
该公司曾因买卖合同纠纷而被起诉有1项;
该公司曾因其他案由而起诉他人或公司有3项;
该公司被起诉的立案信息有12项;
该公司起诉他人或公司的立案信息有10项。
圣晖集成的涉诉过多,其实与之前分析过的应收账款和坏账准备在2021年大幅增加的情况,总体是一致的,比如其中涉及的很多诉讼就是追讨欠款的。
问题在于,如果一旦败诉,将会产生多少新的坏账呢?即使胜诉,对方是否会配合履行法院判决,不配合的话,能否通过执行真正取得胜诉权益?预计负债的计提是否充分,后续是否会对营收和利润产生较大影响?
总之,圣晖集成涉诉过多,意味着经营风险和盈利风险都在增加。
八、两家关联控股公司悄悄注销清算,但招股书上却并未披露
估值之家通过天眼查发现:
(1)圣晖集成认缴380万元,持有苏州住科集成系统工程有限公司57.8%的股份。苏州住科集成系统工程有限公司成立于2013年2月,但是却于2021年11月被清算了。
(2)圣晖集成认缴136.7万美元,持有住科商贸(上海)有限公司57.81%的股份。住科商贸(上海)有限公司成立于2011年7月,但是却于2018年10月也被清算了。
以上涉及到的两家被清算公司,圣晖集成都是控股股东,但是圣晖集成的招股说明书里并未披露这些控股持股事项,也没有说明清算的原因,和清算带来的损益。
而且这两家被清算公司,法定代表人都是许宗政,与圣晖集成招股书上显示的苏州冠博和上海冠礼的法定代表人,是同一人。
除了圣晖集成,另外的股东都是住科国际有限公司。天眼查上关于住科国际有限公司的信息接近于空白,只有曾经和圣晖集成共同持股这件事。
那么住科国际有限公司和圣晖集成到底是什么关系?为什么曾经共同持股上述两家被清算的公司?为什么圣晖集成不披露这些事项?是否存在某种关联关系?
九、间接控股股东台湾圣晖的股权过于分散,存在实控人发生变动的重大风险
根据招股说明书,梁进利直接持有台湾圣晖4.02%股份,通过九昌投资股份有限公司间接持有台湾圣晖4.01%股份;梁进利一亲等、二亲等、三亲等家庭成员合计直接持有台湾圣晖 1.02%股份。梁进利与其一亲等、二亲等、三亲等家庭成员合计持有台湾圣晖9.05%股份。
杨炯棠直接持有台湾圣晖1.83%股份,通过翔晖开发股份有限公司间接持有台湾圣晖4.72%股份;杨炯棠一亲等、二亲等、三亲等家庭成员合计直接持有台湾圣晖 3.09%股份。杨炯棠及其一亲等、二亲等、三亲等家庭成员合计持有台湾圣晖9.64%股份。
以上两者并无一致行动协议。
因为台湾圣晖的股权分散,以后如果有恶意股东通过股权收购或者一致行动协议等方式,取得了台湾圣晖的实际控制权,那么圣晖集成将从无实际控制人变成有实际控制人。
而新的实际控制人一旦形成,就可能会基于台湾圣晖对圣晖集成的间接控股关系,而进行损害圣晖集成的利益输送行为。
因此,台湾圣晖的股权分散,对圣晖集成最终控制权的稳定性构成重大不利影响。