
日前,笔者在京东金融看到了这样一款重疾险:

注意几个关键词:
1、京东 定制 重疾险
2、分期 免息
3、患病 先赔钱
1、这款产品真的是京东 定制?
这款产品是国华人寿推出的一款重疾险,保障100种重大疾病,50种轻症,身故返还保费。
适用条款:国华华瑞1号国民定期重大疾病保险
如果这款产品真的是京东定制,在其他平台就不该出现。不巧的是,这款产品在支付宝平台也有:

150种重疾,50种轻症,身故返还保费,一模一样。
2、这款产品真的分期免息?
以33岁男性为例,在京东投保这款重疾险(保额60万,30年交费),每月交费为353.7元,折算成年交保费为4244.4元;在支付宝投保这款重疾险(保额60万,30年交费),年交保费为3930元。
京东年交保费 — 支付宝年交保费=314.4元。
说好的分期免息呢?
3、这款产品真的患病先赔钱?
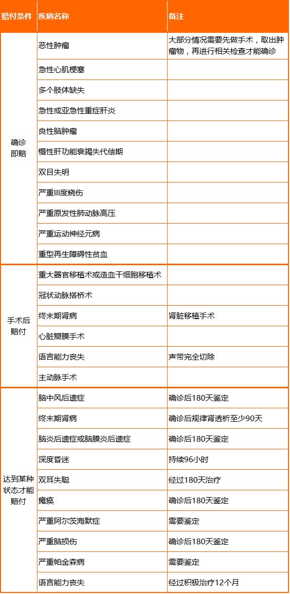
重大疾病的赔付条件分为3类:确诊赔付、需要做手术才赔付、达到某种状态才赔付。
以中国保险行业协会与中国医师协会联合制定的我国首部《重大疾病保险的疾病定义使用规范》所列的25种重大疾病为例,我们来讲讲哪些疾病是确诊赔付,哪些需要做手术才赔付,哪些需要达到某种状态才赔付。

总结
京东金融在宣传这款产品的时候存在混淆概念的模糊表述,容易让人产生错误理解。不知道这算不算销售误导?
不过国华人寿推出的这款重疾险产品包含100种重大疾病,50种轻症,基本上覆盖了常见高发的疾病。总体而言还是不错的。而且京东金融化整为零,推出每月分期付款的方式,在一定程度上减轻了投保人的缴费压力。
因此,京东金融平台上的这款重疾险产品适合经济比较紧张,希望可以通过月缴的方式获得高额重疾保障的人群投保。