近日,一则《90后董秘与董事长夫人“偷情”,董事长:有把握胜诉》的公司秘闻刷屏。
什么?去年刚刚上演的明星级宝强夫妻股权纠纷事件撕得热火朝天,现在又迎来新三板公司穗源科技的90后董秘、董事长夫人企图借用离婚方式争夺股权上位,真是呵呵了一脸吃瓜群众。
想必亲爱的吃瓜群众们已经在一边吐糟的同时一边扒出董事长、董事长夫人、董秘的前世今生,事情的原委就不一一列出,因为好奇宝宝们关心的是:董事长夫人真的可以通过离婚获取股权上位吗?
来,我们先看看一些重要的资料。
根据全国中小型企业股份转让系统工商查询,江秋平名下公司的具体信息如下:
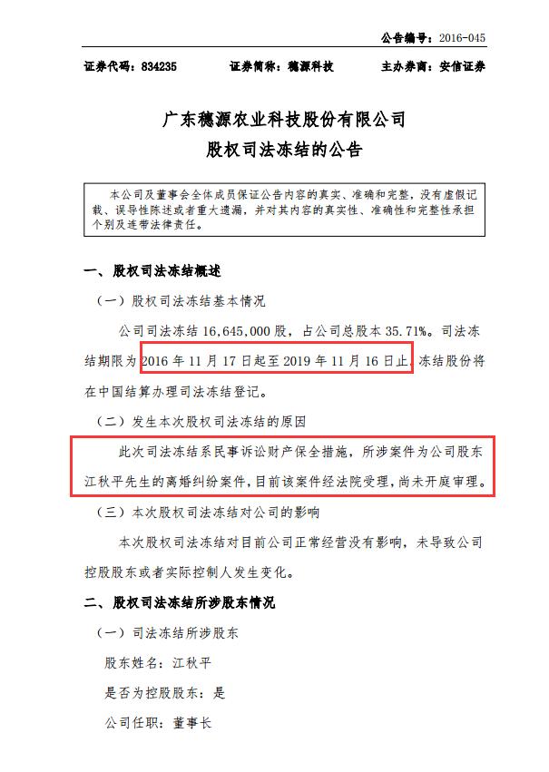
在去年的11月21日,新三板挂牌公司穗源科技公告称,公司将司法冻结1664.5万股,占总股本的35.71%。现已司法冻结系民事诉讼财产保全措施,所涉案件为江秋平的离婚纠纷案件。

这起被称作“新三板王宝强事件”纠纷,涉及三位当事人:穗源科技董事长江秋平、董事长夫人*思敏杨**、董秘何文伟。
在公开转让说明书显示,穗源科技于2015年11月23日在新三板挂牌,*思敏杨**未在穗源科技任职,也未持有公司股份,关于*思敏杨**的名字与资料未出现。


穗源科技股东持股一览表
好了,我们分析下董事长夫人能否上位成功,这三个股权问题很是关键!
1. 股权可以作为夫妻离婚财产分 割? 属于夫妻共同财产?
从公开转让说明书中得知,董事长江秋平在公司中主要控股负责人,而*思敏杨**在公司中并没有持股份。这种情况属于夫妻一方持股的情况。
夫妻一方在公司持有股份的情况下,该股权不因婚姻关系的接触而发生变化,但夫妻一方依据该股权所取得的收益为婚后夫妻共同财产,应当依据离婚协议的比例或者法院判决进行分配;或持股方自愿出让股权,所得转让款进行比例分配。
简单的来说就是:股东配偶享有的应该是股权的价值利益,只要是婚后获得的,不管谁赚得多,谁赚得少,现金还是财务还是财产,都是俩人分。
那能赚钱的董事长岂不是亏大?董事长夫人是过错方,出轨了离婚还能拿走董事长身家,这天理何在?
2.离婚时董事长夫人要求分割公司股权,会不会影响江秋平对公司的控制权?
事发后,董事长江秋平称目前大多数股东站在他这边,“无论如何也不会让*思敏杨**等人进来”。江秋平对此次离婚股权纠纷可谓是胜算在握,让他如此信誓旦旦的又是什么?
是法理!
司法解释已经把夫妻离婚股权纠纷这类情况说得非常清楚。 最高人民法院关于适用《中华人民共和国婚姻法》若干问题的解释如下:
第十五条 夫妻双方分割共同财产中的股票、债券、投资基金份额等有价证券以及未上市股份有限公司股份时,协商不成或者按市价分配有困难的,人民法院可以根据数量按比例分配。
第十六条 人民法院审理离婚案件,涉及分割夫妻共同财产中以一方名义在有限责任公司的出资额,另一方不是该公司股东的,按以下情形分别处理:
(一)夫妻双方协商一致将出资额部分或者全部转让给该股东的配偶,过半数股东同意、其他股东明确表示放弃优先购买权的,该股东的配偶可以成为该公司股东;
(二)夫妻双方就出资额转让份额和转让价格等事项协商一致后,过半数股东不同意转让,但愿意以同等价格购买该出资额的,人民法院可以对转让出资所得财产进行分割。过半数股东不同意转让,也不愿意以同等价格购买该出资额的,视为其同意转让,该股东的配偶可以成为该公司股东。
用于证明前款规定的过半数股东同意的证据,可以是股东会决议,也可以是当事人通过其他合法途径取得的股东的书面声明材料。
根据以上条例,也就说明 夫妻财产在家庭中处于共有,但不能使非股东配偶一方取得公司股权 。
在夫妻关系存续期间所取得的股份,作为一种财产收益是属于夫妻共有财产。在夫妻关系存续期间,该股份的收益也属于家庭收入。
若在此期间转让该股份,所得价金也自然属于夫妻共同财产。但股份的收益,应当是由股东本人向公司主张,股东的配偶不能依据公司股份作为夫妻共同财产的共有人向公司主张股东权利。
3.股份有限公司与责任有限公司大有不同,董事长夫人会因此获得更有优势的股权利益?
在解决离婚财产怎么分配的问题中,涉及到股权的分割是最麻烦的。特别是一方不参与经营管理的公司,如何调查夫妻另一方所占有的股权是一个大难题。而 股权 的收益 属夫妻共同财产,分割时视属股份公司还是有限公司而采取不同办法 。
穗源科技于2015年11月23日在新三板挂牌,属于股份有限公司,应根据股份有限公司的情况执行分割原则。
对股份公司的股票以直接平均分割为基本原则如下:
由于股份公司的股份转让与有限公司不同,不存在内部股东的优先购买权,作为夫妻共同财产的股票,如果双方没有另行协商一致,一般以平均分配为原则。
(参见《最高人民法院关于适用<中华人民共和国婚姻法>若干问题的解释(二)》第15条:“夫妻双方分割共同财产中的股票、债券、投资基金份额等有价证券以及未上市股份有限公司股份时,协商不成或者按市价分配有困难的,人民法院可以根据数量按比例分配。”)
如果权利人持有的是股份公司限制转让的股票,在分割作为共同财产的股票时同样不能违反公司法关于限制转让的规定。
综上原则所诉,其分配原则还是与股权的收益、公司法限制转让规定相关联,董事长夫人*思敏杨**并不能借此增加上位的胜算。
好了,扒完这三个问题,可以大致推测出董事长夫人很难从中获得公司的控制权,90后董秘想必失望了。关于董事长离婚后财产,还是看法院的具体判决。
最后在此送给各位董事长一句箴言:婚姻路上且行且珍惜,股权运营亦是如此,如非资本专业人士出身,股权知识不够专业和系统,会为自身带来很多股权投资遗憾或隐患。