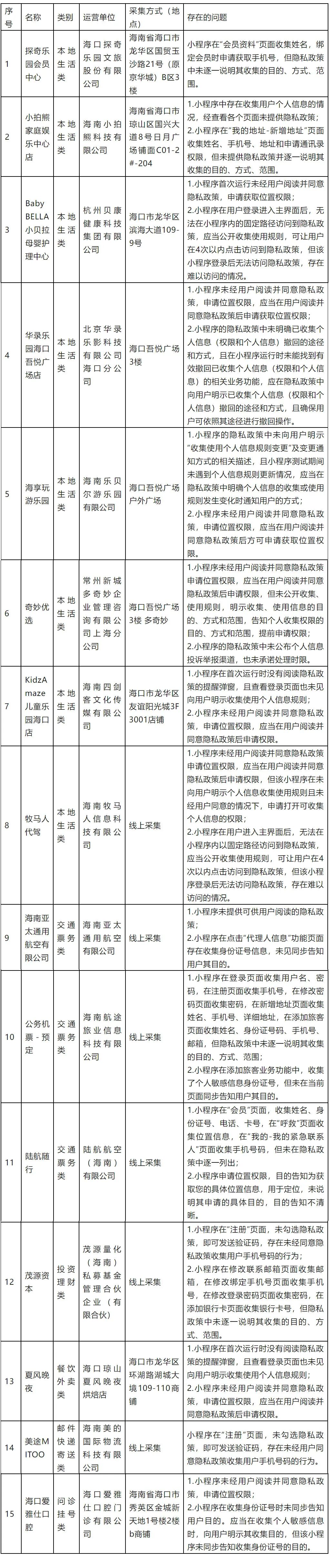
9月1日,记者从海南省保护个人信息安全专项治理工作新闻通气会上获悉,因“探奇乐园会员中心”“海南亚太通用航空有限公司”等15款小程序和“画画小助手”“宝贝益家”等8款App不同程度存在非法获取、超范围收集及过度索权等违法违规收集使用个人信息行为,海南省互联网信息办公室于今日(9月1日)向社会通报并责令相关运营单位限期整改。
据了解,海南省互联网信息办公室于日前针对一批群众反映强烈且具有较大用户规模的移动应用程序和小程序收集使用个人信息情况进行技术检测。检测结果显示,“探奇乐园会员中心”“海南亚太通用航空有限公司”“小拍熊家庭娱乐中心店”“Baby BELLA小贝拉母婴护理中心”“华录乐园海口吾悦广场店”“海享玩游乐园”“奇妙优选”“KidzAmaze儿童乐园海口店”“牧马人代驾”“公务机票-预定”“陆航随行”“茂源资本”“夏风晚夜”“美途MITOO”“海口爱雅仕口腔”等15款小程序和“画画小助手”“宝贝益家”“AI翻译通”“华翼知学”“恐龙庄园”“刷刷乐”“微乐中国象棋”“薯条漫画”等8款App, 均不同程度存在非法获取、超范围收集及过度索权等违法违规收集使用个人信息行为。对此,海南省互联网信息办公室将相关App与小程序违法违规情况进行通报,并责令相关运营主体于通报发布之日起15个工作日内完成整改。
海南省互联网信息办公室提示,广大网民在日常使用各类小程序时要提高自我安全防范意识,不要随意对各类App同意和开放不必要的隐私权限,不要随意输入个人隐私信息,对小程序超范围索取用户权限、非必要收集用户个人敏感信息等违规行为,应及时向属地网信部门进行投诉举报。
App违法违规情况

小程序违法违规情况

来源:海南日报客户端
记者:蔡曼良 张琬茜
值班主任:楚煜
值班总监:袁锋
内容审核:林叶
责任编辑:唐咪咪