
作者| 猫妹
来源| 大猫淘保
韩国的娱乐圈怎么了?
前几天,网上曝出韩国女明星具荷拉在家中自杀,网友纷纷猜测是因为抑郁症。
而就在不久前,她的好朋友,同样是在韩国比较有名的女明星雪莉,就是因为抑郁症自杀的。
两个小姐姐都是花一样的年纪,令人惋惜。


一直以来,抑郁症患者都是一个庞大的群体。
据世界卫生组织统计,全球抑郁症患者总数为3.22亿例,患病率为4.4%。而在国内,也有9000万抑郁症患者,每年因为抑郁症自杀的人数,超过了20万...
抑郁症是一种非常常见的精神性疾病,但大部分人都忽视了它的危害,没有接受治疗,才最终走向自杀。
如今,流行“丧”文化,很多人都说自己大概是抑郁了。

● 但抑郁症,不是普通的心情不好,而是持续很长时间的(至少2周)、几乎每时每刻都非常低落的情绪。
● 得抑郁症的人可能会连续失眠,也可能一睡就是一整天,连下床的力气都没了。
● 他们无时无刻不在自责,认为自己根本不应该活在这个世上。
● 他们会对曾经的快乐之源也失去兴趣,因茶不思饭不想而面黄肌瘦。
● 同时,他们的思维也会退化,无法集中精力,反应迟钝,几乎连正常的生活都维持不了。
好在抑郁症是可以通过药物抑制的,如果有这类倾向的人,务必及时咨询医生,不然后果不堪设想。

不过,这大概也是国内思想观念的问题,现在很多稀奇古怪的病都是从国外传过来的说法,比如癌症(按理说这个已经不稀奇了),我们很多人是不会在身体没什么异样的时候去做专项检查的,以至于很多查出来就是晚期,关于癌症的正确体检,猫妹以前科普过,可以看看这篇 《很多人的体检根本不对!去年一切正常,怎么今年就癌症晚期了呢?》,再比如阿尔茨海默症,还有今天所说的抑郁症,希望大家都不要忽视。

因为抑郁症患者需要长期服药,久而久之可能会诱发其他疾病;即使已经治愈了,抑郁症的复发几率也高达30-40%;再加上抑郁症患者有自杀自残倾向,所以保险公司通常对抑郁症的审核相当严格。

重疾险
由于需要长期服药,容易导致一系列的症状,比如心血管、免疫系统等疾病,所以市面上能让抑郁症患者投保的重疾险寥寥无几。
我试了几款线上的产品,健康告知都有精神疾病的询问,而智能核保,如果勾选了抑郁症,则直接拒保。

但由于癌症和抑郁症通常没有太大的因果关系,所以防癌险对抑郁症人群的限制比较少。重疾险买不了,可以退而求其次,买点防癌险,先把最高发的重疾保障上。
猫妹推荐昆仑长期防癌险和弘康爱无忧长期防癌险。
前者是定额给付防癌险中最值得推荐的产品了,性价比超过很多同类产品;如果不幸也得过甲状腺癌,则可以选择后者。
百万医疗险
绝大多数的百万医疗险同样会询问精神疾病的情况,患有抑郁症的话,像好医保长期医疗、尊享e生2019版都会直接拒保。
不过,平安e生保(保证续保版)对抑郁症人群还是比较友好的,通过智能核保,可以除外承保。虽然对于精神疾病导致的治疗费用是除外的,但其他原因导致的住院治疗还是可以报销的。

平安e生保(保证续保版)虽然性价比一般,但贵在大品牌,还有一个保证续保6年的亮点,是目前抑郁症患者比较好的选择了。
和防癌险的逻辑类似,防癌医疗险对抑郁症患者也比较宽松。如果因为其他原因买不了平安e生保(保证续保版),则可以买一份防癌医疗险,猫妹比较推荐安享一生防癌医疗险,续保规则比较优秀,承诺不会因为被保人健康状况发生变化或理赔而拒绝续保或调整费率,从费率看,也是同类产品中比较低的。
意外险
大部分意外险都不会询问精神疾病,抑郁症患者可以直接投保。
意外险通常会在免责条款中声明对于精神疾病导致的自杀行为不承担赔付责任,相当于除外了。
不过也有产品,只对被保险人自杀(被保险人自杀时为无民事行为能力人除外)免责,没有对精神疾病专门规定,比如小蜜蜂全年综合意外保险(超越版)-尊享款,抑郁症患者可以优先选择这款。
寿险
寿险主要是以身故/全残为赔付条件的,抑郁症患者更容易自杀自伤,所以很遗憾,大部分寿险产品是不能投保的。

很多猫友好奇,如果是买了保险之后得的抑郁症,保险公司赔不赔?

重疾险
抑郁症通常不在重疾险合同的病种中,所以重疾险一般是不赔抑郁症的。
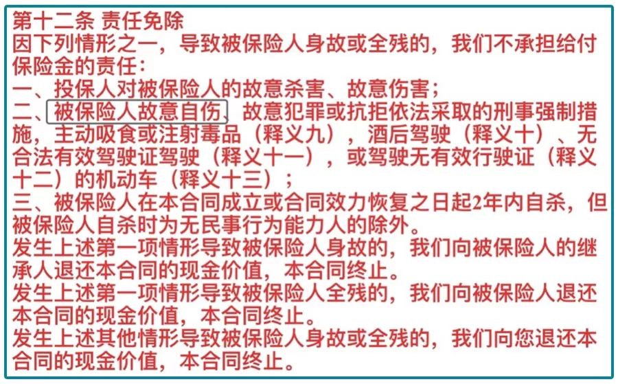
而带身故责任的重疾险,“被保险人自本合同成立日起二年内或本合同最后复效日起(若曾复效,则自本合同最后复效)二年内自杀,但被保险人自杀时为无民事行为能力人的除外”都在免责范围。
所以,如果被保险人自杀时为无民事行为能力人(对于抑郁症患者,是否无民事行为能力,需要专业机构进行鉴定),2年内自杀也可赔付。
而如果被保险人在保单生效2年后自杀,是否可以按照身故责任来赔付,需要看产品的免责条款,现在有的产品对自伤是免责的。

医疗险
医疗险是报销制的,不分病种,抑郁症治疗费用在合同范围内的部分,通常是可以赔付的。
但要注意,因抑郁症自伤不属于意外伤害,从而产生的医疗费用也是不能报销的。
意外险
意外指的是外来的、突发的、非疾病的、非本意的,而抑郁症导致的自杀、自伤不属于意外险所定义的“意外情况”,所以意外险一般也是不能赔的。
寿险
和重疾险身故责任的免责条款类似,寿险通常也会声明“被保险人自本合同成立日起二年内或本合同最后复效日起(若曾复效,则自本合同最后复效)二年内自杀,但被保险人自杀时为无民事行为能力人的除外”在免责范围,所以,寿险在抑郁症的赔付方面,也是被保险人自杀时,属于无民事行为能力人,2年内自杀也可赔付。
至于2年后自杀赔不赔,还是要看买的产品的免责条款,现在很多寿险产品也是对自伤免责的。

得了抑郁症,投保和理赔确实都会有诸多不便。但猫妹想说的是,和其他买保险有困难的疾病一样,抑郁症也就是一种病,不是什么异类,正视它,及时治疗就好。抑郁症群体同样有保险的需求,也希望这篇文章可以帮到有这方面困扰的朋友。