本文章为WEFore原创。

一、超级电容器产业概况
(一)行业基本概念
1、行业定义
超级电容器是一种能够快速储存和释放电能的储能装置,具有功率密度大、充放电时间短、使用寿命长、温度特性好、节能环保等特点。近年来中国将超级电容器产业的发展提升至国家战略层面,超级电容器的市场规模逐年提升,超级电容器产业迎来了快速发展时期。未来5年,随着电网、轨道交通、消费电子等下游应用领域对超级电容应用的增长,中国的超级电容器市场将继续保持高速增长态势,预计到2022年中国超级电容器市场规模有望达到181.3亿元。
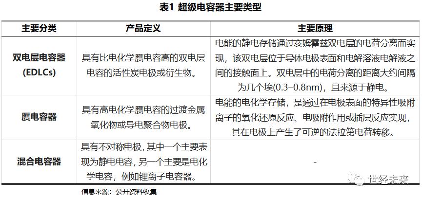
2、产品分类
电能通过两种存储原理存储在超级电容器中:双电层电容和电化学赝电容两种类型电容的分布取决于电极的材料和结构。根据其存储原理,超级电容器有三种类型:双电层电容器(EDLCs)、赝电容器、混合电容器。
双电层电容和赝电容一起提供了电化学电容器的全部电容值。]然而,根据电极的设计和电解液的组成,两者的比例可以有很大变化。赝电容自身可以将电容值增加到双电层电容值的十倍。双电层电容器是电化学电容器,其中主要通过双电层电容存储能量。在过去,所有的电化学电容器都被称为“双电层电容器”。而现代,双电层电容器和伪电容器一起作为电化学电容器大家族的一部分,称为超级电容器。

(二)发展历程与阶段
超级电容器的研发最早可以追溯到1962年,美国标准石油公司(SOHIO)制作出一种工作电压为6V,以碳材料为电极的电容器。随后在1970年,该公司又开发出非水电解液多孔碳超级电容器。1971年后金属氧化物或氮化物开始被作为电化学电容器电极活性物质。1979年日本将开发出的超级电容器应用于电动汽车的电池启动系统,开启了电化学电容器的首次商业应用。
中国对超级电容器的研究始于上世纪80年代,最早由高等院校和研究机构对超级电容器展开技术攻关。经过二十多年的不断尝试,中国的科研人员在电极材料与电解液研究领域取得了丰硕的研究成果。2005年中国制订了《超级电容器技术标准》,填补了中国超级电容器行业标准的历史空白。同年,中国科学院电工所完成了用于光伏发电系统的超级电容器储能系统的研究开发工作。2006年,首条超级电容器公交线路在上海投入商业化运营,也是在这一年,超级电容器作为储能装置在轮胎式集装箱龙门起重机上的应用取得了良好效果。之后几年,中国研制的超级电容器成功应用在大型场馆、交通枢纽等场地的照明系统,可用于智能电网的大功率超级电容器也被研制出来。2016年工信部发布了中国首项超级电容器基础标准《超级电容器分类及型号命名方法》,这标志着超级电容器设备正式步入规范化生产阶段。2017年国家科技部正式将“基于超级电容器的大容量储能体系及应用”,列入国家重点基础研究发展规划(简称973规划)。

随着国家对新能源产业政策扶持力度的加大,超级电容器产业的发展近年来受到高度重视。中国国内目前可生产双电层电容器产品的主要有宁波中车、奥威科技、北京集星、锦州凯美、江海股份、哈尔滨巨容等十多家企业。中国国内超级电容器制造商们的自主研发能力不断提高,与国外厂商差距正在不断缩小,其中宁波中车研制出的适用于有轨和无轨电车的石墨烯基超级电容器与奥威科技开发的车用超级电容器均达到了世界领先水平。超级电容器行业作为新兴行业,其发展壮大不仅需要企业不断加强自身的研发生产能力,还需要政府和行业协会的积极引导与大力支持,从而提升优质企业的综合实力,带动整个行业的快速发展。
(三)行业前景
近年来,新能源发展机遇赋予超级电容器的使命,国际产业大流通与大融通,带来了制造业的飞速发展,带动了巨大的能源需求与储能需求,也面临着总体碳排放与环境压力。以大城市为巨大发展中心的集聚之地,是繁荣之源,也是清洁能源高效工作与生活之所,是新能源发展的主体实施地。
新能源产业的发展,包括清洁电源储能与区域供应,纯电动交通,过程节能减排等关键环节,目前以二次电池(锂离子电池为主),超级电容器,氢燃料电池三大核心产品为主要脉络,而衍生扩散出巨大的应用网络。近期又与物联网,车联网形成了新的融通互动,显示出勃勃生机与巨大的机遇。从而成为中国“十一五”以来,国家产业政策积极推动与倡导的方向。这与美国在新能源电动车的发展,日本电池企业的发展,欧洲对于碳减排的绿色产业的巨大政策扶持,形成了异曲同工之妙。
在以新能源驱动的交通为主的产业链中,锂离子电池以产品密度最高为特征,成为乘用车的动力首选,已经形成一个巨大的产业。超级电容器则以功率密度最高为特征,成为客车,轨道交通启动,能量回收应用的必不可少的系统。而氢燃料电池还属于后来者,尚未投入商用。同时,电池与超级电容器的联立系统,起到能量管理与功率管理最高效的系统,是业界看好的发展方向。高端跑车与轿车已经成功实现这一模式,正在迅速进入大众生活。超级电容器在汽车应用主要包括有客车的辅助驱动,卡车的启停电源,乘用车的制动能量回收系统和悬挂电源,快充公共交通等。随着智能电动车的发展,超级电容器在冗余电源方面具有潜在应用价值,满足汽车功能安全要求。多个车企采用超级电容器作为混合动力解决方案,例如:一汽红旗、奥迪、沃尔沃、标致等厂商均推出了采用超级电容器的车型。随着汽车的电动化、智能化、网联化和共享化的发展,超级电容器在可靠性冗余电源和舒适系统等方面具有潜在应用价值,满足汽车功能安全和舒适性要求。在轨道交通领域,超级电容器储能系统作为能量回馈系统和动力系统的应用进入规模推广应用,以地铁再生能量回馈系统应用为例,单地铁线路月节电量达2.7万度,每年节电约33万度,经济效益和环保效益显著。
另外,超级电容器与氢燃料电池的联立系统,被誉为更加合理的搭配,正在预定未来的发展道路。国际众多著名传统内燃机乘用车公司,在这场新能源产业竞争中的固执,被动与最终转向选择,也预示了清洁,绿色产业的高速发展趋势。
二、超级电容器产业发展现状
(一)行业发展规模
1、到2022年全球超级电容器市场规模将突破1,400亿美元
从全球产业发展来看,超级电容器产业发展起步早,技术相对比较成熟,发展规划完善。多个发达国家把超级电容器作为国家的重点研究和开发项目,提出了中长期发展计划。从市场规模来看,2017年超级电容器市场规模已达到302.4亿美元,预计未来五年的年复合增长率有望达33.0%以上,到2022年全球超级电容器市场规模将突破1,400亿美元。

2、预计到2020年中国超级电容器市场规模有望达到152.7亿元
近年来中国将超级电容器产业的发展提升至国家战略层面,超级电容器的市场规模逐年提升,超级电容器产业迎来了快速发展时期。根据统计数据显示,2012年中国超级电容器市场规模仅仅为15亿元,2015年中国超级电容器市场规模增长至40亿元,2018年中国超级电容器市场规模达到91.3亿元,2019-2020年超级电容器市场年均复合增速将维持在30%左右,预计2020年将达到152.7亿元。

(二)行业竞争格局
1、全球超级电容行业竞争格局
国外企业技术领先,占据全球大部分超级电容器市场。在超级电容器的产业化上,最早是1980年NEC-Tokin与1987年松下三菱生产的产品,到20世纪90年代,Econd和ELIT推出了适合于大功率启动动力场合的电化学电容器。
目前,世界上许多国家积极开展超级电容相关的研究开发工作,主要的生产企业有:美国的MAXWELL公司、Ioxus公司,日本的ELNA公司、PANASONIC公司,韩国的LSMtron公司、VinaTechnology公司和俄罗斯的ECOND公司等。目前国外企业处于领先地位,占据着全球大部分市场。日、美、欧洲等均把超级电容器项目作为国家级的重点研究和开发项目,美国的USMSC计划、日本的NewSunshine计划和欧洲的PNGU计划均将超级电容器列入开发内容。

2、中国超级电容行业竞争格局
中国超级电容市场集中度较高,核心超级电容器企业约20余家。前五大市场参与者合计市场规模占比达73.8%,其中美国公司Maxwell由于在风电变桨领域的垄断性地位,成为市场占比最大的公司,为27.0%;宁波中车(20.9%)与奥威科技(10.6%)位列中国超级电容器市场的第二名和第三名。宁波中车在2017年成功研制出石墨烯基超级电容器,安装了这种超级电容器的超级电容公交车充电30秒便可行驶5公里。奥威科技则在有轨电车、隧道机车、新能源公交车等应用领域已形成竞争优势。其他的主要参与者均在某些特定行业领域有所专注。随着中国生产厂商技术的完善提高和规模化效应的逐渐体现,将会有越来越多的国产超级电容器逐渐替代进口产品。
从专利申请方面来看,根据数据显示,中国超级电容器企业的专利布局主要集中在中国国内,海外专利申请量占比不足5%。国外多数公司不仅在本土专利数量较大,在海外也积极进行专利布局,而且在多个技术领域同时进行研发,并申请了大量专利,设置了多层专利壁垒,在单一或多领域实现技术垄断,来获得更大的市场份额。电化学储能、电极材料作为超级电容器的基础技术,是目前最主要的技术热点,中国超级电容器企业应积极利用专利制度寻求技术保护,构建较为完善的专利布局体系,不断扩大市场份额。

(三)行业发展机遇
1、得益于下*行游**业的快速发展,超级电容市场潜在规模巨大
(1)有轨电车、电动汽车与混合动力汽车等领域应用
汽车与风电是超级电容器两大重要的应用领域。由于环境污染和能源短缺日益严重,超级电容器在有轨电车、电动汽车与混合动力汽车等领域得到了越来越多的应用。在有轨电车行驶过程中,超级电容器可以吸收列车制动时产生的能量,避免了大量电能的浪费,最多可回收80%的能量,能量利用效率高。2013年至2017年间,随着中国经济的快速发展及社会投资总额的不断增加,有轨电车累计运营里程不断扩大,年复合增长率达到了22.9%。2017年中国现代有轨电车累计运营里程已达到246.1公里。预计未来5年有轨电车里程还将迎来高速发展,有望新建有轨电车里程超过3,000公里,超级电容产品在该应用领域的潜在市场规模达100亿元,超级电容渗透率达50%。

超级电容器在电动汽车与混合动力汽车的启停系统中也能起到关键作用。纯电动汽车在启动的瞬间会产生巨大的电流,对汽车蓄电池造成的损害很大。而超级电容器峰值功率大,能够在瞬间释放强大的电流,降低制动能耗。超级电容器还可以被用作电动汽车的辅助电源,能够有效延长电池的使用寿命。据统计数据显示,2017年中国乘用车产量已达到24.8百万辆,预计中国乘用车产量在未来五年预计将维持平稳发展态势,到2022年累积产量将达到1.5亿辆,超级电容产品在该系统的潜在市场规模达55亿元。

(2)风力发电领域应用
风力发电是超级电容器应用的重要领域。风机的发电效率高度依赖风机控制系统。相比其他储能方式,超级电容器作为风机控制系统的电源具备几大优势:①功率密度高,具备较高的输出功率,可以快速响应风力的变化;②使用寿命长,工作温度区间大,能适应极端严寒或酷暑天气,维护成本较低。尤其在维护成本高、难度高的海上风电站优势更加明显;③能有效地提高风机输出的电能质量,由于自然界的风具有随机性和不稳定性,会对输出电压造成约10%的扰动,超级电容器可以快速响应,在高电压时段储存电能,低电压时段释放电能,平滑的输出电压。伴随着中国累计装机的风电机组数量的稳定提升,预计未来5年超级电容产品在该系统应用的潜在市场规模达20亿元,超级电容渗透率将提高至20%。

综上所述,在中国,有轨电车建设将迎来高峰,对于超级电容的潜在需求潜力巨大。乘用车市场前景广泛,但超级电容应用尚不普及,短期内市场有限,但未来有较大发展空间。风力发电装机量稳定提升,风电变桨用超级电容市场将稳中有升。因此,得益于这些下*行游**业的快速发展和超级电容渗透率的不断提升,中国超级电容市场潜在规模巨大。
2、政策积极推动超级电容器的发展
超级电容器作为一种新兴储能技术,其发展一直备受关注,中国政府为推动超级电容器行业的健康快速发展,陆续出台了多项鼓励政策。在2006年2月中国国务院颁布的《国家中长期科学和技术发展规划纲要(2006-2020年)》中,超级电容器被列为国家能源领域长期发展规划中的重要一环。
随着环境污染日趋严重、环保压力加大,新能源领域的扶持政策逐渐增多,超级电容器作为一项绿色环保的储能技术受到了市场的关注。2015年3月交通部在《关于加快推进新能源汽车在交通运输行业推广应用的实施意见》中提出重点推广应用插电式(含增程式)混合动力汽车、纯电动汽车,研究推广应用储能式超级电容汽车等其他新能源汽车,到2020年中国新能源城市公交车将达到20万辆,超级电容器在汽车领域的发展潜力巨大。2016年4月,中国工信部印发《工业强基2016专项行动实施方案》,首次将超级电容器列入扶持重点。2016年里关于促进储能发展的政策连续出台,储能行业的发展受到高度重视,大规模储能技术研究及产业化应用被上升到国家战略层面予以支持,进一步推进了储能行业的细分行业—超级电容器行业的发展。
超级电容器行业虽然一直保持高速发展的态势,但行业标准却亟待完善。2006年5月,中国工信部正式出台了《超级电容器分类及型号命名方法》与《超级电容器用充电器通用规范》,对规范超级电容器生产和质量控制、促进超级电容器产业发展起到积极的推进作用。2017年2月,超级电容器入选十三五《战略性新兴产业重点产品和服务指导目录》。2018年11月,中国工信部正式发布了《超级电容器用有机电解液规范》,这是中国首个超级电容器材料标准,该标准完善了超级电容器标准体系,对超级电容器电解液行业的标准化、规范化提出了重要的指导意见,将进一步推动超级电容器在新能源等多领域市场的应用。

3、技术层面不断突破,产业化进程加快
凭借在新能源领域良好的发展前景,超级电容器已经成为许多国家、领域研究的热点。其中电极材料是影响超级电容器电化学性能的最重要因素,当前对于电极材料的研究主要集中在:①提高比表面积;②研制低电阻复合材料,提高材料电导率;③与电解液良好相容,改善超级电容器的循环寿命。此外电极材料与电解液之间的匹配性研究也在进行中,旨在寻找两者最优的组合方式。
对于电极材料的优化一直是超级电容器研究的重点,多孔碳材料、金属氧化物和导电聚合物现已被运用于超级电容器的电极材料的研究应用之中,其中碳材料包括活性碳、石墨烯、碳纳米管等。在与传统的超级电容器电极材料相比,石墨烯由于拥有独特的二维结构和杰出的物理性质(如高导电率、比表面积大等)在多种电极材料中脱颖而出。在过去的十年中,
中国在石墨烯基复合材料的制备及电化学性能领域等方面已取得了重大的研究进展。2014年常州立方能源技术有限公司建成中国首条石墨烯基超级电容器生产线,石墨烯基超级电容器样品成功下线,实现了在石墨烯应用领域的新突破,推动了石墨烯的产业化进程。中国的研究人员已经掌握多种方法用来制备各种具有高能量密度、高功率密度和高循环稳定性的石墨烯基纳米复合材料,其优异的导电性、高能量和功率密度可以优化超级电容器的性能,减少使用限制,进一步打开超级电容器下游应用市场。随着超级电容器在技术层面不断获得突破,产品的成熟度与性能不断提升,下游应用领域规模得到持续扩大,商业应用成熟度得到明显提升。
(四)行业主要应用
1、超级电容器在太阳能能源系统中的应用
太阳能源的利用最终归结为太阳能利用和太阳光利用两个方面。太阳能发电分为光伏发电和光热发电,其中光伏发电就是利用光伏电池将太阳能直接转化为电能。光伏发电不论在转化效率、设备成本和发展前景上都远远强于光热发电。自从实用型多晶硅的光伏电池问世以来,世界上就便开始了太阳能光伏发电的应用。
目前,太阳能光伏发电系统有三个发展方向:独立运行、并网型和混合型光伏发电系统。在独立运行系统中,储能单元一般是必须有的,它能将由日照时发出的剩余电能储存起来供日照不足或没有日照时使用。目前,国际光伏能源产业的需求开始由边远农村和特殊应用向并网发电与建筑结合供电的方向发展,光伏发电已有补充能源向替代能源过渡。国内光伏能源系统仍主要是用在边远的无电地区和城市路灯、草坪灯、庭院灯、广告牌等独立光伏发电系统。通过蓄电池组构成的储能系统,能够熨平太阳光照强度波动导致的电能波动,还可以补偿电网系统中的电压骤降或突升,但是由于其充放电次数有限、大电流充放电时间较慢等因素,因此其使用寿命较短,成本较高。因此,在太阳能光伏发电系统中采用超级电容器组将使其并网发电更具有可行性。
2、超级电容器在风力发电系统应用分析
风力发电作为当前发展最快的可再生能源发电技术,具有广阔的应用前景。但是,风能是一种随机变化的能源,风速变化会导致风电机组输出功率的波动,对电网的电能质量会产生影响。
目前,风电有功功率波动多采用直接调节风力涡轮机运行状态的方法来平缓其输出功率,但是该方法的功率调节能力有限;无功功率波动通常采用并联静止无功补偿装置进行无功调节,但无功补偿装置无法平抑有功功率波动。通过附加储能设备,既可以调节无功功率、稳定风电场母线电压,又能在较宽范围内调节有功功率。而风力发电研究表明位于0.01Hz-1Hz的波动功率对电网电能质量的影响最大,平抑该频段的风电波动对电网电能质量的影响最大,平抑该频段风电波动采用较短时间的能量储存就可以达到目的,因此能够实现短时能量存储的小容量储能设备对风力发电的应用价值很高。超级电容器因其具有数万次以上的充放电循环寿命、大电流充放电特性,能够适应风能的大电流波动,它能在白天阳光充足或风力强劲的条件下吸收能量,在夜晚或风力较弱时放电,从而能够熨平风电的波动,实现更有效的并网。
3、超级电容在*用军**设备领域的应用
在移动通信基站、卫星通信系统、无线电通信系统中,都需要有较大的脉冲放电功率,而超级电容器所具有的高功率输出特性,可以满足这些系统对功率的要求。
另外,激光*器武**也需要大功率脉冲电源,若为移动式的,就必须有大功率的发电机组或大容量的蓄电池,其重量和体积会使激光*器武**的机动性大大降低。超级电容器可以高功率输出并可在很短时间内充足电,是用于激光*器武**的最佳电源。另外,超级电容器还可以用于战术性*器武**(电磁*弹炸**)中,作为*弹炸**发电机(FCC)的核心部件。
4、在城市轨道交通中应用研究分析
与道路、航空等交通方式相比,轨道交通运输具有运量大、定时、安全、环保、节能等显著优点。在全球倡导保护环境、防止地球温暖化的今日,轨道交通的环保、节能的优点已越来越受到人们的重视,今后应大力发展轨道公共交通已成为世界各国的共识。
从20世纪80年*开代**始,随着电力电子技术的飞速发展,交流牵引传动技术开始在轨道交通车辆上得到应用,并迅速得到普及。轨道交通车辆采用交流传动技术后,再生制动成为列车常用制动时的主要制动方式,由于再生制动能量可供相同供电区间内的其他力行状态的列车利用,这就进一步降低了列车的运行能耗,使轨道交通在节能运行方面的优势越发突出。然而,再生制动的前提是线路上必须有足够的负载来吸收再生能量,否则就容易造成再生制动的列车受电弓电压升高超过允许值,引发主电路断开,导致再生制动失效的现象发生。近年,随着2次电池、飞轮、超级电容(EDLC)、超导等储能技术的发展,如何利用储能技术来解决列车制动失效、改善列车受电弓电压、节约列车运行能量等问题得到世界轨道交通界的广泛关注。
5、超级电容在运动控制领域的应用
在现代高层建筑中,电梯的耗能仅次于空调。以往的电梯采用机械制动的方法,将这部分能量以热的形式散发掉,这不但浪费,而且多余热量使机房温度升高,增加散热的负担和成本。如果能够回收多余的动能及势能,电梯系统真正消耗的能量就只限于电能转换中的损耗和机械损耗,其中主要包括变频器、牵引电机及其机械损耗。
因此,在电梯设计、配置中最迫切需要解决的问题是要全面考虑节能措施。采用节能环保型电梯是未来节能建筑领域的必然趋势。通过分析电梯系统的运动特性,我们可以发现节能的方向:电梯在升降过程结束时,经常会有制动刹车,产生巨大的制动电流,这是可以回收的;另外,在建筑高层,电梯和电梯使用者都具有很大的势能,也可以进行回收。由于超级电容器具有大电流充放电等优良的特性,可在电梯系统中作为能量回收装置回收能量。
超级电容器还可以应用于建筑领域的通风、空调、给排水系统中,作为启动装置。另外,超级电容器还可以应用于电站、变流以及铁路系统中,包括电磁阀门控制系统、配电屏分合闸、铁路的岔道控制装置等。
三、行业未来发展趋势
(一)薄膜电容将逐渐取代铝电解电容
以风力发电、太阳能发电、电动汽车为代表的新能源市场日益繁荣,极大地拉动了电容器的市场需求。薄膜电容在新能源领域的应用开发使得行业迎来新的产业机遇。随着薄膜电容技术的不断发展,其耐高电压、滤波能力强、寿命长、使用温度范围宽、能在恶劣的环境下工作等优点特别适合在新能源领域的应用,因而越来越受到新能源行业的关注。薄膜电容在风力发电、太阳能发电领域的应用主要在电力设备变频、电流变换、电源控制、功率矫正等方面。以前基本上都是使用铝电解电容为主,但薄膜电容在这个领域的优势越来越明显。随着薄膜电容价格的下降,在风能、光伏发电领域,薄膜电容取代铝电解电容将是未来的发展趋势。同时,变频技术应用领域不断推广,通讯设备更新换代周期缩短,多重利好因素作用下,高端电容器市场迅速发展。
(二)超级电容企业可针对性采用不用商业模式进行发展
中国超级电容产业正处于由技术积累向产业化迈进的时期,商业模式还未成型,尚在不断探索中。预计未来中国超级电容产业的商业模式将会逐渐演变成四大类模式:合资设厂、产品租赁、系统集成以及技术授权。

合资设厂是指上下游企业合资设厂的合作模式,对于下游企业来说,可以更低的价格获得更适应自己技术需求的产品;对于上游企业来说,成立合资公司能够保证产品的销售,还能够摊薄扩张产能带来的建设成本。该模式适用于进入门槛高、集中程度高的下游应用领域,如乘用车、客车、轨道交通等行业。
产品租赁是指超级电容器企业可以通过融资租赁或经营性租赁的模式将标准化的超级电容系统出租给下游客户。该模式可以帮助企业迅速扩张市场,并带来金融收入,适用于新能源微电网、岸电系统、可再生能源并网领域。
系统集成是指超级电容器企业通过系统集成提供包括超级电容在内的整体解决方案,可以将超级电容应用到解决下游客户具体需求的系统中。作为系统集成商,企业可以通过整体系统解决方案的销售来带动对超级电容产品的需求。该模式适用于下游客户对超级电容认识不足,需求不明确的情形,可用于有轨电车、UPS、新能源微电网、岸电、可再生能源并网领域。
技术授权是指技术许可企业通过签订合同的方式,向技术受许可企业提供所必需的专利、商标或专有技术的使用权以及产品的制造权和销售权。对于技术许可企业来说,可以通过低风险、低投入的方式进行业务扩张。该模式适用于受制于地域、政策、行业壁垒、资金资本等原因无法直接进入的市场,例如进行海外市场开拓。
超级电容在不同下*行游**业的应用处在不同的发展阶段,各个行业领域也有不同的行业特点,在开拓市场的过程中,未来四大类商业模式的发展方向已基本明晰,超级电容企业可以针对性采用不同的商业模式。
(三)可在解决电动汽车充电问题上发挥重要作用
随着汽车技术的发展及环保政策趋严,新能源汽车得到迅速发展,市场需求量不断扩大。但电动汽车实际应用的充电问题一直得不到解决,仍然存在充电桩数量不足、布局不合理、维护不到位、老旧小区建桩难等问题。现阶段公众在选择纯电动汽车和传统能源汽车产品消费时,充电的便捷程度(包括充电桩分布位置和充电所需时间)是重点关注方向。由于充电设施前期投入较大,充电设施企业运营盈利差,市场化的参与单位参与意愿低,使得充电设施配套少。其次电动车平均每次充电需要一到三个小时,且电池需要做专门的定期维护,使用3-5年后还需更换新电池,更新费用较高,这些条件严重制约了电动汽车的实际推广和应用。超级电容器可在解决电动汽车充电问题上发挥重要作用,超级电容器具备功率密度大,充放电速度快,瞬间输出功率大的优势,不仅可在汽车启动的时候为汽车提供峰值电流,为瞬间大负荷的工作提供充足的能源保障,而且也可以达到降低燃油成本、降低排放、提高汽车性能的效果。因此,将超级电容器是一种理想的电动汽车储能设备。如再将普通的储能电池和超级电容器组合成混合储能单元,结合两者优势,必将大大提升超级电容器在电动汽车的应用优势。