在涉及金融业务的APP中经常会使用手势密码作为验证条件之一,在产品环节中,这个功能需要如何设计呢?

产品账户设计和产品的私密性、安全性相关,与金钱相关的产品安全性、私密性较高,比如银行APP、理财类、支付类的APP。
银行类的APP用户每次启动时都要重新输入密码才能进入页面进行操作,绝大多数私密性、安全性没有那么高的APP用户的账号和密码保存在本地,用户启动APP时,系统自动发送账号和密码到服务器上获取用户的数据,不需要用户输入账号和密码。
手势密码介于中间,既可以方便用户操作,又能够在一定程度上保证用户资金的安全,一般应用于理财类和支付类的产品,例如桔子理财和支付宝。
本文以桔子理财为例,主要从用例、流程、页面三个层面来分析手势密码的设计。
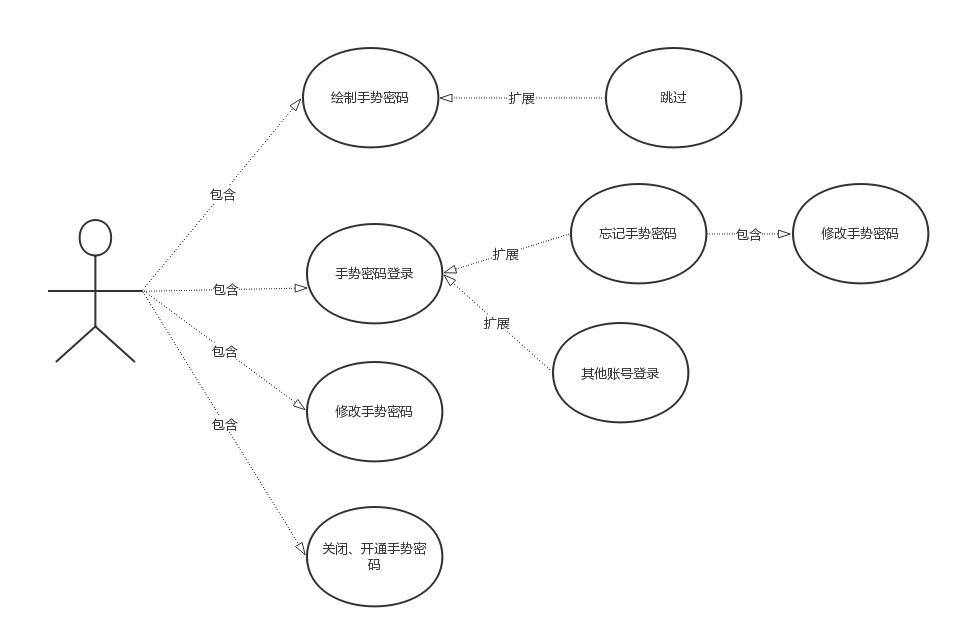
一、用例分析
手势密码的用例包括:

二、流程和页面
六个用例的流程和页面设计,用例包括:绘制手势密码、手势密码登录,修改手势密码、忘记手势密码、开通手势密码、关闭手势密码。
1. 绘制手势密码
场景:首次注册完成后,绘制手势密码;用户关闭手势密码,重新开通时需要重新设置手势密码,以防用户忘记之前设置过的密码;如果手势密码保存在本地的话,用户卸载后重新*载下**、或使用其他手机登录时需要重新设置。
流程:

限制条件:手势密码连接点4-9个
页面:根据以上流程图、限制条件,页面包括首页,第一次绘制-正确,第一次绘制-错误,第二次绘制-正确,第二次绘制-错误。
注意:绘制时用户可以选择跳过,页面要有跳过功能;

注意:第二次绘制手势密码错误时,用户可以重新设置

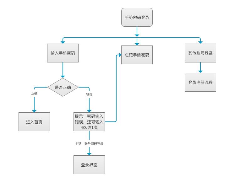
2. 手势密码登录
场景:APP关闭后重新启动;APP在后台运行,但是距离上一次点击超过30秒
前提:用户设置了手势密码
流程图:

页面:包括首页,输入错误页面,输入正确时直接进入首页无需额外页面展示;页面应包括忘记手势密码和其他账号登录功能。

3. 忘记、修改、开通、关闭手势密码
流程:

页面:
