
摘要
中国商业管理业务(简称“商管”)正在从传统的重资产开发运营模式中分离出来,形成独立赛道,并在资本市场上逐渐凸显价值。从商业模型角度,我们认为中国商管公司正处于从“内部运作”到“外部生意”的转变,高专业壁垒和广市场空间共同决定了这一赛道中将形成少数具备强品牌实力和综合服务管理能力的领军企业,并有机会在二级市场上形成独立板块,财务视角看其中期维度盈利增长确定性可能整体优于物管企业。
从海内外比较视角看,中国商管公司的商业模式本质是“去金融化”,是通过资产管理对一定比例现金流的捕获。 不动产管理通常分为三个层次:投资管理、资产管理和物业管理。海外商业地产公司中投资管理和资产管理绑定较为普遍,资产管理人价值通过资产价值间接体现,资产投资本身是目的。中国商管公司剥离了投资和金融相关职能,主要从事资产管理和物业管理,其实质是切分经营性资产现金流并实现资产的局部“资本化”(在委托管理模式*体下**现的更为典型)。之所以中国商业地产不能实行完整的金融化,和中国房地产开发行业及开发企业受到持续的金融约束有关。相反的在海外,伴随近二三十年来资产金融化的不断深化,如果有能力捕捉资产现金流而不参与资产增值分配,一定程度上是有违商业内涵的。整体来看,商管、物管、代建公司等中国开发商所做的一系列专业化运作和轻资产分拆,实质上是业务的“去金融化”。虽然这很大程度上是资本市场倒逼的结果,但因为剥离了“资产价格”这一风险要素,而主要体现现金流本身的持续稳定增长预期,因此反而是更为“讨喜”的。
中国商管公司发展挑战与想象空间并存。 当前中国商管公司的价值基础仍很大程度依托于资产本身,在增长路径上也普遍依赖于母公司资源。在从“内部运营”往“外部生意”过渡的过程中,我们认为中短期维度须在服务定价模型和市场空间挖掘上给出更明确的图景,尤其需要通过对第三方项目的管理拓展来做有效鉴别。但结合商场这一资产类型本身相对非标准化且迭代快的特性,对第三方项目的拓展本质上也可以理解为一种“类投资”行为,因此商管行业是否可以形成较为统一的服务方案标准和市场规模是有待商榷的,这和看待酒店等以纯服务为原则的标准管理行业有本质的不同。我们建议动态关注各商管公司的运营打法和能力禀赋能否支撑其持续规模化发展。长期视角,考虑中国房地产行业因政策和金融制度形成的“轻重”分化,我们判断未来十年是服务公司进行业务发展和企业价值升维的窗口期,中国商管公司当抓住历史机遇,围绕平台打造和空间服务,做出“更有想象力”的生意,走出有中国特色的行业道路。
风险
商管公司后续规模拓展进度不及预期。
正文
如何看待中国商管公司商业模式:十个简单问答
不动产金融视角下的中国商管公司商业模式实质
问题一:什么是中国商管公司商业模式的核心特质?
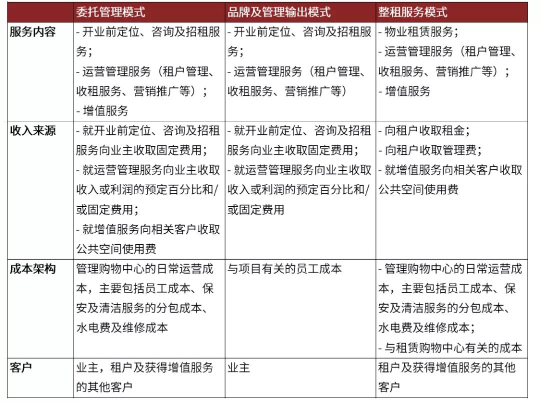
业务收入与资产运营现金流挂钩,但与资产估值绝缘。 不动产管理通常可以分为三个层次:投资管理、资产管理、物业管理。中国商管公司的业务主要是资产管理,例如商场开业前的咨询和招商,以及开业后持续的运营管理。即便对于一些同时拥有资产管理和物业管理业务的公司,关注重点也在于资产管理业务本身。中国商管公司的服务模式多种多样,包括委托管理、管理输出、包租等等,虽然对于资产现金流的捕捉方式、力度和利润率各不相同,但总体而言都是切分“现金流”,而并不同所管理的资产价格及其评估变动相关,这一业务特性及财务体现对投资者来说首先需要明确的。
图表:目前中国商管公司主要采用委托管理、品牌及管理输出和整租三种模式

资料来源:公司公告,中金公司研究部
问题二:为什么海外市场几乎找不到类似模式的公司?
海外市场资产管理和投资管理二者绑定是主流:资产投资才是目的,管理人的价值发现也最终体现于此。 在具备比较健全的资本化手段的情况下,管理人只切分资产现金流而不捕捉资产增值从商业角度是比较难站住脚的。对于海外不动产公司,资产管理作为内部业务部门更为普遍(中国本来也是这样),资产管理的质量成效好坏,将很大程度影响资产价值的高低,并比较直接的体现于一级市场资产交易价格或二级市场股价。例如海外公募REITs的股价主要锚定于底层资产的内生价值,管理质量的好坏是其重要因素之一。即便是对于私募基金管理人,资产管理的“内部化”(in-house)也是广泛趋势,这可以理解为资产管理和投资管理的充分绑定。也就是说,通过对资产的专业运营管理,实现更优的资产经营回报表现,同时通过该优质表现提振资产估值,实现投资收益。
问题三:海外一些地产企业也在“轻资产化”,和中国做的有什么不同?
海外的“轻资产化”是投资管理的“轻量化”,是不动产金融高度发达以后的现象,中国的“轻资产化”本质上是“去资产化”,更为容易理解的说法是“去金融化”。 海外投资管理人往往通过基金模型来实现“轻资产化”,通过小比例股权主导和参与资产投资并获得各个环节的管理费来实现自身投资收益的进一步放大,本质上是依靠专业能力在资产投资中增加“经营杠杆”(但财务杠杆可能相对稳健)。近期新加坡凯德集团将房地产开发业务私有化,而在二级市场平台中留存基金管理业务就是一个典型案例,说明其金融化能力达到了相对成熟的状态。其他的一些经典案例包括易商(1821.HK,可参考我们的报告《ESR:亚太地区物流地产龙头;二级市场稀缺标的》),Brookfield(BAM.US,可参考我们的报告《春风化雨,点石成金——中国基础设施REITs系列研究总领篇》),在此不做展开。相较而言,中国开发商在所谓“轻资产化”范畴所做的一些动作,包括分拆物管、商管、代建公司等,本质上是“去金融化”,严格来说不能叫做“轻资产(asset-light)”,实际上已经“无资产(no asset)”。
问题四:为什么独立商管公司模式是中国当下的最优选择?
资本市场平台与“资产价格”脱钩(“去金融化”)是一个合理选择。 首先,如果中国REITs当下对私人房地产部门开放(例如允许商场做REITs),那么很可能我们不会广泛见到当前形态下的商管公司。实际上中国商管公司通过切分资产现金流的方式将资产价值局部转移到了新平台(目前的转移力度大致在资产总运营收入的15-45%左右,海外管理人如果对资产管理这一项单独收费则通常切分不超过总收入的3-5%),理论上这对于母公司持有资产的价值是可能带来局部损伤的。但为什么还是要这么做?这与承载资产的母公司在二级市场上估值长期深度折价是直接相关的。换言之,这是资本市场倒逼的结果。从营商环境角度看,中国开发商以及房产交易企业都处在中国对实体资产做持续“价格管理”下行业秩序的深度重构期,穿透下去看是对房地产开发和交易的“金融约束”在逐步深化,这一进程中“资产价格”的走势首先有不确定性或者说不完全的市场化。此外,至少在对于中国房价与开发商的资产负债表管理达到一种相对成熟稳定的状态前,我们也不认为私人部门的商业不动产具有金融化或资本化的制度条件。因此,当前环境下将资产的现金流切分开来独立“资本化”至少在中短期维度看是一种巧妙的做法,其现金流的稳定性和成长性对于资本市场而言恰恰是重要的优点。
图表:目前上市公司对已开业商场项目的运营管理收费模式梳理

注:数字为截至2020年底采用相应模式的已开业管理项目数量;远洋服务数字截至2021年8月16日。
资料来源:公司公告,中金公司研究部
问题五:中国商管公司商业模式有长期存续的基础吗?
本质上讲,中国商管公司的资本市场存续基础首先取决于中国不动产行业的“轻重”选择,私人部门未来是否具备“资产金融化”的制度基础是一个主要看点。 我们在这里所讲的轻,指代广义范围上的服务,而重,指代广义上的资产投资。“轻”和“重”的业务前景和景气周期一定程度上指导资本市场架构选择。过去二十年是中国房地产行业大发展的二十年,毫无疑问“重”是主旋律,主要伴随实体资产价格的上涨。未来中国对于实体资产价格更趋于做“合理性”管理,“重”的命门将要落实到资产金融化(可能以证券化为主要手段),而我们认为金融化的前提是房价管理取得切实成效,而这又要依托未来进行新一轮的土地、财税、金融改革,这些都将是长期进程。目前中国启动了公募REITs试点,但其内涵是针对中国的“公共资产”做金融盘活,也可以理解为边际上未来公共部门通过资产循环做信用派生的路径将更加直接(相较于“负外部性”比较大的传统房地产路径)。因此我们认为中国的资产金融化在“公共”和“私人”领域将是泾渭分明的,意味着私营房地产部门的重资产业务,至少在中短期维度是难以依靠证券化*局破**的。
长期来看,我们认为中国不动产行业在“轻重”之间或仍有轮回,只是可能未来5-10年当中“轻”会是主旋律。 目前我们看到中国不动产行业的“由重向轻”体现的是宏观和金融制度安排下行业角色与价值的转变。长期来看,我们对于中国不动产金融的改革持期望态度,我们不认为中国商业地产(指重资产)永远没有证券化的基础(尤其后城镇化阶段这些存量资产也需要依靠金融支持来实现对实体经济特别是消费端的更好服务),而待到这一基础开始形成,资产持有方与资本市场可能又需要重新审视当前商管公司模型的适当性。因此理论上讲未来中国的不动产集团可能会在某个时点再次面临资本市场载体的“轻重”选择,只是该时点目前来看或许还比较遥远,这可能会给予商管平台以深度塑造自身价值基础的时间和机会。未来5-10年我们整体认为是线下服务公司业务和组织架构创新的黄金时代,通过“服务力”的建设形成对资产持有人、消费者和品牌方三端的深度“议价权”将是中国商管公司模型能够持续体现价值的源泉所在。
中国商管公司发展与投资的简单展望
问题六:中国商管公司中短期主要关切点有哪些?
从“内部运营”到“外部生意”:服务定价标准和市场容量判别。 中国商管公司普遍脱胎于开发商,对母公司项目的服务方案和服务定价各自有比较明显的差异,对第三方项目的拓展还在少数,因此市场对于什么是“合理”定价标准有一定疑虑。对此我们的看法是:首先所谓“统一标准化”值得商榷,一方面因为商场运营管理服务的“标准”因场而异,另一方面商管业务对外输出管理本质上是一种“类投资”行为,和物业管理、酒店管理更趋近于标准化服务是不同的。目前根据市场上已有项目的经验来看(尤其在委托管理的模式下),若不考虑物业管理、停车场和多种经营收入等归属商管公司,仅从狭义的商场开业期间的运营管理来看,其对资产经营性现金流的切分比例多在5-10%之间,若考虑更广泛的收入,则该占比可以没有明确上限。往前看,我们认为可能需要更多的第三方项目拓展的案例来帮助市场检验和认识什么可能是较为合理的服务方案和定价水平。市场规模和容量方面,也因为目前市场主体在管理实践上的不标准化,我们不认为中国商管有严格的“市场规模”。一个粗略的看法是中国商业地产(包括购物中心、百货、社区商业等广义线下零售场所)的年租金规模可能不到万亿元级别(关于该数字也缺少可靠的官方统计),饱和态下对应的商管公司理论收入有可能达到千亿元级别。但考虑实际上绝大部分商业地产可能不会采纳第三方管理或具备分拆管理平台的条件,事实上中国商管公司的收入规模可能小的多,最终能够容纳的市场化平台也会屈指可数。当然,作为线下平台的价值,多元收入的持续累积又可能给这些少数的头部平台以远超租金提点比率的收入。简单来说,我们建议关注规模化的头部品牌公司的市场拓展能力,但不建议简单用“市场规模”和“市占率”的框架来思考中国商管行业。此外,也需要关注外拓是需要高度依赖母公司来达成,还是可以自食其力,长期来看我们认为投资者需要看到后者的发展,可能才认定这是一门真正的“生意”,而市场规模也需要依靠中国商管的业务实践来自主创造。
图表:中国商管公司未来五年左右后管理规模概览

资料来源:赢商网,公司公告,中金公司研究部
问题七:中国商管公司长期发展的核心矛盾是什么?
规模化的路径和平台想象:空间服务业的“中国道路”怎么走? 作为独立资本市场平台,我们认为最应该关切的长期事项仍为首先需落实于“规模和成长”。到商场这一资产品类,规模和成长的路径是基于较为标准化的产品的横向布局,还是基于多产品线(但每个产品线各具特色和细分市场竞争力)做矩阵式布局,我们目前更倾向于认可后者,主要因为商场作为资产品类的核心特质是需要具备持续迭代的能力,过度的“标准化”可能不是长久之策,任何运营商都需要处理好“特色”和“规模”的关系,规模化的实现不宜短视。但就规模这一议题而言,我们认为中国市场环境的特点是由于在开发商端口,龙头公司已经因历史原因形成了实体和金融资源的较高集中,因此中国头部商管公司天生就具备较好的规模基础,母体资源也可持续支持商管公司规模扩张。
中国头部商管公司具备历史契机来做“更有想象力”的资管业务。 我们认为将来需要思考的问题,是怎么以“资产”或者更准确的说以“空间”为手段和载体,来做深消费和服务。在规模化的基础上,中国商管公司或许可尝试向品牌和供应链管理做一定能力拓展,提升和夯实自身在零售消费行业的价值基础,在商业概念上进一步“去地产化”。至于一些公司设想的“私域流量”形态,我们认为目前可能也处在较为早期的阶段。“流量”、“内容”和“空间”的关系,中国语境下商场作为“渠道”的角色如何定义,对“资产”本身能否有一定程度的“去依附”,运营表现突出的单店模型是否容易复制,都可能是将来各方会持续思考的核心命题。概括而言,尽管中国商管公司模型的诞生具有一定“偶然性”,但可能也因此具备了另辟蹊径的历史机遇和一些得天独厚的环境条件,包括中国的科技化优势、灵活的商业模式、和母公司赋能下更宽广的规模想象等。海外的商业地产公司近年来虽然也在向“运营服务商”做内涵转变,但始终没有摆脱“资产锚定”,中国则可能反过来做出“更有想象力”的生意。
问题八:地产五大行这类综合服务商是中国商管公司的发展参照吗?
部分投资者认为海外的商业地产“五大行”(即世邦魏理仕和仲联量行等)是中国商管公司的潜在对标对象,我们认为并不合理。 中国商管公司和五大行在业务内容上有一部分重叠,主要在项目前期咨询、招商、物业管理三个环节。实际上资产管理的主要业务价值在于“招商”这个环节(也包括租户关系的持续维护),招商业务(leasing service)本身有比较明确统一的定价水平,但就所谓“开业后运营管理”这一中国商管公司的“综合性”业务场景,在海外鲜有直接可比案例,一定程度上和其服务方案不标准有关(上文已经论述)。从业务生态的角度来看,五大行可以形象的认为是商业不动产大宗交易领域的“投行”,其业务链条覆盖交易代理、招商、投资管理、物业管理、研究、咨询等物业全生命周期。五大行的业务起点,和至今为止的核心价值,都在于服务“资产交易”(和物业的保值增值)。因此五大行本质上是“中介”,而不是中国商管公司目前这样相对狭义的“运营商”。至于中国商管公司是否有条件和有必要未来向五大行靠拢,我们认为至少在5-10年维度上看没有(关于五大行这类公司的分析我们将在其他的专题报告中展开),主要因为中国的私人房地产部门在短期内不太可能拥有类似海外的广泛金融化的制度基础,更没有活跃的交易市场作为土壤。从轻重程度来说,实际上中国商管公司可以认为是介于传统商业地产企业和五大行之间的一种模型。
图表:海外地产五大行是商业不动产领域的“投行”,和商管公司作为相对狭义的“运营商”内涵不同

资料来源:公司公告,中金公司研究部
问题九:除了商场,将来还会有其他资产领域诞生类似的管理公司吗?
商场是一个理想的资产品类,未来和美好生活与居民消费相关领域可能还会诞生更多类似形态的资产管理公司,将可能是中国资本市场不可忽视的板块。 我们考量一家资产管理公司业务价值的基本标尺在于“运营”环节是否具有专业壁垒,前提可能是运营本身要相对复杂综合和专业化,即“重运营”(operation-heavy),商场我们认为是一个理想的品类。未来我们认为中国可能在租赁住房、养老设施等领域也会诞生类似的资产管理公司。方向上,我们同样认为中国未来在这些资产(或者设施)领域将诞生可观的市场需求,而且较重资产手段来看,资产管理和运营服务所代表的业务价值可能更为根本。随着时间推移,我们认为未来中国资本市场上专业资产管理公司的供给和发展空间会愈发可观,“做服务”相比于“做资产”对于私人市场主体而言也应该是一个相对更有主动权和话语权的生意场景。
问题十:商管和物管的投资逻辑可能有何不同?
商管公司“看纵向”,物管公司“看横向”。 从业务发展的内生方向来看,我们认为商管公司应更加注重“垂直能力”的培育,在特定资产领域做“产业互联网”创新是大方向(海外企业目前很多也处于“摸着石头过河”的阶段)。对于物管公司,我们认为其内生发展的方向总体来说更趋向于“横向化”,长期任务是实现各类服务资源的整合统御,做“综合性一站式”服务商。
长期视角,商管公司“能力”比“资源”重要(物业管理我们认为可能反之)。 我们在物业管理行业的投资报告中提出物管公司“长期看资源,中期看能力,短期看增长”的框架,因我们认为对于物管公司而言,“资源禀赋”(包括但不限于母公司给予的实体资源支持、涉及特定赛道的禀赋、能够嫁接到各类社会资源的能力等)是长期来看最大的“非对称竞争力”,最终可能凌驾于个体公司能力判断。而对于商管公司,我们认为随着母公司资源支持的逐步退坡,独立拓展的能力和商业创新的能力将更能决定一家公司长期的天花板在哪里,尤其“迭代”才是商场这一业态永恒的主题。
点击中金 | 商管赛道系列研究之一:如何看待中国商管公司商业模式查看中金点睛原文
文章来源
本文摘自:2021年8月31日已经发布的《【商管赛道系列研究之一】如何看待中国商管公司商业模式》
张宇 SAC 执业证书编号:S0080512070004 SFC CE Ref:AZB713
孙元祺 SAC 执业证书编号:S0080521050008 SFC CE Ref:BOW951