江陵县,荆州面积和人口都比较小的一个县,随着交通和产业的发展,江陵临港、临空再加上省级战略能源项目,江陵未来可能成为荆州最具经济活力的县域经济体。

荆州市是农业大市,又是轻工业起家,其重工业的发展主要集中于城区和松滋区域,像荆州下面的县市如洪湖、监利等人口大市一直发展的比较慢,交通和工业一直是最大的硬伤。直到这几年荆州的大交通、大工业的格局才有所改善,而且荆州直接勾连湖南的高速铁路直到现在都是在规划中。
所以在荆州加速实现区域中心城市建设过程中,谁快速实现工业提升尤其是大工业以及发挥出交通优势,谁就能先人一步,快速胜出,而江陵就是这样的一座城市。
这些年荆州县市引进建设了一大批大工业项目,比如监利的玖龙纸业、公安的山鹰纸业、荆州开发区美的洗衣机产业园以及冰箱产业园、 松滋云图控股华中新材料生产基地(总投资106亿元)、华鲁恒升荆州绿色新能源新材料项目等不断夯实城市的工业基础。

荆州的重工业前沿阵地一直是荆州开发区和松滋等区域,尤其是县域经济松滋市更是“宜荆荆恩”城市群协同发展的示范区域,尤其是“当枝松宜”百强县市聚集区协同发展联盟更是湖北首个百强县市协同发展联盟。

在县域经济体里,松滋一直是荆州的重要工业城市,也是湖北的老工业城市之一,前一段时间去了松滋临港工业园区,真的是大干快上,冲击全国百强的大好局面,而且是处于宜昌交叉地带,有很好的产业衔接和产业链。在荆州县域里监利和洪湖这两个城市,也是荆州的农业大市,一个是荆州的市域副中心,一个是武汉城市圈的观察员城市,尤其是洪湖和武汉汉南经济开发区的融合发展再加上江北东高速通车、嘉鱼长江大桥、赤壁长江大桥的等交通的极大改善,城市发展的基础得到了一定程度的缓解,利用洪湖优势水产投资30亿打造水产科学城,助力洪湖经济发展。
以前专门写过松滋、公安和洪湖的经济发展条件,尤其是公安虽然是长江的泄洪区域,但这两年的经济发展特别快,经济总量直逼松滋这个老牌工业城市。
今天重点说说江陵。
地处荆州的江陵,人口和面积在荆州来说都不占优势,但决定一个城市发展的并不仅仅在于人口和面积,最关键的是交通、区位、人才及工业的综合优势的释放或者说改善。而随着城市的发展,江陵的区域优势在不断得到改善,甚至说区位优势的红利在不断扩大。

在荆州目前江陵和洪湖是最早探索飞地经济的县,江陵与荆州开发区属于市内飞地模式,洪湖与武汉汉南是跨市飞地模式。在当枝松宜四地协同发展的过程中飞地经济也是不可或缺的。荆州很早就想实现江陵和公安的撤县设区融合发展与经济的发展是脱不开关系的,不过在现在国家层面管控严格的情况下,荆州目前是很难实现这一目标了。这是后话了接着说江陵。
江陵靠近荆州主城区,与开发区又有托管合作,本身的条件不是很差,但荆州主城区的首位度不是特别的高,经济融合度自然也会受影响。随着开发区的“一区多园”以及大型工业项目的落地,经济融合的程度会越来越高,荆州开发区的产业外溢,江陵自然是最大的受益区域。
更重要的是两个经济发展的核心要素得到了巨大的飞跃,那就是交通和工业。
2021年荆州沙市机场首飞,荆州城东工业集聚区有了工业增长的新引擎。为荆州城东打造临空经济区、空港新城以及发展多式联运提供了新的契机。同时也为江陵发展大产业,融入主城区提供了新的机遇。
除了荆州沙市机场,周边包括荆监一级公路、浩吉铁路、沙公高速、武松高速江陵至松滋段开工(包括江陵与公安间的管观音寺长江大桥)以及江陵滨江新区疏港铁路加密了江陵周边的交通网,提升了工业协同的交通基础。
大工业板块的崛起是江陵后起的真正机会。江陵煤化工基地与湖北鄂州花湖机场可以说是湖北两个重量级的工业项目,鄂州花湖机场打个不恰当的比喻就行一个漩涡把周边要素城市拧和在一起,是鄂东发展的引擎。

同样江陵煤化工储备基地,也是江陵乃至荆州快速崛起的重大工业项目。
湖北省不产一吨煤炭,如今要打造一个国家级的现代化煤化工基地,继内蒙古鄂尔多斯、山西榆林、宁夏宁东、*疆新**准东之后,位于湖北荆州市的第五个煤炭基地呼之欲出。荆州计划用10年时间,打造完成荆州江陵绿色能源化工产业园区,总投资、总产值双双超过1500亿元。目前,该园区的建设已上升为省级战略,湖北明确支持其发展现代煤化工产业,将加快建设华中首个国家级以煤炭应急储备、配送、交易为主的区域煤炭集散中心,以煤电一体化、煤制燃料为主的“北煤南运清洁利用国家示范区”,以煤制甲醇、烯烃为主的“国家级现代煤化工基地”。

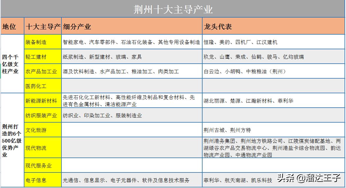
这个项目对于荆州来说投资是史无前例的,按照目前荆州4个千亿级主导产业,6个500亿级的产业划分,江陵就囊括了其中3个。
同时利用江陵依靠长江的优势,发展多式联运,打造全省能源保障基地,建设多式联运国家级示范区。新能源新材料产业基地承载着湖北省和荆州市的重托,江陵将建成全省能源安全保障基地、辐射华中的能源消费中心;依靠华电、华鲁恒升等企业建设全国煤炭清洁高效加工、煤电清洁高效利用示范区;依托“江海联运、水铁联运”水运体系,创建国家多式联运示范工程(湖北日报)。

依托工业和交通完善起来的江陵煤化工产业基地、新能源新材料基地和多式联运现代物流以及与荆州开发区、公安工业园连片发展,江陵未来可能是荆州最具活力的县域经济体。