关注我@搬砖的绅士,带给您更多安全管理思路,请您进行收藏、转发、评论
更多安全培训、教育、内业建档方面的资料*载下**,请回复“资料*载下**”,小绅第一时间私信给您。
大家在生活工作中有没有遇到过工伤呢?

工伤在每一个人的工作和生活中不可避免的能遇到,特别是从事高危行业(建筑、危化等)的人员。我们既要按照工序的安全操作规程进行操作,又要在生产过程中做到 “四不伤害”保护好自己和他人的安全。但是遇到工伤后,我们应该怎么办呢?

首先,肯定是进行医治。轻伤我们一般可以负担的起,先行 用自己的医保进行医治;重伤、伤残者,我们在医治的同时要进行工伤申请,以免自己无法承担,现在医院也有绿色通道......

所有的工伤,不管是轻伤还手重伤、伤残我们必须注意工伤申请的期限。

当职工发生事故受到伤害后,作为用人单位也好,受伤职工也好,除了积极治疗外,首先要把握好申请工伤认定的期限,这是受伤职工合法权益受到保障的前提。这就要求用人单位在规定的期限内办理申报工伤的手续。如果超过期限,就很难认定了。对于申请工伤的期限,我国的《工伤保险条例》规定:
“职工在发生事故伤害或者按照职业病防治法规定被诊断、鉴定为职业病,所在单位应当自事故伤害发生之日或者被诊断、鉴定为职业病之日起30日内,向统筹地区劳动保障行政部门提出工伤认定申请。遇有特殊情况,经报劳动保障行政部门同意,申请时限可以适当延长。”
工伤就医首先要看你的企业是国有企业、集体企业、私有企业,你的企业是否为你缴纳了个人工伤保险,这些都是与医疗费有关的。
个人主要就是保存好病例及过程中的所有单据。
工伤处理流程
首先是工伤认定。一般情况下,单位会主动帮你去申请工伤认定,为你接下来的享受待遇铺平道路——前提是你们单位为你投保了工伤保险。
工伤认定,从行政程序上来确认你所遭受的人身损害是否因为工作原因引起,进而决定你是否应该享受工伤待遇。简单说,这是一个“定性”的过程。
出了工伤后,“出钱的人”工伤保险基金或者是你们单位不知道你是因公工作受伤,甚至会有相反的看法,认为你这是在为自己谋取福利,想赖账。同时,我们自己也可能会比较忐忑,我这算不算工伤。比如建筑工地工人摔伤、腰间盘突出、尘肺、外派开会遭遇意外人身损害等情况。这个定性的程序就是工伤认定。
如果你们单位为了逃避自己应该承担的责任,在你出了工伤一个月内没有为你申报工伤,那么你就应该自己动手申请了,你的时间是一年,一年之内你必须去申请工伤,否则你真的会很麻烦!如果届时你行动不便,你可以委托你的*亲近**属帮助你去申请工伤认定——其实说白了,这无非是一个递交材料的程序,简单的很,你一定可以做到的!
申请工伤认定是在当地的人力资源和社会保障局,具体的科室是“工伤认定科”,你只要把他们要求的材料交上去了,就可以在家等工伤认定决定书了。你需要交哪些材料呢?
1、填写《企业职工工伤认定申请表》(4份)
2、填写《个人信息表》
3、劳动关系证明(劳动合同复印件或工资报酬领取证明即工资条复印件或工友书面证明等)
4、抢救医院初次诊断证明/职业病诊断证明
5、身份证复印件
6、交通事故或*力暴**伤害的,提交公安部门责任裁定书和相关处理证明/下落不明的,提交司法部门裁定书
7、复转军人旧伤复发的,本人革命伤残军人证
8、见义勇为的,提交民政部门证明材料
9、工伤证明材料
10、二寸照片1张
11、企业营业执照复印件等其他
12、受伤经过简述
工伤事故发生后,一般机构健全一些的单位会有专门的安全管理部门(如安全科等)来负责处理。确定申报工伤的,应及时填写各种表格,报劳动局保险科审批。 以上11项材料或报表中第6、7、8、9项为特定事件下才有的,一般可以不需要。第12项是工伤审批现在信息化,受伤经过简述需要录入系统。
注意:医院诊断证明非常重要,无论是在认定、鉴定、报销等等时候都有重要作用。 劳动局保险科经审核认定工伤后,会发《工伤认定结论通知书》和《》。

提交完整材料之后的认定时间
- 社会保险行政部门应当自受理工伤认定申请之日起60日内作出工伤认定的决定,并书面通知申请工伤认定的职工或者其*亲近**属和该职工所在单位。
- 社会保险行政部门对受理的事实清楚、权利义务明确的工伤认定申请,应当在15日内作出工伤认定的决定。
工伤认定在很重要的一环就是伤残鉴定
伤残鉴定大家又称作劳动能力鉴定,是在法律程序上确定工伤者的伤情轻重、伤残级别,进而确定该享受什么标准的工伤待遇的程序。此外部分省份还专门对职工的停工留薪期进行确认。相对上面的“定性”程序,伤残鉴定和停工留薪期的确定是一个“定量”的程序。
申请工伤认定结束后,你就拿到了工伤认定决定书,就有资格享受工伤待遇了,那么下面的问题就是,你该享受何种待遇?待遇项目有哪些?为了达到重伤者和轻伤者享受待遇能有明确的区别,就有必要先分清楚谁是重伤者、谁是轻伤者。那么就需要一个检定伤情轻重的“定量”的程序,这就是劳动能力鉴定。
劳动能力鉴定需要提供的申请材料包括工伤认定决定,所以这个程序也是在工伤认定之后的(这也是逻辑前后决定的,如果都不定性,定量可能就是没必要的)。一般都是在病情趋于稳定、治疗结束后进行的。具体来说,工伤保险科的工作人员一般会要求你提供以下材料:
1、工伤认定决定书原件及复印件;
2、填写工伤伤残等级鉴定申请表;
3、身份证明原件和复印件一份或者还包括代理人的授权委托书、身份证明;
4、工伤职工本人1寸近期免冠彩色照片;
5、医疗机构出具的诊断证明书、住院病历及相关检查报告。
6、交纳鉴定费。
补充说明,停工留薪期,你可以理解为误工期,近似,但有些不同。是指你因为工伤而享受的带薪治疗、休息期间,这个期间也是需要进行确定的。比如天津市就在申请工伤认定的时候一并确认了停工留薪期。你在接到工伤认定决定书的时候也可以同时收到《工伤职工停工留薪期确认通知》,但其实这个确认通知不属于“定性”的范畴了,而应属于“定量”。
1、伤残鉴定是去司法鉴定中心做,现在有很多个体的司法鉴定所都可以做的,需要携带完整的病历和医生的诊断证明,鉴定所的工作人在参阅完整病历后才能核定伤残级别;
2、工伤伤残鉴定的,需要待工伤认定后,本人持有病历到当地的劳动能力鉴定委员会去鉴定确定伤残等级。不是工伤伤残鉴定的,持有病历到当地的司法鉴定中心进行伤残等级鉴定即可。
做伤残等级鉴定需要材料:病历本及住院的大病历本、所有的X片子、交通事故认定书、出、入院小结、被鉴定人身份证。另外,提醒,一定要被鉴定人亲自去鉴定机构。各鉴定机构需要的材料有细微差别,建议电话咨询鉴定机构;
注意:交通事故伤残鉴定即不要过早鉴定,不要迟迟不鉴定,前者的鉴定报告可能被*翻推**,后者可能因长时间的恢复训练导致鉴定不上;或等级降低。如果交通事故受伤较为严重,且也准备委托律师来处理的,建议伤残等级也一并委托律师代为处理。
补助、补偿索取
1、误工费、护理费,住院期间伙食补助费等的计算
在《最高人民法院关于审理人身损害赔偿案件适用法律若干问题的解释》中对误工费、护理费,住院期间伙食补助费等的计算方式进行了规定。
《最高人民法院关于审理人身损害赔偿案件适用法律若干问题的解释》
第十七条 受害人遭受人身损害,因就医治疗支出的各项费用以及因误工减少的收入,包括医疗费、误工费、护理费、交通费、住宿费、住院伙食补助费、必要的营养费,赔偿义务人应当予以赔偿。
第二十条 误工费根据受害人的误工时间和收入状况确定。误工时间根据受害人接受治疗的医疗机构出具的证明确定。受害人因伤致残持续误工的,误工时间可以计算至定残日前一天。受害人有固定收入的,误工费按照实际减少的收入计算。受害人无固定收入的,按照其最近三年的平均收入计算;受害人不能举证证明其最近三年的平均收入状况的,可以参照受诉法院所在地相同或者相近行业上一年度职工的平均工资计算。
第二十一条 护理费根据护理人员的收入状况和护理人数、护理期限确定。护理人员有收入的,参照误工费的规定计算;护理人员没有收入或者雇佣护工的,参照当地护工从事同等级别护理的劳务报酬标准计算。护理人员原则上为一人,但医疗机构或者鉴定机构有明确意见的,可以参照确定护理人员人数。护理期限应计算至受害人恢复生活自理能力时止。受害人因残疾不能恢复生活自理能力的,可以根据其年龄、健康状况等因素确定合理的护理期限,但最长不超过二十年。受害人定残后的护理,应当根据其护理依赖程度并结合配制残疾辅助器具的情况确定护理级别。
第二十二条 交通费根据受害人及其必要的陪护人员因就医或者转院治疗实际发生的费用计算。交通费应当以正式票据为凭;有关凭据应当与就医地点、时间、人数、次数相符合。
第二十三条 住院伙食补助费可以参照当地国家机关一般工作人员的出差伙食补助标准予以确定。受害人确有必要到外地治疗,因客观原因不能住院,受害人本人及其陪护人员实际发生的住宿费和伙食费,其合理部分应予赔偿。
第二十四条 营养费根据受害人伤残情况参照医疗机构的意见确定。
2、工伤待遇及补助标准
按照上面的工伤认定及伤残鉴定,我们就得按照伤残等级进行索赔,要不然我们太亏了。我们按照法律规定,能索取什么费用呢?
工伤赔偿项目
(一) 治(医)疗费。治疗工伤所需费用必须符合工伤保险诊疗项目目录、工伤保险药品目录、工伤保险住院服务标准。
(二) 住院伙食补助费。职工住院治疗工伤的,由所在单位按照本单位因公出差伙食补助标准的70%发给住院伙食补助费。
(三) 外地就医交通费、食宿费。经医疗机构出具证明,报经办机构同意,工伤职工到统筹地区以外就医的,所需交通、食宿费用由所在单位按照本单位职工因公出差标准报销。
(四) 康复治疗费。工伤职工到签订服务协议的医疗机构进行康复性治疗的费用,符合工伤保险诊疗项目目录、工伤保险药品目录、工伤保险住院服务标准的本条第三款规定的,从工伤保险基金支付。
(五) 辅助器具费。工伤职工因日常生活或者就业需要,经劳动能力鉴定委员会确认,可以安装假肢、矫形器、假眼、假牙和配置轮椅等辅助器具,所需费用按照国家规定的标准从工伤保险基金支付。
(六) 停工留薪期工资。职工因工作遭受事故伤害或者患职业病需要暂停工作接受工伤医疗的,在停工留薪期内,原工资福利待遇不变,由所在单位按月支付。
(七) 生活护理费。生活不能自理的工伤职工在停工留薪期需要护理的,由所在单位负责。工伤职工已经评定伤残等级并经劳动能力鉴定委员会确认需要生活护理的,从工伤保险基金按月支付生活护理费。生活护理费按照生活完全不能自理、生活大部分不能自理或者生活部分不能自理3个不同等级支付,其标准分别为统筹地区上年度职工月平均工资的50%、40%或者30%。
(八) 一次性伤残补助金。一次性伤残补助金赔偿标准是根据工伤职员伤残等级确定,不同等级,赔偿标准不同。具体如下:
一级伤残为27个月的本人工资,二级伤残为25个月的本人工资,三级伤残为23个月的本人工资,四级伤残为21个月的本人工资,五级伤残为18个月的本人工资,六级伤残为16个月的本人工资,七级伤残为13个月的本人工资,八级伤残为11个月的本人工资,九级伤残为9个月的本人工资,十级伤残为7个月的本人工资。
(九) 伤残津贴。职工因工致残被鉴定为一级至四级伤残的,从工伤保险基金按伤残等级支付一次性伤残补助金,标准为:一级伤残为24个月的本人工资,二级伤残为22个月的本人工资,三级伤残为20个月的本人工资,四级伤残为18个月的本人工资。职工因工致残被鉴定为五级、六级伤残的,保留与用人单位的劳动关系,由用人单位安排适当工作。难以安排工作的,由用人单位按月发给伤残津贴,标准为:五级伤残为本人工资的70%,六级伤残为本人工资的60%。
(十) 一次性伤残就业补助金和一次性工伤医疗补助金。职工因工致残被鉴定为五级、六级伤残的,经工伤职工本人提出,该职工可以与用人单位解除或者终止劳动关系,由用人单位支付一次性工伤医疗补助金和伤残就业补助金;职工因工致残被鉴定为七级至十级伤残的,劳动合同期满终止,或者职工本人提出解除劳动合同的,由用人单位支付一次性工伤医疗补助金和伤残就业补助金。具体标准由省、自治区、直辖市人民政府规定。
(十一) 丧葬补助金。职工因工死亡丧葬补助金为6个月的统筹地区上年度职工月平均工资。
(十二) 供养亲属抚恤金。职工因工死亡供养亲属抚恤金按照职工本人工资的一定比例发给由因工死亡职工生前提供主要生活来源、无劳动能力的亲属。标准为:配偶每月40%,其他亲属每人每月30%,孤寡老人或者孤儿每人每月在上述标准的基础上增加10%。核定的各供养亲属的抚恤金之和不应高于因工死亡职工生前的工资。供养亲属的具体范围由国务院劳动保障行政部门规定。
(十三) 一次性工亡补助金。一次性工亡补助金标准为48个月至60个月的统筹地区上年度职工月平均工资。具体标准由统筹地区的人民政府根据当地经济、社会发展状况规定,报省、自治区、直辖市人民政府备案。
注:上述所称本人工资,是指工伤职工因工作遭受事故伤害或者患职业病前12个月平均月缴费工资。本人工资高于统筹地区职工平均工资300%的,按照统筹地区职工平均工资的300%计算;本人工资低于统筹地区职工平均工资60%的,按照统筹地区职工平均工资的60%计算。
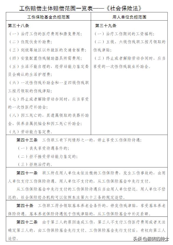
3、算是穿插的工作,确认一下各项工伤保险待遇的承担主体
这一项你可以在事前(具体是在工伤认定前)就了解清楚。简单的说,《工伤保险条例》规定了工伤者可以享受本文上面表格中列举的各项待遇,但是到底谁来承担这些待遇啊?也就是说谁来出钱。
说了半天了,谁来出钱,这才是你关心的吧——当然,你最最关心的应该是到底能拿到多少钱,我做了这么多工伤案子,岂能不知?——还是得翻一下《工伤保险条例》来给你说清楚。
情况分为两种,一种是单位没有给你买工伤保险,这个情况简单,根据《工伤保险条例》第62条的规定,所有待遇都由单位承担,你跟单位要钱就可以了,单位不给的话,你就按照我们下文的方法处理,或者直接联系律师(简单易操作);另外一种情况就是单位给你缴纳保险了。

4、主张工伤待遇的时刻到了,跟老板谈判或者走仲裁、诉讼程序。
我们经过了工伤认定和伤残鉴定这两个程序,终于拿到了《工伤认定决定》、《停工留薪期确认通知》、《劳动能力鉴定结论》(就是你所说的伤残鉴定结论),可谓万事俱备了,你也可以通过咨询律师知道了你大体上能获得多少钱了。你终于可以底气十足的跟老板谈判了。
如果你们老板为你买工伤保险了,老板不需要承担太多的责任(看上表),你谈判应该也不是太费劲;如果你们老板没为你买工伤保险,你几乎应该想到的首要解决途径就不应该是谈判协商了,而是仲裁诉讼。
简要的说,你进行工伤认定、伤残鉴定其实就是为了在仲裁或诉讼时,能够拿出工伤决定和伤残鉴定结论,这是劳动仲裁委员会和人民法院受理工伤案件立案时必然要求提供的立案材料,如果没有呢?没有的话,你就可以回去了。
仲裁过程大致是这样的,我说的是大致,说详细了就是一部专门的法律,几十个条文,上万字。

你首先准备立案材料,一般都是复印件,交给仲裁委立案庭,立案庭审查材料觉得没问题了,给你立案,然后安排开庭。你可以回家等十来天,仲裁委会通知你什么时候去开庭,你带着证据原件去开庭就可以了。开庭时候仲裁委也会主持调解,你要是觉得调解方案大体过得去,就选择接受,纯属自愿行为,不接受调解完全可以。开完庭,再回家,等十几二十天,差不多仲裁结果就出来了。
如果双方都觉得这个仲裁结果是可以接受的,提起诉讼的期限一过,法律文书生效,双方就要履行了。如果一方或者双方觉得不能接受,指定的期限内可以到人民法院提起诉讼,过程跟仲裁大同小异。对于一审法院判决不服的,可以上诉,到二审法院,过程跟一审程序也大同小异。最终你取得了生效法律文书。单位要是不履行,你就可以申请法院强制执行了。你现在是不是觉得程序挺麻烦的?没关系,找律师吧,事情委托给律师你就可以省心了。
关注我@搬砖的绅士,带给您更多安全管理思路,请您进行收藏、转发、评论
更多安全管理、培训教育、内业建档方面的资料*载下**,请回复“资料*载下**”,小绅第一时间私信给您。