医用加速器的差异化发展概况
田新智
【摘要】本文以追求肿瘤治疗的精准、精确和关注用户体验三个医用加速器差异化发展维度为视角,对市场上已经存在的医用加速器进行了梳理、说明和总结,同时又以锥形束、笔形束以及扇形束这三种治疗射线束的类型为依托,对其衍生出来的临床技术进行了区分和归纳,由此在展望未来加速器的发展时提供了不同的视角和意见,并在此基础上,展望中国医用加速器的未来和发展方向。
【关键词】发展维度、医用加速器、肿瘤、放疗
自上世纪七十年代以来,中国的放疗产品事业取得了很大的发展,在历经北京医疗器械研究所、广东威达医疗器械集团公司、山东新华医疗器械有限公司、扬州海明医疗器械公司、沈阳东软医疗系统有限公司以及众多后起之秀如上海联影、广东中能等为代表的国产放疗设备供应商的不懈努力之下,在清华大学等科研单位的大力支持下,目前国内的放疗产品技术研究水平取得了长足的进步,在技术的先进性、质量的可靠性,产品的一致性和稳定性方面都得到了不同维度的飞跃性的进步。通过对医用加速器、放射治疗计划系统、计算机断层影像*拟机模**、X线*拟机模**、后装机、电动多叶光栅、三维剂量场分析系统、X-刀、三维移动激光灯、放疗信息系统、肿瘤信息系统、各种定位辅助固定装置的不断投入和研制,国产放疗设备已经形成了一个完整的产品供应体系,具备了提供整套放疗解决方案以服务于患者治疗的能力。更为可喜的是,这些年不断在质子重离子治疗方面的投入,为患者肿瘤治疗又提供了一大重要手段!
进入21世纪后,从国际领域的范围来看,医用加速器发展得特别快,可以用眼花缭乱来形容近些年的加速器方面的发展,而国产加速器的发展相对滞后了。有时候大家也很困惑,不知道医用加速器的发展方向在哪里,事实上如果我们总结医用加速器的发展历程,我们依然可以梳理出来加速器的发展脉络和发展维度。即随着电子射野影像装置(Electronic Portal Imaging Device,EPID)、锥形射束电脑断层扫描装置(Cone beam CT,CBCT)、计算机断层扫描成像装置(Computed Tomography,CT)、磁共振成像装置(Magnetic Resonance Imaging,MRI)、正电子发射计算机断层显像装置(positron emission tomography, PET)在放疗领域的应用,以及立足于二维(2D)和3维(3D)适形放疗(conformal radiotherapy,CRT)、调强放疗(intensity modulation radiation therapy,IMRT)、容积弧形调强放疗(Volumetric Modulated Arc Therapy,VMAT)等临床技术的成熟,医用加速器实际上都是沿着以下三条主线发展:
① 精准:即IGRT方向的差异化演进,主要解决的是治疗准确性的问题,关注的是靶区的实际大小、实时边界形状和在人体中的实际时空位置,重点解决的是“所见即所治”。如图1所示:

② 精确:临床技术与手段的差异化演进,主要解决的是照射剂量场和肿瘤靶区组织立体适形和生物适形、靶区内剂量分布均匀的问题,重点解决的是“所治即所见”。见图2 :

③ 在此基础上,衍生出来我们在如何满足用户使用舒适度的方向上的差异化演进,即关注用户(广义性质的)使用体验。见图3。

下面对这几个方面予以详细介绍。
一、 精准
所谓精准准确的说是关于IGRT方面的发展。即放疗结合影像,准确告知肿瘤治疗过程中它的位置、形状、大小,以便调整加速器射线的辐照方向以及强度,使得射线准确的包裹肿瘤而避免伤及无辜。以前的传统的加速器,基本上通过*拟机模**定位(X线*拟机模**或CT*拟机模**或模拟解决方案)以后,将肿瘤靶区的位置通过在人体外表上的标记予以呈现,并借助机房内的固定激光灯来定位靶区位置。由于实际治疗过程中靶区的实际位置与靶区标记位置存在无法对应的情况,因此实际上这种定位的方法还是被归属于盲打治疗阶段。样式见下图4:

图4:医用加速器的传统结构
特点是:
① 一般采用悬臂结构
② 定位摆位方便,适合人工操作
③ 胶片位置验证
到了上世纪九十年代,为了解决肿瘤靶区的定位和快速验证问题,先后发展了电子射野位置验证装置(EPID)、锥形束CT影像系统(CBCT)、CT等图像引导设备,我们将这种图像引导的加速器治疗技术统称为IGRT。具体情况介绍如下:
1、 EPID引导
EPID实际上是一种能够承受MV级高能射线照射的二维X线平板探测器,见图5。其图像引导的特点是:
① 兆伏(megavolt ,MV)射线锥形束成像,软组织图像模糊,只能利用骨骼影像和*拟机模**系统传过来的图像做配准,主要用于患者的摆位验证。
② 2D影像(拍片模式)
③ 理论上可任意选择拍片角度操作简单,成本低、容易实现,既可以离线校正验证射野的大小、形状、位置和患者摆位,也可以直接测量射野内剂量,是一种简单实用的二维影像验证设备。
缺点:
该模拟过程中常无法直接或完整看到肿瘤侵犯范围,通常需要借助骨、气腔和体轮廓线等标志等来间接确立放疗临床靶区。应用该种技术进行放疗模拟定位时存在诸多的问题。主要表现在:
① 所获得影像是二维的,前后位影像重叠失去了诸多前后位解剖学信息;
② 无法勾画出肿瘤和正常组织和器官几何体积;
③ 基本无法进行三维治疗计划设计和剂量分布的显示;
④ 无法与其它来源影像进行融合来共同确定肿瘤的临床靶区。
因此该种影像用于恶性肿瘤放疗特别是根治性放疗的计划设计存在很大限制。由于获得该影像经济实惠,影像的整体感强,连续采集能获得动态信息,因此目前该种影像多用于姑息性治疗靶区确定和用于治疗计划设计、实施等方面的验证。
但是,随着技术的发展,基于非晶硅平板探测器的EPID,可以直接测量射野内剂量,是一种快速的二维剂量测量系统,用EPID系统进行剂量学验证的研究开始不断增多,逐渐兴起并推向临床。相信EPID会迎来剂量引导放射治疗(Dose Guided Radiation Therapy,DGRT)的春天。

图5:EPID引导
2、CBCT图像引导
CBCT系统实际上是一个X线系统,探测器采用动态平板。CBCT获取数据的投照原理和传统扇形扫描CT不同,X线球管以较低的射线量围绕患者做环形数字式投照,获得的图像数据在计算机中重建后进而获得三维图像。从成像结构看,CBCT用锥形束X线扫描代替常规诊断CT的扇形束扫描;与此相对应,CBCT采用一种平板探测器来代替常规诊断CT的线状探测器。因为数据获取的方式不一样,常规诊断CT的投影数据是一维的,重建后的图像数据是二维的,后处理工作站上的三维图像是连续多个二维切片堆积而成的;CBCT的投影数据是二维的,重建后直接得到三维图像。显然,CBCT采用锥形束X线扫描可以显著提高X线的利用率,只需旋转360度即可获取重建所需的全部原始数据,见图6。
其特点是:
① KV射线锥形束成像,通过软件图像重建,呈现3D影像和Digitally Reconstructured Radiograph(DRR)图像
② 可360°旋转,部分设备突破360°
③ 由于利用的是锥形束和KV平板,射线散射较大,图像清晰度有限。
④ 可以做组织弹性配准,由于器官边沿分辨度不高,精确度有限。但是对于部分组织例如头部等器官,骨骼刚性配准就比较精确。
⑤ 适合三位配准和二维配准
⑥ 成像软组织分辨率和空间分辨率均比较差,成像剂量要比常规诊断CT高一个数量级别。

图6:CBCT引导
3、CT引导
从某种程度上来说,CT引导是真正意义上的IGRT。CT影像是组织影像,不仅包含组织器官的位置信息,也包含组织器官的密度信息,因此它不但能够做图像位置定位,还能够利用CT影像对治疗计划进行离线调整。见图7和图8。其特点如下:
① 能提供3D和2D图像组织配准
② 成像速度快,图像质量好
③ CT不仅能提供靶区位置、体积、结构信息,最主要的还能够提供组织密度信息,提供放疗计划修正的便利,部分承担CT*拟机模**的功能。该能力在分次放疗中,可根据肿瘤退缩或周围器官变化做适应性计划优化甚至分次治疗过程中的再计划;
这是CT-linac的最大的优点。
④ 缺点是:CT扫描层面和加速器治疗层面不同面,因此导致通过CT的摆位和定位位置校正确认后,患者还需要挪动位置,挪动后的位置精度无法确认和验证。

图7:西门子的CT引导加速器(面对面方式)

图8:上海联影医疗的CT引导加速器(前后紧贴式)
4、双X线系统正交影像引导
这种成像技术把两套kV级X线以正交的角度安装,同时对病人进行照射。先在病人体内植入金球或者以病人骨性标记为配准标记。使用治疗室内两个交角安装kV级X线成像系统,等中心投照到患者治疗部位,追踪金属标志的位置变化,或者根据拍摄的低剂量骨骼图像,与先前储存在计算机内的图像进行比对,以便决定肿瘤的正确位置, 并将数据输送至控制加速器的计算机中用以控制加速器的工作。
与EPID MV级射线摄野片相比,骨和空气对比度都较高,软组织显像也比较清晰。 目前主要是射波刀(Cyber knife)系统在使用这种方式,见图9。当然也有在以前的不具备IGRT功能的常规加速器系统中增加这样一套定位系统的,例如江苏瑞尔医疗科技公司就主要从事类似的双X线图像引导系统的研制和安装使用,并取得了不错的反响。

图9:Accuray公司的双X线正交图像引导系统
5、MV级的扇形束CT影像引导
这种机型比较少,主要是TOMOtherapy机型在采用这种图像引导方式,见图10。

图10:Tomotherapy的MV级射线扇形束图像引导系统
采用这种方式来做图像引导其实也是一种无奈。这种机型的最初的设计其实是含有CT影像系统的,且CT扫描层面和治疗层面是共面的。见图11。可是考虑到CT成像和加速器治疗两者之间的系统要求差异较大,例如转速。要解决这个问题,整体结构和系统会极其复杂,于是只好将CT系统设计裁剪掉,变成了现在我们看到的这样子。

图11:TOMOtherapy的图像引导初始概念设计
也就是说,最初的设想,TOMO其实也是想用KV级射线来做图像引导的。但是实际上由于实现起来难度很大,所以不得已才直接采用加速器的MV射线来做图像引导。不过考虑到6MV射线对人体伤害过大,就将6MV射线能量降低到3.5MV以降低图像成像过程中对正常组织的伤害程度。这款机型在是在美国威斯康辛研制出来的,但是在美国本土销售得并不好,在中国大陆反到比较受欢迎和钟爱。个中的原因,耐人寻味。
5、磁共振(MRI)引导
在放疗过程中,靶区组织的位置和结构形状会根据治疗过程、人体应激反应、呼吸、情绪等因素随时间而变动,这就导致了靶区的3D信息是不够的,还需要加入时间因子。然后实现实时图像引导,实时放射治疗。无论是EPID还是CBCT或者普通CT引导,目前都做不到实时图像引导放疗。或者是因为成像时间较长,或者是因为成像和治疗过程不同步,或者是因为影像角度与治疗角度存在固有偏差。
这样要实现呼吸门控治疗,一般都是通过以下两种实施:
① 红外(或超声)监控呼吸幅度
② 通过四维CT(4DCT)采集呼吸时相规律然后纳入到治疗计划中
前者属于间接监控肿瘤靶区随呼吸的运动,误差较大;后者则是将靶区随呼吸运动的变化抽象化和简单化,没有考虑靶区随呼吸运动的频率及幅度在不同时间和条件下的会有不同呈现的复杂性。
就目前而言,只有MRI有机会提供了这一种实时成像的可能。
同时,由于MR是一容积性影像采集装置,能获得高空间分辨率和高对比度任意层面和方向的解剖影像,尤其是对于确定头颈、中枢神经、脊髓和软组织等部位肿瘤临床靶区有极大帮助。
由于MR成像取决于物质的质子密度,T1加权、T2加权和血管流空效应。因而MR较CT影像含有丰富的信息,而且磁共振检测序列的选择和优化可有效地提高肿瘤与周边正常组织的区分能力。因而MR是显示组织密度对比差异小的区域如头颈、中枢神经、脊髓、软组织、宫颈、前列腺以及骨转移处肿瘤临床靶区的一种重要手段
和CT等不同,MRI可以通过梯度场的变化提供任意方向的2D图像,且图像的成像速度快,1帧不超过10ms,这就相当于实时影像了,目前这种2D图像主要用于门控系统,实际上放疗呼吸门控或跟踪要求时间尺度是300ms(~0.1个呼吸周期),这包括图像采集、重建靶区、勾画(判断)、开关射线,这样图像重复率至少需要4ftps,图像延迟不超过100ms,MRI完全满足这种需要。
上市的MRI-Linac机器主要有两家,即:
① 医科达(Elekta)公司的 Unity (1.5 T),见图12。
② ViewRay公司的MRIdian (0.35 T),见图13。

图12:医科达(Elekta)的Unity

图13:ViewRay的MRIdian
MRI引导的优点:
① 无附加剂量、软组织对比度高、可以进行治疗中引导
② 实时 MRI引导软组织摆位和在线剂量预测 :病人每日治疗的摆位可直接利用 MRI 影像针对靶区位置做定位,让对位更精准,并且病人在治疗床上,能利用门卡预测当前放疗将要投递的剂量;
③ 术中适应性放射治疗(on-table Adaptive RT):在分次放疗中,根据肿瘤退缩或周围器官变化做在线适应性计划优化;
直接使用MR图像进行物理剂量计算存在困难:MR上的像素量与物质内质子有关而与核外的电子密度不相关,因而无法直接利用磁场信号进行物理剂量的计算。解决此问题办法有两个,一是将MR影像融合叠加到CT影像上,用MR和CT影像进行靶区的勾画,用CT影像中CT值进行物理剂量计算;另一方法是通过数学模型将磁共振信号转变成电子密度用于剂量的计算。
④ 治疗中实时追踪肿瘤(Real-Time Tracking):治疗全程连续造影,系统透过软组织追踪和自动化的射线控制,当肿瘤组织移动超过医师定义的追踪界限,射线会自动暂停照射,当靶区移回界线内的范围,治疗会自动恢复。
6、PET引导
我们知道,到目前为止,放射肿瘤学中使用的图像主要是结构性的,而PET图像可以提供生物学信息。PET是一种新型发展迅速的能检测肿瘤和正常组织代谢差异的功能性影像学技术,其基本原理是将利用能发射正电子的放射性核素(如18F、11C、15O和12N)标记到某种物质上,将这些物质注射到人体内,通过体外装置进行检测并进行显像,可以灵敏准确地定量分析肿瘤能量代谢、蛋白质合成、DNA复制增殖和受体分布等。
通过使用注射示踪剂,例如18-FDG,PET可以描绘肿瘤的代谢活性,使其“点亮”(FDG是用于可视化癌症代谢的最广泛使用的示踪剂。与正常组织相比,肿瘤细胞保留更高水平的FDG)。见图14。不同的PET示踪剂可以识别肿瘤的不同生物学特征,例如特定生物标志物抗原(例如,PSMA)或甚至探测免疫系统本身(例如,PDL1表达或活化的T细胞)。

图14:PET影像描绘肿瘤的代谢活性
由于PET 可以用于测定肿瘤细胞代谢状况,并可以定量和三维显示肿瘤内诸如乏氧及血供、增殖凋亡及细胞周期调控、癌基因和抑癌基因的改变、侵袭及转移特性等生物学信息的一种新的功能性影像技术,因此总结出了生物学靶区(BTV)的理论,并从这一理论上推测它可用于捕捉活体内肿瘤生物学信息并将其用于指导放疗计划的设计。这样的结果,或将引发出以下发展可能:
i. TPS计划将实现从基于肿瘤组织密度信息到基于肿瘤细胞活度分布信息的转变。
ii. TPS设计将实现从组织内均匀照射到组织内不均匀照射的转变。
iii. 实体瘤的形状与大小等几何靶区信息,未来或许不再是我们主要关注的目标。
iv. 放射治疗将产生一种新的完全个人化放疗的途径,开启从局部肿瘤到多点扩散肿瘤治疗的方向。
v. 大幅度的调整放疗剂量,降低副作用,最大限度地提高放疗疗效。
当然寻找肿瘤细胞生物活度与受照射线剂量之间依存关系目前还是一个有待研究的领域。我们还是可以基于以上观点合理而大胆地推测:PET引导的放射治疗,也许是我们未来临床放射治疗技术手段上的天花板。
然而单纯的PET影像目前用于肿瘤临床几何靶区确定时事实上尚存在一些问题:
i. 相比于CT和MR影像,现有PET影像分辨率仍较低(仅2mm~7mm),解剖结构显示较差。
ii. 影像扫描方式需要改进,目前无法实现连续步进式扫描,这样会丢失部分组织信息。
iii. 目前尚无定量客观反映实体瘤大小。
iv. 癌细胞活度与射线剂量之间目前没有还找到明确的对应关系
目前在海外,已经有研究单位在研究PET引导放疗的技术。Reflexion Medical从2011年就致力于研究开发用PET提供生物学指导放射治疗的设备BgRT。见图15。BgRT能实时利用癌症的生物学特征作为信号指导治疗全身肿瘤,我们称其为生物影像引导治疗。

图15:Reflexion的BgRT
该系统将PET-CT与直线加速器相结合,为实时自适应放疗提供了新方式。这是首台应用肿瘤本身(包括移动肿瘤)引导放疗的系统,应用PET追踪肿瘤细胞放射性示踪剂的摄取情况,以锁定肿瘤靶区并消除或减小因运动导致的扩展照射边界,还可同时追踪并治疗多个位点。PET系统对示踪剂位置进行三角测量,确保实现精准、3D、实时的肿瘤追踪。
总之,时至今日
① 放射治疗是建立在影像基础上的系统工程。
② 现有影像引导设施为放疗计划精确实施提供了一定的保证。
③ 不同来源的影像为肿瘤放疗靶区确定提供了不同信息,多种影像共同参与将有助于提高靶区设计的精确性。
④ 功能性影像具有临床应用巨大的潜力,也是肿瘤放疗个体化设计依据的重要来源。
需要注意的是,放疗设备的本质还是放疗,不是诊断。两者之间的重要性权重应该处于合适的位置。片面追求影像的先进而忽视了放疗技术的发展,一定会对放疗设备发展本身带来其他问题。另外一个问题是考虑到影像系统主要还是为治疗系统进行定摆位,因此单纯就这一点而言,影像成像层面和加速器治疗层面共面时其系统性误差能大大缩小。反之其由于部件运动(例如CT-linac定位和摆位过程中治疗床的转动或前后移动)带来的固有误差难以通过软件算法以及机械结构的设计来予以保证。对于这一点希望大家有一个清醒的认识。
事实上,核磁已经接近实时软组织成像,这种边看边打的方式极大的提高了放疗的准确性,既然已经能够实时看到并定位肿瘤,影像引导技术是不是可以说已经摸到了天花板呢?这个方向的下一阶段发展路线理论上恐怕很难再有创新性空间。或者说,如果还希望在这个方向继续发展下去,成本与代价也会推高到市场难以承受的地步。
这一点我希望能够引起大家的关注和重视。
二、 精确
精确的概念推广,主要来源于用多叶准直器(多叶光栅,即MLC)来从事适形治疗后兴起的概念,主要陈述的是CRT(适形放疗)、3D-CRT(3D适形放疗)、SRT、S-IMRT(静态调强)、D-IMRT(动态调强)、VMAT(容积旋转调强)等放疗技术的发展和应用,见表1 。至于是否可以将笔形束治疗技术应用如SRS治疗技术概念也纳入这个概念里,目前没有定论,但是也没有人反对。我的意见它们都是精确放疗的技术手段。
不管怎么样,我们的精确放疗的前提条件都是基于将肿瘤组织假定为刚性的、固定位置的、密度均匀的靶区组织。只有在这一个前提下,我们对肿瘤靶区的定义(位置、体积、形状)和放疗计划的制定才变得可知、可信也可控。
整体而言,对于治疗而言,目前存在三种治疗射线形态,即锥形束、扇形束和笔形束。其中以锥形束治疗最为主流。三种不同的射线成野方式,决定了相对应的临床技术在不同的道路上发展。
1、 锥形束临床技术
先来看锥形束的放疗技术的发展。我们知道,从加速管出来的射线之所以能形成不同的射线形状,其实主要是由准直器形状决定的。
形成锥形束的是如下图16所示的二维多叶光栅,叶片的运动主要由螺旋电机来驱动:

图16:二维光栅形成适形束
等中心平面内,锥形束的射野现在一般是40cm*40cm,个别的是28cm*28cm(例如Halcyon)。上世纪九十年代以前的常规传统加速器,35cm*35cm比较常见。

表1:锥形束加速器临床技术的发展演变情况。
如果从剂量场的分布角度来看,这些技术之间的临床表现差异也是很大的,我们先来整体了解三维适形和三维调强的剂量场分布差异,见图17,红色区为95%的等剂量线包括范围。

图17:适形与调强的剂量场分布差异
很明显,从图17看出,5野的IMRT和传统的6野三维适形相比较,前者提高了对肿瘤3维形状的适应性。
那么,VMAT和IMRT相比有什么不同? 旋转调强技术是近十年来最具有临床价值的放疗技术之一。它将弧形治疗和动态调强治疗技术合二为一,发展和创造出来一种新型的临床技术。

这方面的技术应用,典型机型可能是Varian的TureBeam和Elekta的Axesse机型。
2、扇形束临床技术
除了锥形束的旋转调强之外,还有利用笔形束从事立体定向放射治疗的射波刀(Cyber-knife),以及利用扇形束做IMRT治疗的Tomotherapy系统,这些都是在临床技术进行差异化设计的比较成功的案例。
锥形束主要由二维MLC形成,扇形束则是由一维二元光栅形成了,二元光栅叶片的运动主要由气动装置来驱动,只有开合两种位置状态。
第一个广泛使用的商售扇形束IMRT系统是由NOMOS公司生产的Peacock。见图18.此技术是把一个狭长的准直器装到传统的机器上面,得到大约20cm宽、1-4cm长的扇形束。随着机架的旋转,扇形束能够在患者的横截面上形成一个条状的照射野。在机架旋转过程中,准直器的叶片在计算机的控制下进出,来调节每个扇形部开或关的时间,达到调强的目的。如果要治疗整个靶区,就需要顺序照射若干个窄条野。为避免窄条野间连接处出现较大的剂量错误,就要保证治疗床运动精确性,这要由厂家提供的叫做“Crane”的治疗床步进完成。

图18:NOMOS的Peacock
另外一个采用扇形束治疗的就是Tomotherapy专用加速器了。Tomo加速器的二元光栅,叶片位置有三个,1cm/2.5cm/5cm,因此扇形束在等中心平面内形成的最大射野面积是40cm*5cm。最小射野面积只有0.3cm*1cm。实际治疗的时候,其有效治疗范围达40cm ×136cm。见图19。

图19:Tomotherapy加速器及其二元光栅
因为扇形束调强的原理和传统加速器不一样,所以应用于锥形束的TPS系统不能直接应用于扇形束治疗计划。该TPS只能使用Accuray公司提供的专用TPS,在做治疗计划时需要考虑如下因素,
1) 重要靶区的处方剂量
2) 射野宽度(Field)
3) 螺距(Pitch)
4) 调制因子(MF)
5) 各剂量限定的优先权重
TOMO相对于传统疗法,最大的优点是肿瘤适形度更高。肿瘤剂量强度调整更为精准,肿瘤周围正常组织剂量调节比较精细。该系统集成治疗计划、剂量计算、兆伏级CT扫描、定位、验证和螺旋放射功能于一身。治疗摆位和验证自动化程度较高。
3、笔形束临床技术
早期在常规加速器上要形成笔形束,主要用限光筒,也就是在加速器配置限光筒和立体定位头架,这就是曾经风行一时的X刀。见图20。

图20:X刀系统
但是由于这种由放疗加速器改造而成的X刀系统其治疗精度难以保证,更主要的是加速器和X刀在同一医院里分属于不同的科室,X刀作为立体定向放射外科设备,属于神经外科使用,加速器属于放疗科,两者从属于不同的科室,这种在加速器上加装固定头架形成的X刀系统没有在市场上形成化学反应,最后不了了之。
最著名的笔形束设备其实就是专用于立体定向放射外科的伽马刀了。因为不属于加速器,我这里就不展开论述。
和TOMO同时发展起来的CyberKnife以及前两年上市的ZAP,其实都是一种专业X刀系统,是一种专用于立体定向放射外科的放疗设备。见图21。

图21:射波刀和ZAP
和伽马刀类似,笔形束治疗,采用的都是等中心点聚焦模式。笔形束治疗肿瘤的直径不大于6cm,且主要用于脑部治疗。这样,笔形束对小肿瘤的治疗已经被证明其有效性是得到行业认可的。但是近些年随着IGRT的发展和应用,有将笔形束用于体部大肿瘤治疗的拓展其临床领域的趋势。但是随之而来的问题是,如果用笔形束治疗体部大肿瘤,至少在治疗效率方面将自身处于极为市场中的不利的地位。
笔形束治疗一般采用大分割临床技术,也就是说大分割放疗在笔形束治疗中取得了大量的临床数据,有助于我们对大分割进行进一步的研究、利用和推广到扇形束和锥形束放疗中。
需要提出的是,笔形束和扇形束基本上利用的都是FFF的射线,没有FF射线模式。因为FFF模式能够显著提升射线剂量率,因此目前锥形束也在逐步采用FFF模式进行临床应用。
不过在这里需要提及的是,不要把临床方案和临床技术能力进行混淆。例如上面提到的比较受人重视的大分割技术,本质上是一种临床或者说是治疗方案。它的实现本身不是一种需要在加速器进行特别设计的临床功能和技术。但是支持这种大分割放疗后带来的用户体验方面的技术改进,例如锥形束设备的FFF,那就是下面我们紧接着要谈到的另外一种关注点了。
上面提及的所有的临床治疗技术,都是基于肿瘤组织是刚性和固定位置的前提下进行的技术的演进。但是由于实际上肿瘤组织存在很大的柔性且具备一定的(自我或被动)运动性,且随着治疗的进行,肿瘤的体积和形状也在发生改变,因此,我们必须对肿瘤靶区的定义进行修正,引进靶区勾画PTV概念、追求实时靶区跟随放疗、4D时相/呼吸门控放疗、自适应治疗等技术手段,都是对肿瘤基于刚性概念等条件下的计划和治疗过程进行的修正、补充和优化。采用的手段有超声实时引导、红外门控、MRI实时引导、视频影像实时引导、X线实时引导等等。这些基于IGRT上的修正技术本质上还不能成为医用加速器独立发展的一个维度。
但是靠IGRT系统自身来实现我们所希望的实时治疗,无论采取什么实时手段,系统的对信息的处理和肿瘤靶区运动本身相比总存在一定的滞后性。所以引入大数据技术提前预测器官的运动幅度、方位可能是一个发展方向。例如目前的MRI-linac就是作为在线实时自适应的概念推出来的,但是由于成像时间限制,目前只能提供影像门控技术,而这种影像门控只是比红外门控以及超声门控更为高端和直接的实时放射治疗门控技术而已。要想做到真正的自适应放疗,还必须在靶区运动探测的基础上包括对肿瘤位置跟踪、靶区体积及形状的跟随、治疗计划的实时调整,必须从被动自适应改为主动自适应才能消除自适应调整所需要的时间迟滞因素,即消除靶区识别与计划调整过程中系统固有的迟滞效应,具备真正的临床意义;而要实现主动自适应,引入基于大数据的运动预测和人工智能等智能化平台,可能是解决方案之一。到那时,影像信息将作为提供预测的数据基础和纠正预测方向的验证依据而存在。
当然,另外一个方向是引入闪疗(FLASH Radiotherapy))临床技术,因为闪疗的大于36Gy/s以上的超高剂量率足以“冻结”器官的任何运动变化!
但是闪疗从临床的角度来说,意义还远不止这点,它还具备低剂量率加速器治疗所不具备的划时代的意义。在保证肿瘤治疗疗效的同时可以极大减少对正常组织的损伤。对于FLASH放疗的原理,其生物学机制非常复杂,专家学者们也提出了各种各样的观点。一种可能是极高的剂量率照射会将所有组织中的内源性氧气转化成活性有机物,并且正常组织能够比肿瘤更有效地清除这种活性物质。另一种观点是FLASH照射会导致组织瞬时缺氧,且由于肿瘤和正常组织之间的氧张力差,正常组织能够优先得到保护。总而言之,Flash放疗在临床上将是2020年癌症治疗技术重大突破之一。
Flash Radiotherapy目前主要是在笔形粒子束治疗系统领域中。要用到光子放疗领域,目前面临的最大的问题是工程实现和安全保障这两大超级难题。
由此,斯坦福大学的Billy W Loo Jr教授的研发团队提出了一款PHASER直线加速器的概念设计,如图22所示:

图22:PHASER系统的概念效果图
这款设计的缺点是,多达16套加速器系统组合在一起,成本不会低,系统可靠性和稳定性也会变差。
如果考虑到MM50电子回旋加速器的能量和剂量特点,我个人认为MM50从理论上来说具备开展闪疗的潜质,也许只需要对相关设备的进行一些改造工作以及实验验证即可得到证明。
从工程学的角度而言,相对易于实现Flash治疗模式的设备可能是利用电子线短距离治疗的术中放疗加速器设备,这是我们平常忽略的产品和市场。事实上如果考虑到术中放疗设备的放射距离比较小(小于50cm)的特点,完全可以比较容易的研发相应的合乎Flash治疗要求的X波段的术中放疗加速器。
一、 关注用户体验
作为放射放疗领域的三大先锋(瓦里安、医科达、安科锐)之一,瓦里安在开发Halcyon™之前,瓦里安调研了超过100家肿瘤医院来考察他们关于在5到10年时间内运营一家放疗机构的主要挑战在什么地方。除了技术层面的问题,调研者们总结了三个尚未解决的困难:如何扩大获得高质量治疗的需求?如何简化操作流,减轻医生的工作?如何改善治疗环境,增加病人的舒适度?然后瓦里安在Vienna举办的第36届ESTRO大会上发布了最新的治疗系统--Halcyon™。作为一个全新的设备,Halcyon™给行业带去了耳目一新的感觉。该设备作为关注用户体验的典型设备,其新产品开发的立脚点和初衷,实在值得我们学习和感悟。

图23:VARIAN的Halcyon
其实,关注用户体验,不是最近出现的新概念。尽管以前我们可能没有对这个理念进行明确和梳理,但是无意间我们也设计了很多给用户带去很好的感受的技术和概念。例如FFF技术。
伴随着大分割放疗技术的应用,加速器剂量率有限而使得接受大分割放疗的患者由于一次治疗时间过长而出现各种不适,FFF的出现,很好的招顾了采用大分割放疗方案后带来的患者体验问题,因此我们说,我们在设计加速器的过程中,关注用户体验一直在进行中。
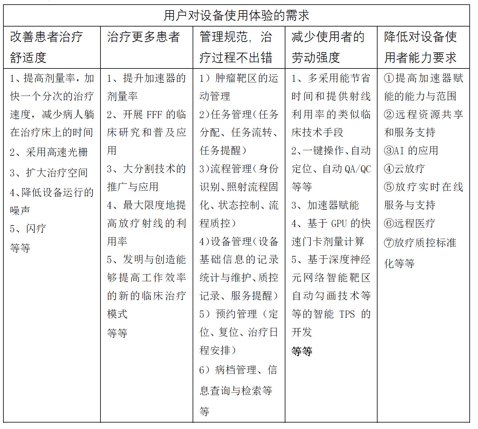
我这里把关注用户体验拿出来,把它定义为设备正在发展的一个维度和方向,等于是把它从技术的领域提高到产品战略的领域,其实也是有道理的。个人认为,我们至少可以从以下五个环节入手来考虑用户体验的问题。

表2:用户对加速器的使用体验需求
我们可以审视一下以往我们的加速器差异化设计,在哪些方面遵循了这些理念。
随着放疗在肿瘤治疗应用的普及,而在中国装机量又严重不足的,使得我们相当长时间内不得不面临着大量的患者需要放射治疗的问题,这不可避免将导致部分医务工作者简化治疗流程且常常工作到深夜,治疗质量得不到保证,工作者也苦不堪言。因此为了缓解这个突出的矛盾,我们不得不关注以下事项和需求:
① 加速器的大剂量率
② 加大FFF的临床研究和普及应用
③ 大分割技术的推广与应用
④ 最大限度地提高放疗射线的利用率
⑤ 在保证治疗精确性的基础上,临床上多应用动态调强包括VMAT等有助于缩短治疗时间的先进技术
⑥ 治疗过程的流程化
⑦ 加速器的一键操作
⑧ 质控的标准化
需要说明的是,有些技术本身并不是为了加快治疗速度而发展起来的,例如,大分割放疗技术,其发展的本质是基于其生物效应优势。但是我们不能否认,该技术的发展确实减少了定摆位的累计次数和时间,等于是减少了整个的治疗时间,有利于在同样多的时间段里可以治疗更多的患者。同样,多采用VMAT技术,和普通IMRT相比,也能减少工作时间。如图24所示:

图24:VMAT的使用对临床时间的节省预测
所以说,尽管有些技术发展出来的初衷不是在顾及用户的使用体验,但是不可否认这些先进的放疗手段和技术,确实照顾到了用户的关注。未来,基于用户体验的要求,我们加速器的研发除了上面提到的几点差异化设计需求,还需要在以下方面进一步发展:
① 发明与创造能够提高工作效率的新的临床治疗模式(包括闪疗)
② 治疗过程的自动化和模式固化
③ 自动定位、自动QA/QC
④ 互联网+
⑤ AI的应用
这里要插一句的是,相对于扇形束和笔形束,站在用户体验的角度来看,锥形束对射线的利用效率要比扇形束的高很多。这也许能够用来解释为什么TOMO一直未能在市场上占据主流市场的原因。同样,本来在立体放射外科上很有优势的用于小肿瘤治疗的笔形束,如果把它用于体部大肿瘤的治疗,先不说其他,至少其对射线的利用率是三者之间最低的。
总之,随着放疗的临床要求不断提升,所需的放疗技术也随之提升,从常规放疗(Conventional RT)→调强放疗(Intensity Modulated RT)→影像引导放疗(Image Guided RT)→自适应放疗(Adaptive RT),随之而来的是要求治疗的精度更高、正常组织的损伤更小、病人的治疗过程更舒适、使用更方便,维护更简单有效等。因此对设备的要求也更加全面,目前放疗设备已经从一个以加速器为主的相对单一体系发展成以加速器+高精度MLC+高精度定位系统+影像系统+计划软件&信息管理软件+各种辅助设备的综合性治疗平台。放疗产品的差异化发展维度,已经不再只是集中在加速器系统本身,更不应该只是集中在影像系统方面。关注用户体验,坚持够用就好的原则,相信这必将成为我们下一轮差异化发展的领域。
参考文献:
1, 田新智.医用加速器差异化设计思想的探讨(上)〔J〕. 中国医疗器械杂志,2020,44(2):145-153
2, 田新智.医用加速器差异化设计思想的探讨(下)〔J〕. 中国医疗器械杂志,2020,44(4):322-327
3, 王国民.肿瘤三维适形与束流调强放射治疗学〔M〕.复旦大学出版社,2006:58.
4, John L. Meyer,肿瘤放疗最新进展-调强放疗、影像引导放疗与体部立体定向放疗[M],郑向鹏等译,北京:人民军医出版社,2013
5, Faiz M.Khan. 放疗物理学[M].刘宜敏等译,北京:人民卫生出版社,2011
6, 李玉,徐慧军. 现代肿瘤放射物理学〔M〕. 北京:中国原子能出版社, 2015
---------------------------
作者简介:
田新智, 中国医疗器械行业协会肿瘤粒子治疗器械与技术专业委员会常委。 先后在广东威达医疗器械有限公司、宁波电子加速器技术研究所(现宁波超能股份有限公司)、北京清华同方核技术有限公司(现同方威视有限公司)从事医用、辐照和探测加速器工作近20年,2005年--2018年间,就职于沈阳东软医疗系统有限公司。先后任放疗产品研发部技术总监、研发部部长、RT事业部副总经理、RNM事业部副总经理兼电子研发部部长等职。现任新里程医用加速器(无锡)有限公司总经理至今。
联系方式:tianxinzhi6909@163.com