经过了一个月来多次的用于调研以及意见征集,蔚来最终在原有 1.0 的基础上推出了服务无忧 2.0,同时推出了更加灵活的保险无忧方案,能够满足更多人的服务需求。简单的理解就是如果你想继续享受“VIP”式用车服务的可以继续选择服务无忧 2.0,否则可以选择服务没那么全面但也包括基础服务的保险无忧方案。具体的套餐内容我们下面一起来看看。
服务无忧 2.0:套餐价格下调,取消违章代缴
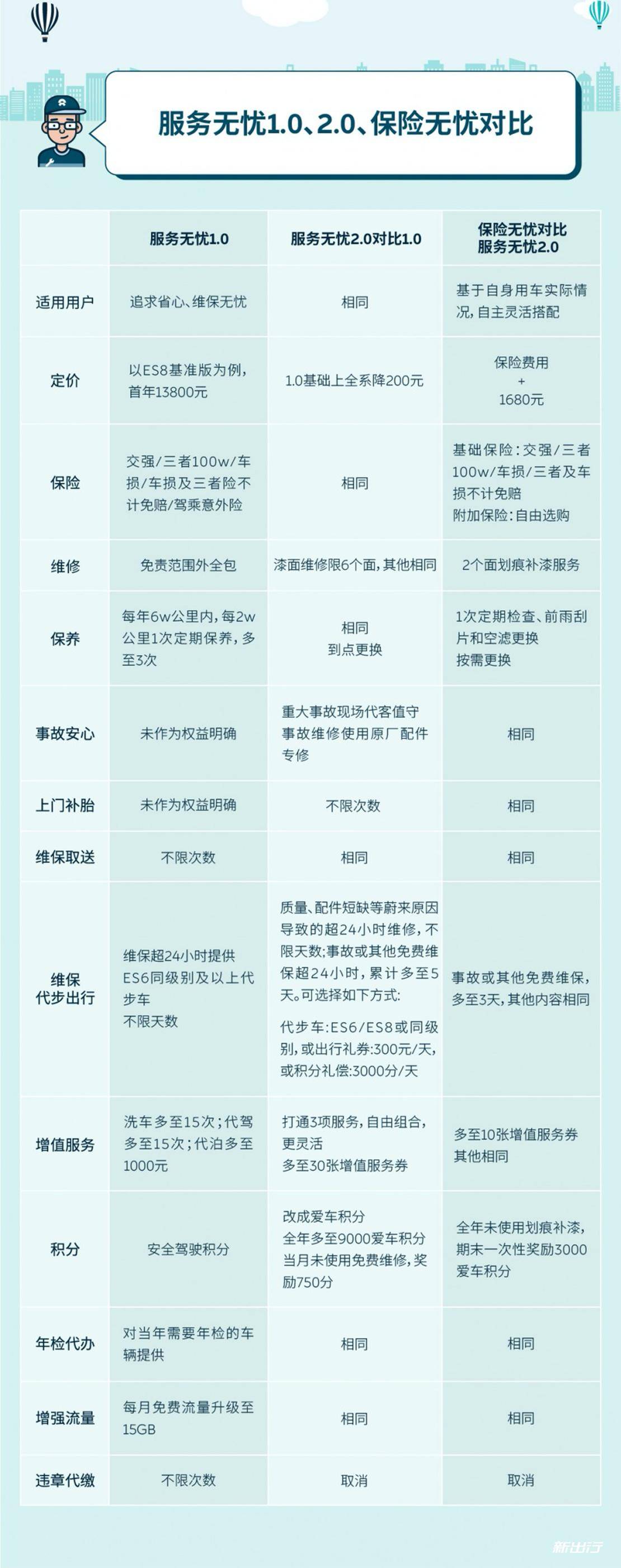
最新推出的服务无忧 2.0 基本保留了 1.0 的套餐内容,只不过在部分内容上进行了优化。详细的内容如下:


那么具体有哪些变化的地方呢?首先是价格在原来的基础上全系下调了200 元,同时取消了违章代缴服务。预计个较为重要的变动需要说明一下:
1、维修:漆面维修累计最多限 6 面
在维修保养这一块 1.0 是在免责范围内全包,2.0 则在漆面维修部分最高仅限 6 面,其它不变。
2、维修保养代步出行:代步车不限天数有条件
在 1.0 版本中,只要单次维修保养超过 24 小时,官方便会提供 ES6 同级别以及以上代步车,且不限天数。在新版中,不限天数的代步车仅限“因质量、配件短缺等蔚来原因导致的超过 24 小时维修”,而事故或其它免费维修超过 24 小时的,代步车最多提供 5 天。
同时在代步车的选择上,提供 ES6/ES8 或同级别车型,你也可以选择 300元/天的出行礼券或者式 3000 分/天的积分补偿。
3、增值服务:提供 30 张增值服务券,选择更加灵活
在增值服务方面,1.0 限制了洗车、代驾最多 15 次,机场待泊车最多 1000 元。在 2.0 上换成了 30 张增值服务券,用户可以根据自身需要自行进行兑换。
4、积分:安全驾驶积分改成爱车积分
2.0 取消了原来的安全驾驶积分,统一改成爱车积分户,单月未使用免费维修,可以获得 750积分,全年最多可以获得 9000 爱车积分。
保险无忧:保留部分服务内容,保险内容可更灵活选择
保险无忧的推出是一种更加灵活的无忧套餐选择,虽然命名为保险无忧,但它还是保留了部分无忧服务的核心内容,保险无忧是由自选保险和蔚来专属服务两部分组成。套餐保留了“无忧”服务中最核心的补漆、基础保养、取送车、上门补胎、代步出行服务和事故安心服务,价格为自选保险价格+1680 元。

不过这里需要注意一点,服务无忧套餐包含的增强保养相比保险无忧包含的基础保养要更详细,增强保养项目对于常规的配件都会定期更换,而基础保养则更多的是检查,必要时才进行校正、清洗、添加、调整、换位或更换。

最新推出的服务无忧 2.0 以及保险套餐毫无疑问相比 1.0 来说更加的灵活,在服务内容方面在考虑运营成本的同时也尽可能的保证了用户的权益。最后用官方整理的一张图来看懂服务无忧 1.0、2.0 以及保险无忧三种服务套餐的区别:

问题答疑:
1、服务无忧 2.0 和保险无忧何时上线?
保险无忧将于 3 月 1 日上线,服务无忧 2.0 于 4 月 1 日上线。在 2.0 上线时,1.0 将随之下线。
2、我之前购买了服务无忧 1.0,权益会受影响吗?
未到期的服务无忧 1.0 用户(以签署的服务无忧协议为准),相关权益不受产品调整的影响,仍按照原有权益及规则执行。
3、服务无忧 1.0 刚刚买好,想转保险无忧或服务无忧 2.0,可以吗?
2020 年 1 月 20 日后购买了服务无忧 1.0 的用户,如果需要转服务无忧 2.0 或保险无忧,可联系 fellow 完成操作,退掉非保险部分费用,并支付新产品相应的尾款完成转换;
需要转换成保险无忧的用户需在 3 月份内完成操作,需要转换成服务无忧 2.0 的用户需在 4 月份内完成操作;
对于有次数限制的权益,例如增值服务、保养、漆面等,我们将基于用户在服务无忧 1.0 中的权益使用情况,在转换后的产品中进行扣减。
4、如果我提车/续保的时候,服务无忧 2.0 和保险无忧还没开售,想买怎么办?
你可以先行购买我们合作保险公司的保险,在服务无忧 2.0 或保险无忧开售后,再支付尾款。在这段时间内如果发生事故,仍然可以享受事故安心服务;其余权益将在服务无忧 2.0 或保险无忧付费完成后正式开通。
5、如果在服务无忧 1.0 下线时我还没有到提车/续保的节点,但仍旧想购买服务无忧 1.0,是否能提前购买?
是否能提前购买服务无忧 1.0 取决是否已可以购买保险。如果你还未提车,但已可购买新车保险,那请尽快联系交付专员在服务无忧 1.0 下架前为你购买;
如果你还不能购买新车保险(如仍处于大定阶段的用户),或者还没有到续保周期(以各地保险行业交强险可提前出单周期为标准),则不可以购买服务无忧 1.0。
6、我是一个新车或大定用户,可以购买哪些产品?
2020 年 4 月 1 日前提车,可购买服务无忧 1.0,同时也可以购买服务无忧 2.0 或保险无忧(先购买保险,在相应产品开售后补尾款并开通权益)。4 月 1 日仍未提车的用户,只能购买服务无忧 2.0 或保险无忧。
7、我是一个续包用户,可以购买哪些产品?
2020 年 4 月 1 日前到期或进入续保周期(以各地保险行业交强险可提前出单周期为标准)的续包用户,可购买服务无忧 1.0,同时也可以购买服务无忧 2.0 或保险无忧(先购买保险,在相应产品开售后补尾款并开通权益)。其余续包用户只能购买服务无忧 2.0 或保险无忧。
8、我是一个非包用户,可以购买哪些产品?
如果你是在蔚来购买的保险,可按需选购服务无忧 2.0 或保险无忧,但补购服务无忧 2.0 时需要进行车辆检测。如果你不是在蔚来购买的保险,可购买保险无忧,但需在 3 月份内退掉商业险,并在蔚来合作保险公司重新购买商业保险。
9、如果在新车交付后曾经中断,事后想补购服务无忧 2.0,或者我今年买了保险无忧,明年想切换到服务无忧 2.0,需要付费检测吗?补买保险无忧呢?
只要服务无忧曾经发生过中断的情况,都需要支付一笔 2000 元的检测费,检测通过后即可购买服务无忧 2.0;检测如发现问题,需要另行支付相应的维保费用后,才可继续购买服务无忧 2.0。
任何情况下,购买保险无忧均不需要在蔚来进行车辆检测。
10、保险无忧的售价,各个车型、不同年份都是一样的吗?
价格构成是一样的,定价为:保险费用+1680 元蔚来专属服务。
11、如果我在其他地方购买了五项基础保险,也可以再花 1680 元购买蔚来专属服务吗?
由于我们和合作保险公司在事故定损理赔等环节有深度合作,并且与保险公司的商务合作也是构成 1680 元定价的一部分。所以,只有在我们的合作保险公司购买保险,才能购买蔚来专属服务。
12、免费增强保养、基础保养服务,有什么需要注意的使用规则?
保养项目仅在车辆定期保养时一并免费提供,不可拆成单项或多项组合、分多次使用;
定期保养可在车辆每 1 年/ 2 万公里前后一定的“窗口期”内发起(提前 2 个月 /3000 公里,或延后 3 个月 /5000 公里);
在窗口期外,要求单项或多项保养(例如:第 6 个月要求单次非质量问题的空滤更换、第 2.7 万公里才来 ASC 做定期保养)需要你自付费用。
13、质保、免费维修、保险维修的区别是什么?
质保:只包修质量问题
保险:只赔付事故
免费维修:除免责范围外,质保和保险无法覆盖的问题,免费维修都包
14、漆面是如何定义的?怎样算 1 个漆面?
漆面是指车辆外观独立的钣金面,通常可分为:前保险杠、后保险杠、左前叶子板、右前叶子板、左后叶子板、右后叶子板、前盖、后盖、车门(共 4 扇),共计 12 个漆面。
对于服务无忧用户,散件的油漆修复可使用免费维修。如爱车需要做 1-2 个后视镜的油漆修复,但又不想进保险,则可使用免费维修权益进行维修。
散件包含:轮眉、车门防擦板、反光镜壳、A 柱、B 柱、上边梁、门框、裙边、门把手、鲨鱼鳍、行李架等。
15、质保、补胎、保养等会影响爱车积分的正常获取吗?
以下情况不影响爱车积分获取资格:
-
质保维修
-
保险理赔维修
-
免费上门补胎
-
免费增强保养
-
用户自费维修
-
蔚来主动发起的维修
-
其他蔚来已公布的用户权益
16、爱车积分什么时候发放?
服务无忧 2.0:当月符合获取积分条件的,将在次月第一周发放;
保险无忧:全年符合获取积分条件的,在保险无忧到期时发放。
17、发生小剐蹭、停放受损(找不到责任方)等事故,我该怎么办?可以不出险,通过免费维修处理吗?
你可以联系蔚来官方,官方将基于损失原因和情况进行处理。如果车辆损坏既可以通过已购买的保险理赔,又可以免费维修,除累计 6 个免费漆面外,其余情况均需要优先通过保险理赔。
18、上门补胎服务具体内容是什么?有什么需要注意的事项吗?
上门补胎是指,当你的车辆发生轮胎破损漏气、无法继续行驶的情况,我们将派遣移动服务车,现场进行诊断和补胎。补胎相关的上门费、耗材费、工时费等由我们承担。需要注意的是,如果轮胎破损已超过可通过补胎修复的程度,则需要你自付换胎相关配件与工时费用。
19、其他车辆,可以使用相关权益吗?权益可以赠送、转让或者返现吗?
服务无忧和保险无忧的权益是限本车使用的。所有权益均不可以通过赠送、转售等任何形式转让或返现。
20、如果没有使用免费维修或者增值服务,有什么奖励吗?
针对好行为,有蔚来值奖励,比如:服务无忧 2.0 全年未使用免费维修,奖励 120N;保险无忧全年未使用划痕补漆服务,奖励 60N;年底维保代步出行服务未用完,每剩余 1 天奖励3 N;年底增值服务未用完,每剩余 1 张奖励 1N
21、终身质保与服务无忧什么关系?
终身质保是首任车主的权益,与买不买服务无忧没有关系。终身质保有3个前提条件,其中保养和重大事故影响终身质保,如下说明:
22、自费换件是否继续享有随整车终身质保?
非质量原因更换或修复的零部件(易损耗零部件之外的零部件)的质保期限为:取原车配件剩余质保期限和配件质保期限(自更换之日起 1 年或 2 万公里)中的较长者来执行。若车辆仍享有终身质保,则终身质保也覆盖此类零部件。
23、洗车服务提供的是精洗还是普洗?还有其他什么限制?
普洗。当天至多可发起服务 2 次;春节期间(约 1 个月左右,具体周期以小飞侠届时提前发布的此刻及用户推送消息为准)由于平台合作伙伴和洗车行业特殊性,将无法保证服务的充分提供。届时请提前致电商户确认是否可以免费服务,再驱车前往。
24、代驾服务有什么使用上需要注意的吗?有哪些可能发生的费用,需要我自行支付?
为避免贵重物品遗失或其他无法预见的突发状况,代驾服务不支持用户离车的送车服务,需要你或乘客全程在车上;如果乘客酗酒处于无意识状态,需要安排他人陪同。
单次服务超出剩余权益免费里程和免费等待时长的部分,需要你自付费用(例如单次服务 45 公里,服务前让司机等待了 40 分钟,你剩余 3 张券,可兑换 30 公里免费里程,则需支付后 15 公里和后 10 分钟的服务费用);里程费、时长费之外,其他例如跨城费、停车费、路桥费、高速费、返途费等也需要你自付。
25、机场代泊有什么使用上需要注意的吗?
回程取车时,请务必现场检查车辆外观、内饰、功能等状况,离场后的车辆问题需自行承担;如因你的原因导致的交接超时停车费、违章罚款、误机费等,需要你自付。
26、年检代办的具体服务内容和范围是?对车辆有哪些要求?
我们将依照法律法规中车辆年检相关的要求,对在服务无忧有效期内需要上线年检的车辆提供1次年检“代客跑腿”服务。跑腿人工免费,但年检工本费和服务途中产生的车辆电费、路桥费、停车费等需要你自付。
年检车辆需符合国家法律法规中年检相关要求。如果因改装等情况导致年检不通过,需要你自行处理。