
复盘小米这七年时间,从众星捧月的小米模式、风口上的猪以及扶摇直上成全球出货量第一名,到现在却跌出全球前五以及被各方言论质疑“要完”,可谓是经历人生的大起大落。但也正是用了这短暂的七年时间,小米逐渐积累起实力。
构建多年终于成型的生态链,就像是护城河一样拱卫着小米的大盘;凭借小米MIX这一款虽偏科但无比惊艳的“概念机”,让多少人对其品牌调性有极大的改观,甚至不少人觉得,小米手机是不是卖便宜了;年初端出来的小米5c虽算不上开年大礼,但那自主研发的澎湃处理器,让小米在技术层面能撑起腰杆。
小米6,这款让雷军等了七年时间的梦幻旗舰,更是小米憋出来的再一个大招。
七年时间,打磨手艺和找到答案
从创立至今,小米已有七年的时间。在这七年时间里,其既是打磨了手艺,也是找到了答案。这个手艺是啥?那就是对材质的理解。这个答案是啥?那就是找到属于自己的设计理念。


要是你对小米爱(黑)的深沉,很容易就能够在小米6上找到许多熟悉的感觉。其设计语言能够追溯到2015年年初发布的小米Note所率先使用的背面双曲面设计,更是能够找到、看到以及摸到来自于小米5、小米5s以及小米Note 2所积累下的经验。
除设计的传承外,小米还在这七年的时间里对新材质的尝试以及对工艺的追求,也表现在其中。小米6的不锈钢机身,是来自于小米4时初入门道所交下的学费。质感优异的陶瓷版,则是来自于小米5的初次尝试与小米MIX时的规模量产。

所以无论是看着还是握在手上,小米6都像是阔别已久的熟悉老朋友。这样的熟悉感甚至会变成错觉,“小米不就是把小米5给升级了下配置嘛”?当然不是。在这七年的时间里,这位老朋友学成而归的不管是技能,更是锻炼出成熟的思维和自信的气质。
同样是金属与玻璃的结合,小米6的后盖与机身结合要更为均匀和紧密,不会有小米5那跷跷板所导致的割裂感;同样是金属机身,不再需要用恶俗的高光切边来强调质感与存在感;同样的5.15英寸屏幕,不再需要用ID无边框来换取视觉上的好感;同样的是,不再需要在正面打上logo,来证明自己的身份。

在手感表现方面,小米6就让ZAEKE知客有点纠结,这到底算是好还是一般呢。
诚然小米6的后盖在经过热弯工艺后打造的四曲面后盖玻璃,结合弧形线条的机身中框以及2.5D玻璃,其四角呈现出圆润、贴合且舒适的手感,比起小米5那棱角分明的存在感,要舒服的太多。光是这一点,能打个8~9分呢。
只是这不锈钢材质的机身,比起常见的铝合金材质要重的多,这就直接导致小米6普通版的机身重量达到168g,陶瓷版更是达到182g,这在同尺寸机型中属于绝对的重量级选手。所以握持时较为容易会有手酸的感觉,要是你对重量比较敏感,建议还是到实体店尝试后再决定。

貌似我们没说小米6的颜值如何?这一点ZAEKE知客有着统一的看法,那就是无论是特别亮骚的亮蓝色,还是质感满满的陶瓷黑,都不及那量产不了的亮银工艺探索版令人眼前一亮。
两只眼睛,看的更远拍的更美?
小米6并不意外的用上双摄,但与市面上常见的景深或黑白方案不同,其双摄方案是长短焦结合的“光学变焦”。换句话来说,就是和苹果iPhone 7 Plus是同样的设计理念。与前辈小米5、小米5s强调拍照黑科技不同,小米6这回主打的“拍人更美”,就是凭借双摄所实现的“人像模式”。

按照惯例,先来看下小米6拍摄硬件上的参数:
-
双摄像头均为1200万像素,光圈均为F/1.8
-
广角端传感器为索尼IMX386,单个像素面积为1.25um
-
长焦端传感器为三星S5K3M3,单个像素面积为1um
-
广角端等效焦段27mm,长焦端为52mm
-
广焦端支持光学防抖,长焦端不支持
-
不突出的摄像头
硬件参数并不是决定拍摄能力的关键,但是画质的基础。从这方面来说,小米6并没有前辈小米5s那么的怪兽黑科技,但双摄所带来的2X变焦与人像模式,亦或者重新回归的光学防抖还是新增的相机水印,都使得其体验以及可玩性大大提升。





如何评价小米6的拍照能力?由于双摄的硬件不同,所以在画质表现以及体验上有所不同。先说最常用的广角端,小米6在光线充足的情况下表现是不错的,足够跻身进Android阵营的前排中。迅速而不犹豫的对焦速度,白平衡与色彩还原也足够的准确,稍微用力的锐化与降噪处理,使得整体画面看起来足够的干净以及细节丰富。



(左为广角端,右为长焦端)
广角端在拍照方面的评语能直接用在小米6的长焦端,但拍摄体验和画质都要“弱化”些。由于传感器的单个像素面积变得更小,长焦端的画质表现比起广角端要打点折扣,整体画面看起来稍显软。
并且长焦端没有光学防抖加持,焦段比广角端要长接近一倍,这就使得晃动所产生的影响要更大和更明显,拍照时可得好好端着。当然这更长的焦段使得小米6在拍PPT或拍远处时,有着寻常机型难以超越的物理优势。




小米6在光线不足的昏暗环境时,选择低ISO以保证画面干净,再通过后期提高曝光使得画面不会过暗。但这样的操作在传感器先天条件不足时,就容易出现高光过曝、暗部宽容度不足的情况,并且其还伴随着色彩饱和度降低的情况,反而使得整体观感一般。
还得吐槽的是,相比起前辈最长的32秒曝光,小米6在手动模式下最长也只有1/4秒,这使得创意拍摄有很大的局限性。在画质与拍摄功能上,小米6还能有很大的优化空间。

显然这回小米对双摄有很大信心,直接将人像模式从拍照的二级菜单拿出来,放到拍照界面最上方,点击即可进入。
与常见的光圈虚化不同,人像模式对场景的要求较为严格,拍照者与被摄像物要保持在2米距离内,光线还得足够的充足。当不满足这些条件时,屏幕会显示相应的提醒。显示“景深效果”时,就表明人像模式可正常工作。
那么实际效果如何,直接用样张说话:





要注意的是,人像模式其实就是使用长焦端来拍照,由于上文所提供到的拍摄硬件问题,光线不足时的画质就有点惨不忍睹,这时算法虚化也很容易穿帮。
在满足光线足够充足、拍摄物轮廓清晰、背景干净的这些隐性条件时,小米6的人像模式是相当不错。清晰的拍摄物与被“虚化”的背景有明显的区分,很有单反相机的虚化效果。虽说在放大细节能够看到在轮廓细节上有涂抹痕迹或穿帮,但发在朋友圈或微博上都足够让人称赞。
从处理器到移动平台,还是那只“性能怪兽”
在创立时就以“为发烧而生”标榜的小米,其最新旗舰自然是要捍卫“性能怪兽”这一名头。所以小米6搭载高通最新最强的骁龙835移动平台,就像是喝水吃饭一样自然和正常,甚至是理所应当的。至于这个移动平台有多强?

按照高通所给出的官方数据,骁龙835的整体尺寸减小35%、功耗降低25%、性能提升20%。要注意的是,这可是与上一代旗舰骁龙820处理器所做的比较。按照惯例,先来跑个分先。
小米6在安兔兔里跑出16万多的分数,在GFXBench的Car Chase与曼哈顿ES3.1中分别跑出25Fps与42Fps的分数。这样的分数代表着什么?自然是小米6的性能足够的强悍,是目前智能手机里的第一阵营中的顶尖。
这么高的性能有啥用?别着急着喊性能过剩。即便是之前就觉得骁龙821处理器已经足够的流畅,在第一回使用小米6时依然会被其超快的响应速度给惊喜。举个最简单的例子,点开微博。此前的骁龙821处理器足够的快,在点击应用图标后即可进入界面操作。而小米6给我们的感觉,就像是刚刚点上图标的同时,就已经进入界面。


更高的性能不仅是让日常使用有即时响应的感觉,在更高分辨率、更高画质的游戏中所发挥的作用,更是立竿见影的。我们实际把玩了好几把热门的《王者荣耀》,在最所有设置项均为最高的情况下,小米6即便是遇到多么激烈的团战都能够稳稳当当的保持在30fps。
我们还通过特别的手段强行开启了高帧率模式,小米6在游走打野时能够保持在60fps,团战时则下跌点到48~55fps之间。更为难能可贵的是,在连续打上好几局排位赛后,小米6依然能够保持如此稳定的状态。
有着更强的性能表现之余,在连续运行多局《王者荣耀》后,小米6的发热依依然只是”温热“,比比起骁龙820的火龙滚烫要好的太多太多咯。这更好的发热控制,也是有助于高性能下的持续运作。

高通在今年年初有一个相当大的理念变化,那就是骁龙系列不再是”处理器“,而是”移动平台“。为啥有这样的举动?那是因为随着技术的发展与消费者的实际需求所促使,考量处理器的表现已经不再是单纯的由GPU和CPU性能,而是有网络体验、安全隐私、拍摄能力等多维度组成。
处理器也不再只有GPU、CPU组成,而是集成Modem、DSP、ISP等一系列与使用体验息息相关的复杂体系。集成PDR 3.0技术,使得小米6在隧道、高楼间这种导航捉急的情况下,依然能够提供稳定精准的定位;全新的Sepctra 180 ISP为双摄提供性能需求与算法支持;支持最新的蓝牙5.0,让未来有更多的可能。
这些用数字无法量化的细节之处,都在潜移默化的提升使用体验。

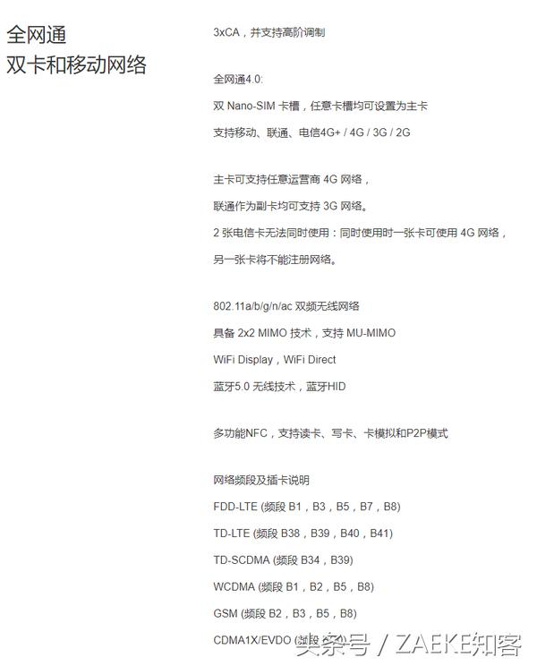
业界一直有句玩笑话,高通是卖基带送处理器。所以骁龙835移动平台给小米6带来的不光是更强的性能,其所集成大的X12 LTE Modem让小米6刷微博更爽快。在这里ZAEKE知客就抓两个重点来说,分别是全网通4.0与2x2 双通路Wi-Fi。
这前面的全网通4.0很好理解,就是在已经能够双卡盲插、主卡任选、2/3/4G支持的基础上,支持更快的4G+、支持更多的频段、更完善的L+W支持。说的再直白实际点,小米6几乎支持这个星球的所有运营商网络,网速也比之前快。

2x2 双通路Wi-Fi理解起来也同样简单,那就是小米6在Wi-Fi上网时有两根天线在同时工作,这比起常规设计要多出一根,等于两条路同时通车,自然是有更大的车流量也就是网速。但可这第二根天线并不是硬塞进去手机里,是从LTE网络里“借”来的。
手机与LTE网络的连接并不是每时每刻都保持着的,而是有一个超短的间歇。该技术也正是利用这个超短的间歇,将这个天线给Wi-Fi连接用。这样“借”来的天线不仅是让小米6能找到更多的Wi-Fi网络,也有更快的网速,甚至功耗还能降低点,可谓是一本万利。
这一个特性还让小米6在连接Wi-Fi时,还能把这个Wi-Fi给分享出去,等于摇身一变成中继路由器,在某些特性的场景下还挺有用的。
真的能用一整天

小米在发布会上重点强调小米6的设计、材质以及性能,却几乎没说续航表现如何。这一方面是因为电池容量的硬条件并不出众,另一方面则是MIUI 8没有新增续航省电功能。可在这一个月时间的实际使用下来,小米6的续航表现让ZAEKE知客相当的满意,一整天用下来是完全不同担心的,多打几盘手游也不用着急找移动电源。

充电方面则是原地踏步,虽说骁龙835是支持最新的QC 4快速充电,但小米依然用着此前的QC 3.0标准,标称功率依然是18W。实际测试下来,其大部分时间都以15W功率充电,半个小时能充电至52%,完全充满则需一个半小时的时间,在现在属于标准水平。小米6还意外的支持USB-PD充电协议,虽说功率也就是16W,但多一种选择也是好的嘛。

还有这些细节,或许会影响你的选择。小米6依然是前置无开孔式指纹,用的是常规的电容式传感器,虽说没有小米5s的黑科技那么有话题性,但在识别速度以及正确率上都要好很多。并且已经支持支付宝与微信的指纹支持,功能体验足够完整。

小米6还取消了3.5mm耳机孔,标配一根Type-C to 3.5mm转接线,喜欢与否就看个人喜好。

虽说没有索尼、三星、苹果的防水级别高,可小米这回新增的“生活防泼溅”在实用性上依然值得一提。从官方的宣传视频以及坊间的实际测试来看,真要不小心的掉进水里,即时的捞出来应该也能保证正常工作的。当然这个功能是防水溅不防手贱的。

小米6的屏幕有疏油层么?储存颗粒用的是UFS还是eMMC,用的是UFS 2.0还是UFS 2.1?前面的问题比较简单,直接洒点水在小米6的屏幕能,能够观察到水珠是明显的凝聚在一起,显然小米并没有省去这个细节成本。

至于第二个问题,那更是时下旗舰机们必须要回答的。直接用AndroBench进行实际测试,小米6的Sequential Read(顺序读取速度)达到713.24 MB/s,此外通过终端模拟器进行数据调取,其所采用的储存颗粒是来自于三星的KLUCG4J1ED-B0C1,这正是根正苗红的UFS 2.1。

另外要明确说明的是,小米仅在官网标注小米6采用UFS储存颗粒,并没有明确是UFS 2.0还是UFS 2.1,或将在未来有所变化,所以ZAEKE知客的体验也仅限于我们手上的机器。
一个全面的.....“水桶”?

毫无疑问,小米6是小米迄今为止最好的智能手机。在ZAEKE知客看来,其更是时下最值得选择的本土旗舰。即便是已发售有一个月的时间,即便是定价不再是1999元,即便是配置有更强的选择,其依然有着难以匹敌的性价比。
作为国内首款正式发布的骁龙835移动平台的智能手机,小米在顶着最强性能的光环,其依然彪悍的定价自然是无可匹敌。可这回小米并不是只有一贯的“性价比”,小米6还汇聚其积累七年时间的经验和实力。
花了这么长时间才找到的设计语言,在一次次尝试后得以精髓;废了不少功夫才琢磨明白的材质,表现的更为精致。小米6所表现出来的并非是小米MIX那般惊艳的偏科,而是全面的“水桶”。
确实这“水桶”听起来并没有“黑科技”来的响亮,可这产品力的全面提升,实实在在的打动消费者。曾惹起争议的“涨价”,已经没有多少争议。不好看?其实是在纠结风骚的亮蓝色,还是质感更好的陶瓷黑。剩下的问题只有一个,那就是雷总几时有货卖啊?
这也是给小米一剂良药,无论是最早开辟的互联网思维,亦或者开始尝试的“新零售”,靠的永远是产品,还得是好产品。