为贯彻落实好2021年《政府工作报告》关于“完成职业技能提升和高职扩招三年行动目标”的要求,根据《教育部办公厅等六部门关于做好2021年高职扩招专项工作的通知》(教职成厅〔2021〕9号)精神,结合学院实际,制定本方案。
一、招生对象及条件
(一)招生对象:符合2021年普通高校招生报名条件的普通高中毕业生、中职(含中专、技工学校、职业高中)毕业生、退役军人、农牧民工、下岗失业人员、高素质农牧民、村两委干部、基层医务工作者、学前教育教师、基层农技人员、家政从业人员、企业在职员工、基层在岗群体、灵活就业人员等。
(二)招生条件:已完成2021年我区高职扩招专项考试招生报名的考生。
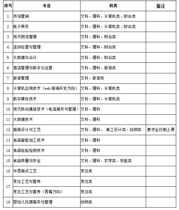
二、招生专业

三、报名和志愿填报
(一)报名时间
网上预报名时间:9月22日—9月27日
(二)填报志愿
1.填报时间:9月28日—9月30日
2.填报方式:登录内蒙古招生考试信息网(https://www.nm.zsks.cn)填报志愿。考生应认真阅读有关规定和高职扩招招生方案,按照规定和要求填报志愿,未通过“内蒙古招生考试信息网”填报无效。
(三)注意事项
1.请考生认真填写本人考生号和二代身份证号,考生不得自行编写或使用他人考生号,一旦核实该考生号与考生本人不相符,学院将取消该考生录取资格。
2.考生在填报院校时,要按要求填报,由本人认真填写。
四、考试安排
(一)打印准考证
打印准考证时间:10月11日—10月15日
请登录学院网站(http://www.imvcc.com),自行打印准考证。
(二)考试时间及地点
1.考试时间:10月16日(详见准考证)
2.考试地点:
(1)内蒙古商贸职业学院(呼和浩特市赛罕区罗家营高职园区);
(2)地方考点根据报名情况确定,具体地点另行通知。
(三)考试内容
1.普通高中毕业生、中职(含职业高中、中等专业学校、技工学校)毕业生考试内容为:文化素质考试+职业适应素质测试,满分200分。其中,文化素质考试,采用笔试方式,考试内容:语文,满分100分;职业适应性测试,采用面试方式,测试范围:心理素质、人文素质、职业潜能、职业倾向等,满分100分。
2.退役军人、下岗失业人员、农民工和高素质农民,免予文化素质考试,只进行与报考专业相关的职业适应性测试。职业适应性测试,采用面试方式,测试范围:职业经历、已具备的技能、对报考专业的认识、对今后从事职业应具备的知识及工作技能的认识等,满分100分。
五、录取规则
(一)内蒙古商贸职业学院录取工作执行教育部和自治区招生考试委员会制定的录取工作有关规定。
(二)根据考生特征及成绩,按照总成绩从高分到低分排序录取,采用“志愿清”录取规则。
(三)考生成绩及学院拟录取名单于2021年10月22日前在学院官网公示。
(四)考生成绩及学院拟录取名单上报自治区教育招生考试中心审核,通过内蒙古招生考试信息网公示。
(五)考生的相关录取资格信息均采用内蒙古自治区教育招生考试中心统一采集的信息。
六、入学管理和资助政策
(一)内蒙古商贸职业学院录取的新生,持录取通知书,按学院有关要求和规定的期限到校办理入学手续。因故不能按期入学的,应当向学院书面请假,未请假或请假逾期的,除因不可抗力等正当事由以外,视为放弃入学资格。具体报到要求详见2021年内蒙古商贸职业学院高职扩招新生报到须知。
(二)内蒙古商贸职业学院在报到时对新生入学资格进行初步审查,审查合格的办理入学手续,予以注册学籍;复查中发现学生存在弄虚作假、徇私舞弊等情形的,确定为复查不合格,取消学籍。
(三)通过高职扩招考入并到校报到的退役一年以上、自主就业的退役士兵,实行学费减免,所需经费由中央财政负担。
(四)高职扩招入学学生与在籍学生同等享受国家奖学金、国家励志奖学金、国家助学金、国家助学*款贷**、家庭经济困难学生入学资助、临时生活补贴、勤工助学、校内奖助学金、困难补助、“绿色通道”等资助政策。
七、防疫要求
按照国家、自治区和学院等相关文件执行。
八、附则
(一)本方案仅适用于2021年内蒙古商贸职业学院高职扩招专项考试招生工作。
(二)本方案经内蒙古商贸职业学院招生工作领导小组审查通过,报自治区教育厅和自治区教育招生考试中心备案。
(三)本方案由内蒙古商贸职业学院招生就业处负责解释。
联系方式:
咨询电话:0471-52795666、5279966、5279864
地址:呼和浩特市赛罕区罗家营高职园区
网址:http://www.imvcc.com