
一、公司概况
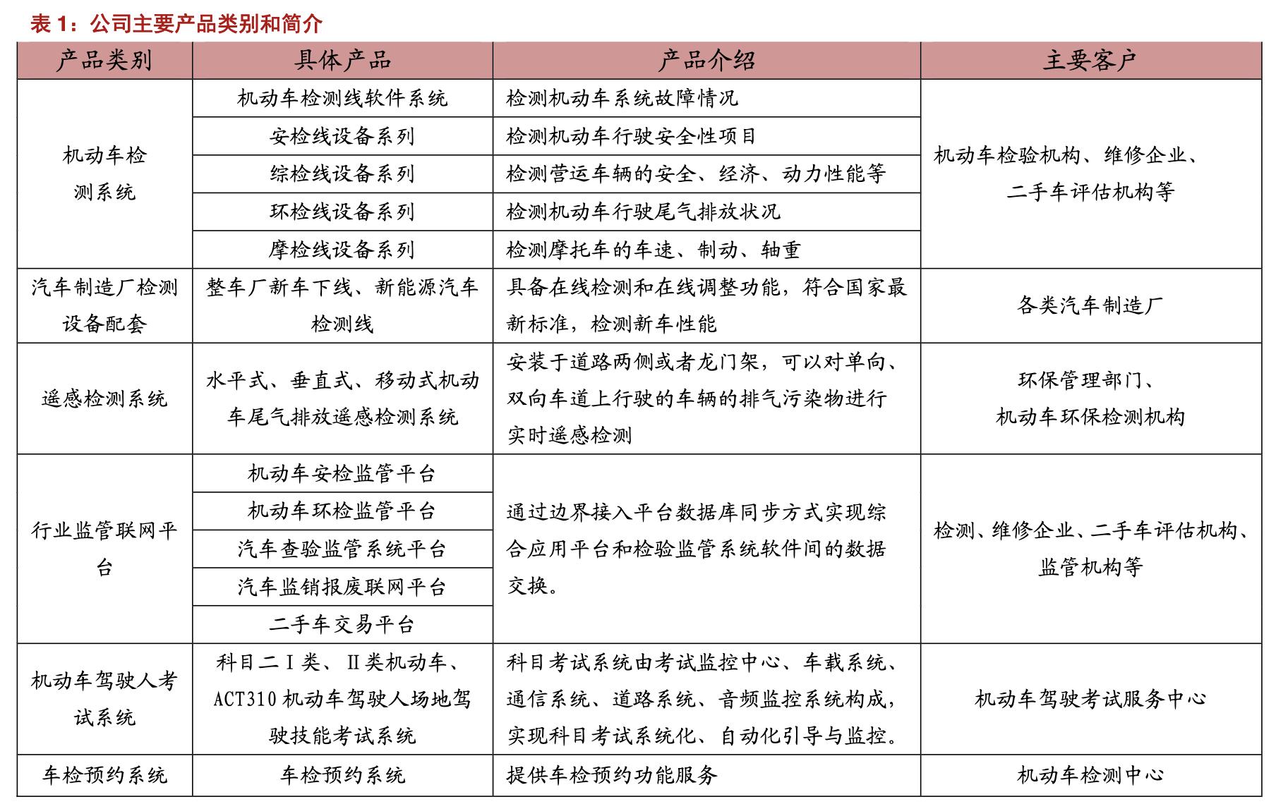
安车检测是国内机动车检测行业、环境污染防治行业、机动车驾驶人考试行业整体解决方案提供者,主要产品包括机动车检测系统、检测行业联网监管系统、机动车尾气遥感检测系统与智能驾驶员考试与培训系统。公司客户主要是全国各地的机动车安全、环保检测、综合性能检测机构,汽车主机厂、科研机构、维修机构、政府环保和公安部门等。


二、营收情况
公司2014-2018年营收和归母净利润CAGR为21.67%和36.11%。2019年前三季度实现营业收入6.2亿元,同比增长70%,归母净利润1.6亿元,同比增长71%。根据业绩快报,2019年营收9.7亿元,同比增长84%,归母净利润1.9亿,同比增长51%。

机动车检测业务营收贡献大,规模效应凸显。2015年至2019年Q1-3毛利率保持在45%以上,净利润率随着规模效应凸显由2015年15%提升至2019年Q1-3的25%。


三、汽车市场拐点,静待检测花开
1、新建+更新+升级,推动行业景气
检测运维端:测算国内2020-2022年机动车检测频次为2.3/2.5/2.7亿次(CAGR为8%),检测市场空间为686 / 740 / 804亿(CAGR为8%)。1)国内轿车强制检测频率与国外相当,但新车免检年限高于国外,未来频次提高可期;2)放开机动车检测限价,提价有望增加检测站数量;3)推动检测与维修I/M制度,利于行业长期发展。检测设备端:预计国内2019 机动车检测设备市场达57亿。1)新建:根据中国产业信息网数据,2011-2018年新建检测站设备CAGR为11%;2)更新:预计每年市场空间约16亿;3)升级:预计此轮排放标准升级(2019.05-2020.06)带动设备增量市场约20亿。

(一)国内机动车检测站行业分散,数量亟待提高
强制性检测是目前在用车检测主要业务。在用车检测分为强制性检测和非强制性检测。其中:(1)强制性检测分为安全检测、环保检测、综合检测,分别对应政府主管部门公安部、环保部、交通部;其中:非营运车辆须通过安检和环检,营运车辆必须通过安检、环检和综检。该业务特点是“监管驱动”,随着机动车保有量增长,治理与管控的压力不断加大,强制检测覆盖将持续扩大。(2)非强制性检测主要是维修检测、二手车检测等主动检测,目前市场还未普及。该业务特点是“市场驱动”,随着驾驶人安全和环保意识的提升,主动参检需求将逐渐增加。


国内检测站每天检测车辆数远高于国外。一般来说,国内机动车单个检测站标配2条安检线和4条环检线。从北京检测站数据来看,每天要检测近200多辆,而国外单个检测站每天检测车辆大概20-30辆,可见国内每辆车平均检测时间较短,容易造成检测质量不高。我们认为,随着国内对安全和环保要求提高,预计国内检测站数量将会稳定增长,并逐渐提高检测质量。

(二)国内新车免检年限高于国外国外
轿车强制检测频率1-2年/次,新车免检年限1-3年。强制检测最初以安检为主,直到60年代汽车尾气污染严重,各国才将环检纳入。强制检测主要以政府部门或者行业协会监管为主。

我国轿车强制检测频率与国外相当,但新车免检年限高于国外。2014年5月16日《关于加强和改进机动车检验工作的意见》规定:对6 年以内的非营运轿车和其他小型、微型载客汽车(面包车、7 座及7 座以上车辆除外) 自2014年9月1日起试行安检免检制度。另外,对根据规定6 年内免检车辆同时免予环保检验。关于放宽免检年限,我们认为虽然减少了机动车强制检测频次,但短期也缓解了检测站工作负荷。

(三)机动车检测限价放开,拉动检测站投资热情
放开机动车检测限价,提价有望增加检测站数量。自2014年《关于加强和改进机动车检验工作的意见》实施以来,北京、上海、广东、福建、四川、辽宁、黑龙江等各省相继发布了放开市场调节、取消定价的文件。随后相关省份机动车检测价格出现不同程度的上涨,进一步带动投资热情。
(四)推动机动车检测与维修I/M制度,利于行业发展
I/M制度是在用车强制检测的有效支撑。在用车的检查(Inspection)和维护(Maintenance)制度,通过对机动车进行定期和不定期的排放检测,促进机动车的正常维护,防止人为对排放控制系统的损坏。I/M制度实施初期只是适用于汽油轿车和轻型货车,类型比较单一,后来逐步扩大至重型货车及摩托车等几乎所有车型上。国外汽车后市场检测与维修紧密相连。美国等发达国家实行的I/M 制度是目前全球公认最有效控制在用汽车排放尾气污染的方法,它强制要求在用汽车定期进行排放检测,对不合格的车辆在指定的维修网点进行有针对性的维修,达标后方可继续使用。美国和加拿大的I/M 制度只针对尾气排放,欧洲和日本的I/M 制度包括对尾气排放和安全性能的检测。

2、汽车保有提升,检测可达800亿
2010-2019年国内机动车保有量CAGR达到6.4%,汽车保有量CAGR达到13%。2019年机动车保有量3.48亿辆,同比增长6.42%,2010-2019年CAGR为6.4%;2019年汽车保有量2.6亿辆,同比增长8.21%,2010-2019年CAGR为13.1%,远超机动车保有量近十年CAGR。


3、行业稳定增长,利于龙头扩张
安车检测机动车检测系统市占率由2011年7.3%提升至2019E的15%,品牌与服务优势凸显。在检测行业监管趋严、市场竞争加剧的背景下,检验机构将陆续更换技术更先进、售后服务更及时的机动车检测系统,从而导致技术实力较弱的企业流失现有客户,为龙头企业带来市场机遇。

安车检测营收体量大,净利润领先同行。2019年Q3公司营收6.2亿元,同比增长70%,归母净利润1.6亿,同比增长71%。根据业绩快报,2019年公司营收9.7亿元,同比增长84%,归母净利润1.9亿,同比增长51%。对比主营设备业务,2018年公司机动车检测设备收入4.9亿元,同期石家庄华燕机动车检测设备收入4.5亿,南华仪器机动车检测设备收入1.4亿。安车检测2014-2019Q3毛利率稳定在46%以上。2016-2018公司毛利率领先营收相近的同行,而2019Q3南华仪器毛利率增长明显,主要是环检升级带来分析仪零部件需求激增和价格提升。


安车检测逐步突破新车下线检测高端市场。该领域对检测系统质量、定制化程度、自动化水平、稳定性等综合要求较高,属于检测领域高端市场,长期以来被国外巨头所垄断。目前公司新车下线检测系统的应用领域涵盖常规车辆(包含客车和卡车等)和特种车辆(包含叉车、装载车、机场摆渡车、矿用车辆和*用军**特种车辆等)两类检测,其中常规车辆客户包括东风汽车、一汽通用、华晨汽车、奇瑞汽车、凯马汽车等,特种车辆客户包括柳工叉车、杭叉集团、厦工机械、山推重工、煤炭科学研究院等。
四、遥感迎窗口期,业绩增量可期
1、尾气遥感检测,高效灵活方便
遥感检测利用光强变化,可同时测气体和颗粒污染物。其主要原理是通过光源发生器向道路对面的光学反光镜发送紫外光、红外光或激光,光学反光镜会将其反射到检测器中,而机动车通过时,尾气会对紫外光、红外光或激光同时产生吸收,从而改变透射光的强度,从而通过对检测器中光强的变化进行检测。一般使用红外光(或激光)对排放的CO、CO2和HC进行测量,使用紫外光对排放的NOx进行测量,车辆的行驶速度和加速度则使用另一束单独激光测量。因而,同一设备可实现气体污染物、颗粒物的测量,可同时检测汽油车和柴油车,极大提高简便性。

遥感检测设备分为车载式和固定式。其中固定式遥感检测又包括单车道对测式遥感检测和多车道龙门架式遥感检测。

传统尾气检测效率低、无法实时监测。传统在用车排放检测主要是机动车年检和日常路检,存着以下问题:(1)传统检测方法是接触式检测,成本高、效率低,耗费人力和时间,不能高频覆盖车辆;(2)拦车检测会造成行驶不通畅,车辆怠速会产生二次污染;(3)传统检测方法容易人为干预,而且无法实时监测。
遥感检测快速、安全,大数据支持环境管理。遥感检测特点是:(1)效率高:每天检测车辆是传统方法10倍以上;(2)快速反应:当发现车辆排放严重,可马上通知车主去复查及维修;(3)大数据:大量信息数据为环境管理提供可靠依据;(4)安全:监测人员受污染程度减少,劳动强度降低,避免了和车主的正面冲突。
2、“蓝天保卫”驱动,遥感迎来发展
机动车尾气污染已成为城市空气质量危害的主要来源。根据PM2.5污染在线源解析质谱仪对全国多个城市空气中PM2.5的监测结果,机动车尾气排放对城市PM2.5污染的贡献率平均在20%~30%左右。
国内2017年遥感检测次数是路检次数的18倍,政府有动力推进遥感检测以满足政策要求。根据《柴油货车污染治理行动计划》要求每年抽测柴油车数量,重点区域城市自2019年起不低于当地柴油车保有量的80%,其它区域城市不低于50%。而目前相关政府职能人员配备不足,因而政府选择遥感监测是极好的选择,可以大大提高检测效率,满足国家治污要求。
3、政策鼓励国产,遥感龙头受益
政策鼓励国产,龙头企业份额集中。政府遥感检测设备招标书,一般标明“欢迎具备条件的国内投标供应商参加投标”,鼓励国内设备商参与,而且根据草根调研,从中标结果来看,2018国内遥感设备厂商CR5份额预计超过45%。安车检测为机动车检测系统龙头,销售服务具备先发优势。国内宝龙、多普勒公司研发遥感设备时间较早,但是目前该项技术方案非常成熟,国内企业基本具备能力,而且安车检测在检测设备领域经验丰富、服务水平高,具备先发优势,可以充分受益遥感设备放量。

4、遥感空间广阔,市场或超百亿
预计国内尾气遥感检测设备需求超5000套,市场空间超100亿。我们根据《京津冀及周边地区2018-2019年秋冬季大气污染综合治理攻坚行动方案》各城市至少固定式10 套和移动式2套要求,因此我们假设国内一线城市固定式50 套、移动式10套,二线城市固定式20套、移动式4套,三四线及以下固定式10 套、移动式2套,我们测算预计国内遥感检测设备需求为5328套、市场空间为103 亿元。

五、公路治超启动,市场空间广阔
超载超限运输普遍,政策推动加强治理。超限运输降低了公路、桥梁的使用寿命;装载尺寸超限,可能改变车辆性能,带来安全隐患;超载车辆排放严重超标,对环境造成严重污染等。
公路治超系统功能:1、采集核心数据:无需停车,自动采集车牌、车速、总重、长宽高、轴长等重要参数;2、检测违法行为:超限超载、超速驾驶、逆行、不按道行驶;3、自动存储和传输过往车辆的图像和数据,并由LED发布检测结果;4、实时数据上传,可提供给交通执法、交警、交通调查等。

以2017年《广东省治理超限超载非现场执法监测点布局规划(普通国省干线)》方案为例,进行国内治超设备市场空间测算,预测国内公路治超设备市场空间超100亿。

六、延伸下游产业,切入运维市场

公司切入机动车检测运维市场,预计收购40多个检测站。(1)安车检测在2018年7月作为有限合伙人成立1.5亿的并购基金,出资占比20%,基金将投资于机动车检测等业务,为延伸产业链打下良好的基础;(2)2018年9月以3500万元收购青岛的兴车检测的70%股权;(3)2020年1月8日安车检测拟作价3.44亿元收购山东正直五家公司70%股权,承诺2019-2022年净利润分别为4100、4600、5000、5200万元。(4)2020年2月24日安车检测、临沂新动能产业基金、其他方(如有)共同收购中检汽车75%的股权,各方预估标的公司整体估值不高于2.4 亿

七、盈利预测
1、收入分拆及预测
对公司2019-2021年盈利预测做如下假设:
1、机动车检测系统业务:(1)随着机动车保有量稳步增长,新建检测站投资稳定,根据2017/2018/2019Q3公司预收款为3.6/2.5/3.3亿,假设2017/2018/2019Q3预收款占订单合同比例为30%/20%/30%(2018年部分政府项目放宽收款比例),推算出2019确认收入的订单比例约为79%,假设2020年确认收入订单比例不变,同时考虑到2019.05-2020.06环检标准升级带来的设备增量、未来三检合一带来的设备增量。我们预测2019-2021年机动车检测设备收入分别为8.4亿、10亿、10亿;(2)考虑2019年环检升级订单,核心零部件分析仪供应紧张带来成本上升,我们预测2019年机动车检测系统毛利率40%;随着公司自研成功核心零部件分析仪,预计环检升级设备的成本有所下降,毛利率有所回升,我们预测2020-2021年机动车检测系统毛利率47%、48%。
2、遥感检测设备业务:(1)公司遥感设备新签订单2018/2019E/2020E预计1.4/1.4/1.4亿,考虑到项目政府决策流程及资金配套情况,蓝天保卫战2020年时间节点到期,根据确认收入节奏,我们预测2019-2021年遥感检测设备收入分别为0.9亿、1亿、2亿;(2)考虑到产品零部件等主要成本稳定,我们预计公司2019-2021年遥感检测设备毛利率为40%、40%、40%。
3、公路治超设备业务:(1)考虑到无锡高架事件催动各地公路治超投资,预计广东、山西、河南等地区启动较快,我们预测2020-2021年治超设备收入分别为1.5亿、2亿;(2)考虑到产品零部件等主要成本稳定,我们预计公司2020-2021年治超设备毛利率为45%、45%。
4、机动车检测运营业务:(1)根据已公告收购的检测站情况,且产业基金不断拓展中,我们预测2019-2021年检测运营收入分别为0.1亿、0.7亿、3.2亿;(2)考虑到检测站运营成本(土地租金、水电煤、人工等)稳定,我们预计公司2019-2021年检测运营毛利率为55%、55%、55%。
2、估值分析
选取同样检测行业的苏试试验、广电计量、华测检测进行相对估值比较,2020年可比公司平均PE为43x。我们预测公司2019-2021年净利润为1.89/3.10/4.21亿元,对应EPS为0.98/1.60/2.17元,对应PE为46x/28x/21x。考虑到公司在机动车检测领域深耕多年,随着机动车保有量稳定增长以及车辆检测需求增长,检测设备“新建+更新+升级”驱动,检测运维不断加速开拓,公司业绩有望稳定增长,我们给予公司2020年约40倍PE,对应目标价64元
