中午翻了一下迪普科技的招股说明书及2019年年报,看到的闪光点:
一、客户集中度并非是表面上那么高:前五大客户占比63%,有50%都是经销商贡献,经销商面对的客户数量是众多的;直销的三大运营商占比20%多一点点。所以集中度并不高!
二、宏杉科技:企业级存储,对标的有$同有科技(SZ300302)$,保守给50亿估值;宏杉科技在2017年提交过IPO申请;同一实控人,资产注入的确定性高(80%以上)。
总结:网安和存储都是不错的赛道;公司在国内同行业有一定竞争力;现在行业处于高速发展阶段(赢家通吃至少是三到五年后的事情,长期还是看好$深信服(SZ300454)$),30%的复合增长+资产注入,三年400亿市值目标可期。
------------------------------------------------------------------------------------------------------------------------
正文:
一、公司概况:
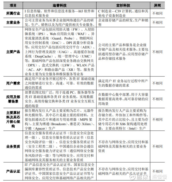
公司主营业务为从事企业级网络通信产品的研发、生产、销售以及为用户提 供相关专业服务。主要产品包括网络安全产品、应用交付产品及基础网络产品。公司提供基于创新的统一软件平台和高性能硬件平台下,以网络安全为核心,融 合企业通信领域中网络安全、应用交付、基础网络各功能模块的整体解决方案。
公司推出了包括应用防火墙(FW)、入侵防御系统(IPS)、异常流量清洗 (Guard/Probe)、Web 应用防火墙(WAF)、物联网应用安全控制系统(DAC)、DPI 流量分析设备、漏洞扫描系统(Scanner)、应用交付平台(ADX)、上网 行为管理及流控(UAG)、高速缓存加速系统(DeepCache)、统一管理中心(UMC)、深度业务路由交换网关(DPX)、盒式交换机(LSW)等在内的十余类上百款 产品,形成了以“简单、智能、安全”为特色的完备产品线。公司建立了覆盖全 国的市场销售与技术支援体系,产品广泛运用于运营商、政府、电力能源、教育、医疗、金融和其他大型企业,公司已成为具备核心技术与竞争力、国内领先的企 业级网络通信产品及解决方案提供商。
根据 IDC《中国 应用交付市场份额》统计,2017 年度中国应用交付平台产品市场国内企业份额 占比已超过 49.15%,其中公司市场份额为 11.64%,位居业内第三。(第一第二是谁?)
公司渠道销售占主营业务收入的比重分别为 67.78%、64.83%和 70.89%。报 告期内,公司销售渠道主要包括一级渠道代理商(含总代理商和一级代理商)及 二级渠道代理商。截至 2018 年末,发行人总代理商数量为 2 家,一级代理商为 1 家,二级渠道代理商为 1,776 家,公司的区域销售网络已覆盖全国 27 个省份 和直辖市。(2个总代理是不是太集中了?)
二、财务数据:




最近
最近4年经营增速非常稳健,经营现金流好于同行业平均水平,应收账款也很低。
三、行业地位:


各细分产品都不是毛利最高的,行业中等偏上,应用交付产品能和F5对标的国内也没有几家。(回答前面的问题:第一应该是深信服、第二天融信;欢迎有人更新/正)
四、主要客户情况:


经销商
公司的总 代理商包括齐普生、方正世纪、方正通用和新科佳都,其中,齐普生是深圳市金证科技股份有限公司(600446)的子公司,方正世纪、方正通用是北大方正集团 有限公司控制的公司,新科佳都是佳都新太科技股份有限公司(600728)的子公 司。
主要是经销商占据了60%以上的客户份额,故而实际的客户集中度并不高。
五、研发情况:


软件公司
软件公司标准研发水平:20%以上。
六、募投情况:



项目
项目进度符合预期,能在预定之前使用。
七、宏杉科技
早在2017年宏杉科技就提交过IPO申请,2018年终止了。宏杉科技是从事企业级存储产品和解决方案的研发、生产和销售的高科技企业,成立于2010年,总部位于杭州,在杭州和深圳设有研发中心,在全国30个省会、首府、直辖市及计划单列市,设立了办事处。
成立十年来,宏杉不断自主创新,已经成为全球存储市场上少数具有全线产品研发能力、拥有全线存储产品的高科技企业。凭借团队丰富的研发经验和深厚的技术积累,宏杉科技自主研发推出了存储阵列、全闪存、分布式文件存储、对象存储、备份五大系列产品,为用户提供完善的存储基础架构。同时,宏杉科技拥有国内首个国产CPU的企业级中端存储产品线,满足用户自主可控需求。
宏杉科技是全球网络存储工业协会(SNIA)最早的中国投票会员,推出了对称双活(SDAS)、交换双平面、基于Cell的RAID(CRAID)、无中断数据迁移(NDM)、闪存荷尔蒙、非结构化数据统一管理(UDM)等业界领先的存储技术。
当今用户面临无限的数据增长及数据多样化大潮,宏杉科技针对用户的不同需求、不同应用场景,推出了包括产品、功能、特性在内的整体数据管理解决方案。宏杉科技认为,数据并不是割裂的,应该根据实际情况,实现数据存储的*界无**化,构建统一的数据资源池,通过统一的跨平台管理系统CloudSUN建立整体的数据架构、数据保护机制、数据管理方法,并在之上满足5G、AI、BI、VR/AR、大数据分析等不同环境、不同应用的需求,推动用户在传统IT走向以云计算、大数据、IoT为代表的“新IT”过程中持续创新。
同时,宏杉科技积极构建上下游生态共建系统,与各主机、操作系统、应用软件、虚拟化、云平台等IT生态合作伙伴密切合作、相互认证、协同创新。针对不同行业、不同应用的个性化需求,宏杉科技与行业领军ISV共同推出面向特定行业、特定领域,具有特定功能的数据管理解决方案。
宏杉科技已成长为致力于数据管理的专业企业。宏杉科技的产品及解决方案广泛应用于政府、金融、运营商、教育、医疗、电力、石油石化、交通、大企业等各行各业。未来,宏杉科技将继续以自主创新、成熟、稳定的存储产品,全面、丰富、完善的面向云计算的数据管理整体解决方案,成为中国用户在数据管理领域的最佳合作伙伴。



宏杉科技和上市公司不存在直接竞争,营销渠道又有重合,互为补充,注入后1+1大于2
2018 年 12 月 17 日,公司已与郑树生签订《杭州迪普科技股份有限公司与郑树生关于杭州宏杉科技股份有限公司股权转让框架协议》。框架协议主体甲方为 杭州迪普科技股份有限公司,乙方为郑树生。该框架协议主要内容如下: (1)标的资产:迪普科技拟受让郑树生所持有的宏杉科技股权。(2)支付方式:迪普科技可通过股权、现金等方式作为支付手段,具体支付 手段由双方协商确定,并另行约定。(3)交易作价:本次交易的最终交易价格以具有证券业务资质的资产评估机 构出具的资产评估报告载明的评估值为依据,由双方协商确定; (4)过渡期安排:标的资产在评估基准日(不包括评估基准日当日)至交割 日(包括交割日当日)的过渡期间运营所产生的盈利由迪普科技享有,标的资产 出现的亏损则由郑树生向迪普科技以现金形式全额补足。若交割日为当月 15 日 (含 15 日)之前,则交割审计基准日为上月月末;若交割日为当月 15 日之后,则交割审计基准日为当月月末。由具有证券期货业务资格的会计师事务所对标的 资产进行专项审计,确定标的资产的过渡期损益。(5)交割期:双方约定在 2021 年 12 月 31 日前完成本次标的资产的交割。自交割日起,迪普科技享有与标的资产相关的一切权利、权益和利益,承担标的 资产的风险及其相关的一切责任和义务。双方应当及时实施协议项下的交易方案,并互相积极配合办理本次股权转让所应履行的全部交割手续。(6)协议生效:本框架协议在甲方法定代表人签字并加盖公章以及乙方签字 后,自甲方首次公开发行人民币普通股(A 股)股票并在深圳证券交易所上市之 日起生效。(7)违约责任:双方共同确认,对于本协议确定的内容,双方得以尽勤勉、保全各方利益的原则履行。本协议任一方违约的,应向守约方赔偿因其违约所造 成的经济损失。--《迪普科技招股说明书》
风险提示:本文所提到的观点仅代表个人的意见,所涉及标的不作推荐,据此买卖,风险自负。