最近也是不知道怎么回事,身边做财务的都一个个跳槽了,不是转岗的,就是转行的。大学同学小刘上午说:自己不做电商会计了,干了2年多,太累了,特别是到6.18、双11、双12的时候,有处理不完的财务问题。我说你是不是看又到双十一了,就赶紧撂挑子不干了。果然就是,她说道:虽然电商会计还不错,但是太熬人了,我熬不住了。
她总结了自己的这两年的成长,给我梳理一堆电商会计的周边做账笔记,我看着还很不错呢,今天也在这里分享给大家!

一、电商会计每月工作的基本流程


二、电商会计的账务也管理流程

三、总账流程

四、电商采购账务流程



逐笔确认法案例解析
归集分配法
直入损益法
……
五、电商销售账务流程

1、买一赠一的财税处理
2、买多赠一的财税处理
3、免运费的财税处理
4、赠优惠券的财税处理
5、赠送积分的财税处理
6、快递费用的处理的财税处理

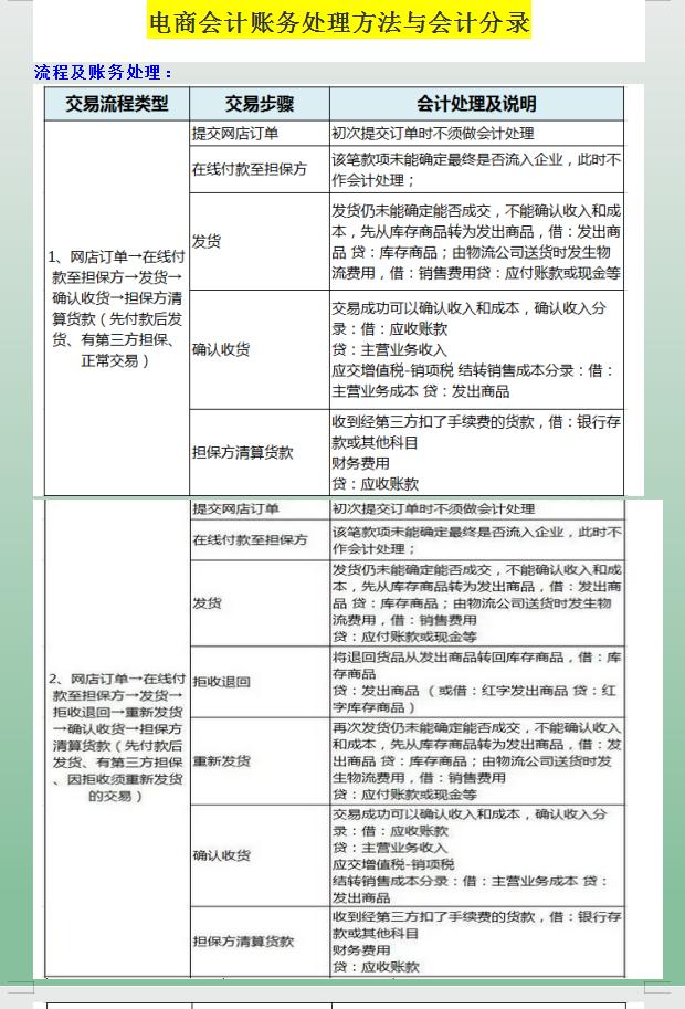
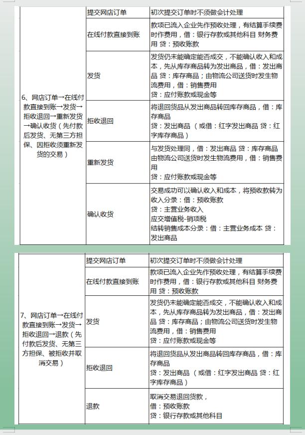
六、电商会计会计分录汇总



七、电商会计的账务处理应用案例(60笔)

八、电商会计做账表格可视化模板
1、全自动电商销售及成本管理系统


2、电商销售数据看板模板

3、电商年度项目预算表计算模板

……

篇幅内容限制,今天就先到这里了。