
作者| 猫妹
来源| 大猫好规划
最近,支付宝的广告引来了很多争议。
先是蚂蚁花呗的广告被指宣扬错误价值观,紧接着知名博主指出蚂蚁保险的“房贷保”文案也有问题。

那么这个“房贷保”到底是什么呢?

以下是猫妹从“房贷保”的宣传页面截取的一段:

承保公司是阳光人寿,保障内容是被保险人身故或全残,保障期间是根据剩余还贷时间推荐的。
所以,虽然名字是“房贷保”,但本质上它是一个定期寿险。

(“房贷保”保险条款)
定期寿险本身就是为了转移被保险人身故或者全残而给家庭带来的风险,比如房贷没人还了,孩子学费没人掏了,老人没人赡养了......
“房贷保”只不过是把房贷这个点单拎出来做宣传,保额可以根据*款贷**额度设置,保障期间可以根据剩余还贷时间设置。

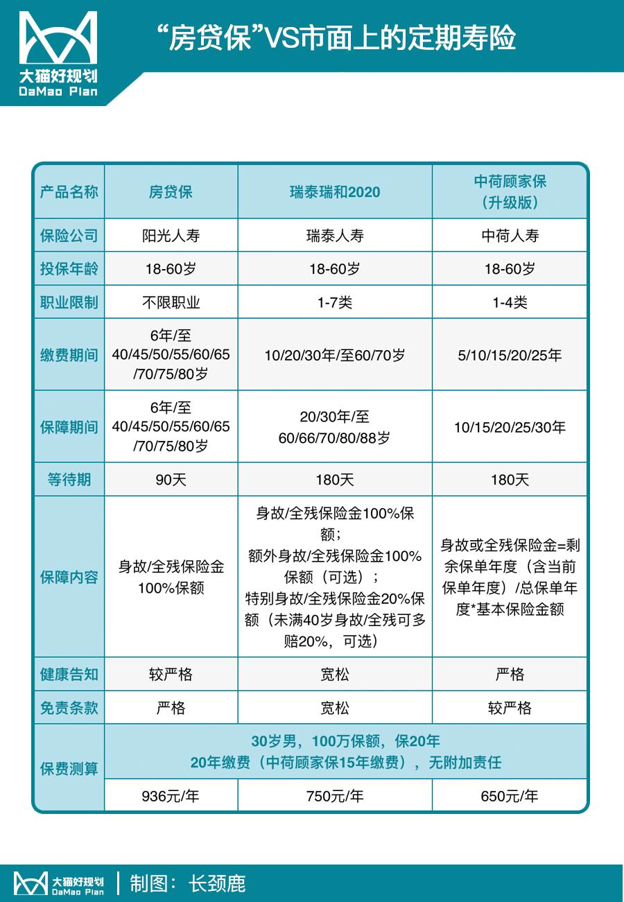
猫妹把“房贷保”和目前市面上的其他定期寿险做了横向对比,老规矩,先上图:

因为定期寿险的基础保障内容比较简单,无非就是身故或全残可以赔一笔钱,所以看一款定寿性价比高不高,比较保费就可以了。
“房贷保”30岁男生保至50岁对应了其他产品的保20年,保费是每月78块,一年就是936块。

瑞泰瑞和2020比它便宜了20%。
而中荷顾家保则要更便宜,即使是缴费15年,每年也只要650块。
因为它的保额是逐年递减的,正好配合了房贷,房贷还一年就少一点,那么保额也可以少一点。
除了保费,定期寿险还要注意健康告知和免责条款。
● 健康告知决定了这款定寿你能不能买。
目前最宽松的就是瑞泰瑞和,只有3条,且压根没提结节和肝炎。
也就是说,常见的甲状腺结节、乳腺结节、肺结节、乙肝,都不需要审核,可以直接买。
而“房贷保”和中荷顾家保都涉及到了肺结节和肝炎,稍微好一点的是“房贷保”的肝炎不包含乙肝病毒携带者且肝功能正常的情况,不过相比瑞泰瑞和,还是严格了很多,像乙肝病毒携带但肝功能不正常、乙肝小三阳、大三阳、乙型肝炎,都要告知,然后也没有核保功能,就无法投保了。
● 免责条款就是发生哪些特殊情况时这款定寿不赔。
最宽松的也是瑞泰瑞和,除了投保人杀害被保人,被保人自己犯罪作死,和2年内自杀不赔(也就是说2年后自杀可以赔,但猫妹不鼓励这样做),其他情况导致的身故,都可以赔。
“房贷保”多了吸毒、酒驾、无证驾驶、驾驶无有效行驶证的机动车,相对更严格。
而中荷顾家保只多了吸毒、战乱、核*器武**之类的极端情况,对一般人影响并不大。


猫妹试了试“房贷保”的投保流程,它的保额、保障期间是根据你输入的*款贷**金额、剩余*款贷**年限而生成,虽然也有自定义的选项,但选择范围依然逃不出输入的房贷的框框。
比如上面测算30男士的保费,最长也就保至55岁,想要保至60岁,就没有相应的选项。
可能“房贷保”想要体现它的“智能”,不用自己选择保额、保障期间,它就帮你决定好了。
但如果你想改,就要一遍遍输入不同的房贷去试,看有没有自己想要的方案,反而更麻烦了......
而定期寿险要覆盖的,却不仅仅是房贷,还有子女教育、赡养父母等责任。
而且,这两年定期寿险的保费已经大幅度降低了,像“房贷保”的保费就有点偏贵了。

所以,如果单纯买定期寿险,瑞泰瑞和2020就更加适合,保额、保障期间直接输入即可,健康告知和免责条款也更宽松,保费还便宜。
如果专门针对房贷买定期寿险,中荷顾家保这样的减额定寿要更加匹配。
至于“房贷保”的文案,为什么以房贷为切入口来宣传定寿,可能也是符合国人的心理感受吧,忌讳谈死,不会想这些觉得晦气。
出发点是好的,唤醒大家的意识,缺点就是偏贵了。