去年7月2日,上海市教委发布了《关于实施百所公办初中强校工程的意见》,力争通过3-5年的努力,整体提升116所公办初中的办学质量,建成“家门口的好学校”。

12月,市教委公布新增12所学校为上海市百所公办初中强校工程实验校。这些实验校有3个典型特征:

学校内培养名校长名师(“双名工程”同时启动),这意味着师资水平能得到大力提升;

推进优质高中带动学区化集团化,并鼓励优质民办学校托管这些公办初中;

在初中生教育上,落实中考改革,优化综合素质。
根据规划,力争未来3~5年内,通过增值评估,实现“实验校”教育教学状态明显改善,学校办学特色明显增强,整体办学质量明显提高,家长对学校的满意度明显提升。
那么这一年来进展如何?
目前,全市已形成128所公办初中强校工程实验校,每一所实验校均已配备1名名校长(含培养对象)、2名名师(含培养对象)、3名指导专家,均已安排支持带动的优质教育资源,均已制定并启动实施强校工程三年规划,学校办学更有信心,办学特色逐步显现,学生和家长的认可度正逐步提升,建成“家门口的好初中”。
据统计,已有32所市实验性示范性高中(含分校)、5所区实验性示范性高中、57所优质品牌公办初中、15所优质民办学校、4所区教育学院、1所国家改革发展示范中职校采取“一带一”“一带二”等方式集中优势资源支持实验校建设。
截止2019年4月24日,上海市教委公布了强校工程的阶段性进展,目前已经完成了规划阶段,开始进入“实战”阶段。

这些“强校工程”实验校在各区如何分布,
又对口哪些地段/小学呢?
(※ 以下是2019年对口信息,供参考。)
徐汇区(6所):紫阳中学、南洋初级中学(※ 南洋初对口信息有误,详见留言更新)、长桥中学、龙苑中学、宛平中学、田林第二中学

长宁区(3所):省吾中学、泸定中学、虹桥中学

黄浦区(5所):金陵中学、启秀实验中学、清华中学、应昌期围棋学校、黄浦学校

杨浦区(7所):三门中学、鞍山初级中学、思源中学、十五中学、包头中学、杨浦初级中学、杨浦区教师进修学院附属中学

虹口区(5所):霍山学校、澄衷初级中学、市五中学、虹口区教院实验中学、虹口区教院附属中学

普陀区(4所):宜川中学附属学校、兴陇中学、怒江中学、武宁中学

闵行区(11所):诸翟学校、华漕学校、吴泾中学、颛桥中学、曹行中学、浦江第一中学、浦江第三中学、航华中学、航华第二中学、罗阳中学、闵行第五中学

浦东新区(19所):浦东教育发展研究院附属中学、新陆中学、大团中学、蔡路中学、六团中学、由由中学、施湾中学、坦直中学、历城中学、建平中学南校、新云台中学、浦泾中学、绿川学校、育民中学、长岛中学、泾南中学、江镇中学、三林中学东校、吴迅中学
静安区(5所):五四中学、和田中学、彭浦第三中学、彭浦第四中学、华灵学校

松江区(11所):松江二中(集团)初级中学、松江四中初级中学、泖港学校、松江区第六中学、佘山学校、华东师范大学松江实验中学、新桥中学、立达中学、叶榭学校、小昆山学校、新浜学校

嘉定区(12):启良中学、练川实验学校、马陆育才联合中学、华江中学、华亭学校、戬浜学校、外冈中学、徐行中学、金鹤中学、南翔中学、方泰中学、娄塘学校

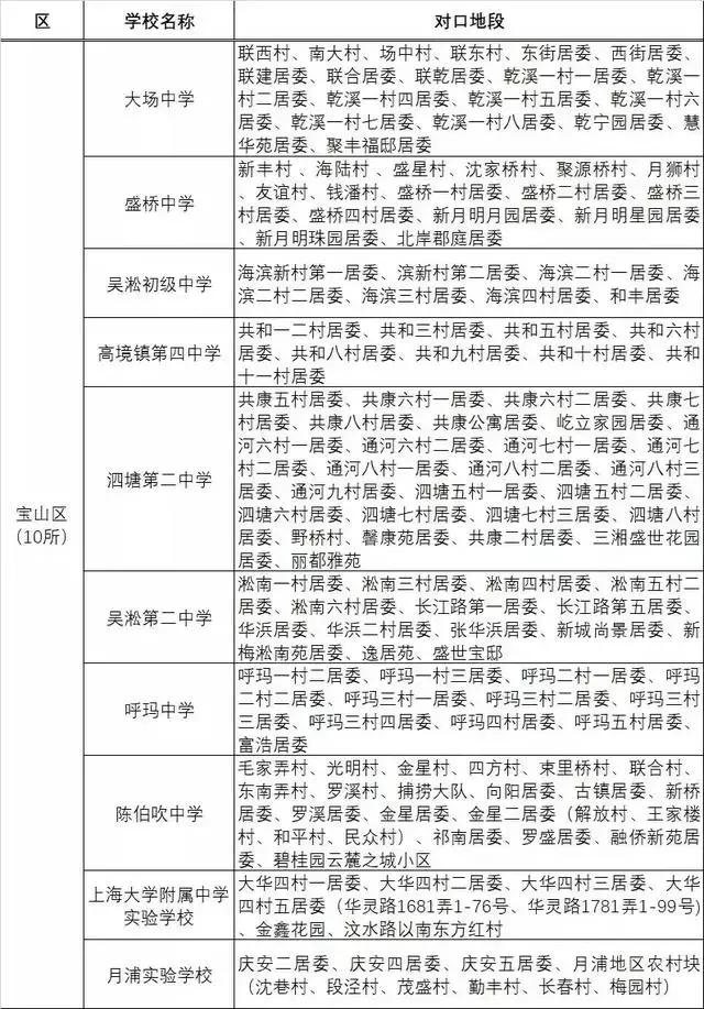
宝山区(10所):大场中学、盛桥中学、吴淞初级中学、高境镇第四中学、泗塘第二中学、吴淞第二中学、呼玛中学、陈伯吹中学、上海大学附属中学实验学校、月浦实验学校

奉贤区(10所):古华中学、奉贤区教育学院附属中学、肖塘中学、西渡学校、四团中学、平安学校、青村中学、金汇学校、胡桥学校、头桥中学

金山区(6所):朱行中学、亭新中学、金卫中学、张堰第二中学、吕巷中学、松隐中学

青浦区(6所):佳信学校、毓华学校、珠溪中学、金泽中学、颜安中学、沈巷中学


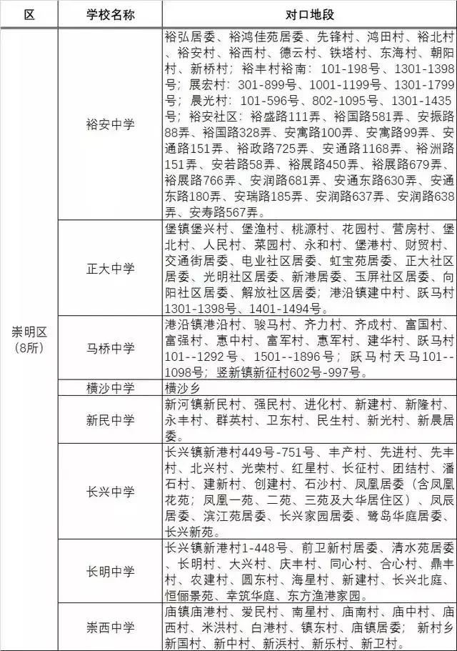
崇明区(8所):裕安中学、正大中学、马桥中学、横沙中学、新民中学、长兴中学、长明中学、崇西中学
