在之前的文章里,我讲了一些关于连接器的动力学知识,在使用动力学去模拟真实的物理动画时候,我们也少不了会做一些带有绳子、毛发之类的动画,这时候就需要运动样条动力学这个方面的知识。在这篇文章中,我们来看看如何使用样条动力学去制作样条相关的动画。
我们先来看几个用样条动力学做的案例。


如何使用样条动力学
在使用样条动力学的时候,我们需要一条可编辑的样条,或者一个毛发对象,在添加了样条动力学之后,样条会受到环境里各种力的影响。下边我们来看看如何添加样条动力学标签及影响。
在标签-毛发标签里点击添加样条动力学,可以看到我们的可编辑线条会受到重力的影响产生掉落的效果,这里需要注意的一点是,是样条动力学标签里设置的重力对样条产生了力的作用,而不是像刚体标签一样受到系统设置里默认重力的作用。

如何将样条绑定到其他对象上
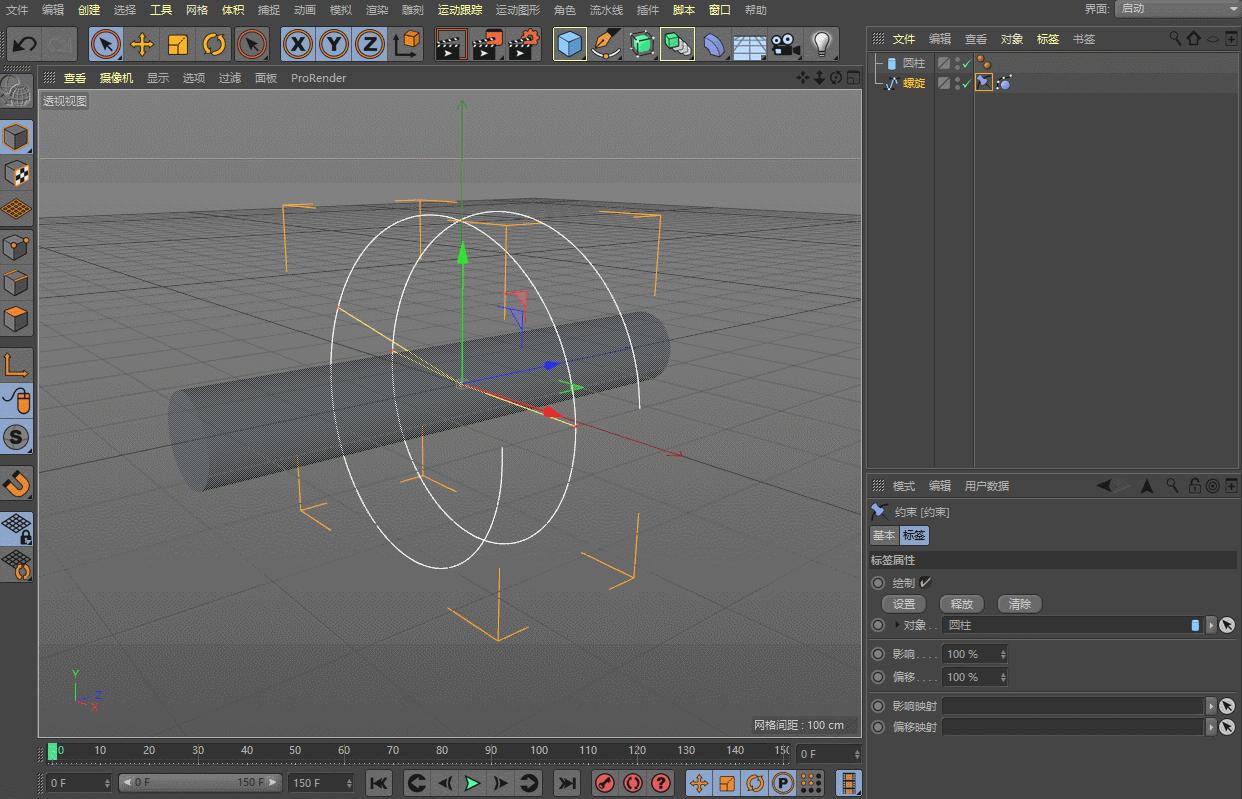
如果我们需要将样条绑定到其他的对象上,或者将线条的一部分固定到一定的位置,我们需要再给样条添加一个约束标签,添加约束标签后我们需要告诉软件将哪一部分的点固定住,所以我们需要选取一部分的点以及一个约束的物体,设置之后我们会看到一条黄色的约束线。
操作我们直接看下图。

样条也可以让多个点受到约束,或者设置多个约束标签让样条受到多个物体的约束。

样条动力学的约束标签下还有两个参数,影响表示了约束的部分受约束的力的程度,100则是完全固定在位置上,0则表示不受影响,偏移是将固定点偏移到离约束对象更近的位置。

如何让样条受到其他物体的碰撞
我们需要给其他物体做一个毛发碰撞标签,样条就会和带有碰撞标签的物体产生交互作用。调节样条动力学的半径参数可以定义样条和其他对象碰撞时的半径大小。

如何将样条动力学与刚体动力学结合
学习了样条动力学的基本用法之后,我们可以将其与我们之前讲过的连接器合起来去模拟一些有趣的物理现象。
我们先将线条约束到两个物体上,然后通过给两个物体添加刚体和碰撞体标签,再使用弹簧绑定起来,通过弹簧的运动去带动约束的样条进行运动。


在得到了带有动力学效果的线条之后,我们可以通过扫描,或者通过之前介绍过的绳子插件,去将线条实体化,做出一个运动的模型出来。
虽然样条动力学主要是用在毛发的动画上,但是我们可以通过动力学的运动去带动样条做出我们想要的其他效果,例如将字体用绳子悬挂起来、做一个跟随机械运动的电线、晾衣服的绳子等等,总之,样条动力学算是模拟真实物理碰撞动画的一个算是比较不错的知识点。
后边会出一个和样条动力学相关的小案例教程,欢迎大家观看学习。