前段时间,万达与沈阳市政府签订战略协议预计投资800亿,新建设五个万达广场的消息震撼全城,基本上每个人都期待着万达广场能建到自己家楼下,这样说不定自己家房子的价格就能蹭蹭地往上涨,于是大家都兴致勃勃地分析,这五个万达到底能建在哪里。经过一段时间大家的分析辩论,总结一下,万达在以下几个区域可能性比较大,分别是大东,丁香湖,张士,*家屯苏**或于洪新城以及沈北。不得不说人多力量大,这几个猜测,已经有两个可以算是已经基本命中了,一个是注册在大东区东贸路的万达广场,以及位于丁香湖的沈阳于洪万达广场商业管理有限公司。与此同时,由于沈北缺少全国知名商业的入驻,因此许多人坚信这五家万达一定有沈北一杯羹。
由大到小,坚信着万达一定会入驻沈北的人们开始猜测,沈北万达会落址在哪,有些人猜测会在辽宁大学地铁口-原新玛特地块,还有一些人猜测是在沈北飞虹钢构公司地块,而还有一部分人猜测会在五洲龙地块,小编就属于最后一类人。
一个商场最重要的就是要有人气。五洲龙地块地处沈北新区,向南隔街相望皇姑区,周围大型综合类高校众多,学生群体数量庞大,周围楼盘比较新,住户多为初次购房者,或者周围高校教师,总体人群构成比较年轻,因此消费力充足。从交通来看,五洲龙地块据沈阳航空航天大学站直线距离2公里左右,公交线路有121、182、178、V123等多条线路,交通比较方便,可以为商场带来源源不断的客流。此外,有一些消息的流传,更是使小编觉得五洲龙地块未来就是万达广场。据说在2018年2月,京威股份参股者曾在在论坛中询问万达是否将收购沈阳五洲龙,并且在万达与市政府签约之后,还有网友通过新浪财经董秘平台再次询问收购的相关事宜,而作为五洲龙第二股东-京威股份一方并未否决,只是阐明正在洽谈中。但是,虽然这一顿分析猛如虎,可是有一个根本性的问题,藐视了以上的所有,那就是五洲龙地块的用地属性属于工业用地,是根本不允许建设商场的。
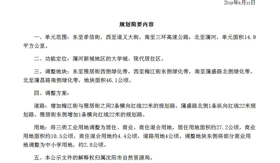
但是,我们也不要太小瞧五洲龙地块了,在8月12日这个问题就不是个问题了。依据沈阳市自然资源局网站公示的《沈北新区沈师东地块控规优化方案提前批示公告》,将沈北新沈师东地块(五洲龙地块)的用地属性从三类工业用地调整为居住,商业,商住混合用地,满足了在该地修建万达广场的要求,所以这一系列操作是出于巧合,还是万达广场真的就要落址于此,还是仁者见仁,智者见智了。

沈北新区沈师东地块控规优化方案提前批示公告

沈北新区沈师东地块位置图
很明显,一旦万达落户于五洲龙地块,势必会促进周围房价上涨。以地块周围的江南壹号、雨润中央公园、美的翰悦府、荣盛城、华宇中金·河御雅院、鲁班尚品等楼盘为例,其新房价格与沈阳其他同类型产品相比价格偏低,主要原因还是在于,沈北经过近几年的调整以及资金的注入,楼盘价格虽有所上浮,但是与沈阳市其他几个城区相比,总体价格依旧偏低,但是实际上沈北板块内不乏知名院校,公共交通也比较便捷,而且蒲河贯穿整个板块,环境也比较宜居,其价格低主要还是因为缺少全国知名大企商业的加持。万达效应不容小觑,一旦万达敲定五洲龙地块,弥补这一短板后,沈北房价必会突飞猛涨。但是情况到底如何,还需再待些时日,洞察万达集团具体的运作方向。