星海万象城给星海湾板块内的人们太多期待,万象城的来临,极大的丰富了板块的商业格局。
当然,作为大连首座万象城,对于大连的商业品牌迭代也是里程碑式的。毕竟万象城在全国商业品牌中还是top级的存在。
开年之初,但凡能接触到一点业内信息的人都清楚明确华润星海万象城项目定位年内重点项目在推进。
而之前一直有过两套方案,在利用原会展一期改造还是拆除重建,对于这一直未有定论。
目前,通过掌握到的信息,会展一期拆除方案基本已是板上钉钉。



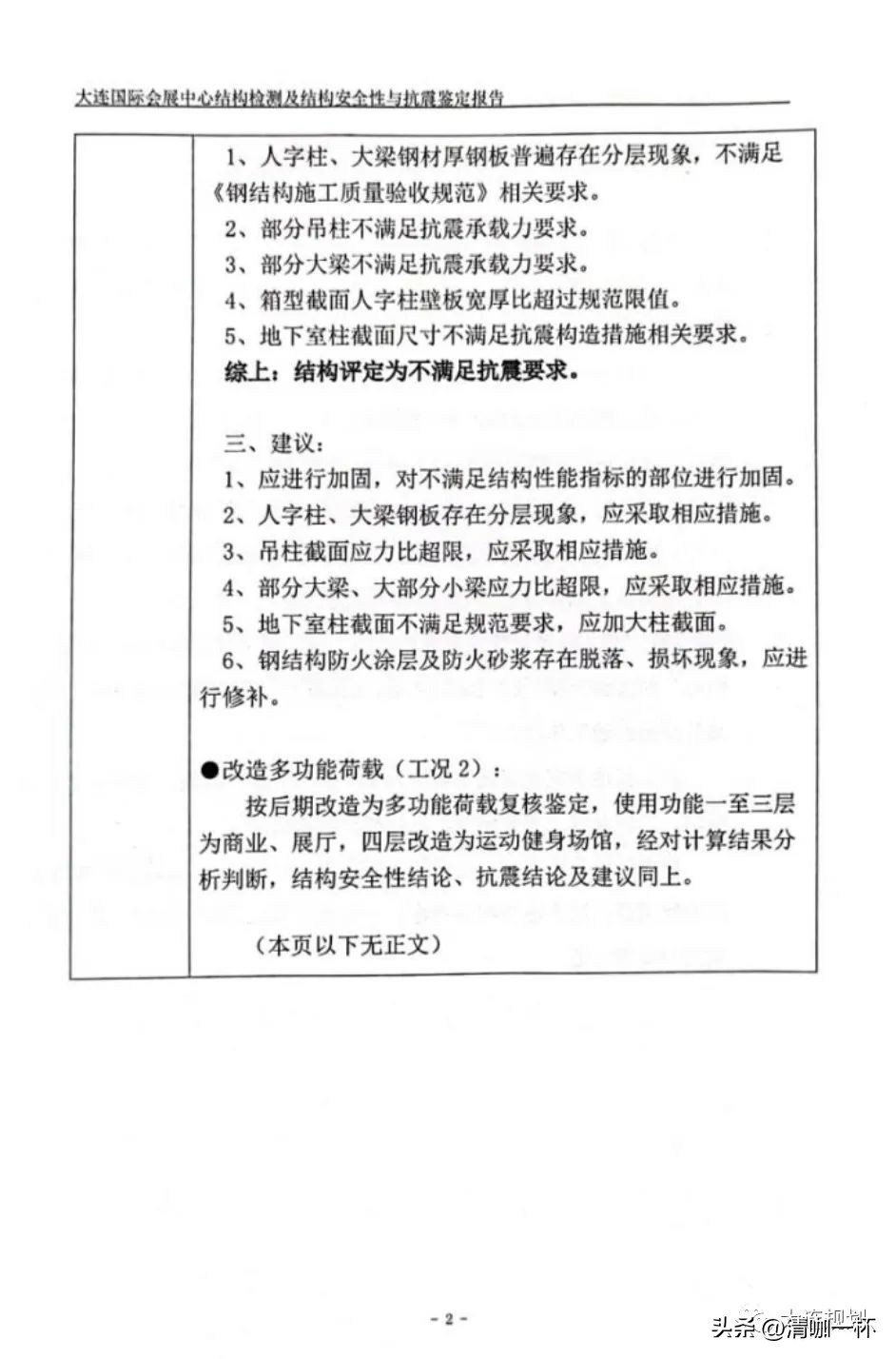
在官方出具的会展一期结构检测及安全性与抗震性鉴定报告中,最终定为Dsu级。即:结构评定为不满足抗震要求。

那么,必然星海万象城不可能在不满足安全的条件下去改造商业综合体。拆除重建基本已是唯一的选择。
而日前,对于会展一期的制冷\供暖系统及附属管线的拆除,基本也佐证了这点。
确定了拆建方案,大家最关心的一定是何时开工?何时营业?
首先,要明确现在项目处于什么状态。
去年华润与沙区签署战略合作中明确提到万象城项目,今日华润又与大连市签订城市更新相关的战略合作协议。
这清晰明确了对于未来的方向。
其次,项目进入实质性开发之前,一系列流程是必然要经历的。
比如:确定收储红线、列入供地计划、调整用地性质;再到原始权证注销、三委,再到拆除净地、出让。这一系列工作都是必要的前置条件。
据悉,计划2023年10月31日启动*迁拆**工作,次月完成出让。2023年12月底正式开工建设。工期计划三年半,计划2027年5月开业。
那么,大连星海万象城会是什么样子?通过三套方案先睹为快!



看到这里,你比较青睐哪套方案?
规划中的星海万象城,将采用TOD开发,规划地下通道与既有地铁1号线实现直通。与广场周边也将设置连接通道。

规划的地下停车场也将满足游客的泊车需求,同时又能缓解地上停车与通行拥堵的矛盾。为未来板块内的交通重构提前铺路。