企业社会责任,是指企业在创造利润、对股东和员工承担法律责任的同时,还要承担对消费者、社区和环境的责任,企业的社会责任要求企业必须超越把利润作为唯一目标的传统理念,强调要在生产过程中对人的价值的关注,强调对环境、消费者、对社会的贡献。
上市公司是中国企业的优秀代表,也是中国经济的支柱力量,在我国经济高质量发展中既是主力军,又是领跑者,所以在落实社会责任中发挥了引领示范作用。
但上市公司的客户如果出现持续而严重的违法行为,上市公司又如何承担相应的社会责任,上市公司在具体经营中又如何操作呢?今天,清扬君就以浙江锦盛新材料股份有限公司(以下简称“锦盛新材”,证券代码:300849)为例,抛砖引玉谈一下自己的看法。

公开资料显示,锦盛新材是一家集产品设计、模具制造、注塑成型、烫印、涂装、成品组装为一体的亚克力容器专业生产厂家。产品50%远销欧美、东南亚国家和地区,与国际国内知名化妆品品牌企业欧莱雅、雅诗兰黛、百雀羚、韩束、丸美、温碧泉、卡姿兰、林清轩、康婷、达尔威(TST)等建立长期良好的合作关系。
《招股说明书》显示,天津市康婷生物工程集团有限公司(以下简称“康婷生物”)是锦盛新材2019年上半年的第四大客户、2017年的第三大客户,这两年锦盛新材对康婷生物的销售金额分别为932.29万元和1868.76万元,分别占当期营收的5.44%和6.22%。
分产品来看,在2016-2018年和2019年上半年,康婷生物分别是锦盛新材乳液瓶的第三、第二、第四、第二大客户,锦盛新材对其的销售金额分别为1066.6万元、1724.57万元、1405.7万元、858.97万元,占当期营业收入的比例分别为3.69%、5.74%、3.9%、5.01%。
但是锦盛新材的大客户康婷却频频涉嫌传销案件,令人震惊。
《山东省*安泰**市中级人民法院刑事判决书(2016)鲁09刑终233号》显示,被告人安某燕等八人以推销康婷生物生产的瑞倪维儿系列化妆品为名要求参加者购买产品获得加入资格,并按照一定顺序组成层级,直接或间接以发展人员的数量作为计酬或返利依据,引诱参加者继续发展他人参加,骗取财物,扰乱经济与社会秩序,其行为均构成组织、领导传销活动罪。
《安徽省蚌埠市中级人民法院刑事判决书(2015)蚌刑终字第00319号》显示,杨某乙等八人以康婷生物生产的瑞倪维尔产品为依托,以购买产品为名,要求参加者以缴纳加盟费的方式获得会员资格,并按照一定顺序组成层级,直接或间接以发展人员的数量作为返利依据,引诱参加者继续发展他人参加,骗取财物,扰乱经济社会秩序,八人行为均已构成组织、领导传销活动罪。
《河南省三门峡市湖滨区人民法院刑事判决书(2019)豫1202刑初279号》显示,被告人赵某伙同他人以康婷生物的名义,要求参加者以购买产品的方式获得加入资格,并按照一定顺序组成层级,以直接或间接发展人员加入为基础,以发展人员及购买产品的数量作为计酬和返利依据,引诱参加者继续发展他人参加,骗取财物,扰乱经济社会秩序,情节严重,其行为已构成组织、领导传销活动罪。
《甘肃省镇原县人民法院刑事判决书(2015)镇刑初字第129号》显示,被告人席某某、闫某某、郝某某以非法营利为目的,以推销康婷生物生产的瑞倪维儿之名,鼓动参加者以购买商品方式获得加入资格,组成层级,发展下线以挣取厂家返利的传销组织,扰乱社会经济秩序,其行为均已触犯刑律,构成组织、领导传销活动罪。
此外,康婷生物还涉嫌原材料问题和其他产品违法行为。

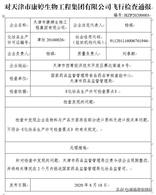
2020年8月18日,国家药监局发布《对天津市康婷生物工程集团有限公司飞行检查通报》显示,经国家药监局食品药品审核查验中心、上海市药品监督管理局检查,康婷生物在物料与产品方面存在部门进口原料无进口报关单问题,不符合《化妆品生产许可检查要点》的有关规定。天津市药品监督管理局责令康婷生物限期整改。
《津市场监管青稽罚〔2018〕9号》行政决定文书显示,2018年8月10日,康婷生物因生产、销售不符合《化妆品卫生标准》的化妆品“瑞倪维儿水润保湿霜”,被天津市西青区市场和质量监督管理局没收8万元,罚款21万元。
《津市场监管青药药罚〔2015〕14号》行政决定文书显示,2016年5月16日,康婷生物因生产不符合法定要求的化妆品“痘丽净点涂水”被天津市西青区市场和质量监督管理局罚款金额5万元,没收1000元。
《津西食药监稽化罚20153号》行政决定文书显示,2015年7月21日,康婷生物因生产不符合国家化妆品卫生标准的化妆品“瑞倪维儿痘立净点涂水”,被天津市西青区市场和质量监督管理局罚款2000元,没收480.7元。
《深圳证券交易所上市公司社会责任指引》第二十三条指出,公司应敦促客户和供应商遵守商业道德和社会公德,对拒不改进的客户或供应商应拒绝向其出售产品或使用其产品。
深圳证券交易所创业板上市公司规范运作指引(深证上〔2009〕106号)第九章第一条上市公司应在追求经济效益、保护股东利益的同时,积极保护债权人和职工的合法权益,诚信对待供应商、客户和消费者,积极从事环境保护、社区建设等公益事业,从而促进公司本身与全社会的协调、和谐发展。
锦盛新材选择与康婷生物建立长期稳定的合作关系,是否关注过康婷生物的经营模式或产品的种种问题?是否对这些问题进行分析过,是否对这类客户有相应的措施呢?如果没有,如何保证企业的形象和股东利益,其承担的社会责任是否存在缺失?
从表面来看,围绕康婷生物的上述问题似乎和锦盛新材没有关系,锦盛新材只要保证自己的瓶子没问题即可。但清扬君认为,优秀的企业,尤其是上市公司,应该对客户进行综合的评估,不能单从与公司的合作金额来衡量客户的级别。如果一个企业不断地出现各种问题,或者爆出大量负面舆论,很可能对供应链产生重大影响。所以对客户的评估,还应该从客户的经营模式、市场口碑、成长空间、稳定性、信用评审、行政处罚等多个维度进行综合评估,像康婷生物这样的客户,不能单方面追求企业的短期经济利益,还应该在一个周期内限定或降低合作金额,剔除重要合作客户名单,防止其发生黑天鹤事件,对企业的口碑及回款产生重要影响。
上市公司的社会责任,不仅需要在ESG(环境、社会、治理)方面开展工作,也是深层次对供应商、客户和消费者的诚信和负责。只有大家共同认知企业责任,才能做到携手驱除劣币,促进公司本身与全社会的协调、和谐发展。