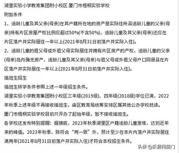
01
明天正式开学啦!可以想象学生*党**们满脸写着拒绝,但家长们也很难,因为新学期刚要开始,厦门就已经有多所小学齐刷刷发布明年招生预警!
这些小学分别是:
天安小学、金尚小学、火炬学校、华昌小学、湖里二实小、湖里中心小学、湖里实验小学教育集团(实小校区)、湖里实验小学教育集团附小校区、厦门市梧桐实验学校







为什么发出招生预警?
据学校招生预警公告:根据2021年8月对本片区2022年秋季将就读一年级的户籍儿童的摸底,片内户籍适龄儿童呈现高速增长态势,目前已出现爆满现象。
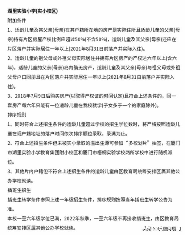
明年这些学校,一年级户籍儿童招生必须符合“两一致”,即适龄儿童与父亲(母亲)户籍一致,实际居住地与户口所在地一致此外,还应满足附加条件:







另外,招生预警还发布特别提醒:2023年秋季,除符合“两一致”外,预计至少在本片内落户并实际居住满两年(2021年8月31日前落户并实际入住)才符合本校招生条件。
除了这些学校学位大爆满,此前,厦门各区也陆续发布了热点学校名单:
思明区【21所】
大同小学、演武小学、槟榔小学、外国语附小、厦门第二实验小学、民立小学、人民小学、滨东小学、思明区协和双语学校、湖明小学、瑞景小学、松柏第二小学、梧村小学、思北小学、公园小学、湖滨小学、思明第二实验小学、松柏小学、嘉滨小学、莲龙小学、前埔北区小学
明年将在此基础上再增加2所:思明小学、金鸡亭小学
湖里区【8所】
湖里中心小学、湖里实验小学、康乐小学、华昌小学、天安小学、金尚小学、火炬学校、湖里第二实验小学
海沧区【9所】
海沧延奎实验小学、北京师范大学厦门海沧附属学校、厦门外国语学校海沧附属学校、厦门双十中学海沧附属学校、海沧区天心岛小学、海沧区教师进修学校附属学校、海沧区第二实验小学
今年新增两所小学:厦门双十中学海沧附属学校马銮湾分校、延奎实验小学孚中央分校。
集美区【6所】
集美小学、集美第二小学、曾营小学、厦门实验小学集美分校、康城小学、厦门外国语学校集美分校
同安区【8所】
同安第一实验小学、同安第二实验小学、大同中心小学、同安第三实验小学、岳口小学、阳翟小学、教师进修附属小学、祥平中心小学
翔安区【4所】
新翔小学、翔安区实验学校小学部、第二实验小学、舫山小学
02
厦门入学需求节节攀升,面对学位日益紧张的问题,2019年市委市政府首次召开全市教育大会,提出到2022年建成两百余个中小学幼儿园项目,新增20余万个学位。

图片来源:厦门日报
在秋季新学年,厦门就有48个新校园投用,将新增5.1万学位,包括1.3万个名校岛外校区的新增学位。
其中中小学25个,将新增44320个学位;幼儿园项目23个,新增7560个幼儿园学位。
部分投用学校:
● 双十中学翔安校区初中部
学校位于翔安区石厝以东、浦边村以西,用地面积47984㎡,办学规模达48个班,新增2400个学位。
● 翔城中学
学校位于翔安南部新城洞庭南路369号,用地面积约43811.99㎡,规划48个教学班,可提供2400个优质初中学位。该校是翔安区政府投资创建的与厦门市外国语学校合作办学的一所优质公办校。
● 华侨大学集美附属学校
学校位于集美新城片区内,由原规划项目白石小学、侨英中学、莲花小学等三所学校提升整合而成。
其中侨英中学规划36个教学班,可接纳就读生数1800人;白石小学合计48个班,能提供小学学位2160个;莲花小学计划于2023年6月竣工。
● 外国语学校集美校区
学校位于集美新城中心地带,校园占地155亩,其中高中部92亩,初中部63亩。今秋启用后,招生班级从去年的6个班级增加到今年14个班,即增加8个班400人。
随着集美校区开张,厦外进入一校三区时代:厦外滨北校区(初中部)、厦外海沧校区(高中部)、厦外集美校区(初中部+高中部)。
● 同安一中滨海校区高中部
学校位于环东海域新城,总用地面积45724㎡,规模为48班高中。
● 厦门实验小学翔安校区
学校位于翔安区石厝以东,浦边村以西,总用地面积38883㎡,总建筑面积(含地下)近37000㎡,比岛内实小校区大,计划办学48个教学班级、2160个学位。
● 厦门市教育科学研究院附属小学
学校位于湖滨南路原长途汽车站,用地面积16209㎡,办学规模为36个班。
48所新校园名单如下:

图片来源:厦门日报
03
不止于此,厦门十四五规划提出:全面解决“有学上、上好学”问题,率先基本实现教育现代化,进入教育强市行列。到2025年,新改扩建中小学幼儿园(含中职)项目360个,新增学位32万个。
另外,名校跨岛阵营将扩大,启动名校跨岛行动“2.0版”。
据市教育局介绍,今年将有更多名校加入“名校跨岛行动”阵营,总计将有14所优质学校到岛外建设实质性分校。
市教育局的“名校跨岛行动”分为两个版:“1.0版”原本是6所,包括:厦门一中、双十中学、厦门外国语学校、科技中学、同安一中和厦门实验小学。
“2.0版”先是加入了厦门二中集美校区、厦门六中同安校区和厦门市中小学生综合实践基地二期项目,这些项目已经动工,预计2022年或2023年正式建成投用。
还有4所学校开展前期工作,即集美中学高中部新校区、实验中学高中部新校区、教科院同安校区和外国语附属小学同安校区4个项目正在开展前期工作,将分别于今年年底和明年年初开工建设,预计2024年或2025年正式建成投用。
以上项目建设后,确保岛外每个区至少有2所优质高中学校,提升岛外居民的教育获得感。